Fórum témák
» Több friss téma |
Egyenirányítás? hmm... ez nem jutott eszembe, valószínűleg akkor ezért volt rossz az enyém (csatolva). Abban még tudsz segíteni hogy az egyenirányítást hova kellene tenni? Ugyan úgy kell mint hálózati váltónál igaz?
Az általam linkelt rajzon ott van minden.
Tényleg! Elnézést,de nem figyeltem. (Este van már
) Nagyon szépen köszönöm!
Sziasztok,
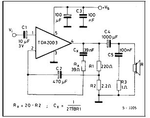
Valaki tudna adni gy tda2003 bridge nyáktervet? Keresgéltem elég sokat,de nyomtastásra kész tervet nem találtam. Készítéshez pedig nem nagyon értek sajnos. Nagyon sokat segítene. Köszönöm!
Köszönöm,
Rossz kulcsszavakat használtam: O
19 hozzászólást kellett volna visszaolvasni csak.
Bővebben: Link
Üdv mindenkinek!
A csatolt kapcsolásban a 10µF-os bemenő kondit ki lehet cserélni 1µF-os fóliára? Az elkó háza szerintem túl sok zajt összeszed, mert ha hozzáérek erősen búg.
Szia! Kicserélheted, de a tapasztalt jelenség nem rendellenes.
A csatolás lemaradt, bár a gyári kapcsolásról van szó. Azért gondoltam hogy az a hiba mert van benne valami állandó búgás. A bemenet árnyékolt vezetékkel van. Esetleg 100n szűrésnek a tápra segíthet?
Mit tapasztalsz akkor, ha a bementet (a rajzon vi) közvetlenül az erősítő panelen testre kötöd?
A tápegységed hogyan néz ki?
Akkor is búg, ha ott kötöm testre. A táp pedig egy kb 30-35Wos trafó 12VAC (egyenirányítva 16VDC) van egy 470nF-os szűrőkondi és 4*4700µF puffer. Hogy földhurok lenne azt kétlem mivel a táp nem védőföldes.
Ha ekkora puffer mellet is búg, akkor a táp huzalozásával komoly gond lehet. Lefotóznád?
Kiszedtem az árnyékolt kábelt és két kis darab vezettékkel összezártam azzal csendes volt. Ha rádugom a PC-re akkor búg. (Azért írtam hogy összekötve is búg mert nemrég próbáltam és búgott, de most nem). Megnézem más jelforrásról is, hátha az a gond. Képet is küldök majd.
A hozzászólás módosítva: Aug 29, 2013
Annyi van még ami most tűnt fel hogy a potméternek van agy bizonyos állása amikor nem zúg... lehet az a ludas? Csatoltam képet az egészről, sajnos a trafó elég rossz helyen van, de csak oda fért el. (A 220V-os kábel nem zavar semmit mert ha elveszem onnan akkor is ugyan az.)
Jaj ez rémes. Legalább egy biztosítékot tehetnél bele.
Van benne
csak be vannak tekerve a foglalatok szigszalaggal mert nem volt itthon már nyák a a puffereknek és a többinek. A hozzászólás módosítva: Aug 29, 2013
A primer oldalra gondoltam. Elfüstöl a trafó és birkózógép lesz a bádogdobozból.
Elsőként a tápszűrést kell rendbe rakni. Komoly gond van a sorrenddel. Az egyenirányító hídról először (minél rövidebb vezetékkel) a pufferkondira kell vezetni az áramot, és csak közvetlenül a kondenzátor lábáról szabad az erősítő felé vinni a plusz és a mínusz ágat. Erre azért van szükség, mert az egyenirányító és puffer közötti vezetékszakaszon óhatatlanul búgófeszültség jelenik meg, ezt érdemes kikerülni.
A puffer negatív lábától minél rövidebb kábelekkel csatlakozz a végfokokra! Az IC-k el vannak szigetelve a háztól? A poti fémburkolatú?
Értem, akkor átalakítom (ez egy kis idő lesz). Az IC-k el vannak szigetelve ilyen szürke lappal (nem tudom mi a szakmai neve) és ezüstös színű pasztával vannak kenve (nem vezet a paszta). A poti az műanyag 50k-s. Ami még érdekes lehet hogy összezárva szinte semmi búgás nincs ellenben, ha bármit rádugok búg mint a fene, poti nélkül is.
Szerk.: Ezt nem hiszem el, a jack-RCA kábel szivat szerintem mert nem jó azzal a kábellal gyári hifin se. Attól hogy eltörik a kábel csinálhatja ezt? A hozzászólás módosítva: Aug 29, 2013
A bemenetről a jelet árnyékolt kábeleken kéne az erősítőbe vinned. A vezeték is lehet rossz ettől függetlenül.
A hozzászólás módosítva: Aug 29, 2013
A közös tápról üzemeltetett kétcsatornás erősítőben elkerülhetetlen a földhurok, mert a tápnál a föld kettéválik és a jelbemenetnél újra egyesül. Körültekintő huzalozással azért minimálisra szorítható a zavarófeszültség.
Ha túl vagy az első lépésen, annak eredményét látva fogunk tovább haladni.
Azon megy a Bemeneti csatitól a potiig és a potitól egészen az erősítőig.
A hozzászólás módosítva: Aug 29, 2013
Akkor csak nem láttam jól a pókhálóban.
Hát igen elég kusza lett a kábelezés, de most újra csinálom
Nos, megcsináltam úgy ahogy írtad, trafó->puffer->erősítő. A puffernek a lábára van a csillagpont csinálva (onnan indul ki minden az erősítők fele és oda megy a diódahídról is a táp), kivéve a jelföld, az a panelon van. Hogy jó lett-e azt még nem tudom mert nincs megfelelő kábelem egyenlőre.
Addig pár kérdés. A készülékház hogyan csatlakozik a testre, a bemeneti csatlakozók test pontja el van-e szigetelve a háztól?
Nem, eddig nem voltak elszigetelve, de tervezem valahogy megoldani. A ház nincs testre kötve. Kellene?
Csak annyi a lényeg, hogy a fém kaszni egy helyen találkozzon az erősítő földpontjával. Ez lehet a jelföld is. Talán a csillagpontról testelés szerencsésebb. Majd meglátod átkábelezés után hogyan viselkedik, addig ne módosíts.
Na megvan minden. Az normális hogy a féltáp kint van a kimeneten terhelés nélkül? Bár folyamatosan csökken kb 8V-ról, de szerintem akkor se jó. Mind a 2 modulon kint van és ugyan annyi.
|
Bejelentkezés
Hirdetés |





) Nagyon szépen köszönöm! 






