Fórum témák

» Több friss téma
Fórum » 7 másodperces időzitő
Lapozás: OK   3 / 10
(#) nemerei válasza proli007 hozzászólására (») Dec 4, 2009 /
 
Hello!
Akkor elmesélem a történetet.
Egy szobatermosztát vezérel egy kazánt ami vezérel egy vízszivatyut, nos amikor megáll a kazán azzal együtt megáll a szivattyú is. Most a szívattyút szeretném időzíteni, hogy ha megáll a kazán akkor még menjen kb. 1-1és fél percig. Erre kéne valami egyszerű megoldás.
A kazán 230V-os és nincs benne 12V.
Így már elég parasztos?
köszi üdv: nemerei
(#) aflmor válasza nemerei hozzászólására (») Dec 4, 2009 /
 
Ezzel kellett volna kezdened!
Van még pár kérdéses dolog...
Milyen kazán? Mert biztos hogy a kazán vezérli/indítja a szivattyút? Pl. a cirkónál, a termosztát, (ilyen-olyan módon) a szivattyút vezérli és a vízáram(lás) kapcsoló indítja az égőt. Na most, ha a rendszert utánkeringeted mindíg "rágyújt" a kazán.
Ha nem cirkó, és tényleg a kazán vezérli a szivattyút, rakj a csőre egy csőtermosztátot. Míg vissza nem hül a beállítottra a víz, utánkeringet.
Na akkor mik is a pontos adottságok?
(#) nemerei válasza aflmor hozzászólására (») Dec 5, 2009 /
 
Hello!
Thermomax kazánom van, a kazán indítja a szivattyút, de nincs benne elektronika ezért feltételezhető, hogy a termosztát kapcsolja a szivattyút is. Ha a szivattyú nem megy akkor a kazán sem, de a szivattyú képes menni a kazán nélkül is, és a láng nem gyullad be.
A csőre rakott termosztát nem jó, mert azt csak egy bizonyos hőfokra tudom beállítani. Mert ha a visszatérő vízhőfok magasabb a beállított értéknél akkor egyfolytában megy a szivattyú. Én azt szeretném elérni. hogy a kazánba maradt hőfelesleget a szivattyú a fűtési rendszerbe tolná, mert a kazán öntöttvas és sok marad benne.
üdv: nemerei
(#) Mírr-Múrr válasza nemerei hozzászólására (») Dec 5, 2009 /
 
Ha az előre menőt figyeled akkor az ugyanúgy kitolja a meleget a kazánból.
Egy elektronika érzékeli az előre menő hőmérsékletet, ha eléri a beállítottat, átbillen egy bistabil tag (akár egy imp.reelay)és ha vissza hül akkor visszabillenti a jel. Ebben az esetben a hőfokok jól átgondolásával lehet a kellő hiszterézist meghatározni. Persze az egészet alá kell rendelni a kazán biztonsági rendszerének.Üdv:MM
(#) proli007 válasza nemerei hozzászólására (») Dec 5, 2009 /
 
Helo!
Látod, ha egyszerűen leírod, másoknak is lesz véleménye-tapasztalata a témában.
Akkor ha jól értem, a kazán 230V-al indítja a szivattyút, így az áramkörnek is ez lesz az indítójel. Tehát amikor indítja a szivattyút, az rögtön elindul, és amikor leállítaná, akkor 1-1.5perc múlva állna csak le.
Egyenlőre, csak a rajzot készítettem el, akkor kicsit várok hogyan alakul a kazán tényleges vezérlése, hátha ez az egész szükségtelen, vagy más egyszerűbb megoldás is létezik, mint a késleltetés.
üdv! proli007
(#) nemerei válasza proli007 hozzászólására (») Dec 5, 2009 /
 
Hello!
Akkor ha jól értelmezem a vezérlés az X3, és 230V feszültséget kell kapjon.
Ha ez így van akkor jó a kapcsolás és jöhet a NYÁK terv.
köszi üdv: nemerei
(#) proli007 válasza nemerei hozzászólására (») Dec 7, 2009 /
 
Hello!
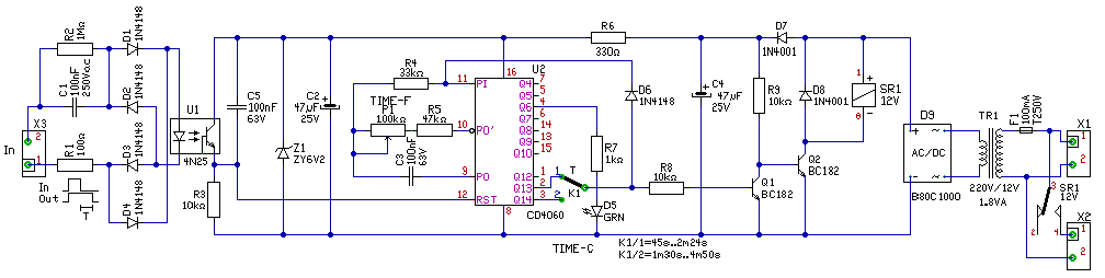
Nos akkor kész van. Ha csak állandó időtartományt akarsz, akkor nem kell K1 helyére kapcsoló, elég a panelen rövidrezárni a kívánt pontot. Ha nem akarod állítgatni sem, akkor elég bele egy trimmer poti, ha szeretnéd kívülről állítani az időt, akkor a mellette lévő pontokra beköthetsz egy külső potit.
üdv! proli007
(#) nemerei válasza proli007 hozzászólására (») Dec 8, 2009 /
 
Köszi isten vagy!
(#) mazsi258 hozzászólása Szept 27, 2010 /
 
Üdv mindenkinek. Egy olyan gondom lenne hogy az autóriasztómból kimaradt a pneumatikus kp. zár késleltetés és erre keresnék valamilyen megoldást. Tudom hogy nem igazán ide illik ez a kérdés, de mégis, mert nem olyan egyszerű és a másik Fórumból 'küldtek' ide. A lényeg az hogy a távirányítós nyitásnál a riasztó +12V-ot kapcsol a zárvezérlőre, záráskor pedig testet kb 1 mp-ig és ezt kellene feltornázni 3-4mp-re. Ja és persze úgy kellene megoldani, hogyha kulcsal működtetem a zárat (pl. lemerül az elem), akkor ne legyen belőle gubanc. Remélem elég érthetően fogalmaztam bár nem vagyok elektronikai szaki, de remélem tudtok segíteni egy analfa-bétának a témában. Ha kell tudok felrakni képeket a riasztóról, illetve a kp. zár bekötésről. Válaszotokat előre is köszönöm.
(#) Inhouse válasza mazsi258 hozzászólására (») Szept 27, 2010 /
 
Kicsit összekeverted. Ez a bekötés a pneumatikushoz van, de mivel te nem találod az idő nyújtásának lehetőségét, ez így nem ideális arra, hogy ezzel vezéreld a köztes kapcoslást. Ez a rajz a köztes kapcsolás végére kell majd. Magát a riasztót majd úgy kell bekötnöd, hogy vagy testet, vagy +12V-ot kapcsoljon, a köztes kapcsolás igénye szerint vagy egyik, vagy a másik kimenetre (nyitás/zárás).
Elvileg kell kettő a Proli007 féle fetesből, állíthatóra készítve és azzal kapcsolsz 2 relét, ami vezérli a kp zárat.
A kp zár bekötése már adja azt, hogy marad a kulcsos/gombos vezérlés, mivel alapból a 2 relé átad, mintha ott sem lenne. Viszont ha a relék egyike behúz, akkor átvált.

Üdv
Inhouse
(#) mazsi258 hozzászólása Szept 27, 2010 /
 
Köszönöm Inhouse ismételten a választ, de úgy néz ki megoldódik a probléma 'házon belül', mert megtaláltam a Jumpert a nyákon. A leírás szerint 2db 3 pólusú JP1 JP2 -t kellett keresnem és nem találtam, de találtam helyette 2X2 forrpontot amely szerintem az lenne , csak spóroltak a fiúk. Azért nem vettem eddig észre, mert a forr pontok mellett van egy ellenállás és persze hogy alatta van a JP1 JP2 felirat! A panel jobb felső sarkában pedig nagyobban van rányomva a jumperek átkötése és én ott keresgéltem. Ellenállást kiforrasztottam (nem volt egyszerű két oldalas nyáknál ónszippantó nélkül) és meglettek a feliratok. Nem tudom ki tervezte de nagyon leleményes, mert mellette van egy milliónyi hely, de mindegy. Tehát úgy néz ki nem lesz szükség az időzítőkre, pedig már kezdtem magam beleélni. Azért nagyon szépen köszönöm a segítségedet. Jó tudni, hogy akadnak még segítőkész emberek.
(#) Inhouse válasza mazsi258 hozzászólására (») Szept 28, 2010 /
 
Szívesen!

Hátha a jumper mellett az időzítés váltásához szükséges alkatrészeket nem spórolták ki!
Ha jó lesz az időzítés, akkor a pneumatikus bekötést csináld!

Üdv
Inhouse
(#) Sly hozzászólása Szept 28, 2010 /
 
Hali mindenkinek.Egy nagyon egyszerü kapcsolásra lenne szükségem de a végig olvasottakbol nemigen jövök rá hogy melyik a nekem megfelelö kapcsolás.(persze ha van egyáltalán itt ilyen)A következö lenne a feladat:Egy személygépkocsi elülsö és hátulsó fényeit kellene bekapcsolni automatikusan amikor a kontakt kulcsot elforditom hogy a gépjármü kapjon áramot.Szóval mikor elforditom a kulcsot akkor lessz +12voltom.Mikor ez a 12 volt megjelenik onnantol kellene az idöziönek elkezdenie számolni és kb 15sec mulva bekapcsolna egy relét és ez a relé addig lenne meghúzva még a 12 volt megnem szünik. Szóval 0 volt relé ejt.12volt megjelenik számol 15-ig és relé húz.Mikor 12 volt megszünik relé ejt.Légyszives segitsetek.Köszi mindenkinek.
(#) proli007 válasza Sly hozzászólására (») Szept 28, 2010 /
 
Hello!
Itt megtalálod a számodra szükséges kapcsolást.
üdv! proli007
(#) kamerameen hozzászólása Feb 19, 2011 /
 
Sziasztok!
Az első oldalon található 7másodperces időzítőt hogyan lehetne úgy átalakítani hogy a 12v megszűnése után kapcsoljon az időzítő egy relét kb 5másodpercig.
Válaszokat előre is köszönöm.
üdv!
(#) _JANI_ válasza kamerameen hozzászólására (») Feb 20, 2011 /
 
Csak egy tranzisztorral meg kell fordítani a jelet. Lásd mellék.
(#) lefituta hozzászólása Márc 6, 2011 /
 
Uraim, ha segítenétek, megköszönném. Kellene egy időzítő kapcsolás tranzisztorral ami kb 10mp-ig kapcsol 12 voltot valamire aztán 5mp. szünet következik majd kezdődik előlről. Jó lenne ha azonos tápról működhetnének. A kapcsolandó fogyasztó kb. 1A áramot igényel.
(#) proli007 válasza lefituta hozzászólására (») Márc 6, 2011 /
 
Hello!
Sokkal értelmesebb egy 555 használata, kiegészítve egy tranyóval, vagy Fet-el. Méretezés itt.
proli007
(#) lefituta válasza proli007 hozzászólására (») Márc 7, 2011 /
 
Igen, igazad van de 555-ösöm nincs tranyóim meg igen. Ráadásul elég messze is van a bolt, ahol vehetnék. Ettől függetlenül lehet, hogy mégis megcsinálom valamikor. Kérdésem: az 555ös kimenete működtetne egy relét? Esetleg tranyóval nem lehetne kapcsoltatni a fogyasztót? Köszi a válaszod!
(#) _JANI_ válasza lefituta hozzászólására (») Márc 7, 2011 /
 
Az 555-ös kimenete MAX ( és ez már határadat! ) 200mA-ig terhelhető.
DE! Tranzisztorokkal is megoldhatod. Lásd Pl: Két LED-es villogó. és Relévezérlés. ( A LED-eket célszerű a collektorköri ellenállásokkal sorba kötni, s az egyik kollektor pontról vezérelni a relé tranzisztorát. )
(#) lefituta válasza _JANI_ hozzászólására (») Márc 8, 2011 /
 
Köszönöm a válaszod, ez a megoldás nagyon ott van a spitzen! Esetleg a relét kiválthatnám egy 3055-ös tranyóval?
(#) palya00001 hozzászólása Márc 10, 2011 /
 
Sziasztok!
Olyan kérdésem lenne, hogy ez a kapcsolás megfelelő lenne -e nekem?
Annyit kellene tudnia, megkapja a feszültséget innentől elkezd számolni és beállítástól (1-30 másodperc) függően kikapcsol. Gondolom a kapcsolót simán ki lehet hagyni, és a végén a lámpát?
Előre is köszönöm!!!

Bővebben: Link
(#) proli007 válasza palya00001 hozzászólására (») Márc 10, 2011 /
 
Hello!
A kérdésedet ne tedd fel számtalan helyen, mert a Modik (jogosan) harapnak érte. Úgy is látja, aki akarja..
üdv! proli007
(#) Balu424 hozzászólása Jún 20, 2012 /
 
Hali mindenkinek.Egy nagyon egyszerű kapcsolásra lenne szükségem de a végig olvasottakból nemigen jövök rá hogy melyik a nekem megfelelő kapcsolás.(persze ha van egyáltalán itt ilyen)A következő lenne a feladat:
Vasútmodellezéssel kapcsolatos. Van egy villamos vasúti-közúti átjáró. Ide CSAK EGY IRÁNYBÓL érkezik a villamos. Az átjáró fényjelző készüléke folyamatosan sárgán villog. Jön a villamos. Egy sínérintkező segítségével egy relét átkapcsol max. 3 másodpercre, ekkor a fényjelző pirosat mutat. Az idő letelte után a relé alapállapotba kerül és a fényjelző ismét villogó sárgán jelez. A kapcsolás 5-12 V-ról menne.Hogyan lehetne ezt a lehető legkisebb költségvetéssel (esetleg RC taggal?) elkészíteni, mert sok átjáró lenne?
(#) kissi válasza Balu424 hozzászólására (») Jún 20, 2012 /
 
Szia !

Mi a feladat ( a teljes irányítás vagy csak a 3 mp-es időzítés, mert ez nekem a leírásodból nem derül ki ! ) ?

Ha csak a 3 mp-es rész, akkor monostabil multivibrátorra keress rá!

Steve
(#) Balu424 válasza kissi hozzászólására (») Jún 20, 2012 /
 
a monostabil kapcsolásba több cucc kell (IC vagy FET)

Ezt nem akarom. Más megoldást keresek.

A feladat csak a 3 másodperces időzítés.
(#) hibbantpasi válasza Balu424 hozzászólására (») Jún 20, 2012 /
 
Szia!

Ötleteket gyűjthetsz pl. ebből a témából: http://www.hobbielektronika.hu/forum/topic_2225.htmlBővebben: Link[/url

üdv .hp
(#) kissi válasza Balu424 hozzászólására (») Jún 20, 2012 /
 
Szia!

Lehet spórolni az alkatrészekkel, csak akkor az idő nagyon függ a többi alkatrészektől ( a relé árából össze lehet rakni félvezetőkből egy kapcsolást szerintem, ha a költségeket ennyire minimalizálod, akkor minek bele relé ?! )!

Ha relével akarod, akkor például a sínérintkező kapcsolja a pirosat a relé nyugalmi érintkezőjén keresztül, miközben egy RC tagon keresztül meghúzatod a relét, aminek bontja a piros áramkörét, majd a sínérintkező bontásánál a relé is kikapcsol !
Itt a meghúzási idő függ a reléd és a kondenzátorod szórásától ( ezeknek jelentősebb is lehet! ) !

Steve
(#) Balu424 válasza kissi hozzászólására (») Jún 20, 2012 /
 
Egy ilyen kis rajzról lenne szó. Le tudnád rajzolni?
(#) Balu424 válasza Balu424 hozzászólására (») Jún 20, 2012 /
 
várj csak úgy látom valamit kavarsz...
A sínérintkezőnél a relé behúz akkor kapcsol pirosat, majd IDŐZÍTVE lassan elenged a relé, s ekkor visszaáll eredeti helyzetéve , visszakapcsolva a villogó sárgát
Következő: »»   3 / 10
Bejelentkezés

Belépés

Hirdetés
XDT.hu
Az oldalon sütiket használunk a helyes működéshez. Bővebb információt az adatvédelmi szabályzatban olvashatsz. Megértettem