OK
Mégsem
Hobbivasút
|
HESTORE
|
Kislexikon
Hírek
Cikkek
Fórum
OK
Hírek
Cikkek
Fórum
Lexikon
Segédprogramok
Apróhirdetés
Fórum témák
[OFF] Pihenő pákások témája
- Elektronika, és politikamentes topik
Ez milyen alkatrész-készülék?
Elektronikában kezdők kérdései
Ki mit épített?
AVR - Miértek hogyanok
NYÁK-lap készítés kérdések
PIC kezdőknek
ARM - Miértek hogyanok
•
Felajánlás, azaz ingyen elvihető
•
Tárcsázós telefon
•
Arduino
•
TV hiba, mi a megoldás?
•
135.6 kHz-es HGA22 vevő
•
Alternativ HE találkozó(k)
•
FIAT elektromos hiba
•
Vásárlás, hol kapható?
•
Házilag építhető fémkereső
•
Crystal radio - detektoros rádió
•
Fejhallgató erősítő
•
DC-DC konverter
•
Digitális forrasztóállomás
•
LED-es lámpa, meghajtó áramkör
•
Mosógép vezérlők és általános problémáik
•
Érdekességek
•
Mosogatógép hiba
•
LCD kijelző
•
LCD TV probléma
•
Erősítő mindig és mindig
•
Jókívánság
•
Számítógép hiba, de mi a probléma?
•
ICL7106/ICL7107
•
Vag-com-hex interfész (kábel hibák)
•
CB rádió
•
Multiméter problémák
•
A műhely (bemutató topik, ahol az alkotások készülnek)
•
Inverteres hegesztőtrafó
•
Motorgyújtás
•
Bojler fűtése közvetlenül napelemmel
•
VF3 - 6 végerősítő
•
Vicces - mókás történetek
•
Bojler relé
•
Okosóra
•
Immobiliser
•
Suzuki Swift elektronika
•
Erősítő építése elejétől a végéig
•
Frekvenciamérő
•
Napelem alkalmazása a lakás energia ellátásában
•
Tápegységgel kapcsolatos kérdések
•
Készülékek kapcsolási rajzai
•
Mobiltelefon hiba
•
Mechlabor stúdiótechnika
•
Keltető hőfokszabályozó
•
IR távirányító
•
Sprint-Layout NYÁK-tervező
•
Quad 405-ös erősítő tapasztalatok és hibák
•
DC motor/lámpa PWM szabályzása
•
AWI-TIG hegesztő rajza
•
Rádiótechnika számok keresése
•
Akkumulátor töltő
•
Kamerás megfigyelőrendszer
•
Li-Po - Li-ion akkumulátor és töltője
•
Villanypásztor
•
Villanymotor bekötése
» Több friss téma
Fórum
Keresendő kifejezés
Keresés módja
Intelligens keresés
Hozzászólás keresés
Fájlmellékletben
Fájlmellékletben (képek)
Kategória
Minden kategória
Alapismeretek
Ellenállások
Kondenzátor
Áramforrások
Tekercsek
Kapcsolók
Érzékelők
Motorok
Műszerek
Egyéb
Analóg áramkörök
Erősítők
Szabályzók
Egyéb
Digitális áramkörök
Flip - Flop és tárolók
Kapuk
Vonali választók
Multiplexerek
Dekóderek
Demultiplexerek
Bufferek és meghajtók
Számlálók
Regiszterek
Aritmetikai áramkörök
Logikai áramkörök
Memóriák
Egyéb
Mikroprocesszorok
PIC
Memória / EEPROM
Memória / EPROM
Memória / RAM
Egyéb
AVR
STM32
STM8
Espressif, ESP
LPC
SAM
PIC32
ARM általános
Speciális
Csövek
A/D konverterek
Időzítők
Komparátorok
Egyéb
Technika
Audiotechnika
Fénytechnika
Vezérlés technika
RF technika
Méréstechnika
Keresés
Új téma nyitása
Lapozás:
1. - 50. elem
51. - 100. elem
101. - 150. elem
151. - 200. elem
201. - 250. elem
251. - 300. elem
301. - 350. elem
351. - 400. elem
401. - 450. elem
451. - 470. elem
OK
7 / 10
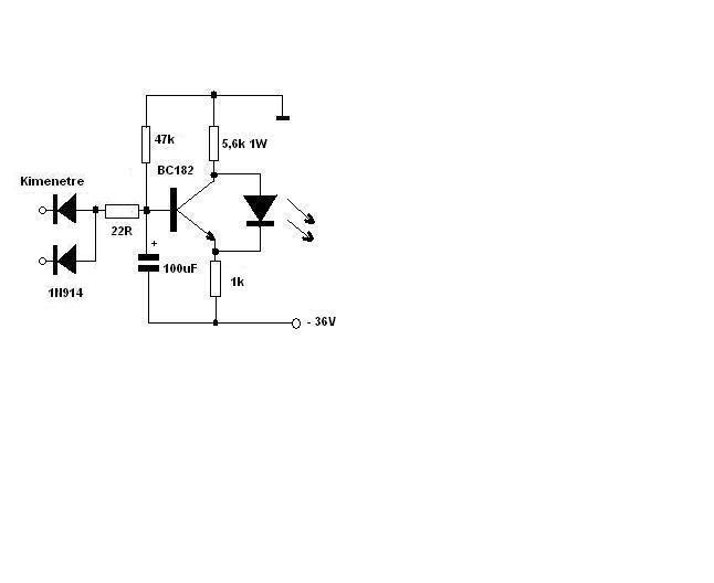
Kép0731.jpg
Fénykép045...jpg
ST.jpg
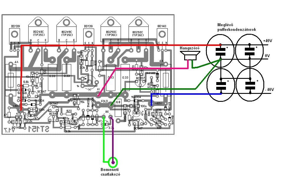
ST151 60V 4 ...jpg
st panel.jpg
hang.jpg
DSCN2165.jpg
DSCN2163.jpg
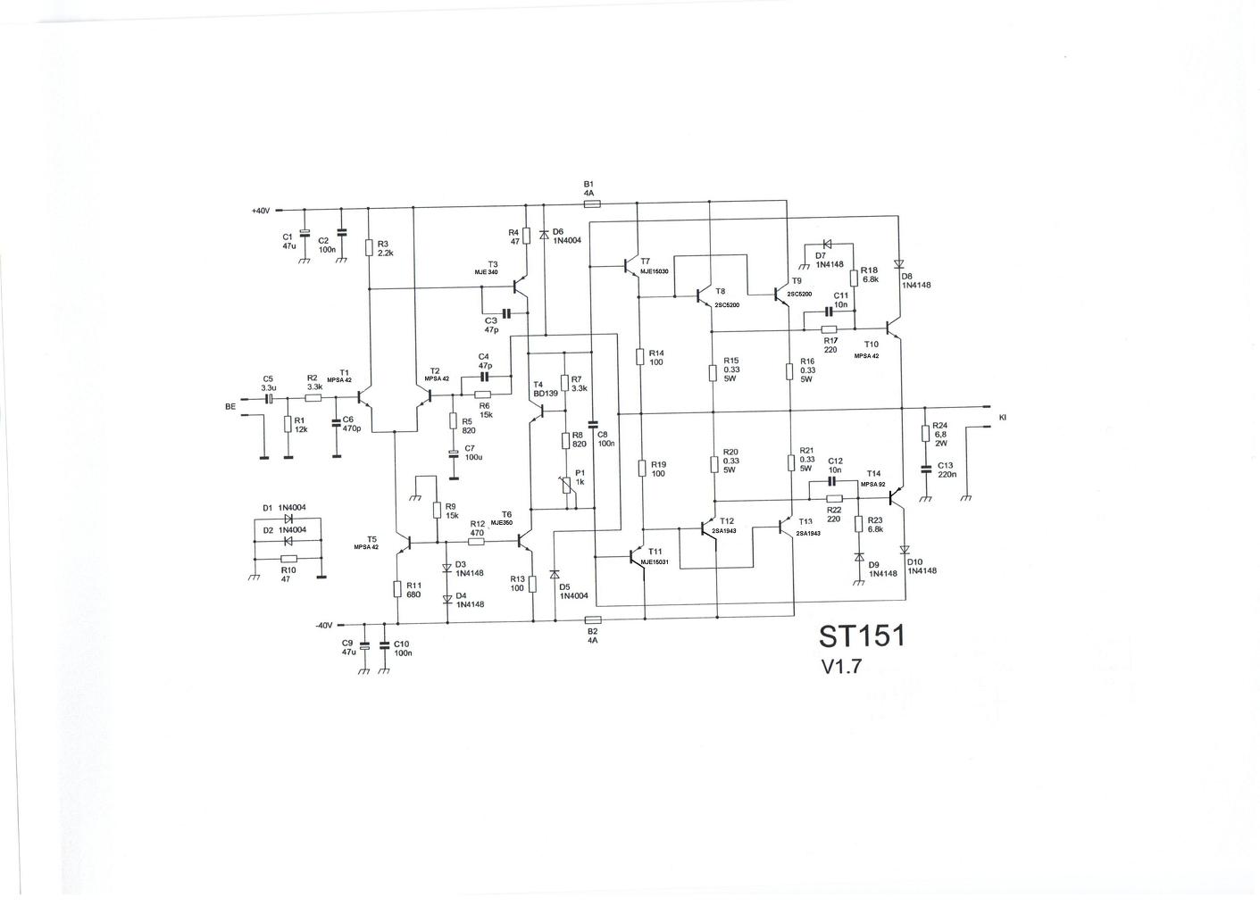
ST151.jpg
skori új.JPG
skori.JPG
Kép0691.jpg
IMG_20140205...jpg
IMG_20140205...jpg
IMG_20140205...jpg
IMG_20140205...jpg
IMG_20140205...jpg
IMG_20140205...jpg
nyákok.jpg
enyém.jpg
IMG_20140131...jpg
IMG_20140131...jpg
IMG_20140131...jpg
IMG_20140131...jpg
Fázifordít...gif
ST151 beköt...gif
ST151 ÚJ TR...jpg
ST151 ÚJ TR...jpg
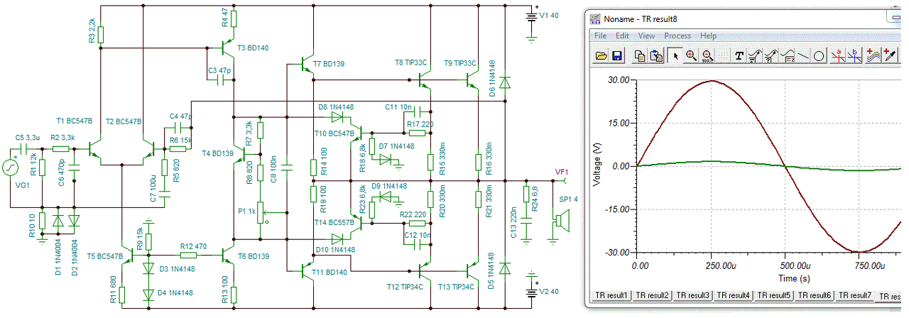
St151_szimul...gif
St151_szimul...gif
St151_szimul...gif
St151_szimul...gif
20140117_170...jpg
529c5af953d7...jpg
20140115_145...jpg
20140115_145...jpg
IMAG0736.jpg
IMG_20140104...jpg
IMG_20140104...jpg
IMG_20140104...jpg
IMG_20140104...jpg
IMG_20140104...jpg
IMG_1579.JPG
kész nyák.JPG
IMG_1567.JPG
ST151 60V_2.JPG
2013-04-27-3...jpg
2013-04-27-3...jpg
2013-04-27-3...jpg
IMAG0660.jpg
Következő:
1. - 50. elem
51. - 100. elem
101. - 150. elem
151. - 200. elem
201. - 250. elem
251. - 300. elem
301. - 350. elem
351. - 400. elem
401. - 450. elem
451. - 470. elem
»»
7 / 10
Bejelentkezés
Felhasználónév
Jelszó
Jegyezz meg!
Belépés
» Elfelejtett jelszó
» Regisztráció
Hirdetés
A használat feltételei
•
Adatvédelem
•
GY.I.K., Használati útmutató és szabályok
•
Impresszum
•
Elosztó
•
Hiba jelentése
Az oldalon sütiket használunk a helyes működéshez. Bővebb információt az
adatvédelmi szabályzatban
olvashatsz.
Megértettem