OK
Mégsem
Hobbivasút
|
HESTORE
|
Kislexikon
Hírek
Cikkek
Fórum
OK
Hírek
Cikkek
Fórum
Lexikon
Segédprogramok
Apróhirdetés
Fórum témák
Elektronikában kezdők kérdései
[OFF] Pihenő pákások témája
- Elektronika, és politikamentes topik
Ki mit épített?
Ez milyen alkatrész-készülék?
AVR - Miértek hogyanok
NYÁK-lap készítés kérdések
PIC kezdőknek
ARM - Miértek hogyanok
•
LCD kijelző
•
TV hiba, mi a megoldás?
•
Tárcsázós telefon
•
Digitális forrasztóállomás
•
Alternativ HE találkozó(k)
•
Érdekességek
•
LCD TV probléma
•
Erősítő mindig és mindig
•
DC-DC konverter
•
Jókívánság
•
Mosógép vezérlők és általános problémáik
•
Felajánlás, azaz ingyen elvihető
•
Vásárlás, hol kapható?
•
Számítógép hiba, de mi a probléma?
•
ICL7106/ICL7107
•
Vag-com-hex interfész (kábel hibák)
•
CB rádió
•
Multiméter problémák
•
A műhely (bemutató topik, ahol az alkotások készülnek)
•
Inverteres hegesztőtrafó
•
Motorgyújtás
•
Bojler fűtése közvetlenül napelemmel
•
VF3 - 6 végerősítő
•
Vicces - mókás történetek
•
Bojler relé
•
Okosóra
•
Immobiliser
•
Házilag építhető fémkereső
•
Suzuki Swift elektronika
•
Erősítő építése elejétől a végéig
•
Frekvenciamérő
•
Napelem alkalmazása a lakás energia ellátásában
•
Tápegységgel kapcsolatos kérdések
•
Készülékek kapcsolási rajzai
•
Mobiltelefon hiba
•
FIAT elektromos hiba
•
Mechlabor stúdiótechnika
•
Mosogatógép hiba
•
Keltető hőfokszabályozó
•
IR távirányító
•
Sprint-Layout NYÁK-tervező
•
Quad 405-ös erősítő tapasztalatok és hibák
•
DC motor/lámpa PWM szabályzása
•
AWI-TIG hegesztő rajza
•
Rádiótechnika számok keresése
•
Akkumulátor töltő
•
Kamerás megfigyelőrendszer
•
Li-Po - Li-ion akkumulátor és töltője
•
Villanypásztor
•
Villanymotor bekötése
•
Dansk 3f-T3535, és minden, ami vele kapcsolatos
•
Elfogadnám, ha ingyen elvihető
•
LCD kijelző vezérlése, életre keltése
•
135.6 kHz-es HGA22 vevő
•
Crystal radio - detektoros rádió
» Több friss téma
Fórum
Keresendő kifejezés
Keresés módja
Intelligens keresés
Hozzászólás keresés
Fájlmellékletben
Fájlmellékletben (képek)
Kategória
Minden kategória
Alapismeretek
Ellenállások
Kondenzátor
Áramforrások
Tekercsek
Kapcsolók
Érzékelők
Motorok
Műszerek
Egyéb
Analóg áramkörök
Erősítők
Szabályzók
Egyéb
Digitális áramkörök
Flip - Flop és tárolók
Kapuk
Vonali választók
Multiplexerek
Dekóderek
Demultiplexerek
Bufferek és meghajtók
Számlálók
Regiszterek
Aritmetikai áramkörök
Logikai áramkörök
Memóriák
Egyéb
Mikroprocesszorok
PIC
Memória / EEPROM
Memória / EPROM
Memória / RAM
Egyéb
AVR
STM32
STM8
Espressif, ESP
LPC
SAM
PIC32
ARM általános
Speciális
Csövek
A/D konverterek
Időzítők
Komparátorok
Egyéb
Technika
Audiotechnika
Fénytechnika
Vezérlés technika
RF technika
Méréstechnika
Keresés
Új téma nyitása
Lapozás:
1. - 50. elem
51. - 100. elem
101. - 150. elem
151. - 200. elem
201. - 250. elem
251. - 300. elem
301. - 350. elem
351. - 400. elem
401. - 450. elem
451. - 500. elem
501. - 550. elem
551. - 600. elem
601. - 650. elem
651. - 700. elem
701. - 750. elem
751. - 800. elem
801. - 850. elem
851. - 900. elem
901. - 950. elem
951. - 1000. elem
1001. - 1050. elem
1051. - 1100. elem
1101. - 1150. elem
1151. - 1200. elem
1201. - 1250. elem
1251. - 1300. elem
1301. - 1350. elem
1351. - 1400. elem
1401. - 1450. elem
1451. - 1500. elem
1501. - 1550. elem
1551. - 1600. elem
1601. - 1650. elem
1651. - 1700. elem
1701. - 1750. elem
1751. - 1800. elem
1801. - 1850. elem
1851. - 1900. elem
1901. - 1950. elem
1951. - 2000. elem
2001. - 2050. elem
2051. - 2100. elem
2101. - 2150. elem
2151. - 2200. elem
2201. - 2250. elem
2251. - 2300. elem
2301. - 2350. elem
2351. - 2400. elem
2401. - 2450. elem
2451. - 2500. elem
2501. - 2550. elem
2551. - 2600. elem
2601. - 2650. elem
2651. - 2700. elem
2701. - 2750. elem
2751. - 2800. elem
2801. - 2850. elem
2851. - 2900. elem
2901. - 2950. elem
2951. - 3000. elem
3001. - 3050. elem
3051. - 3100. elem
3101. - 3150. elem
3151. - 3200. elem
3201. - 3250. elem
3251. - 3300. elem
3301. - 3350. elem
3351. - 3400. elem
3401. - 3450. elem
3451. - 3500. elem
3501. - 3550. elem
3551. - 3600. elem
3601. - 3650. elem
3651. - 3700. elem
3701. - 3750. elem
3751. - 3800. elem
3801. - 3850. elem
3851. - 3900. elem
3901. - 3950. elem
3951. - 4000. elem
4001. - 4050. elem
4051. - 4100. elem
4101. - 4150. elem
4151. - 4200. elem
4201. - 4250. elem
4251. - 4300. elem
4301. - 4350. elem
4351. - 4400. elem
4401. - 4450. elem
4451. - 4500. elem
4501. - 4550. elem
4551. - 4600. elem
4601. - 4650. elem
4651. - 4700. elem
4701. - 4750. elem
4751. - 4800. elem
4801. - 4850. elem
4851. - 4900. elem
4901. - 4950. elem
4951. - 5000. elem
5001. - 5050. elem
5051. - 5100. elem
5101. - 5150. elem
5151. - 5200. elem
5201. - 5250. elem
5251. - 5300. elem
5301. - 5350. elem
5351. - 5400. elem
5401. - 5450. elem
5451. - 5500. elem
5501. - 5550. elem
5551. - 5600. elem
5601. - 5650. elem
5651. - 5700. elem
5701. - 5750. elem
5751. - 5800. elem
5801. - 5850. elem
5851. - 5900. elem
5901. - 5950. elem
5951. - 6000. elem
6001. - 6050. elem
6051. - 6100. elem
6101. - 6150. elem
6151. - 6200. elem
6201. - 6250. elem
6251. - 6300. elem
6301. - 6350. elem
6351. - 6400. elem
6401. - 6450. elem
6451. - 6500. elem
6501. - 6550. elem
6551. - 6600. elem
6601. - 6650. elem
6651. - 6700. elem
6701. - 6750. elem
6751. - 6800. elem
6801. - 6850. elem
6851. - 6900. elem
6901. - 6950. elem
6951. - 7000. elem
7001. - 7050. elem
7051. - 7100. elem
7101. - 7150. elem
7151. - 7200. elem
7201. - 7250. elem
7251. - 7300. elem
7301. - 7350. elem
7351. - 7400. elem
7401. - 7450. elem
7451. - 7500. elem
7501. - 7550. elem
7551. - 7600. elem
7601. - 7650. elem
7651. - 7700. elem
7701. - 7750. elem
7751. - 7800. elem
7801. - 7850. elem
7851. - 7900. elem
7901. - 7950. elem
7951. - 8000. elem
8001. - 8050. elem
8051. - 8100. elem
8101. - 8150. elem
8151. - 8200. elem
8201. - 8250. elem
8251. - 8300. elem
8301. - 8350. elem
8351. - 8400. elem
8401. - 8450. elem
8451. - 8500. elem
8501. - 8550. elem
8551. - 8600. elem
8601. - 8650. elem
8651. - 8700. elem
8701. - 8750. elem
8751. - 8800. elem
8801. - 8850. elem
8851. - 8900. elem
8901. - 8950. elem
8951. - 9000. elem
9001. - 9050. elem
9051. - 9100. elem
9101. - 9150. elem
9151. - 9200. elem
9201. - 9250. elem
9251. - 9300. elem
9301. - 9350. elem
9351. - 9400. elem
9401. - 9450. elem
9451. - 9500. elem
9501. - 9550. elem
9551. - 9600. elem
9601. - 9650. elem
9651. - 9700. elem
9701. - 9750. elem
9751. - 9800. elem
9801. - 9850. elem
9851. - 9900. elem
9901. - 9950. elem
9951. - 10000. elem
10001. - 10050. elem
10051. - 10100. elem
10101. - 10150. elem
10151. - 10200. elem
10201. - 10250. elem
10251. - 10300. elem
10301. - 10350. elem
10351. - 10400. elem
10401. - 10450. elem
10451. - 10500. elem
10501. - 10550. elem
10551. - 10600. elem
10601. - 10650. elem
10651. - 10700. elem
10701. - 10750. elem
10751. - 10800. elem
10801. - 10850. elem
10851. - 10900. elem
10901. - 10950. elem
10951. - 11000. elem
11001. - 11050. elem
11051. - 11100. elem
11101. - 11150. elem
11151. - 11200. elem
11201. - 11250. elem
11251. - 11300. elem
11301. - 11350. elem
11351. - 11400. elem
11401. - 11450. elem
11451. - 11500. elem
11501. - 11550. elem
11551. - 11600. elem
11601. - 11650. elem
11651. - 11700. elem
11701. - 11750. elem
11751. - 11800. elem
11801. - 11850. elem
11851. - 11900. elem
11901. - 11950. elem
11951. - 11965. elem
OK
89 / 240
Mérés.jpg
10-watt-mosf...png
Schematic_2....png
IMAG0353.jpg
IMAG0352.jpg
1cuevqely7oe...jpg
IMAG0349.jpg
Erősítő 1.jpg
Erősítő 2.jpg
Névtelen.png
th_IMG_20151...jpg
IMG_20151226...jpg
80x50.png
Stereo To Mo...png
Stab helye.jpg
IMG_20151223...jpg
Keverő.gif
föld.png
DSC_0001[1].JPG
image.jpeg
60w_1.jpg
60w_full.jpg
tpa3116.png
tpa erősít...jpg
tpa erősít...jpg
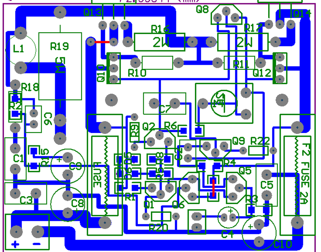
pcb.PNG
pcb.PNG
pcb.PNG
pcb.PNG
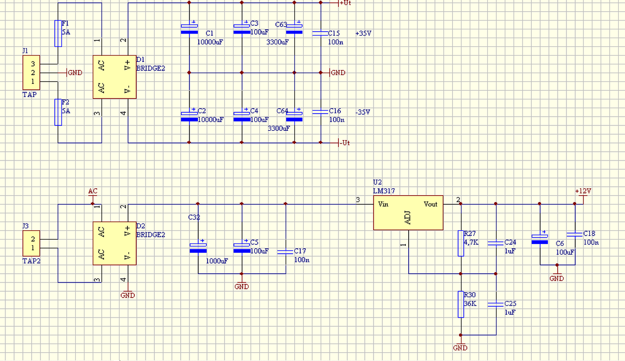
sch.PNG
pcb.PNG
szim.PNG
pcb.PNG
sch2.png
pcb.PNG
2015-12-18-1...jpg
pcb.PNG
sch.PNG
pcb.PNG
pcb.PNG
sch.PNG
sch.PNG
pcb.PNG
tap.PNG
amplifer.png
vedelem U,I ...png
vedelem I.png
vedelem 4ohm.png
vedelem.png
sch.png
Következő:
1. - 50. elem
51. - 100. elem
101. - 150. elem
151. - 200. elem
201. - 250. elem
251. - 300. elem
301. - 350. elem
351. - 400. elem
401. - 450. elem
451. - 500. elem
501. - 550. elem
551. - 600. elem
601. - 650. elem
651. - 700. elem
701. - 750. elem
751. - 800. elem
801. - 850. elem
851. - 900. elem
901. - 950. elem
951. - 1000. elem
1001. - 1050. elem
1051. - 1100. elem
1101. - 1150. elem
1151. - 1200. elem
1201. - 1250. elem
1251. - 1300. elem
1301. - 1350. elem
1351. - 1400. elem
1401. - 1450. elem
1451. - 1500. elem
1501. - 1550. elem
1551. - 1600. elem
1601. - 1650. elem
1651. - 1700. elem
1701. - 1750. elem
1751. - 1800. elem
1801. - 1850. elem
1851. - 1900. elem
1901. - 1950. elem
1951. - 2000. elem
2001. - 2050. elem
2051. - 2100. elem
2101. - 2150. elem
2151. - 2200. elem
2201. - 2250. elem
2251. - 2300. elem
2301. - 2350. elem
2351. - 2400. elem
2401. - 2450. elem
2451. - 2500. elem
2501. - 2550. elem
2551. - 2600. elem
2601. - 2650. elem
2651. - 2700. elem
2701. - 2750. elem
2751. - 2800. elem
2801. - 2850. elem
2851. - 2900. elem
2901. - 2950. elem
2951. - 3000. elem
3001. - 3050. elem
3051. - 3100. elem
3101. - 3150. elem
3151. - 3200. elem
3201. - 3250. elem
3251. - 3300. elem
3301. - 3350. elem
3351. - 3400. elem
3401. - 3450. elem
3451. - 3500. elem
3501. - 3550. elem
3551. - 3600. elem
3601. - 3650. elem
3651. - 3700. elem
3701. - 3750. elem
3751. - 3800. elem
3801. - 3850. elem
3851. - 3900. elem
3901. - 3950. elem
3951. - 4000. elem
4001. - 4050. elem
4051. - 4100. elem
4101. - 4150. elem
4151. - 4200. elem
4201. - 4250. elem
4251. - 4300. elem
4301. - 4350. elem
4351. - 4400. elem
4401. - 4450. elem
4451. - 4500. elem
4501. - 4550. elem
4551. - 4600. elem
4601. - 4650. elem
4651. - 4700. elem
4701. - 4750. elem
4751. - 4800. elem
4801. - 4850. elem
4851. - 4900. elem
4901. - 4950. elem
4951. - 5000. elem
5001. - 5050. elem
5051. - 5100. elem
5101. - 5150. elem
5151. - 5200. elem
5201. - 5250. elem
5251. - 5300. elem
5301. - 5350. elem
5351. - 5400. elem
5401. - 5450. elem
5451. - 5500. elem
5501. - 5550. elem
5551. - 5600. elem
5601. - 5650. elem
5651. - 5700. elem
5701. - 5750. elem
5751. - 5800. elem
5801. - 5850. elem
5851. - 5900. elem
5901. - 5950. elem
5951. - 6000. elem
6001. - 6050. elem
6051. - 6100. elem
6101. - 6150. elem
6151. - 6200. elem
6201. - 6250. elem
6251. - 6300. elem
6301. - 6350. elem
6351. - 6400. elem
6401. - 6450. elem
6451. - 6500. elem
6501. - 6550. elem
6551. - 6600. elem
6601. - 6650. elem
6651. - 6700. elem
6701. - 6750. elem
6751. - 6800. elem
6801. - 6850. elem
6851. - 6900. elem
6901. - 6950. elem
6951. - 7000. elem
7001. - 7050. elem
7051. - 7100. elem
7101. - 7150. elem
7151. - 7200. elem
7201. - 7250. elem
7251. - 7300. elem
7301. - 7350. elem
7351. - 7400. elem
7401. - 7450. elem
7451. - 7500. elem
7501. - 7550. elem
7551. - 7600. elem
7601. - 7650. elem
7651. - 7700. elem
7701. - 7750. elem
7751. - 7800. elem
7801. - 7850. elem
7851. - 7900. elem
7901. - 7950. elem
7951. - 8000. elem
8001. - 8050. elem
8051. - 8100. elem
8101. - 8150. elem
8151. - 8200. elem
8201. - 8250. elem
8251. - 8300. elem
8301. - 8350. elem
8351. - 8400. elem
8401. - 8450. elem
8451. - 8500. elem
8501. - 8550. elem
8551. - 8600. elem
8601. - 8650. elem
8651. - 8700. elem
8701. - 8750. elem
8751. - 8800. elem
8801. - 8850. elem
8851. - 8900. elem
8901. - 8950. elem
8951. - 9000. elem
9001. - 9050. elem
9051. - 9100. elem
9101. - 9150. elem
9151. - 9200. elem
9201. - 9250. elem
9251. - 9300. elem
9301. - 9350. elem
9351. - 9400. elem
9401. - 9450. elem
9451. - 9500. elem
9501. - 9550. elem
9551. - 9600. elem
9601. - 9650. elem
9651. - 9700. elem
9701. - 9750. elem
9751. - 9800. elem
9801. - 9850. elem
9851. - 9900. elem
9901. - 9950. elem
9951. - 10000. elem
10001. - 10050. elem
10051. - 10100. elem
10101. - 10150. elem
10151. - 10200. elem
10201. - 10250. elem
10251. - 10300. elem
10301. - 10350. elem
10351. - 10400. elem
10401. - 10450. elem
10451. - 10500. elem
10501. - 10550. elem
10551. - 10600. elem
10601. - 10650. elem
10651. - 10700. elem
10701. - 10750. elem
10751. - 10800. elem
10801. - 10850. elem
10851. - 10900. elem
10901. - 10950. elem
10951. - 11000. elem
11001. - 11050. elem
11051. - 11100. elem
11101. - 11150. elem
11151. - 11200. elem
11201. - 11250. elem
11251. - 11300. elem
11301. - 11350. elem
11351. - 11400. elem
11401. - 11450. elem
11451. - 11500. elem
11501. - 11550. elem
11551. - 11600. elem
11601. - 11650. elem
11651. - 11700. elem
11701. - 11750. elem
11751. - 11800. elem
11801. - 11850. elem
11851. - 11900. elem
11901. - 11950. elem
11951. - 11965. elem
»»
89 / 240
Bejelentkezés
Felhasználónév
Jelszó
Jegyezz meg!
Belépés
» Elfelejtett jelszó
» Regisztráció
Hirdetés
A használat feltételei
•
Adatvédelem
•
GY.I.K., Használati útmutató és szabályok
•
Impresszum
•
Elosztó
•
Hiba jelentése
Az oldalon sütiket használunk a helyes működéshez. Bővebb információt az
adatvédelmi szabályzatban
olvashatsz.
Megértettem