Fórum témák
» Több friss téma |
Mielőtt kérdezel, a következő két dolgot ellenőrizd!
I. A helyes tápfeszültségek megléte.
II. A kimeneten van-e egyenfeszültség.
Élesztés.
Elvileg most minden kondinál úgy van. Ha mind két oldalán a kondinak úgy van az nem gáz?
A hozzászólás módosítva: Dec 18, 2015
Ugyanebbe a topikba, 2015. fenruár 7-én tettem fel a rajzot.
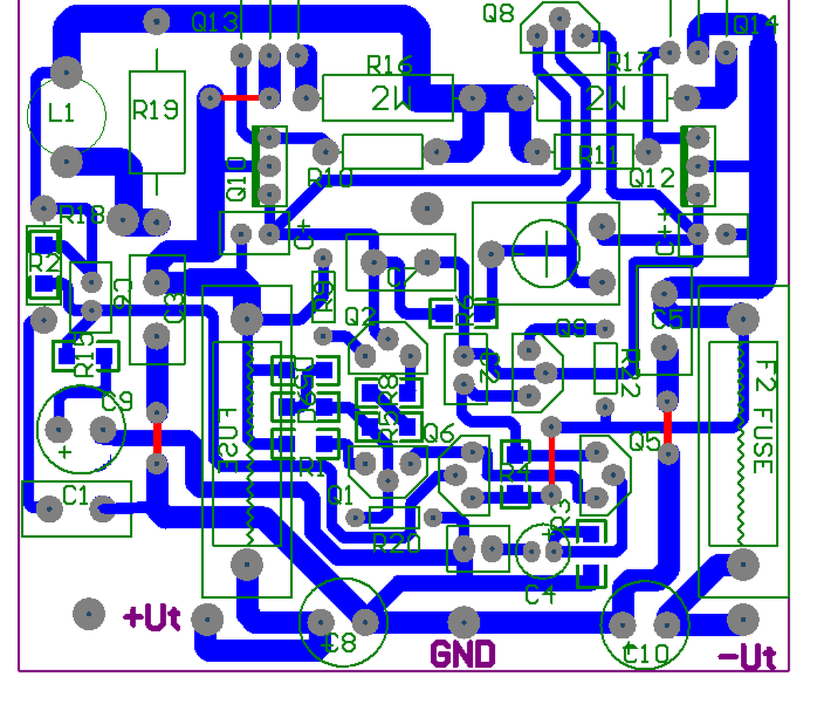
Úgy is kell lennie. Nagyobb baj, hogy pl. a C8, C10 messze van egymástól. És ráadásul az összekötő fólia közepére megy be egyéb fólia. Ezeknek a kondiknak egymás mellett kellene lennie. Egy nagy gamó, az a GND, oda csatlakozik be minden. Ahol nagyobb áramú áramkörök vannak, különösen, ha változik rajtuk az áram, akkor külön fólián mennek be ebbe a nagy gamóba. Egyáltalán nem biztos, hogy ez a baj, de lehetséges. Mondom, szkóp nélkül nem nagyon lehet mit mondani. Így csak próbálgatás, nem vezet sehova. Egy négyszögjel vizsgálat is kellene, az meg szkóp nélkül nem megy... Egy végfok bemérése nem abból áll, hogy de jó, szól... ez kevés!
Ha a baloldalt megy be a graetzről a fesz, akkor nem egyforma a kondik terhelése. Sem a bemenet felől folyó áram, sem a kimenet felé folyó áram nem lesz egyforma a kondikon. A rombusz jó, de egy függőleges vonalszünet is megteszi a két kondiláb között.
A mellékelt módon a Zobel-tag (C1) GND-je jó így?
A hozzászólás módosítva: Dec 19, 2015
Pedig jó. A Q2 és Q9 TO-92A tokozásúak ( ECB ).
Nem jó, megint a bemenet GND -jére, meg a diiff erősítő bemenetét hidegítő C9 -re kötötted. Pont a végfok két legérzékenyebb pontjának a GND -jére. A mellette lévő átkötésre kösd, ne a C9 -re.
Így már jobb.
Látom, még nehezen érted meg, hogy egy vékony fóliafelületből (~35...70um) kiképezett csík nem nullavezető, hanem realtive nagy ellenállása van. Főleg magasabb frekvenciák felé közeledve, ugyanis a skin hatás is érvényesül. A Zobel tagon keresztül pedig már a hangfrekvenciás tartományban (a magasabb frekvenciákon) is elég nagy áramok folynak a GND felé, mikor ki van hajtva a végfok Ezért kell a Zobel tagot minél rövidebb áramúttal a nagyáramú GND pontra kötni. A hozzászólás módosítva: Dec 19, 2015
Azt csak paintel átjavítottam, így gyórsabb volt. A nyákon vastagabb a vezető, 2mm.
A Zobel tagos OFF -ot az előző hsz -hez írtam, mikor rossz helyre kötötted, a többit meg általánosságban...
A hozzászólás módosítva: Dec 19, 2015
A többi jó? Mert akkor kimarom, és megépítem.
Jó, de a C1 GND felöli végét nem ártana külön ráköni a GND-re, nem pedig a Zobel tag GND-re kötni. Ezt a GND a közös GND-ről legalul el tudod vezetni, csak feljebb kell tolni a +Ut-re, meg a biztire menő fóliákat.
A C8, meg a C10 közötti szakaszt töltsd ki teljesen. C8-at tedd közelebb a C10-hez, van még ott hely.
Bocs, hogy ismét fáziskésében vagyok, az R15, C9-nek Q6 bázis mellett van a helye, az a mostani antennácska nagyon nem hiányzik.
Egyáltalán nem biztos, hogy jó lesz. Szkóp nélkül nem lehet megállapítani, hogy mit kellene csinálni. Lehet, hogy így is jó a panel és csak kellene valahova egy kis kondi és máris nem gerjedne.
Én a minél rövidebb fóliasávok híve vagyok, ott, ahol lehet egyenesen, röviden vinni, ott nem cirádázom.
Most nem azt néztem, hogy helyesen van-e minden bekötve, hanem azt, hogy hogyan... Meg úgy látom, maradt is még rövidíteni való... Reloop kolléga pedig jól írta, az R15, C9 nagyon rossz helyen van. A hozzászólás módosítva: Dec 19, 2015
Változtattam. Levágni a töréseket nagyon nem tudtam, mert a progi nem engedi más szögben törni. Helpben néztem, de nem találtam semmit róla.
A panelt kimarni nem kell félnetek jó lesz ha mindenki egyetért én nem ellenzem
Sziasztok!
Lenne egy olyan problémám, hogy az erősítőm szépen működött, de hirtelen elment a biztosíték, és arra lettem figyelmes, hogy a trafónál a szigetelés le van olvadva. A szigetelést kijavítottam, de az egyenirányítónál összeér a +40, -40V meg a föld is. Ezt okozhatja a trafó is, vagy a Graetz-híd, vagy valami más ? A választ előre is köszönöm!
Hogy ér össze? :O
Zárlatos a diódahíd. Csere és a trafóra tegyél izzót a 230V sorosan és nézd meg, ha teljes fénnyel világít akkor nagy áram folyik valahova.
Hát nagyon zsír lett az erősítő
. Semmi bógás, mormogás. Bekapcsoláskor, kikapcsoláskor sem pattog a hangszóró, semmi tranzienst nem tapasztalok. Ami viszont érdekes, hogy teljesen kinyitott szinteltolóval nincs semmi torzítás. Az előző verzió elég jól torzított, de itt nem hallok semmit, szóval kb a szimuláció szerinti nyugalmi áramot állítottam be.
Jó a szimulátor... de nem pótol mindent. Viszont arra jó, hogy irányadó legyen. És ez csak egy pici szelete annak, hogy mire képesek. Persze a komolyabb dolgokhoz nagyon komoly "együttműködés" kell ember és szoftver között. Vagyis, az embernek kell nagyon okosnak lennie... cserébe viszont a szimulátor megtanít olyan dolgokra, amit nem tudsz másképp megérteni, megnézni, ellenőrizni, stb. Vagyis, még okosabb leszel. És ez a lényege a dolognak.
Azért azzal a szinteltolóval óvatosan bánjál ( már ha a szinteltoló alatt a nyugalmi áram feszgenerátorát érted ) mert esetleg túl nagy lesz a nyugalmi áram és nagyon gyorsan megfőzöd a tranyókat... A hozzászólás módosítva: Dec 19, 2015
Ez jó hír. Akkor nem írkáltunk neked hülyeségeket.
![]() Neked meg tervezésből jó kihívás volt. A hozzászólás módosítva: Dec 19, 2015
Igen! De azért hozzátenném, hogy az elvetett magvak termékeny talajra hullottak!
kb 30-40mA lehet most. Sorba van kötve a hálózatnál egy 40W-os izzó, az csak akkor kezdett pislákolni mikor negyedig tekertem fel a hangerőt.
Igen, a szimulátort pedig egész jól kezeli a kolléga.
|
Bejelentkezés
Hirdetés |











