Fórum témák
» Több friss téma |
Nyilván attól függ pl.:
Egy közepes NOS elektron végcsőhöz képest.PéldáulA közepes a teljesítményre értve... Ha hangzásban hozza az ígért kiváló minőséget. Ha ezeket hozza a tervezett készülék, én olcsónak tekintem, de: Amíg nem sokan építenek, hallgatnak meg ilyen készülékeket, addig nem lehet megbízható véleményt adni se pro, se kontra. A hozzászólás módosítva: Feb 15, 2021
Korábban beírtam már annak a kevés alkatrésznek a körülbelüli árát..
A V-MOSPOWER FET SE nem "csoda", bárki könnyedén megépítheti, anyagára nagyon olcsó is lehet: - 2N6657, 2N6658 kb. 12-15 dollár/db - DN2540N5-G kb. 400ft/db - NPN/PNP teljesítmény tranzisztorok mindenki fiókjában megtalálhatóak - hálózati trafó + elkók + ellenállások - tetszés szerinti doboz TJ. A hozzászólás módosítva: Feb 15, 2021
Nagyjából senki sem tervezett és épített ilyen Siliconix V-MOSPOWER FET SE erősítőt
![]() TJ. Idézet: „Amíg nem sokan építenek,” A cselekményt a jövőre értve. Talán annyit még, az új fejlesztésű berendezésnek akkor van létjogosultsága, ha a klasszikus JLH erősítő minőségét meggyőzően meghaladja - szerintem. A hozzászólás módosítva: Feb 15, 2021
Megvan a teljes mondat amíből idéztél?
Ha magadtól ídézel akkor azt JELÖLD meg, mert amúgy az én hozzászólásomra válaszoltál...
TJ.
Aujnye, elnézést, azt hittem, elolvastad a hozzászólásomat...
Őrület ez a forgatag élet.
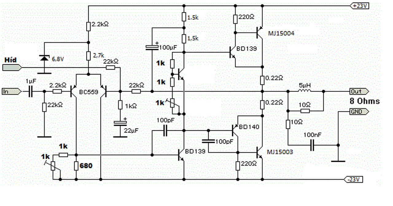
Szia! A kérdésed ne maradjon megválaszolatlanul, a meglévő végtranzisztoraidhoz íme egy kapcsolás.
Maradéktalanul megadja az A-osztályú erősítő élményét és ha visszaveszed a nyugalmi áramot van belőle egy egészen jó AB-osztályú erősítőd, megszabadulva a méretes hűtőbordák koloncától. Van hozzá TO-3 tokozású végtranyóval NYÁK-tervem az Erősítő mindig témában, igény szerint átrajzolhatom az MJL-ekhez. Bár Elliott nem ajánlja a 15-0-15 V-nál kisebb szekunderfeszültségű transzformátort, tapasztalatom szerint a 2x12 V-os trafóval elérhető 8-10 W is bőven elegendő. Egyrészt hallgatni, másrészt hűteni Idézet: „Talán annyit még, az új fejlesztésű berendezésnek akkor van létjogosultsága, ha a klasszikus JLH erősítő minőségét meggyőzően meghaladja - szerintem” A V-MOSPOWER FET SE megépített példányának a mérései, szkóp ábrái két és fél éve fenn vannak itt...új tervezésű erősítőtől elsőre szerintem elmegy ![]() https://audiodiyers.hu/viewtopic.php?f=61&t=83&start=300
Köszönöm!
Előzmények a NYÁK-tervhez.
A végtranzisztort átszerkeszted, ha elküldöm a Sprint fájlt?
Persze, kíváncsivá tettél.
Csatolom. Ez a hozzá tartozó kapcsolási rajz. Pár értéket majd módosítok, ha megadod a tápfeszültséged.
A végtranzisztorok lecserélésén kívül a lay-on szereplő BD239/240 tranzisztorokat alakítsd át ECB lábkiosztásúra, mert oda BD139/140 kerül beültetésre.
Olcsón beszerezhető V-MOSPOWER FET ezen a fórumon, az apróhirdetésben is volt eladó.
https://www.hobbielektronika.hu/apro/apro_123971.html TJ. A hozzászólás módosítva: Feb 18, 2021
A te erősítőddel az a gond hogy nagyon érzékeny hangszóró kell hozzá, ami aranyáron van.
SE csövesek: 45, 2A3, 300B
Félvezetős: Hiraga la monstre, JLH1969 Azokkal is gond van? TJ. A hozzászólás módosítva: Feb 18, 2021
Ez mindegyikre elmondható amelyiknek nincs teljesítménye. A csöves erősítőm 50W-os volt, az egy házibulit is elvitt. A mai fiataloknak nem 15 meg 50W kell.
Bocsánat, elnézést kérek - ez az "A" osztályú erősítők topikja, az említett 50 wattos csöves "A" osztályú kivételes darab lehetett....olyat nem mindennap láthat emberfia.
TJ
Beag AET a számára nem emlékszem, fent van a padláson leégett benne a trafó.
Aha, és az a BEAG AET "A" osztályú csöves erősítő?
Mert ha véletlenül "AB" osztályú Push Pull, akkor itt is be is fejezhetjük...mert az itt OFF. TJ.
Ezt nem tudom Neked megmondani, de nem szívesen ültek rá működés közben azt tudom.
Helló. Ha az véletlenűl AET 450 Qualiton, akkor az tranyós 100V-os erősítő (is) és nem csöves.
Az előfok is csöves benne, szóval nem. 4 cső van az előfokban, kettő a végfokban.
Rosszul emlékeztem nem AET, hanem AE. Úgy néz ki mint ez Bővebben: Link de a belseje kicsit más úgy emlékszem.
Meg ennek a tetején csíkok vannak szellőzőként, az enyémen sok sok pici lyuk úgy emlékszem. A hozzászólás módosítva: Feb 19, 2021
Közben sikerült beszerezni a 2sk246 és 2sj103 FET-eket, úgyhogy mégis elkészítem a Hiraga-t. Kérdezném, az élesztés során tehetek 100Ohm-ot a végtranzisztorok BE lábai közé?
Ettől függetlenül az általad javasolt kapcsolást is elkészítem és átszerkesztem.
Óvatosságra intelek ezekkel is. Én két hónapja sincs, hogy neves Közép Európai nagykertől rendeltem 10db J113-at, 10db J107-et és 6db DN2540N5-ös kiürítéses fetet is. Eredmények:
Mind a 10db J113 kuka azon pillanatban átment vezetésbe, 10db J107-ből egészen pontosan 4db maradt tökéletes. A DN2540-ből pedig egy sem bírta áramgenerátorban való üzemelést. Azonnal szintén átment mindegyik zárlatban. hozzáteszem, nem az áramkörnek van hibája és azért nyiffantak ki azonmódon, mert egy korábbi pár évvel ezelőtti ugyan ott vásárolt két darab J-fet, és 2db DN most is ugyan azokban az áramkörökben üzemel, ahová a mostaniakat is szántam /volna/. Nehogy téged is csalódás érjen, csak ezért hívtam fel erre a figyelmedet, mert nem csak én jártam így mostanság a hamisítvány, amúgy nem olcsó fetekkel. ![]() Próba áramkörrel teszteld őket, ha tudod. A hozzászólás módosítva: Feb 19, 2021
Köszönöm a tanácsodat.
LCR-4-el néztem csak, az jónak mutatta. Egyébként innen sikerült rendelni. Meglátjuk. Betartva reloop élesztési pontjait, remélhetőleg rendben le. Majd írok.
Ez az áramkör nem éleszthető segédellenállással.
A jFET lábait sztatikusan feltöltött kézzel, vagy szerszámmal ne érintsd meg, mert nagyon könnyen átüt. Sajnos erre a kereskedelemben sem mindenütt ügyelnek |
Bejelentkezés
Hirdetés |












