Fórum témák
» Több friss téma |
Idézet: „Ezt nemigen lehet modellezni vagy mérni, hallgatni és érezni kell.” Igen? és a fehérzaj, egy spektrummal? Bár a mérésekről az a véleményem, hogy én is belekavarodtam, mivel hiába van egy erősítőnek lineáris átvitele, a gyakorlat azt mutatja , hogy nem az az ideális a fülnek. No de akkor mi? Na innentől szubjektiv a dolog. Ezért azt mondom, nincs olyan, hogy legjobb erősítő. Lehet, hogy most nagyon tetszik a legujabb műved, de lehet, hogy én azt mondanám rá, hogy jó jó, de egy PP.... szóval ez is szubjektív lenne. Emlékezz az egytranyósra. Mindenki itélje meg a saját izlése szerint. Mindamellett tetszik amit csinálsz, építgetsz, sokat tesztelsz, változtatsz, mindaddig amíg neked nem lesz a legjobb. Ez mindenképp pozitív megitélést követel nálam.
Szia papa!
Azt hiszem beszállok az A-osztályozásba! Szétszedtem 1-2 PC tápot,abból lettek tranzisztoraim! Már meg is van az első kapcsolási áldozat!
Hát komám, nem vagyok benne biztos, hogy a kapcsitápból kitermelt kapcsoló tranzisztor pont erre való lenne. Bár működni éppen fog.
Nekem is van egy zacskónyi PC tápból bontott tranyóm (főként 2N60B), talán kezdek majd velük valamit.
A legtöbb erősítő viszonylag alacsony feszültségről üzemel, viszont erős áramlöketeket kell produkálnia, a 2N60-asok a 2A-e kevés ehhez. Nem arról van szó, hogy 2A kevés egy hangszóró megszólaltatásához, hanem arról, hogy a torzítás csökkentése végett az félvezetős erősítőket szokás többszörösen túlméretezni. Úgyhogy egyenlőre maradok a jól bevált IRFxxx, és BDxxx típusoknál. De mindez ne vegye el a kedved a kísérletezéstől!
Szia! Avval tisztában vagyok,hogy elég nagy áramlöket kell neki,mert a Tranya áramra nyit.
Köszi, akkor megpróbálom erre átállítani...
Ahhoz képest hogy nem erre valók ezek a tranzisztorok,egész jól szól,Szerintem túl jól EZ a kapcsolás!
Annyit hozzá fűznék,hogy a torzításmentes erősítéshez 8Ohmon az az egy ellenállás 4,7K legyen,másképp torzítani fog.
Srácok, felejtsétek már el ezt az "egyenáramot a hangszórón átfolyató" kapcsolást. A saját érdeketekben.
Fiatalsag bolondsag - ahogy a mondas tartja. Majd megtanuljak (ne adj isten a sajat kárukon), hogy ez az egytranyos "highend" erosito tanulasra jo de masra - pl. hifi zenehallgatasra - nem
Még annyi eszembe jutott ezzel kapcsolatban, hogy a fülünknek sem lineáris az érzékenysége, plusz az emberek többsége az olyan hangzást kedveli ami a valóságot egy kicsit feltuningolja. Tehát tényleg az a legjobb ha mindenki magának megkeresi a neki legjobban megfelelő erősítőt, hangfalat, és persze a legfontosabbat, a zenét...
Na és hogy reklámozzam a topicot, azt már több helyen olvastam, és én is tapasztalom, hogy legegyszerűbben és legolcsóbban A-osztályú erősítőkkel lehet audiofil hangzást elérni.
Nagy igazságot mondott ki lamalas mester. Az emberek többsége nem kedveli a "tuningolt hangzást", én sem. Ezért soha! nem építek hangszínszabályzót az áramkörökbe, és törekszem a lineáris átvitelre. Nem használok mélynyomót, csak egy tisztességesen megépített gyári dobozt (ami nem olcsó mulatság, dehogy jutna eszembe egyenáramot átküldeni rajta). A fiatalok körében (ahogy lamalas is mondja) viszont "dívik" a szélsőségek preferálása, az a bizonyos tuc-tuc zene éppen ennek a megtestesítője. Lányomhoz is "beköltözött" egy 2.1-es rendszer, azóta mást sem hallok a házban, mint azokat a brutális - a természetben messze kisebb intenzitással előforduló - mély hangokat. Annak ellenére, hogy hallotta már a zenéket helyes (vagy közel helyes) arányban is szólni, neki is tetszik a mélynyomó - számomra szinte elviselhetetlen - zajkeltése.
Azért kéne Neked is egyszer tisztességesen megmérni az erősítőidet (tudjuk, hogy a mérés csak egy dolog, de a frekvenciaátvitel azért elég korrekt eredményeket ad a hallható hanggal egybevetve), mert könnyen lehet, hogy a kapcsolásaid (egy része) "hamiskártyázik", vagyis itt-ott kiemel(het), ami könnyen megtéveszthet. [OFF]Szerk: Van, akinek tetszik a motoron, kocsin a "tuning" kipufogó hangja. Az azért elég valószínű, hogy nem szeretné senki (aki felszereltette, az se) hallgatni mondjuk Budapesttől Nagykanizsáig, a repedt fazék-hangú, ordító motort. Idézet: „...a fülünknek sem lineáris az érzékenysége...” Ez igaz, azonban ez nem jelenti azt, hogy a konzerv zenet atalakito/kozvetito/erosito keszulekeknek is megengedett a nemlinearis, torz atvitel. A helyzet az, hogy ha a felvetelen talalhato zenet egy az egyben szeretned reprodukalni akkor igenis szukseges a minel kisebb torzitas. Ebbe a torzitasba mindenfele torzitas beleertendo (az atvitel linearitasa is)!!! Mindemellett nagyon is elkepzelheto, hogy hallgatva a konzervzenet nem az lesz kellemesebb/jobb aminek kisebb a torzitasa. Hogy miert? Velemenyem szerint azert mert a reprodukalo keszulekek kulonbozo torzitasai szerencses esetben a felvetel soran elszenvedett minosegi romlast kompenzaljak bizonyos mertekben es vegeredmenyben egy kellemes, hosszan hallgathato es talan a valosaghoz is kozelebb allo zenet hallhatunk mintha egy kisebb torzitasu rendszeren hallgatnank ugyanazt a felvetelt. Ugy gondolom, hogy reszben ezert van az, hogy kulonbozo hangsugarzokat, keszulekeket csak bizonyos zenei stilusokra ajanlanak. Holott ha a felvetelek azonos minosegben, azonos (es minimalis) utomunkalatokon esnenek at amelyek minimalis torzitast visznek a felvetelbe akkor valoszinuleg a nagyon kis torzitasu, linearis atvitelu rendszerek lennenek hallgatva is jobbak. En ugy vagyok ezzel az egesszel, hogy megprobalok kis torzitasu, linearis rendszert epiteni ill. optimalis akusztikai kornyezetet letrehozni otthon es akkor nem kell aggodnom azon, hogy milyen zenere, milyen stilusokra jo a rendszerem hanem egyszeruen csak hallom a felvetelek minoseget ... egyik jo, masik kituno a harmadik meg kritikan aluli. Sajnos ezzel nem lehet mit kezdeni talan csak annyit, hogy a jo felveteleket erdemes keresni. Idézet: „...legegyszerűbben és legolcsóbban A-osztályú erősítőkkel lehet audiofil hangzást elérni.” Ezzel bizony nem ertek egyet. Az 1-2 tranyos probalkozasok a kozelebe sem ernek 1-1 normalisan kidolgozott (nem bonyolult!), kiforrott es otletes kapcsolasnak. Az hogy neked szepen szol egy erosito nem emeli azt az audiofil kategoriaba Nem beszelve arrol, hogy az A osztalyu erositok sajnos tobb sebbol is vereznek ami az olcso es egyszeru utanepithetoseget illeti. De ezt tudja mindenki aki tisztesseges (nem 1 tranyos!) A osztalyu erositot epitett mar.
Urak!
A Mayan féle itt A osztályú kapcsolás, minden tekintetben felveszi a verseny a N.P. és JLH stb A osztályú erősítőkkel. Teljesen felesleges ezen vitatkozni, mert egy korszerű IC-be beépített áramkör nagyságrenddel jobban kidolgozott, mint az A osztálynak nevezett erősítőcsalád kapcsolásai - és egy ilyen után tette Mayan a 2 db tranzisztorát. Többször megkérdeztem már, hogy mitől A osztályúak ezek az erősítők, amikor bármelyik AB osztályúnak felvisszük a nyugalmi áramát, és akkor ugyanott vagyunk, tisztán A osztályban dolgozik a végtranzisztor. Ez az A osztályú erősítő, ez ugyanúgy egy újságíró kultusz, mint a 20 évvel később elterjedt Single Ended kultusz. Vagy a csöves erősítő kultusz, amelyeknek a hangszóróval terhelt frekvencia átvitelét nem meri publikálni senki, annyira inkorrektek. Én például fogadok arra, hogy azzal az AD IC-vel, amivel először építette meg Mayan az erősítőjét, azzal minden mérhető paramétere jobb lesz, mint a "korrekten megépített" JLH-nak stb. A hangszínszabályozó nélküli erősítőkről meg annyit jegyeznék meg, hogy bár az alapelvvel egyetértek, legalábbis azzal, hogy az összehasonlításkor az ilyesmit nem kell használni, de arra felhívom a figyelmet, hogy az A osztályúak legtöbbjének, de különösen a 10.000.000-os nagyságrendben árazott Single Ended csodáknak a hangszóróval terhelt frekvencia átvitele, bizony nagyon is hasonlít a loudness-el beállítható átvitelre. A probléma inkább abban áll, hogy lehet-e felvágni egy 3 db alkatrészből és 2m drótból épített izével a haverok előtt, mint szaktudással vagy erre inkább a diszkrét elmekből kiépített alkatrésztemető alkalmas?
Az A osztály szerintem a megjelenése idejében egyáltalán nem volt kultusz, hanem a tranzisztorral épített erősítők közül - akkoriban - ez volt a leghallgathatóbb. Más kérdés, hogy ma már ez nem feltétlenül így van.
Idézet: „legolcsóbban A-osztályú erősítőkkel lehet audiofil hangzást elérni.” Ezzel én sem értek teljesen egyet. Bár lehet, te most itt a szóbanforgó legegyszerűbb A osztályú erősítőről beszélsz. Mondjuk egy "szokásos" A osztályú pl: JLH, Hiraga, DoZ megépítése anyagilag sokkal többe kerül, mint egy AB osztályú, nem is szólva, ha egyforma teljesítményekről beszélünk. A nagy hűtőborda drága, a nagyobb trafó drága. Ezek növelik meg leginkább a költségeket. Persze egy erősítő megépítésénél nem szabad a költségvonzatokat hasonlítani, csakis kizárólag a végeredmény a hang milyensége számít. Nekünk hobbistáknak viszont sokszor gátat vet a pénzhiány, de szerintem így is egész jó erősítőket építünk. ("az ember rákényszerül szarból várat építeni") Na de ne kanyarodjunk el itt a piszkos anyagiak felé, én amit írtam tapasztalatból írtam. És mindentől függetlenül szimpatizálok az A osztállyal, és tervezem, hogy építek még olyat. Idézet: „Többször megkérdeztem már, hogy mitől A osztályúak ezek az erősítők, amikor bármelyik AB osztályúnak felvisszük a nyugalmi áramát, és akkor ugyanott vagyunk, tisztán A osztályban dolgozik a végtranzisztor.” Attol A osztalyuak, hogy ezeket (pl. JLH, DoZ) nem lehet AB osztalyban mukodtetni! Mukodesuk alapjan SE jelleguek csak a hatasfok novelese erdekeben dinamikus munkaellenallassal vannak ellatva. Idézet: „A probléma inkább abban áll, hogy lehet-e felvágni egy 3 db alkatrészből és 2m drótból épített izével a haverok előtt, mint szaktudással vagy erre inkább a diszkrét elmekből kiépített alkatrésztemető alkalmas?” En soha nem azert keszitek egy erositot, hogy haverok elott felvagjak vele. Nekem az erositok epitese egy kellemes idotoltes, szeretek ilyesmivel foglalkozni, azaz hobbi! Vannak szempontjaim amik alapjan tervezek/epitek erositoket de ezek koze nem tartozik a haveri kör lenyugozese!
Nem az a baj, hogy nem való zenehallgatásra - sem -, hanem az, hogy tévútra viszi a kisérletezgetőt pláne, ha nem érti az elektronika, elektroakusztika alapvető törvényeit, az egyes eszközök működési elvét. Nagyon egyszerű azt mondani az ilyen áramkörnél, hogy növeld meg a nyugalmi áramot, akkor kevésbé fog torztani, adj neki nagyobb tápfeszt, vagy ilyesmi. Abba persze nem gondol az illető bele, hogy egyrészt a hangszórón átfolyó egyenáram jó esteben csak fölforrósítja rosszabb esetben elégeti a hangszóró tekercsét. Arról nem is beszélve, hogy a basszusa pedig teljesen elmegy szerencsétlen hangszórónak az egyenáramú előfeszítéstől...
Igen, igazad van. De ezeket mar elmondtuk korabban es nem volt igazan foganatja ... ezert mondtam en, hogy majd megtanulja ezt az az ember a sajat karan aki makacs es/vagy nem fogadja meg a tapasztaltabbak tanacsat.
Igen, tudom, hogy elmondtuk, de gondoltam az ismétlés a tudásnak az a jó...És amúgy is az Echoes szól itthon a Pink Floyd-tól, az pedig tettre sarkall
Te vagy az első ember az életemben, aki értelmes választ adott erre a kérdésemra. Szóval attól A osztályú, hogy csakis A osztályban működtethető, AB-ben nem.
Ettől függetlenül, azt vettem észre, hogy ezeknek az A osztályúnak mondott erősítőknek van egy nimbusza. Én vettem a fáradságot és megmértem ezeknek a hangszóróval terhelt frekvencia menetüket. Ha nem is annyira szélsőségesen, mint a csöveseknek, de ezeknek is loudness-es a frekimenetük hangszóróval. Ez persze függ a félvezető készlettől ( végtranya béta) és a kiviteltől is, leginkább pedig az adott hangsugárzó impedancia menetétől. Az a sanda gyanúm támadt úgy 10 éve, hogy mindenki a loudness-i szörnyet szereti, csak nem tudják, hogy azt hallják.
Viszont a fülnek nagyon kellemes második harmóníkus torzítása lesz....
Mi dönti el általában, hogy eg yerőstő stabilizált tápot "követel" meg?
Pontosan nem tudom, talán az erősítő brumm iránti érzékenysége szerepet játszhat. De többnyire nem használunk stabil tápot erősítőkhöz.
Azért kérdem, mert a wartowski-féle feteshez kifejezetten azt irta, hogy stabil táp kell és szeretném tudni az okát.
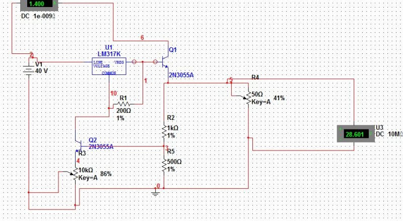
Összetákoltam egyet, de bonyolultabb majdnem, mint maga az erőstő, viszont atomstabil.:
Én szerintem akkoriban sem volt hallgathatóbb, már csak azért sem, mivel nem is létezett korrekt műsorforrás, amivel egyáltalán ezt a kérést el lehetett volna dönteni. Viszont a kimeneti impedanciája miatt már akkor is, "hangszínszabályozós" volt a hangjuk és most is az.
|
Bejelentkezés
Hirdetés |




, egy sima 




