Fórum témák
» Több friss téma |
Fórum » Akkuőr - töltő és kisütő funkcióval
Üdv
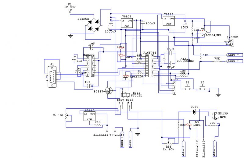
Sokan írták személyes üzenetben, hogy a cikkemből kihagytam a kapcsolási rajzot. Emiatt elnézést kérek, én papíron szoktam megtervezni, majd miközben csinálom hozzá a beültetési (nyák) rajzot szokott alakulni hogy mit és hova. Megcsináltam a kapcsrajzot Circuit Maker 2000-ben. Rumcájsz írta hogy jó lenne Splan 6.0-ban is megcsinálni. Még nem hallottam róla, de ha tényleg a Sprint Layout "testvérkéje" akkor megszerzem és abban is megcsinálom ha szükséges. Most mellékeltem a lemaradt kapcsolási rajzot. Ha bármi közösségi kérdés van, ide írhattok, azért nyitottam ezt a topikot. Nekem is lenne egy kérdésem. Ha van valaki akinek kicsit több matematikai vénája van mint nekem, várom az ajánlatokat a program végpontjelzés problémájának megoldására. Ha kell küldök jópár excel táblázatot, grafikont amit az elektronikával mértem. üdv Dolfin
Üdv
Kérték, hát felrakom képfile-ként is a kapcsolást. Így kevésbé áttekinthető a vezetékek kereszteződése miatt, de próbáltam széthúzni. Üdv
Megcsináltam a kapcsolási rajzot Splan 6.0-val. JPG formátumban is itt van, kicsit átláthatóbb mint az utóbbi volt.
Üdv
kedves kollégák , elakadtam és segitséget szeretnék kapni töletek, a Makita akkus fúró akkupakjában van egy valami , a neve 4MM45B2-08 , nem találok rola semilyen részletet a keresöben , mi lehet az, és szakadást mutat ha rámérek az ohm mérövel . a negativ polus és a harmadik érintkezö közé van kötve , kérlek benneteket ha tud valaki rola többet mint én , irjon rola ,
nagyon köszönöm elöre is .Feri
köbzoli és kadarist ,nagyon kőszönöm a gyors választ , ezek szerint az rossz ami benne van , (szakadás) , üdv mindenkinek FERI
Nem volt az a valami véletlenül bepászítva a cellák közé? Csak mert nekem gyanús, hogy az nem bizti, hanem a töltő ezen méri a pakk hőmérsékletét! Ez egy termisztor, hőmérséklet hatására változik az ellenállása, szobahőmérsékleten 1-2kOhm körül kellene lennie. A töltő és az akkuk épsége kedvéért nem zárnám rövidre!
Én eddig Bosch, Skil Akkukat szedtem szét, de azokban termisztor volt, nem biztosíték!
tothi89 jol irtad hogy nem szivesen zárnád rövidre, az alkatrész helyét a töltö védelmében, én nehéz szivvel megtettem , és kb 1 órai töltés után szinte megégetett az aksipakk, nem tudom hogy ez egy jó aksival is igy lenne-e , van az aksipakk-ban külön egy termisztor is de az a negyedik kivezetésre van kötve, viszont a töltöben nincs negyedik csatlakozás , ugyhogy ez a KLIXON 4MM45B2-08 valoszinü egy höbiztositék,(talán 45 Cfok ) amire szükség van , még jo hogy nem robbant föl az egész kütyü , idöben észrevettem. Esetleg ha tudna valaki olyan boltot ahol lehet ilyet kapni szivesen venném. a képen a sárga vezetéken levö lapos fekete alkatrész , És ez vissza is kapcsolodik ha lejjebb hül az aksi?
köszönöm az infokat Feri
Bocsi fiúk, de szó se volt 4 kivezetésről, így a háromkivezetéses rendszerben gondolkodtam, mert ott van a +, -, illetve egy harmadik, ahová a termisztor van bekötve ennek a másik lába pedig a - . Itt nem nagyon alkalmaznak hőbiztosítékot.
Kedves Ferenc mivel ezek gyorstöltők az akkuk melegednek, többek közt ezért is mérik termisztorral a hőmérsékletét és ha kezd megfutni, visszavesznek az áramból. Ezek szerint az ön esetében ez a rendszer kimaradt valami oknál fogva a töltőből és csak a szélszőszéges határnál szakítja meg a töltést egy hőbiztosíték. Meg kellene mérni a cellák feszültségét, mert ha forróbb a szokásosnál, akkor valószínüleg cellazárlat van, de mivel az ön töltője nem inteligens így túltöltődnek azok a cellák amik még üzemképesek.
KEDVES Zoli és minden hozzászoló , HOL KAPHATNÉK Pl. Pesten ilyen hőbiztositékot ami az aksipakk-ba kell (45 C') ha tudtok valami megoldást nagyon szivesen venném, vagy hasonlo paraméterekkel megfelelöt. Probálgattam a neten keresni de nem sikerült , ez volt benne
4MM45B2-08 B2J .biztos valamennyi áramnak is meg kell felelnie .??? kösz mindent
Idézet: „Meg kellene mérni a cellák feszültségét, mert ha forróbb a szokásosnál, akkor valószínüleg cellazárlat van, de mivel az ön töltője nem inteligens így túltöltődnek azok a cellák amik még üzemképesek.” Nem biztos, hogy véletlenül szállt el a hőbizti, előbb a cellákat kellene ellenőrizni!
kedves Tothi89 és Zoli, most végeztem a cellák mérésével , minden cella pontosan 1.3 V , tegnap azért telenyomta a töltö, mégha forro is lett , és jol tekeri a fúrót. valószinü jót tesz neki egy hőbizti , az is lehet hogy a töltöje jobban nyomja a kelleténél , de legalább már használhato a kütyü
, ovatosan addig is használom amig lesz höbizti , a töltö érzékeli a biztit mert a szakadttal meg sem indult , köszi a jotanácsokat Feri
Persze, hogy nem indult, hisz a töltőáram azon keresztül folyik. Valami akkor is van szerintem, nem hiszem, hogy a Makita mérnökei egy bimetálos kapcsolóra bízzák a túltöltés kordában tartását, maximum töltőhiba esetére teték be a körbe. Bááár sajnos láttam már mind csapnivaló tervezést, mind kivitelezést neves márkák készülékeibe
Hello!
Bocs fiúk, hogy felmelegítem egy kicsit ezt a témát, de egy "újszülöttnek" minden új. Végigolvastam a cikket, és felmerült bennem 1-2 kérdés, amit a cikk írójához szeretnék címezni, és előttem még nem tették fel (remélem ).- Szóval, ha megépítem a kapcsolást, az aksitöltéshez feltétlenül szükséges-e egy PC, vagy anélkül is működhet? Ha jól sejtem akkor csak a töltés kisütés közbeni adatokat gyűjti be a PC, de nem onnan kell szabályozni, azaz csak megjelenítésre szolgál. - Mennyi a maximális terhelhetősége? - A cikkben 7,2V-os akku szerepelt, nekem 18V 2000mAh -s akkupakkom van, ahhoz tudnám-e használni? Láttam hogy 30-os max bemenő fesz ezért érdekelne. - Megépítette-e már valaki? Mik a tapasztalatok? Köszi. Üdv. Fecoman. |
Bejelentkezés
Hirdetés |






).