Fórum témák
» Több friss téma |
Fórum » Akkuváltó (hogy lemerülése esetén se legyen probléma)
Témaindító: Brienter, idő: Aug 13, 2007
Témakörök:
Még egy dolog... légyszi írd meg a két akku feszültségét , legyen pl. 4,8 és 4,1 volt, ill. a fetek közös pontján mennyi fesz van és melyik vezet éppen, valamint a belső diódákat is tüntesd fel.
Néha jó lenne nekem is, persze ha 4,5-5 voltos impi elég neki.... mert itt csak annyi van/lenne ám.
Amúgy a feteken variálunk éppen. Diódák meg kizárva.
Kicsit fura ez az egész...
RC repülő, ott fontos a súly...azért cipeljen egy nem használt másik packot a repülő, hogyha az első meghibásodik, akkor átkapcsoljon arra? Mennyi ez esélye egy töltéskivétel közbeni cellazárlatnak? Szerintem összemérhető azzal, hogy a megvalósított kapcsolás elromlik...akkor hova kapcsol? A plussz súly nélkül meg lehet, hogy simán levitorlázik hiba esetén, ez csak gyenge tipp... Én úgy csinálnám, ha már muszály, hogy egy minél kisebb méretű, súlyú, fogyasztású relét kapcsoltatnék amikor leesett az első pack feszültsége a bizonyos szint alá, természetesen erről a packról fogyasztana és kapcsolná a másik packot (ennyit el kell hogy bírjon még). Kevés alkatrész, nincs feszültségesés, és az áramkör csak a már nem használt első packról fogyaszt, azt is csak a "vész" üzemmódban. Üdv Inhouse
inhouse!
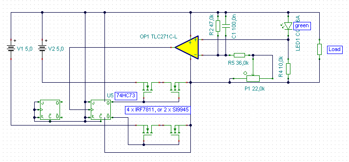
Én is kíváncsi lennék, hagy valójában pontosan mi a célja az egésznek! Olyasmire gondolok, hogy szeretné az egyik akkupakkot tölteni, és amikor készen van, azonnal betenni a repülőbe, de a régit bent hagyva, hogy még azt is kimerítse, és majd amikor neki jólesik, visszahozza a gépet, kiszedi a lemerült aksit, és beteszi a töltőbe. Így nincs szorosan az aksi kapacitásához kötve, hogy mikor kell lejönnie a gépnek. De nem látok a fejébe, lehet hogy nem ez a cél. Ha jól értettem, ez belső égésű motorral megy, csak az irányításhoz kell az aksi, ezért a súly nem kritikus. ferci! Miért írjak aksifeszt? Az úgyis változik! Ahogy az is, hogy melyik van bekapcsolva. A diódákat miért kéred? Én soha nem szoktam berajzolni. "Logic level" FET-et terveztem bele, az SI9945 kb. 3 V-tól fölfelé nyit, az IRF7811 pedig már 2,5 V-on is nagyon jól érzi magát. Betettem még egy-egy FET-et, hogy jobban külön működjenek az aksik, de ennek az a mellékhatása, hogy 1 aksit behelyezve vagy elindul, vagy nem. Amíg csak 1-1 FET volt, addig az indulás automatikusan garantált volt (reverz diódákon keresztül), most csak két aksival (amit persze egy nyomógombbal is lehet helyettesíteni!). Működés: Ha a kimeneti fesz lecsökken, a komparátor kimenete negatívba megy (amíg van elég fesz, addig pozitívban van), ettől a T-tárolónak kötött JK tároló átvált.
Csak a hecc kedvéért felteszem a fetes módosítást.
A feszültségek a rajzodon azért lettek volna érdekesek, hogy tudjunk pontosan miről beszélni. Még mindig nem értem, miért kell az IC-ket a kapcsolt feszről járatni, miért nem az akkukról direktben - ott stabilabb a fesz. A fet-temető jól néz ki egyébként. A lényeg az, hogy Brienter egyik hsz-ét nézve nem kritikus a dolog, mert már 4,4 voltnál át akar kapcsoltatni, a kezdeti terhelt fesz meg úgyis 4,8 volt kb, nem 5,6 (!), ahogy írta, tehát a fetjeim diódái éppen szóhoz sem jutnak a 0,4 volt különbség miatt... nincs rátöltés. Mindegy - további vita részemről lezárva, mindenki azt csinál, amit akar.. Támogatom az 1 db relést is, mert úgy néz ki, az is elég lenne ( elektronikával persze). Valaki már oldja meg PIC-kel is, hi........ Idézet: „miért nem az akkukról direktben” Melyikről? Ha csak az egyikről, akkor a másik aksi egyedül nem használható. Egyszerre mindkettőre meg nem kötheted, mert ezt párhuzamos kapcsolásnak hívják, ami kizárt. Az összediódázott segédtáp lenne még jó megoldás, amit legelőször is írtam. A kezdeti terhelt feszről nem tudunk semmit, mert nem ismerjük a terhelést (egy rádió vevő 50 mA-ről is elmehet, de a szervók ampereket is fogyaszthatnak), de 5,2 V simán lehet. 4,4-nél meg valójában még nem szabadna átkapcsolni (kivéve, ha a táplált áramkör megkívánja), mert akkor még sok töltés van az aksiban. Ha az áramkör működéséről akarsz beszélni, akkor nem feszültségeket, hanem mérőpontokat kellene feltüntetni, de én nem akarok róla sokat beszélni (eredetileg megrajzolni sem akartam), úgyhogy ha valamit akarsz róla mondani, akkor rajzold be te, ahova jól esik! FET-temető? Ha elég 2 A, akkor 2 db SO8-as tok. Az egész áramkör kijön 500 Ft-ból (+nyák), kb. 20*30*4 mm méretben. (Ha a poti helyett ellenállásokkal trimmeljük az átkapcsolási feszt.) Emellett szimmetrikus a működése, nem kell fixen az egyik aksival indulni, hanem bármelyik kezdhet, akár folyamatos üzem is biztosítható. Ha valaki nem veszi ki az első lemerült aksit, és a második is lemerül, akkor sem fog azonnal lezuhanni a repülő, mert az első aksi visszatért töltését is föl tudja használni, nem csak fullra töltött aksira hajlandó átkapcsolni. Továbbfejlesztési javaslat: az átkapcsolást nagy fényű LED villanással lehetne jelezni, így figyelmeztetve a "pilótát", hogy vissza kell fordulni.
Pafi... légyszi ne taníts, mi a párh. kapcsolás...
( ...Egyszerre mindkettőre meg nem kötheted, mert ezt párhuzamos kapcsolásnak hívják, ami kizárt.....). A másik: a rajzomon összediódázott segédtáp van és semmi gond nem lehet vele ( egy elkót lefelejtettem..). A 4,4-et nem én találtam ki, nem világos? Téma zár. Idézet: „légyszi ne taníts, mi a párh. kapcsolás...” Pedig szívesen! Akár a madarat is repülni! Pl. a mellékelt rajzon hogy vannak bekötve az ellenállások? Idézet: „a rajzomon összediódázott segédtáp van és semmi gond nem lehet vele” Ez valószínűleg így van, de te azt kérdezted, hogy "miért nem az akkukról direktben", és a diódákon keresztül az nem direkt! Idézet: „A 4,4-et nem én találtam ki, nem világos?” Mondtam, hogy te találtad ki?
Brienter!
Egy egyszerű relés verzió, ezt is átgondolhatod. 5 voltosat találsz biztos, az áramot bírja-e, az más kérdés... tranyó nagy bétájú legyen. Mintha azt írtad volna, hogy biztonsági jellegű az igény, ezért a "tartalékról" húzna a relé.
Hello!
Újra itt vagyok és mostmár tényleg belekezdenék a dologba. A relés megoldás tetszik főleg az aminél csak egy impulzus kell az átkapcsolásához. Boltba majd utánanézek van-e. Azért újra leírom a dolgokat: 4cella Ni-CD akksi ebből 2db az egyikről átkapcsol a másikra ha az 1-es akksi fesz lecsökken 4.4 alá. Visszatöltés ne legyen csak kapcsoljon át. Egy kis extra még jó lenne ha pl átkapcsolt a második akksira kapcsol egy LED-et vagy akármit jelzésként segítségeteket várom.
Senki semmi? Még így a téli szünetben sem? Úgy döntöttem a reléset kéne megcsinálni.
Szia !
miért nem generátorosra csinálod? 2 db mágnes a motor v.melyik forgó alkatrészére, 12V -os relé tekercs vasmaggal , graetz mehet az akkura ... amig a motor forog töltött akkuid lesznek !ez biztosan nem merül le .....
Sziasztok !
Csak most vettem észre ezt a témát mely engem is érdekel. 1. a relés megoldást hanyagolnám elsősorban (az biztos, hogy robbanósba teszed , de akkor tudod, hogy ezek a relék és esetlegesen cikázó ívek zavart okozhatnak). 2. az átkapcsolási időnél kihagy a vétel? persze ha benzines a géped akkor nemszóltam és oktatni se szeretnék. nekem a fet-es verzió tetszik de én elhagynám a NiMh cellákat és azok helyett LiPo-t alkalmaznék. mivel látom nemmindenkinek világos, hogy ez mire is kell ezért mgpróbálom én is elmagyarázni. tehát addot egy R/C modell melynek a vevőjét és a szervókat alapesetben egy akkupakkal használjuk. már itt is előfordulhat feledékenységből törés (akku merülés) De ha ez a modell nagyobb pl. 2méter és egy 50 ccm benzinmoci ketyeg benne akkor már mindenki láthatja, hogy egy ilyen méretnél fontos a biztonság ezért KELL egy tartalék akku a fedélzetre itt már nemszámít a plussz 15 dkg. "RC repülő, ott fontos a súly...azért cipeljen egy nem használt másik packot a repülő, hogyha az első meghibásodik, akkor átkapcsoljon arra? Mennyi ez esélye egy töltéskivétel közbeni cellazárlatnak? Szerintem összemérhető azzal, hogy a megvalósított kapcsolás elromlik...akkor hova kapcsol? A plussz súly nélkül meg lehet, hogy simán levitorlázik hiba esetén, ez csak gyenge tipp... " csakhogy se vétel se energia a szervók mozgatására és a levitorlázáshoz.
Én azt nem értem, hogy ha egy aksi feledékenységből lemerülhet, akkor kettő miért nem?
És erre írtam, hogy az átkapcsolást pl. egy nagy fényű LED felvillantásával jelezni kellene, és akkor még vissza lehet fordítani a gépet, esetleg még akkor is, ha már az egyszer lemerült aksira kapcsol vissza, hiszen az közben egy picit visszatöltődött.
A led felvillanás nemjó szerintem mivel nemtudod úgy elhelyezni a modellben, hogy minden pozicióbol látszódon és gyakran 300 méter távolségból kell figyelni a gépet.
viszont egy nagyhangerejü zümmer az jó lehet de szerintem elhanyagolható a visszajelzés menet közben.Hanem inkább a földön lehetne láthatóvá tenni az akkuk állapotát 2 ledsorral és akkupakkonként 1 sor led és az, hogy melyik üzemel. és még fontos, hogy ennek a kapcsolásnak legalább 3A kell bírni ha több akkor az csak jó.
Az is előfordulhat persze hogy feledékenységből lemereül az akksi de volt már példa rá hogy cellazárlat lett és emiatt volt a prbléma mivel nem volt energia a szervók mozgatásához.Az akkufesz ellenőrző jó ötlet csak más téma. A jelzéssel meg pontosan ez a baj hogy kb 200-500m után se nem lehet látni meg hallani se mivel a motor elnyomná a jelzést. A generátorrál való töltés elég nehézkes dolog meg ott zavart is kelthet ami zavarhatja a vevőt. A Li-Po akksi meg drága meg szerintem nem olyan megbízható"persze mindenki másképp látja ezt a dologot" és veszélyesebb is. Szóval Ni-Mh vagy Ni-Cd akksi adott 2db és egy bizonyos feszültség alatt át kéne kapcsolnia a másikra és már, hogy így látom a relés megoldás hátrányát is, akkor FET-tel megoldani. SZóval erre kéne valami jó kis kapcsolás.
Szia!
ezt az ötletet kipróbáltam , múködik ... 100--400 Hz es impulzusok sajna nem tudják zavarni sen a 27 .........sem 433 Mhz.et amugy is 150 Ft ból szűrhető ....! 1 relé 1600 Ft körüli + az elektronika mégegy 1000 Ft.... persze kinek mi tetszik szakmailag preciznek csakis a mikrokontrolles felugyeletet segéd akkuval vissza jelző adóval + vevővel LCD képernyőm kiiratva látnám nagyon jó ötleteim vannak ha 10 EFt értékü cucc mégvédését 30Eft feletti segédelektronikával kell csinálni ....sajátkezüleg 50ért készre is szerelem Idézet: „volt már példa rá hogy cellazárlat lett és emiatt volt a prbléma” Menet közben cellazárlat? Jó, legyen. És ha megépíted az átváltót, akkor már nem lehet cellazárlat? Nyilván lehet (sőt kétszer akkora eséllyel, mert kétszer annyi az aksi!). És akkor hiába kapcsol át a másik aksira, az is le fog merülni, és mivel te mindkét aksira számítasz, nem fogod előbb lehozni a gépet, hiszen nincs visszajelzésed arról, hogy már csak az egyik aksi jó! Erre a problémára csak a visszajelzés (még lemerülés előtt!) ad megoldást! (Persze ha eleve nem aksi van benne, hanem generátor meg supercap elkó, akkor cellazárlat sem lesz.) Idézet: „SZóval erre kéne valami jó kis kapcsolás.” Amit rajzoltam, az miért nem jó neked? Creans! Idézet: „A led felvillanás nemjó szerintem mivel nemtudod úgy elhelyezni a modellben, hogy minden pozicióbol látszódon és gyakran 300 méter távolségból kell figyelni a gépet.” Ha csak az esetek felében veszed észre a villanást, az is sokkal jobb, mint ha egyáltalán nincs információd, nem? Irányított nagy fényerejű LED-ekkel a vízszintes síkban nagy távolságra lehet jelezni. A piros LED-ek nagyon olcsók, és rövid időre nagyon jól bírják a túlterhelést. Verőfényes nappali időn kívül azért legtöbbször hasznos lenne, és alig kerül valamibe.
Ez azért kicsit kiverte nálam a biztit:
"nagyon jó ötleteim vannak ha 10 EFt értékü cucc mégvédését 30Eft feletti segédelektronikával kell" Speciel az én gépem röpke 80ezer forint és ez még csak a kezdet(és most gondolom erre az lenne a válasz hogyha ennyi pénzem van miért nem veszek gyárit vagy csináltatok valakivel egyrészt sok ideig gyűjtöttem rá és dolgoztam érte másrészt én szeretnék csinálni nem venni.!) A következő gépem majd 1-2év múlva kb 200ezer körül lesz úgyhogy ennyit a 10ezer forintos gépről(még az adóakksim is többe kerül) Zavarásról annyit hogy két fém csavar közötti rezgés is már zavart okoz(hat). A visszajelzés annyira nem érdekel mert ahhoz elég nagy szerencsétlenség kell hogy egyidőben mind a két akksi meghaljon különben is egy repülés kb 15-20perc ezután meg észrevenném. Pafi Jó ötlet a LED is kipróbálom majd terepen mekkora távolságból látható rajzodat meg még tanulmányozom. Mekkora fesszel hajtsam meg a LED-et kb?
Szia!
pontosan azért irtam........! tehát mindennek ára van...... mi mennyit ér.... néha a 2000Ft-ból előállitott jobban teljesiti a feladatot mint 30 eFt-os illetve.... amit megcsinálhatok pár ezerből azt szivesebben teszem 2X annyiból.....és 5X ? Sz.tem a relé jobban zavarja a vételt......de lehet, hogy nem értek hozzá....
Sziasztok!
Nos URAIM a relés projectek BEFAGYTAK? senkinek új ötlete?
Szia!
megtaláltad már AZ 1_ÜL ÜDVÖZITŐ MEGOLDÁST? ? ? |
Bejelentkezés
Hirdetés |








