Fórum témák
» Több friss téma |
Fórum » Akkuváltó (hogy lemerülése esetén se legyen probléma)
Témaindító: Brienter, idő: Aug 13, 2007
Témakörök:
egy olyan egyszerű áramkört szeretnék építeni ami egy 4 cellás Ni-cd akksi lemerülésénél (állítható legyen az átkapcsolási fesz) átkapcsol egy másik akksira. Lehetőleg minél egyszerűbb, megbízhatóbb legyen .
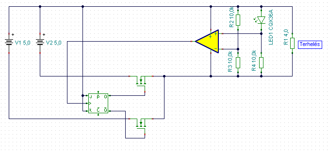
Már elnézést de szerintem ez a kapcsolás messziről nem mondható működőképesnek. A két optokapu fotodiódája folyamatosan világítana, mivel sorba vannak kötve Vcc és GND között, (ráadásul előtétellenálás nélkül). A ME nem szabályoz semmit. Mellesleg mekkora az a fogyasztó, aminek az áramfelvételét kibírja az optokatu fototranzisztora? Azt legalább egy nagyobb teljesítményű tranyóval darlington kapcsolásba kellett volna állítani. Nem beszélve arról hogy a tépfeszek sincsenek megadva, és a ME-nek pedig kettős táp kéne.
Bocs a fikázásért, csak a kérdező ne építsen meg jóhiszeműen egy hibás kapcsolást. Üdv!
Elvileg is rossz kapcsolást nem kellene feltenni.
én úgy csinálnám, hogy betennék a fogyasztóhoz egy szép nagy pufferkondit, ami az átkapcsolás idejéig biztosítja a delejt, az átkapcsolást pedig egy relé végezné (DPDT), amit szintúgy egy komparátor kapcsolgatna
(a védelmekről persze nem megfeledkezve, dióda a reléhez stb stb)
Irányelvek:
az átkapcsolást mindenképp FET-ekkel kell megoldani, mert az akkunál nem engedhetjük meg a veszteséget, amit egy tranyó alkalmazása jelentene.A komparátort egyszeres tápfeszültségről kell járatni, mert a negatív ág előállítása újabb veszteség lenne.
Attila!
Dícséretes, hogy próbálkozol, de inkább a saját feladataidon gyakorolj, aztán ha ott sikereid lesznek, majd akkor ajánlgass kapcsolásokat! A rajzodat részleteiben meg sem néztem, mert ahogy elnézem, a feladatot sem értetted meg. Olyan áramkört javasolsz egy hordozható készülékhez, amihez kell még egy hálózati táp is? Na meg ez a sor tranyó is horror! Mire átmegy rajta az áram, megeszi a tápfesz felét! A feladat legegyszerűbb megoldása két schottky dióda. Csak az a kérdés, hogy megengedhető-e akár 0,5V feszültségesés is. Ha nem, akkor muszáj tranyóval kapcsolni, de semmiképp sem darlingtonnal, inkább MOSFET-tel. A vezérlés mondjuk egy JK tároló T-tárolónak kötve, a kimenetről egy komparátorral vezérelve. És természetesen mind a JK tárolónak, mind a komparátornak a két aksiról összediódázott tápról kell mennie.
Maradjunk a FET-es átkapcsolásnál. A lényeg az, hogy 3,5-4 voltnál még üzembiztosan totál kinyisson a FET.
Elválasztó dióda sem kell szerintem, mert a 4,8 volt kicsi, hogy káros legyen, ill. alig van reverz fesz, ha jól átgondoljuk. Csak két schottky meg nem oké, mert akkor egyszerre merülne egy idő után mindkét akku. Idézet: „mert akkor egyszerre merülne egy idő után mindkét akku.” És az miért baj? Idézet: „Elválasztó dióda sem kell szerintem, mert a 4,8 volt kicsi, hogy káros legyen, ill. alig van reverz fesz, ha jól átgondoljuk.” Ezt miről írtad? Az összediódázott segédtápról? Közben rájöttem, hogy tényleg nem kell, mert a FET-ekben már benne van, így mehet a kimenetről a vezérlő is.
Ez az egész egy rc repülőbe lenne építve és a vevőt és a szervókat ellátó akku lenne az amit át kéne kapcsolni ha az egyik lemerül. Mindenképpen én akarom megcsinálni nem akarok venni kész áramkört.
Ha az akku fel van töltve valamivel nagyobb mint 4.8 V van benne.
Brienter!
0,5 V-tal kisebb feszültségről működnek még az áramkörök? Baj az, ha nem átkapcsol, hanem egyszerűen megosztoznak a terhelésen?
Szerintem az a 0,5V még elhanyagolható de majd még kipróbálom, inkább át kéne kapcsolnia nem osztozni mert akkor ennyi erővel párhuzamosan kötök még 4 cellát.
Szóval... egyik fetes megoldás sem oké itt - a reverz dióda mindig bezavar - visszatölt , ha a fet zárt állapotban van. Ha lenne idevaló, dióda nélküli éppen, akkor lehet alkalmazni.
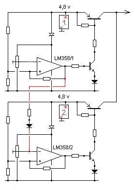
Van egy közbülső lehetőség, az áteresztő az áramnak megfelelő tranyó, a meghajtó bármi. Az első akku berakása után a 2. áramköre le lesz tiltva, aztán ha lemerül az 1., akkor felszabadul a 2. Értékek csak alkalmazás esetén.
legegyszerűbb ha az aksi kimenetére teszel relét ésha az aksi lemerül a relé kioldés autómatikusan bekapcsolja a másik aksit az áramkörbe
Nem tudod a relé elejtési feszültségét beállítani, az a baj.
Elektronika akkor is kell , + a másik akkut is meg kell védeni lemerülés ellen. Persze nekem mindegy, hogy relével kapcsoltat Brienter vagy nem... így is jó. Idézet: „a reverz dióda mindig bezavar” Kivéve ha megfordítod a drain-source bekötés irányát!
Van egy olyan érzésem, hogy nem arról beszélsz, amiről én...
Meg akartam spórolni a két szembe-diódát, de nem megy, így meg felesleges a fet, ill. kellenének a diódák. Ha nem világos, mire gondolok, írj... Az, hogy hogyan kapcsolnám be a feteket, más tészta, de ebbe ne menjünk bele... - ha éppen olyan kedvem lenne, hogy azt használjak.
Ha jól értelmezem a rajzokat akkor ha átkapcsol a másik akksira elkezdi tölteni a lemerültet?
Nekem nem erre van szükségem szimplán egy automata kapcsolóra ami 4.4V-nál átkapcsol mert ezek az akksik kb 1.4V cellánként feltöltött állapotban és ugye 4*1.4=5,6V. Én úgy hittem nem egy bonyolult dolog megcsinálni.
A #113346 rajzait nem neked küldtem, Brienter...
A tiéd a #113160-ban van.
Hello, lehet, hogy hülye kérdés, de számomra nem egyértelmű miért nem lehet a cellákat párhuzamosan kötni?
Mert egyszerre csak egy akksit tudok tölteni és ha párhuzamosan kötöm őket akkor mindkét akksi merül nem csak az egyik. A lényeg az hogy normál állapotban csak az egyik akksi legyen használva a másik ne, de ha bekövetkezik valami baj (merülés ,cellazárlat) és ez mind az akksi feszültségét 4.4V-ra csökkenti akkor azonnal átkapcsol a másik akksira és arról megy tovább az első akksival meg nem csinál semmit. Szóval erre kéne valami kapcsolás.
Remélem érthetően fogalmaztam.
Áááá, értem.
Köszi
Létezik olyan relé, aminek 2 stabil álapota van, és csak egy-egy impulzus kell az átkapcsolásához. Ha sikerülne ilyet szerezni akkor azzal viszonylag könnyen megoldható lenne.
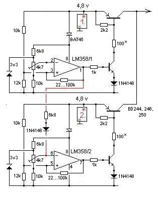
Fetekkel is megoldható az átkapcsolás, de a visszatöltés miatt 4db kell, persze csak akkor ha az esetleges soros diódán esö fesz sem fér bele.... itt elég lenne 0,3V körülivel számolni, csak schottky diódákat kell felhasználni. Idézet: „ha párhuzamosan kötöm őket akkor mindkét akksi merül nem csak az egyik.” És az miért baj, ha mindkettő merül (de feleolyan gyorsan)? Fercitől is kérdeztem ugyanezt, de ő nem válaszolt. Remélem, te igen. Idézet: „Ha nem világos, mire gondolok, írj...” Eddig világos volt, most már nem. Azt írtad, hogy a reverz dióda miatt visszatölt. Gondolom, a már lemerült aksira való visszatöltésre gondoltál, mert ez így is van. Erre írtam, hogy ha megfordítod a drain és source kivezetést, akkor nem tölt vissza, hiszen kisebb bemeneti fesz mellett záróirányba kerül a reverz dióda. Az általad leírt probléma megoldva. Helyette egy másik "probléma" jön elő, nevezetesen, hogy ha az inaktív aksi feszültsége 0,6 V-nál többel nagyobb az éppen aktívénál, akkor az inaktív aksi is rásegít egy kis árammal. Erről már egyszer kérdeztem, hogy miért lenne baj, de nem válaszoltál. Szerintem pedig semmiféle gondot nem okoz, de hátha a kérdező leírja, hogy van-e ellenérv. Szóval, szerinted nem jól értettem amit írtál? A bipoláris tranyóval szerintem az a gond, hogy kis szaturációs feszültség eléréséhez akkor is el kell vesztegetni a maximális terhelő áram 3-4 %-át, amikor 0 a terhelő áram, tehát nagy mértékben változó áramfelvétel mellett (márpedig a szervó vezérlő biztosan ilyen!) ez extrém pazarló megoldás. Akár 20 %-kal is csökkentheti az üzemidőt. Ráadásul a legkisebb bipoláris tranyók nagyobbak a legkisebb FET-eknél (azonos áramterhelhetőség mellett).
Brienter!
Idézet: „akkor ennyi erővel párhuzamosan kötök még 4 cellát.” De ezt csak azonos töltöttségű aksikkal teheted meg.
Bocs, ferci, most látom a képet amit csatoltál! Most már látom, hogy miért nem értettél meg. Nem úgy gondoltam, hogy cseréld meg a draint és source-t, és a tranyó fajtáját is (nFET-ről pFET-re, vagy fordítva), hanem csak a draint és source-t cseréld fel, változatlan tranyótípus mellett! Így az áram a szokásos irányhoz képest megfordul, de ez egy FET-et a bekapcsolásban egyáltalán nem zavar!
Pafi!
Az akkuk párh. kötése nem az én témám, azért nem is írtam rá semmit. Tranyók esetében kell bázisáram, persze, de valamit valamiért - ha relé lenne használva, akkor meg az fogyasztana. A szaturáció meg az én rajzomon nem játszik különös szerepet. A fetes rajzodat megírhattad volna CSAK azért, hogy egyre gondoljunk, ha már.... Kicsit elemezzük a ford. polaritást. |
Bejelentkezés
Hirdetés |




Na meg ez a sor tranyó is horror! Mire átmegy rajta az áram, megeszi a tápfesz felét! 

- ha éppen olyan kedvem lenne, hogy azt használjak. 

