Fórum témák
» Több friss téma |
Fórum » Alapvető Flip-flop áramkör
Szia! Neked is köszönöm, van miből válogatni. Üdv!
sziasztok,
Segítségre lenne szükségem. SR flip-flop kapcsolást megvalósító IC-t keresek (TTL), de nem találtam ilyet sehol. Mindenhol csak a működését írják le. Ha valaki tudja, melyik IC tudja ezt a funkciót, kérem, hogy segítsen. Ha nincs megoldás, megcsinálom NOR gatekből, de jobb volna direktbe ilyen. Köszönöm előre is
Hello!
Még én sem találom, pedig használtam már ilyen áramkört. (Igaz vagy 30 éve) Elég ritka jószág volt, de létezett. Ha jól emlékszem 4db volt egy tokban. (Egyébként még most is van olyan TEXAS IC-m, ami nem található sem a katalógusban, sem a hálón. A Spanyol gyáruk megszűnt és szerintem sok doksi eltűnt.. Nem tudom hány db. kell egy tokban, de JK vagy D tárból, kapukból, sőt inverterből is lehet készíteni RS tárat. Persze ez csak hiánypótlás. üdv! proli007
Az RS tároló az alap bistabil áramkör. Ilyet nem találsz, legközelebb áll hozzá a JK flip flop, ennek a felesleges lábait nem használva tulajdonképpen egy RS tárolóhoz juthatsz. DE két kapuáramkörből elkészítheted
http://www.datasheetcatalog.com/datasheets_pdf/S/N/7/4/SN74279.shtml
Ez egy ilyen IC. 4 db RS tárolót tartalmaz. Kapni nem biztos, hogy manapság is lehet még valahol.
Sziasztok!
Azt szeretném megoldani, hogy ha adok az áramkör bemenetére egy impulzust (pl 500ms) akkor az áramkör kimenete magas szinten legyen, a tápfeszültség elvételéig! Ha jól tudom, erre valamiféle flip-flop IC kellene. Előre is köszi!
Ehhez egy közönséges tirisztor is elég, egy megfelelő időállandójú RC taggal indítva. Gyújtás után amíg folyik áram, addig vezet, táp megszakadása után alaphelyzetből indul.
Sziasztok,
Taxiba kellene nekem egy áramkört építenem ami egyszer a dudát aktiválja s majd a hosszú fényt (felváltva). Ezt idáig egy kanyarjelző (index) és egy simma rellé párossal oldottam meg. Ezt szeretném leváltani ezzel a kapcsolással. Szerintetek működni fog, vagy van valakinek egy egyszerűbb vagy jobb ötlete? Előre is köszönöm.
Szia!
A triakot felejtsd el, mert az csak váltakozóáramról működik. Egyenáramon nem kapcsol ki. Inkább használj FET-et.
Igazad van! Akkor maradnak a FET-ek. Vagy az SSR-ek.
(netán ha vannak más ötletek azokat is szivesen meghallgatom)
A szilárdtest-relé (SSR)-ben is triak szokott lenni.
Tudom. De az kapcsol egyenáramon is nem? (úgy viselkedik mint egy kapcsoló)
Amelyik triakos (AC) az egyszer bekapcsol, aztán úgy marad.
Sziasztok. Vasútmodellezek, és egy olyan elektronikát szeretnék építeni, amely visszajelzi, hogy egy szerelvény merre áll az asztalon. Van egy fordulónk, 3 vágánnyal és a vezérlőpultja sokszor sokkal messzebb van elhelyezve kiállításokon, mint maga az asztal. Így sokszor esünk abba a hibába, hogy egy szerelvénnyel hátrafelé akarunk kijárni. Ezért szeretnék a forduló vezérlőpultjába egy ledes elektronikát, hogy azon az oldalon világítson a led az adott vágánynál, amerre áll rajta a szerelvény. Mellékelek egy képet, hogy a kérdés érthetőbb legyen. A problémám az, hogy táp alatt lévő sínszálnál nem nehéz megoldani a problémát, de a szerelvényt a jelzőszakasz megfogja, majd utána azon vágányról a táp lekerül. Legközelebb indításkor kerül táp arra a vágányra, a köztes időben a led sötét lenne, így nem tudjuk, melyik szerelvénnyel járhatunk ki. Mikor kiállunk egy szerelvénnyel, úgy van megoldva, hogy megnyomjuk (az ábrán pirossal jelzett) nyomógombot, az adott vágányhoz tartozó váltók beállnak, és ki lehet járni. Tehát ha mondjuk a kettes vágányon áll egy szerelvény, és a mozdony a "b" nyomógomb felé áll, akkor a gombot megnyomva a "b" és "d" jelű váltók egyenesbe állnak. Én is valami flip-flopon gondolkozom, csak a flip-flopnak akkor valahogy öntartásba kéne kerülnie.A problémán már régóta agyalok, de még nem sikerült működő kapcsolást összehozni. Kérlek Titeket, segítsetek. A válaszokat előre köszönöm.
Lehet hogy kell bele flip flop is, meg minden sok más is. Ha a kérdésed itt tennéd fel, hamarább jutsz megoldáshoz.
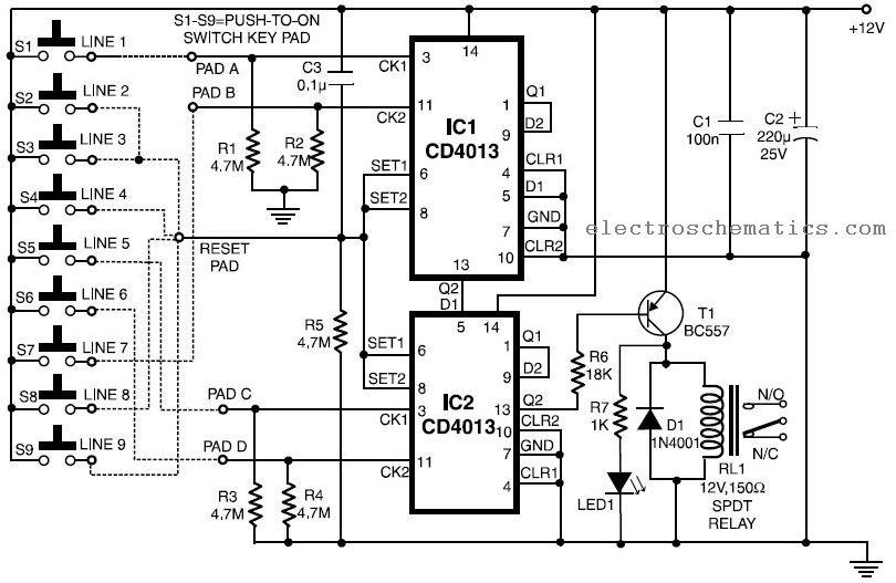
Sziasztok! Óriási problémám adódót egy mezei cd 4013-as C mos Ic-vel. Nekem egy bistabil multivibrátor kellene, de olyan, ami a 2. bemenő vezérlőjelre nem vált vissza a kimenetem (Q) alap helyzetre (egyszer átvált, és úgy marad). A fent említett IC-vel küzdöttem, de kifogott rajtam.
Ha "Set", "Reset" és "Data" lábakat gnd-re kötöm, a "CLK"-re adott impulzusokkal a tároló kimenete (Q) váltogat logikai 0 és 1 közt, ez eddig oK! De nekem az kellene, hogy sehogy ne lehessen Q ismét 0 (feltéve, hogy ez az alaphelyzet). Próbálkoztam a "Data" lábbal is: Ha ezt vezérlem egy felfutó éllel, semmi nem történik, csak ha "CLK" is kap egy felfutó élt (úgy, hogy Data =1 ). Ha CLK-t +-ra kötöm, Data felfutó élt kap, semmi... Segítsetek!
Hali!
Én a problémát ott látom a leírásodban, hogy Idézet: „"Ha "Set", "Reset" és "Data" lábakat gnd-re kötöm, a "CLK"-re adott impulzusokkal a tároló kimenete (Q) váltogat logikai 0 és 1 közt” feltevés nem jó. Illetve majdnem jó. Akkor fogja váltogatni, ha a Data bemenetet a Q negálttal összekötöd. Így minden órajelre (CLK) 'megfordítja' a Q-t.
Igazad van, valóban így szokták használni, de nézd meg a mellékelt rajzot, és ott Q negáld nincs összekötve a datával. Itt az első flip-flop esetben data gnd. Ha CLK felfutó élet kap, Q 1-re vált. Ez a második flip-flop Data-ját 1-re rakja. Majd ha itt is megjön a CLK-ra a felfutó él, akkor Q2 is 1-re vált, és így tovább.... Ha rossz gomb lesz lenyomva, "Set" bemenetekre jutatott + táp vissza állítja a tárolót alapra. Szóval ennek így is kellene működni (Q negáld <->Data összekötés nélkül, az szerintem arra szolgál, hogy a Q ne vehesse fel Q negáld értékét). Vagy tévedek? MOst nézem, hogy hülyeséget írtam... A tároló alapesetben Q = 1-el, és a "CLK" pozitív élére vált 0-ra. Így minden Q érték pont a fordítotja, mint írtam, így a helyes.
Hello!
Nem tudom mit építesz, de a leírásod szerint neked RS tárolóra van szükséged. Vagy is a Set és Reset bemeneteket kell vezérelned. A D és CLK bemeneteket kötheted a GND-re. Amúgy, ha a Set-Reset-Data lábakat GND-re kötöd, akkor max úgy működik, hogy az első órajelre a Q 0 lesz. Majd nem is változik soha. Feltéve, hogy táp bekapcsoláskor a Q 1-lesz. Mert ha 0, akkor semmi nem történik. Ugyan is a "D-tár" az órajel felfutó élére bemásolja a D állapotát a Q kimenetre. Ha a D fix nulla, akkor a Q eleve az is marad. üdv! proli007
Köszi a segítséget! Szóval akkor nekem a SET lábbal kellene tárolóba írni, így váltana Q 1-re. a Data és Q negálja össze legyen kötve? Akkor Q 1-e addig megmaradna, míg Reset=1-nem lesz, vagy meg nem szünik a táp. Igaz? Ha így van köszi a segítséget, akkor megoldottad.
Hello!
"Data és Q negálja össze legyen kötve?" Ezt írtam volna? :no: A Set bebillenti Q-t 1-re, a Reset vissza 0-ra. Ha már Q egyszer bebillent, jöhet akárhányszor a Set. (Reset-re ugyan így igaz.) üdv! proli007
Ahogy írtad, neki álltam próbapanelen kísérletezni vele (cd 4013, csak ez van). Az alap felállás, miszerint CLK és Data -> GND-re, Reset is GND-re, mivel törölni nem ezzel, hanem a tápfesszel akarom. Q bekapcsolásnál 1. A Set láb és a GND közé raktam egy 1M ellenállást, illetve a + táp fele egy 100n kondit, hogy ez a láb -vezérlés nélkül-
logikai 0-n maradjon. Set láb -> + tápra köt, nem történik semmi. Q billentését csak úgy tudtam elérni, hogy CLK-ra megy a beíró felfutó él (Set akkor GND-n van). Ahogy írtad, bemásolja Data értékét Q-éra, de újabb felfutóélre sem változik Q értéke (mivel Data fix Gnd). Viszont akkor ide is kellett az előbb említett R a GND felé, C a + táp felé RC tag (így stabilabb lett az indítás).Viszont megfigyeltem, hogy minden be és kikapcsolás után a tároló más és más helyzetet vesz fel a Q. Ezt úgy tudtam orvosolni, hogy a SET lábra visszatettem az RC tagot, mert rájöttem, hogy ha SET =1 akkor az nullázza a tárolót (Q = 1-el, ez az IC alaphelyzete nálam). Így amíg a C töltődik, addig a Set láb 1-en van, majd bizonyos idő után visszavált 0-ra (kondi feltöltődik). Így stabilan egy alap helyzet maradt. Elég nyakatekertre sikerült, hogy a beírás lábbal törlünk... De nem tudtam elérni, hogy Q =0 legyen bekapcsolásnál a tároló állapota, de biztos én vagyok a hülye hozzá. Viszont nekem jó a Q =0, ha tárolunk, mert a következő fokozat egy pnp tranzisztor bázisa... Csak azt akartam mondani, köszönöm a segítséget, tényleg sokat segített.
Jó lenne, ha tömören és érthetően vázolnád a feladatot. Én régebben megépítettem az általad linkelt kapcsolást és működött. Szóval nem tudom konkrétan mit szeretnél. Legalább egy rajz vagy igazságtábla jöhetne. Persze, ha még aktuális.
Hello!
Mottóm: Én nem nézem Ti mit építetek, mindig abban próbálok segíteni amibe belefogtok. Mert nem a tényleges feladat a lényeg, hanem az ez által megszerezhető tapasztalat és tudás.. Az természetes, hogy egy tároló bekapcsoláskor bármely állapotot vehet fel. Pont ezért van szükség pld. Reset lábra. Ha azt egy kondival a plusztápra, egy ellenállással a GND-re kötöd (péd. 100nF/100kohm), akkor bekapcsoláskor a kondi feltöltődésének idejére logikai magas szintet kap a Reset. ez biztosítja, hogy táp bekapcsolásakor Q alacsony szinten legyen. Majd ha ez után jön a Set, az logikai magas szintre váltja a Q kimenetet. Feltétele a dolognak, hogy bekapcsoláskor a Set tényleg logikai alacsony szinten legyen. Pontosabban a Reset hosszabb ideig adja a magas szintet, mint a Set. A tápfeszültség megjelenése ha lassú, és kis időállandójú RC tagot használsz a Resetnél, baj lehet, mert a táp megjelenésekor nem lesz a Reset határozottan H szintű. Ezek szoktak az áramköröknél hazárdot jelenteni, amitől aztán úgy gondolod nem helyesen működik. Pedig hidd el, az adatlap szerint működik, csak meg kell nézni a dinamikus paramétereket is. (Fel-lefutásai idők) A 4013-nak egy alapgondja van, hogy ha egyidőben magas szintű a Set és Reset, akkor mind két Q és -Q kimenet magas szinten van. Pedig a Reset-nek kellene ilyenkor elsődleges működésűnek lenni. De hogy ez hiba vagy sem, az nem biztos, csak ismerni kell a működését, és ez szerint terezni. Pont ezért használhatod fordítva is a tárolón a Ste-Reset bemeneteket, ahogy írtad. Minden esetre a tárolónak van Q negált kimenete is ha a másik fázisú kimenti jelre van szükséged. Amúgy ha csak annyit szeretnél, hogy beírásra beíródjon a tároló, és csak tápelvételre törlődjön, akkor egyszerűbb egy kis tirisztort alkalmazni. Az pont ezt teszi, és még tranyó sem kell a kimenetére, meghúzza a relédet is (persze ha ezt akarsz működtetni vele.
Köszi a segítő készséget, de a rajzot azért linkeltem, mert BEMcorp azt állította, hogy tárolóként úgy müködik, hogy Q negáltja össze van kötve Data lábbal. De ezen a rajzon sincs. Viszont időközben kikísérleteztem, hogy nekem hogyan lesz jó. Még egyszer köszönöm!
Hello!
A "tároló" tág fogalom. Ez alapvetően egy "Master-Slave D-tároló" De ki van Set-Reset bemenete is, így RS tárolónak is használható. Ha a D a Q negáltra van kötve, akkor az órajel minden felfutó élére átvált a tároló. Ez az alkalmazásának egyik módja. Mert ha -Q H szinten van akkor a D is, így a következő órajelre a "H" szintet másolja Q-ra. De ekkor a -Q és D "L" szintre kerül, így az ezt következő órajelnél, már az "L" szintet másolja Q-ra. De adatlapon ott van az összes működés igazságtáblája.. üdv! proli007 |
Bejelentkezés
Hirdetés |







