Fórum témák
» Több friss téma |
Fórum » Analóg telefon megcsörgetésekor egy relé működtetése
Témaindító: Simitomi, idő: Jan 4, 2006
Témakörök:
S Elkészült a második verzió is...
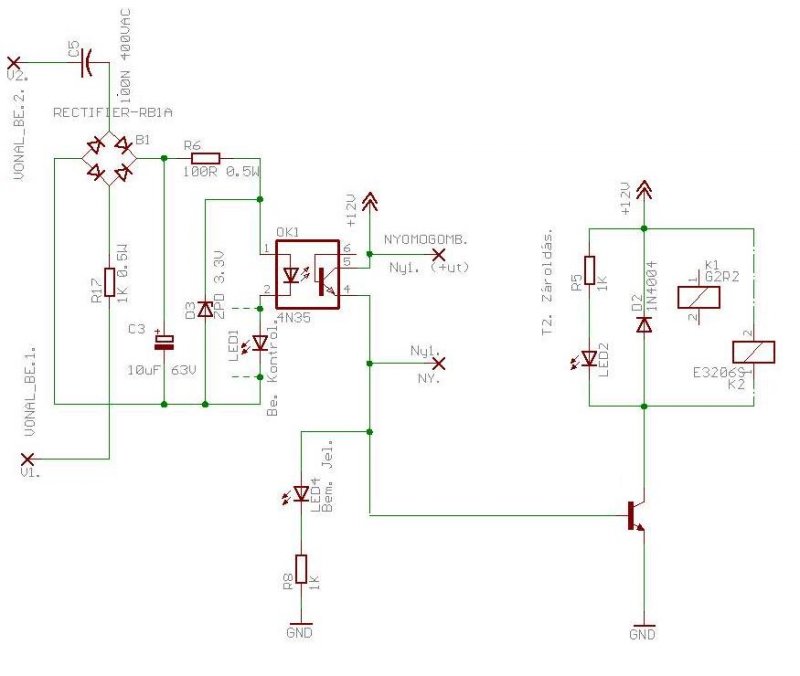
![]() A T1-et, 6sec-től (kb) 25sec-ig lehet beállítani. A T2-töt, 0.5sec-től (kb) 5sec-ig lehet beállítani. Jumperrel lehet a vezérlési paramétert átállítani, h. a bejövő jel megjelenésekor azonnal kapcsoljon a relé T2 ideig. Vagy a bejövő jel megszünése után, + T1 idővel kapcsokjon a relé, (T2 ideig)....
Üdv!
Utólagos engedelmeddel egyszerűsítettem egy kicsit az általad készített kapcsoláson. Nekem arra lenne szükségem, hogy a vonalon érkező csengetéssel azonos időben egy pót-hívásjelzőt működtessek. A leegyszerűsített kapcsolás a csatolmányban található. Szerinted működni fog így a kapcsolás, a feladatnak megfelelően? Kösz, Sky
Szia!
Csak a relét kapcsoló tranzisztor bázisába kellene egy 1-10K-s ellenállást sorosan bekötnöd. A többi a tesztkapcsolás megépítésével kiderül. S ha rendesen működik, akkor mehet a nyáktervezés és az áramkör végleges megépítése. Üdv.: _jani_
Okés, köszi szépen!
Annyit kellett még módosítani a kapcsoláson, hogy az optoval párhuzamos 10u-s kondit 47u-s-ra kellett cserélni, különben a csengetőjelből előállított jel annyira ingadozott hogy az opto 10-20Hz-es rezgésre állt be, így a tranzisztor agyongyötörte a relét ("prellezet").
Most viszont frankón működik, igaz még csak próbapanelen. Majd jövő héten visszatérek még a dologra... Köszi mégegyszer!
Szia! Ezért is javasoltam a deszkamodell megépítését!
Elkészült a komplett cucc, majd dobok róla fotókat.
A nyákot Pesten tervezték meg gyártották le, ha valakit érdekel feltolom elektronikus formában a file-okat. Ma beépítésre kerültek, tökéletesen működik! Sky |
Bejelentkezés
Hirdetés |










