Fórum témák
» Több friss téma |
Fórum » Arduino alapú, Programozható Logikai Vezérlő
Témaindító: zosza18, idő: Máj 16, 2023
Témakörök:
Szerintem nem jó ötlet. Ha lefagy, javítani kell, mert ciklust újra kezdi akkor is, ha a program félig futott le. Akkor fogja összeverni a szerszámot
. A hozzászólás módosítva: Máj 26, 2023
Ez igaz.
De az azért elég gáz, ha egy elinduló program olyan, hogy "csapjunk a lovak közé". Ezért indítunk mindig inicializálással és homolással a mozgatások tekintetében. Mármint ha az ezekhez szükségek feltételek, interlock-ok rendben vannak.
Csak belevau, de én lehet megpróbálnék egy újraindítható monostabilt, amit ez a négyszöged resetelget. Elég az egyik élt figyelni, mert ha a másik kimarad, akkor az első sem fog megjelenni. A monostabil ha lejárt az meg reseteli a kontrollert. De amúgy van kimondottan watchdog áramkör is. Pl Bővebben: Link
A reset folyamatot mindenesetre nagyon át kell gondolni, nehogy bajt csináljon. A hozzászólás módosítva: Máj 26, 2023
Én is barkácsoltam ilyet... A proci soros kondin keresztül piszkálta egy tranyó bázisát, ez meg izgatott egy aliexpresses 555-ös modult, ami resetet tudott adni...
Nos akkor ennek neki kell futnom még egyszer. 15 éve írogattam vezérlőt. Ilyen részletekre nem gondoltam.
Közben agyaltam a bemeneteken és a kimeneteken. Ami nekem föltűnt, hogy a relé kimenet lehet teljesen föld független, de az Opoto bemenet valójában föld szempontjából nem független. Életszerű lehet leválasztani a belső elektronikát, jelen esetben az arduinot egy független DC DC konverterrel?
Lenne előnye.24 voltos a táp. Ez lehetne AC DC irreleváns. Ebből kerülne 5 volt a rendszerre, 5 voltos relékkel és a bemenet viszont galvanikusan független lenne az 5 voltól. Másik érdekes állapot, hogy a bemeneteket föld felé szokták tenni az iparban pár ma árammal, vagy a táp felé? Mikor igaz a bemenet? Idézet: Nagyon is. Vannak szigetelt DC-DC koverterek bőven, csak választani kell. „Életszerű lehet leválasztani a belső elektronikát, jelen esetben az arduinot egy független DC DC konverterrel?”
Én ezt nagyon parasztba úgy oldottam meg, hogy a progiban a "RUN" LED kimeneten még van egy 555 monostabilban és annak kimenete az arduino RST lábbal kapcsolatban. A RUN LED 500msec periódussal fut, az 555 meg 2 mp. Ha ennyi időn belül nem jön jel, akkor RST van az arduinonak.
Az RST-hez bele kell számolni az éledési időt is, mire az 555 kapja a jele ismétt. Elég primitív, de pont ez a csodája. Független mindentől és egyszerű is. Van itthon cél IC is csak még nem tudtam tesztelni és beépíteni, pedig nagyon ígéretes és olcsó is.
Bocs hogy fájdalom vagyok. Kerestem galvanikusan leválasztott tápot, de átlag helyen, HQ, HE LOMI nem találtam. 24 Volt / 5 volt kb 5 wattos cumót keresek. Ténylet csak TME nél van ilyen?
Nem tudom, mitől átlag hely valami de ha csak a TME-nél van, nincs mit tenni.
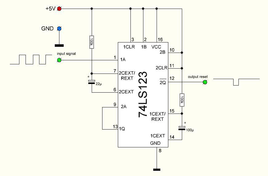
Valami hasonlót tervezek én is. Viszont az 555 számomra nem igazán megbízható. Lehet én fogtam ki a példányokat, de nekem megbízhatatlanok voltak. Ezért a 74LS123 dupla monostabilt választottam. Ezzel sikerült egy olyan külső watchdog-ot készíteni, aminek mindegy, hogy milyen állapotban áll meg a kód. (a figyelő impulzus mindegy, hogy épp magas, vagy alacsony állapotba ragad be) Az időablak után resetel. Lerajzolom, és felteszem a kapcsolást. Kipróbáltam, működik.
TTL Watchdog kapcsolási rajz.
Csak érdeklődésképp: mitől jobb, megbízhatóbb egy külső watchdog mint a kontrollerbe beépített? A belső watchdog is a processzor működésétől teljesen független belső RC oszcillátorról működik. Ha leállítod a CPU órajelét a watchdog attól nem fog leállni.
A hozzászólás módosítva: Máj 27, 2023
Igazából nem tudom jobb e, vagy sem. Nekem valahogy megnyugtatóbb, ha egy fizikailag teljesen külön egység figyeli a kontroller működését.
Szia!
Amíg megy a kontroller, addig van esély az újraindításra, utána már mindegy !
Besétálok, van polcon. A TME hez adószám kell. Megoldom, de akkor több cuccot rendelek.
Nos a cél szentesíti az eszközt. A DC DC inverteről nem tekintek el, mert veszett fejsze nyele a leválasztás. Összeállt a fejemben az elképzelés. A doboz adott. 24 voltos tápfesz, a beljeje leválasztva DC DC inverterrel. Kimeneten 5 voltos relé egy morzés NO/NC kimenet, mind független, amit az eredei ARRAY IC helyett komplementer tranzisztor hajt meg. PWM re és 0-10 volt ki és bemenetre egyelőre nincs ötletem vagy tervem, de nem lenne rossz. Itt is alapvetően galvanikus leválasztást szeretnék. A PWM nél erre tuti van megoldás, a 0-10 volt bemenetre nem tudom merre induljak el. Adná magát a 4-20 ma jumperelhető lenne. Kérdés, hogy indokolt-e 0-10 volt kimenet. Most jön azon való agyalás, hogy az Arduino MINI hány lábát lehet szakszerűen használni. A Kínainak 7 kimenete és hat bemenet van. Nem tudom a 8-8 életszerű elvárás-e?
Kellett, elutasították a megrendelésem. Leveleztem velük.
Bővebben: Link PWM 4-20 mA cél megoldást találtam. 0-10 et is de 108 eur sok érte.Bővebben: Link
A hozzászólás módosítva: Máj 27, 2023
Bővebben: Link A PWM 0-10 volt sima ügy lenne. PL frekiváltót tudna kezelni az eszköz.
Volt problémám nekem is egyszer kétszer, de az nagyon kevés, kb. 2-3db ami hibás volt, vagy hamar meghibásodott. Amit feltettél nagyon tetszetős és egészen egyszerűen kivitelezhető.
Nekem is valahogy szimpatikusabb a hardveres watchdog megoldás, így a szoftveres hiba esetén is végrehajtódik az RST. Nem a semmiért gyártanak ilyen cél IC-ket sem, hiába van beépített is a mikrovezérlőben.
Hello! Mivel már másodszor előkerült ez a kapcsolás, szólok hogy ez nem jó. Szerintem aki közzé tette ezt ki sem próbálta. Tápot is szépen elhanyagolta.
Ezt ma reggel dobtam össze, volt itthon 74LS123. Ebben az a jó (bár nem tudom 555-el hogyan működik) de mindkét állapotra reagál. Akkor is resetel, ha a magas szint akad be, akkor is, ha az alacsony. TTL IC még nekem sosem hibázott.
Szoktak rám csúnyán nézni, amikor megkérdezem, hogy az a sok hókusz-pókusz (duplikált busz, standby processzor, és hasonlók), TÉNYLEGESEN mennyiben segít a megbízhatóságban?
![]() Csináltam én is HW watchdogot, de az igazat megvallva, nagyon nehéz volt elérni hogy működésbe lépjen. Ahhoz már csavarhúzóval kellett durván a processzor buszait taperolni. Persze ASM program, minden bitjét ismertem hogy miért van ott. Ha nem piszkálja az ember, akkor a jó program évtizedekig elfut megfelelő vason (és még kondenzátor sem púposodik). Brutal repair (odamegy valaki és kitép egy tetszőleges kártyát a rack-ból) azért durva. Azt csak korlátok között tudjuk elviselni... A hozzászólás módosítva: Máj 27, 2023
A kérdés az, hogy ilyen esetben a sima reset megoldás-e. Ha már detektálod a hibát esetleg maradjon is hiba, és kézi beavatkozás azaz felügyelet melletti újraindítás kelljen hozzá, hogy ebből az állapotból tovább menjünk.
Hardverből resetben tartás és hibajelzés, vagy szoftverből figyelni, hogy external reset volt, akkor megfelelően kezeled és jelzed, hogy mi történt.
Tulajdonképpen elfogadható ez az ötlet is. A watchdog ekkor mint hibajelzőként viselkedik. Jó gondolat a hiba detektálása, és eltárolása, kijelzése. Azonban szerintem mégis csak jó, ha ezzel együtt ujraindul a vezérlő. Persze a programkódot úgy kell megaírni az arduinoban, hogy az ujraindítás után az elvárt alaphelyzetbe álljon be a gép. (az összes bemeneti, kimeneti állapot vizsgálatával, és a kívánt állapotba hozatalával.) Aztán a detektált hiba(ák) számát akár LED-el is ki lehet jelezni.
Ha már elmentünk ilyen irányba: hibát jelzi keddel, de emellett tárolja a hibakódot sd kártyán (rtc) időbélyeggel, közben az utolsókat kiirja soros terminálra.
Idézet: „Ha már detektálod a hibát esetleg maradjon is hiba, és kézi beavatkozás azaz felügyelet melletti újraindítás kelljen hozzá, hogy ebből az állapotból tovább menjünk.” Volt kollégám, Délvidéken lakott annó, amikor ott háború volt. Elmondása szerint egyszer behoztak egy "okos" tankot, amiben beragadt egy gyengített urános páncéltörő lőszer. Elindították az öntesztet. Állítólag személyi sérülés nem történt, anyagi kár jelentős. Szomszéd faluban átment a házon, és telitalálattal megsemmisítette a fürdőszobában a gázbojlert. ![]() Mi a fenének írták bele az automatikus öntesztbe, a löveg feszültségmentesítését. |
Bejelentkezés
Hirdetés |




. 



