Fórum témák
» Több friss téma |
A klónok CH340 Soros-USB illesztőjének drivere (Letöltés)
Szia, nálam valószínűleg a radiohead féle NRF24L01 library-ben van valami móka ami ezt okozza, viszont ezt nem szeretném áttúrni inkább betettem még egy nano-t ami csak a servokat mozgatja plusz veszi az üzeneteket a másik nano-tol.
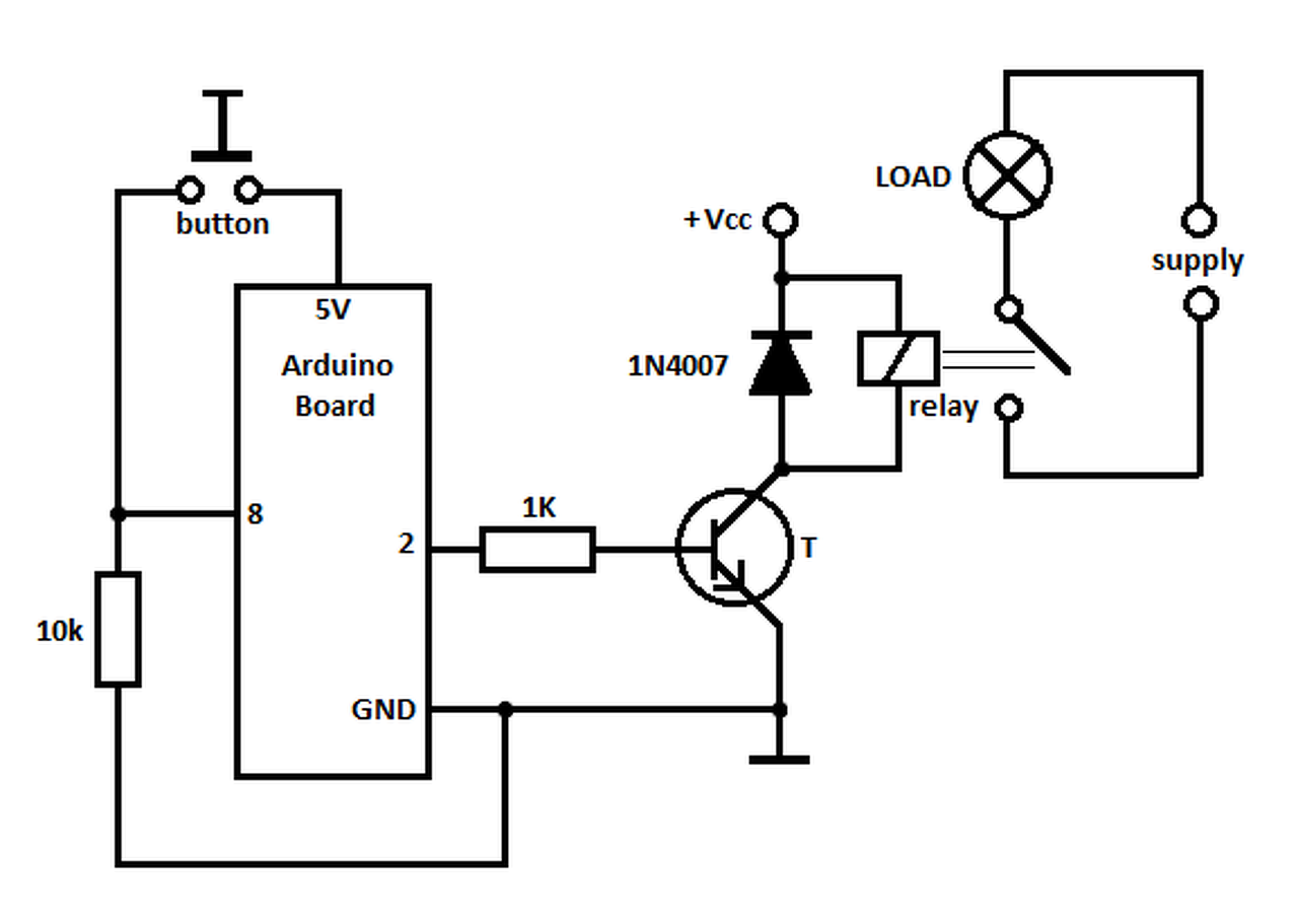
10k az előtét ellenállás. Hogy érted hogy mekkorával húzom merre? Pnp. Fogalmam sincs hogy elég-e ott a bázis áram.
Jó lenne ha lenne itthon de sajnos most nincsen.
NPN tranzisztorral kellene próbálkoznod, bázison 1K, kollektorban a lézer / LED, emitter a földön. Ha a bázison 0V van, a tranzisztor szakadásként viselkedik, ha minimum 0.6V van rajta, akkor vezet, és világít a LED. Egyébként azt írod, hogy pnp tranzisztort használsz, a rajzon viszont npn van.
A hozzászólás módosítva: Jan 5, 2016
Ki próbáltam így már valamivel jobb a helyzet de ha terhelést rakok rá rögtön le esik a feszültség valamiért. Ezt mi okozhatja?
Ha eddig bázisellenállás nélkül volt bekötve, akkor első körben meg kellene bizonyosodni róla, hogy működik-e még az a tranzisztor, illetve a kimenet.
Próbáltam másik tranzisztorral de sajnos úgy sem jó kimenet jó mert digitalwrite-al kijön az 5V. Esetleg ennyire kínai lenne hogy nem bírja el?
Ha kijön az 5V-t és a láb és a bázis közé teszel 1db 1k-s ellenállást, utána lehúzod a bázist GND-re mondjuk 100k-val(ez elhagyható), NPN tranyó emitterét GND-re a kollektorát a ledre/lézerre kötöd, és minden alkatrész jó, akkor annak működnie kell.
Én BC547 el csattogtatok reléket arduinoval, ami a kínai gagyi. A hozzászólás módosítva: Jan 5, 2016
De az az érdekes hogy a GRBL programmal nem jön ki 5 volt belőle de ha digitalwrite-al highra emelem akkor meg jó.
Nem tudom hogy mi az a GRBL program, de nem lehet hogy akkor ott van valami hiba?
Pin definició? Kommunikáció? stb..
Az a cnc vezérlője őszintén fogalmam sincs nem értek ahhoz a könyvtáros hexes programozáshoz. Szóval meg sem tudom nézni hogy most milyen szintre emeli a lábra stb. Ezt jó lenne mondjuk tudni valahogy.
Biztos, hogy a GRBL általad használt verziója kimenetnek konfigurálja a D12-t?
Itt kétféle lábkiosztás szerepel.
D11 csak véletlenül elírtam a rajzon működik mert mikor kell halványan ki-be kapcsolja a ledet csak azt nem tudom egyszerűen megoldani hogy a lézert kapcsolja.
A lézernek mekkora feszültség kell? Az nem lehet, hogy a tranzisztoron eső fesz hiányzik neki?
Javasolnék FET-et a tranyó helyére, pl bs170-et, ha kis árammal dolgozik a lézered. A hozzászólás módosítva: Jan 5, 2016
3.3v úgy 100mA esetleg próbáljak rá rakni nagyobb terhelést?
Ha 3.3V kell neki és te egy tranzisztorral hajtod meg 3V tápfesszel, akkor nem fog működni, mivel 3V-0.6V= 2.4V. Tehát vagy a tápfeszt emeled a lézer feszültsége + a tranyón eső fesz összegére, vagy 3.3V feszt alkalmazol FET-tel... A FET-en jóval kisebb a feszültségesés...
A BS170 0.5A-t bír, tehát ideális választás.
Ha te csak simán be-ki kapcsolgatsz, 1 lézert nagyon hamar tönkre fogod tenni!
Ezek elégé kényes jószágok. Itt írnak pár szót róla már tapasztalt CNCsek: #1858 Bővebben: Link A hozzászólás módosítva: Jan 5, 2016
Csatlakozom kapu48 hozzászólásához. CNC-nél ez másként van megoldva. Beállítod fókuszba a lézert, ahol éget. A "Z" tengely meg elveszegeti egy pár lépéssel a fókuszból (vagyis egyszerűen feljebb emeli, majd visszaengedi ha újra kell), azaz a dióda végig bekapcsolt állapotban van, csak amikor kiesik a fókuszából - nem vág, vagy éget. Ezt megteheted egy szolenoiddal is persze. De a léptetőmotor finomabb megoldás. Tranzisztorral kapcsolgatni - gyilkosság.
Üdv!
Kezdö vagyok, olyat szretnék készíteni márha lehetséges. Egy portra több ledet szeretnék rakni ami. Egymás után gyullad ki és égve marad, amint az utolsó is kigyulladt lassan kialszik. Ez megoldható?
Megoldható. De kimenetenként egy LED-et tudsz vezérelni. Két for függvény az egész.
az tiszta de én több ledet szerettem volna.
akkor erre nincs megoldás?
Dehogynincs, csak több kimenetet kell felhasználnod. Lehet, hogy keverednek a port és a kimenet kifejezések: a kimenet egy IC lábat jelent, a port ezeknek egy csoportját. Például ITT van egy futófény projekt többféleképpen is megvalósítva, ez alapján szerintem menni fog, amit szeretnél.
Könnyebb érthetőség kedvé ért a linken látható óra külső ledjeikez hasonlót szeretnék csinálni.
Bővebben: Link
Nagyon egyszerűen megoldható, lásd az előbbi linket.
Itt van egy shift regiszteres megoldást, talán segít. 8db 20 forintos shift regiszter (64 led meghajtásához) meg egy arduino.
A hozzászólás módosítva: Jan 6, 2016
Idézet: „a linken látható óra külső ledjeikez hasonlót szeretnék csinálni.” Tessék, itt van, Neopixel (WS2812) digitálisan vezérelhető RGB LED-ekkel! Programkönyvtár is van hozzá...
Kimenetenként kb 30-40mA az arduino terhelhetősége. Ha nem akarod kimenetenként kapcsolni a LED-eket, akkor a fenti megoldást tudod használni. Hány LED-et akarsz használni?
Üdv!
Rendeltem eBayről egy DS3231-es IC-t használó óra modult, mert szeretnék egy hőmérőt építeni, ami egy sd-kártyára txt-be írja a hőmérséklet adatokat meghatározott időközönként. Az RTC modulhoz valószínűleg egy előre megírt könyvtárat fogok használni, mert nem igazán vagyok otthon ezekben a digitális kommunikációs dolgokban. Az lenne a kérdésem, hogy ha írok az arduinora egy programot, hogy állítsa be az időt valamilyen értékre, és azt pontban akkor bekapcsolom, amikor annyit üt az óra, akkor ezt a modul megjegyzi, jól tudom? Legközelebb egy következő programmal már csak kiolvasnom kell. Van egy usb-to-i2c átalakítóm is, esetleg azzal is bele tudnám írni a megfelelő regiszterbe a pontos időt, ha találok hozzá elég utasítást A hozzászólás módosítva: Jan 6, 2016
Szia!
Elég fapados megoldás, de én úgy csináltam, hogy az időt beállító sort kikommenteltem a programból és újra feltöltöttem az arduinora. Ha időt kell állítani, akkor csak kiveszem kommentből, átírom az értékeket az aktuális időpontnak megfelelően, lesem az órát és feltolom a programot. Majd kommentelve a sort újra feltöltöm.
Üdv! Értem
Akkor az a lényeg, hogy ha egyszer bármilyen programban beállítottad, akkor megjegyzi. Vagyis akkor úgy is működne, ahogy én akartam, hogy egy programmal csak felölteném rá az időt, majd utána egy teljesen másikkal olvasom ki. |
Bejelentkezés
Hirdetés |













