Fórum témák
» Több friss téma |
Szia!
Én megmérném a kijövő kábeleket , hogy mikor van az egyiken folyamatos fesz és arra rákötném. Ha egyiken se , akkor pedig az index vezetékeire tenném (igaz hogy így csak szaggatottan szólna , de szólna).
Nekem is kellene egy kis segítség , ultrahangos mozgásérzékelővel kapcsolatban. Az a problémám vele , hogy folyamatosan villognak rajta a ledek . Ezeknek nem csak akkor kellene villogniuk , mikor riasztott állapotban van a riasztó? Mert így nagyon zavaró vezetés közben éjszaka.
Előre is köszi.
Ha egyben szirénás, akkor a meghajtó fokozat lehet a ludas, ha külön, akkor meg kell nézni, hogy megkapja-e a 12V-ot...
Sziasztok!
Adott egy Daewoo Lanos kocsi. Tettünk bele egy külső hőmérsékletet mérő hőmérőt, aztán ahogy vezettük el a vezetékét, hozzá értünk a riasztó/központizáshoz. Kontakthiba nincs, vezetékek nem szakadtak el. De amikor távirányítóval próbáljuk lezárni vagy kinyitni a kocsit nem reagál rá. Szerintetek mi lehet a hiba? Illetve néztem benne 2-2 vezetéket. Világoskék-zöl, illetve sötétkék-fehér. Az elsőn mértem feszültséget, amikor a távirányítóval nyitottam vagy zártam. De a másiknál nem mértem semmit. Az első a sofőr oldali ajtóba megy. a másik meg a másik oldalra. A riasztó márkája Trax. Kulccsal viszont tökéletesen működik. A hozzászólás módosítva: Aug 19, 2014
Elem jó a távirányítóban ? Kattog a riasztó reléje , ha nyomsz valami gombot rajta?
Elem jó, és kattog is a riasztóban a relé.
Szerintem zárlat lett valahol a vezetékelés közben. Én kiszedném a központi egységet , és csak úgy lógóban kipróbálnám .
A központi egységnek semmi baja.
Leszedtem az ajtókárpitot, és megnéztem a zárnak a vezetékeit. A világoskék jött is ahogy húztam. Ott ahol van az a gumicső az ajtó és a kocsi között, ott volt elszakadva. Áthidaltam, és működött tökéletesen utána. A biztonság kedvéért megnéztem, még a zöld vezetéket is. Annak meg kb ugyanott lejött a szigetelése egy kis részben. Így kicseréltem mindkettő vezetéket és már működik.
Sziasztok !
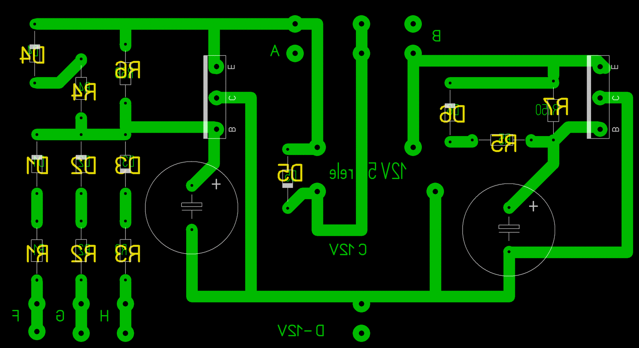
Megint én vagyok a világításommal.Ujabb problémába ütköztem.Megcsináltam hogy a központi zár kikapcsolásakor felgyulladjon a belsö világitás ami most tökéletesen müködik is.De elöjött egy uj gond,a riaszto tudja azt hogy ha kikapcsolom a központit de nem nyitok ajtot akkor vissszazár jelenleg ez a funkcio nem müködik.Valaki tudna abban segiteni hogy hogyan lehetne becsapni a riasztot hogy amikor kinyitom a központizárat akkor ne higyje azt hogy az ajtot is kinyitották? A mellékelt rajzon látszik hogy a riasztonak a 6 polusu csatiján a 3as pont van bekötve párhuzamosan az ajtokapcsoloval és elvileg az figyeli azt hogy riasztás alatt amikor kinyitják az ajtot akkor riaszt.De mivel én az elektronikán keresztül szintén testet adok a világitásnak igy az visszafolyik az elektronikához és az miatt már nem zár vissza.Valami diodás vagy kondis trükkel megoldhato lenne a dolog vagy inkább kössem ki a riasztó 3 pontját?
A belső világításhoz menő kapcsolószálat szakítsd meg egy diódával és a dióda, lámpa felé néző oldalához kösd az elektronikád kimeneti pontját szintén, ha nincs benne, egy másik diódával. Természetesen a riasztó, ajtónyitás érzékelő pontját (3) a kapcsoló és az elsőnek leírt dióda közötti szakaszra kell kötni.
Sziasztok!
Segítsetek légyszi! Van egy 96-s alap Ford Escortom. Néhàny napja elromlott a központim. Kulccsal hiába nyitom, valami hibát érzékel, és az összes indexem villog. Így sajnos nem tudok vele közlekedni. A távirányítója szétment... A kérdéseim: -Le tudom az indexlámpáról addig kötni, amíg az új be nem lesz szerelve? Mert akkor már tudnám legalább használni. -Van esetleg egyszerűbb megoldás, amivel nem okozok nagy kárt? Mondjuk az akksi kivételével lehet a központit ''nullázni''. -Ha le lehet kötni, akkor mit és hol keressek? Sajnos eléggé balek vagyok az ilyen szerelésekhez, de az autóra szükségem lenne. A segítségeket előre is köszönöm! Stolcz Gábor
Sziasztok!
Olyan problémám lenne, hogy ma reggel felkeltem és mentem volna a kocsival, de mikor rányomtam a riasztó kikapcsolás gombra (egy távirányítós központi záras Fiat Bravo 2000-es évjárat) egyet csippant a riasztó de a központi nem oldott fel és a riasztó villogója a kocsiban ugyanúgy villog. A pótkulccsal is próbálkoztam sőt elemet is cseréltem és semmi. Többszöri próbálkozásra sem nyílik. Ha a riasztó be van kapcsolva és kulccsal nyitom az ajtót akkor a riasztó bekapcsol, ezért nem próbáltam még így kinyitni mert félek hogy nem tudnám kikapcsolni a riasztót. Az akksi már cserés, könnyen lehet hogy le van merülve, nem tudom hogy van-e köze a központihoz és a riasztóhoz. A segítséget előre is köszönöm. Remélem valaki tud megoldást a problémámra. Üdv. Péter
Nézd meg az elemet a távirányítóban! A LED villog rajta, amikor nyomod?
Vedd elő, és próbáld meg a tartalék távirányítóval!
Sziasztok, tegnap megjott a kozponti zár anyukám autójába ami VW GOLF 3-as. A motrok bekotését nem értem. Elol bal oldalt 5 vezeték van, a tobbi oldalon pedig csak 2.
Tudnátok segíteni?
Képzeld, tudom hogy miért van 5 vezeték, arra van hogyha lenyomom kézzel akkor lezárja az osszes tobbi ajtót is.
Idézet: „A motrok bekotését nem értem. Elol bal oldalt 5 vezeték van, a tobbi oldalon pedig csak 2.” Akkor mit nem értesz? Milyen szett jött? Ez a vezérlő és 4 motor? Ez a rádiós vezérlő egy már meglevő kp zár szetthez jó igazán. Ha nincs hagyományos vezérlő, akkor ezzel és a motorokkal csak az érhető el, hogy távirányítóval lehet zárni/nyitni, kulccsal, gombbal nem. Akkor most mid is van az autóban és mi van a dobozban? Miből gondolod, hogy menni fog a beszerelés?
A motorok benne vannak már az autóban, de a riasztot szedszedtek benne, tonkretettek.
Kulccsal, gombbal miért nem lehet? A hozzászólás módosítva: Aug 26, 2014
Ezzel a motorokat vagy a gyári vezélőt tudod vezérelni 3 féle módon. Vagy a gyári motorvezérlőnek adsz jelet a master motor 2 vezérlő szálán keresztül (Inhouse belinkelte a leírást), vagy közvetlen a master motort vezérled, és a harmadik mikor nincs központi vezérlőd és/vagy hibás, az összes motort egyszerre vezérled. A második esetben a gyári vezérlő bekötésétől függően, elképzelhető hogy bonyolultabb a bekötés. A harmadik esetben a gyári motorvezérlőt ki kell iktatni, Ha kulccsal működik a centrál akkor az első kettő jöhet szóba, de azokból is inkább az első.
A hozzászólás módosítva: Aug 26, 2014
Énnekem most semmi sem mukodik. Szoval lenyegeben csak a motorok vannak az autóban.
Lenyomom eggyesével, aztán a sofor oldalon kintrol bekulcsolom, úgy szoktuk zárni.
A hozzászólás módosítva: Aug 26, 2014
Tehát magától nem zár.................
Akkor gyári motorvezérlő kiugrik, ha benne van még. Motorok vezetéke ott lesz, ahol a vezérlő. "D" bekötési vázlat.
Elképzelhető, hogy azért nem zár, mert a motorvezérlő szálakat csak kikötötték a riasztó kiberhelésekor, de nem kötötték vissza a központi egységbe... Ezt azért érdemes lenne megnézni..
Okés. Megnézem, csak most beteg vagyok, meg kint sincsen normális ido.
Te, aki ennyire tudja, hogy az 5 vezeték mire való, hova kötnéd be azt a 3+ vezetéket ezen a vezérlőn?
Ha van gyári vezérlő, akkor meg kell keresni és megnézni mi a gond. Ha nincs, akkor vagy veszel egyet, vagy építesz, vagy nem fog kulcsra/gombra működni, csak távirányítóra.
Pont azért kérdeztem, mert nemértettem meg hogyan mukodik.
|
Bejelentkezés
Hirdetés |







