Fórum témák
» Több friss téma |
Sejtettem, hogy ellrontottam a méretezést legalàbb... Segítenél egy jó rajzzal?
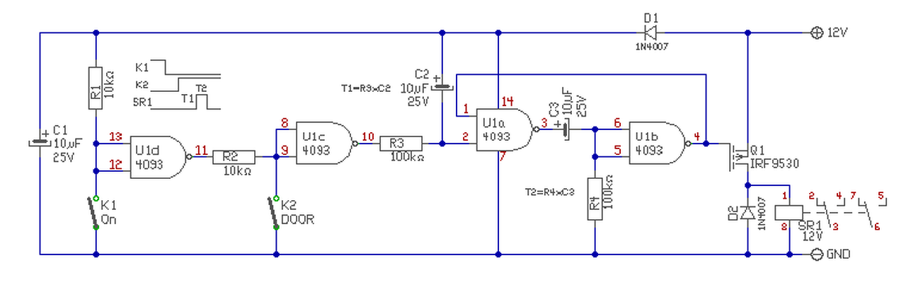
Csináltam egy tesztet. A kondit 47µF-ra, valamint az NPN tranyót darlingtonra (2db BC182) cserélve, egy 200ohm behúzójú relével 0,5-0,6s-ra húz be a relé.
Ami kimaradt, az a késleltetés. Meg kellene nézni, hogy ha be van zárva kulccsal a csomagtartó le lehet-e csukni. Mivel ez így abban a pillanatban fog zárni, amikor a kapcsoló bont, akkor pedig még épp nem lesz teljesen lecsukva...bár ez lehet még rosszabb, mintha előre be van zárva. Reméljük nem akad össze semmi. A hozzászólás módosítva: Márc 26, 2015
Szívesen, bár én nem igazán tudom a követelményeket..
Végig olvasva újra, lenne pár kérdésem. Tudom mit szeretnél csak az nem derült ki eddig, hogy pontosan milyen vezérlőkkel rendelkezel. Tehát.
Miért 2 vezérlővel oldod meg? Mi a 2 vezérlő pontos típusa? Kipróbáltad, hogy újrazáráskor valóban csak villogtat, vagy jelet is ad a motoroknak, vagy csak úgy gondolod, hogy nem? (Elvileg minden vezérlőben van állapot kimenet a további, és/vagy kontroll eszközök számara) A hozzászólás módosítva: Márc 27, 2015
Szerintem le lehet zárni zárt állapotban, de este megnézem.
Elvileg nem akad össze, mert csak egy fül fordul el a cilindertől, bár késleltetéssel lenne az igazi, de nem követelmény, ha galibát nem okoz. Proli007: Köszönöm a segítséget! A követelmény egy univerzális központi vezérlő csomagtér motor vezérlése lenne ( Ilyen: Bővebben: Link ). Ezek a vezérlők a csomagteret csak nyitni tudják, zárni nem. A zárást egy csomagtér kapcsoló segítségével oldanánk meg úgy, hogy mikor lecsapódik az ajtó, akkor automatán lezárna. (Az újabb VW, Audi, Seat-nál így működnek, viszont nekik a zártestben van elektronika, nekem még nincs) Tehát a nyitás a bicskakulcs csomagtér nyitó gombjával működik (utána kézzel felnyitható), a zárás pedig az ajtó lecsapása után automatán. Nem tudom érthető-e amit írtam... Köszönöm! Link javítva. Használd a link gombot! -moderátor- A hozzászólás módosítva: Márc 28, 2015
Bár nem nekem válaszoltál...
Proli007 rajza kell neked kicsit hosszabb idővel. (kondi csere) A vezérlő ablakemelő kimenetét használd állapot figyelésre. Ezt kell a kpz pontra kötni. Folyamatába így fog kinézni... Ha nyitva minden és zárod az ajtókat, csomagtér is le van csukva, akkor kozponti záráskor is zárni fog a csomagtér, mivel megkapja a kpz pontra a testet. Ekkor fog kapni a késleltető is feszültséget. Ha csak a csomagteret nyitod, majd lecsukod, akkor is lesz záró impulzus, mivel a kpz bemeneten továbbra is test pont van. (Elvileg a központi nyitásra nyitnia is kéne a csomagtartót, kivéve ha elektromos zárhoz van a vezérlő)
Egy plusz rc taggal a behúzást is lehetne kéleltetni. Proli007 biztos szívesen leméretezi azt is
természetesen a relé az eredeti vezérlő kimenetet polaritás fordítja. A hozzászólás módosítva: Márc 27, 2015
Idézet: „polaritás fordítja” Le kell választania... már nem tudtam javítani.
Neked nem válaszoltam, mert már benne voltam az előző posztban, és utána láttam, hogy írtál...
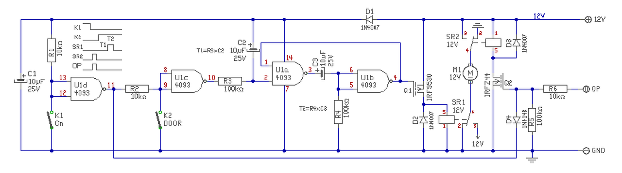
Muszáj voltam 2 vezérlővel csinálni, mert a központi már benne volt, és nem akartam vezetékeket vágni, csatlakozót átforrasztani. Gondolom, hogy nem ad jelet a vezérlő a központi egységnek, mivel mikor 3-at villog az irányjelző, az ajtóban lévő motorok nem mozdulnak lefelé. Az univerzális motor lezárt állapotban záró jelre mozdul lefelé picit. Igazából nekem már az is elég lenne, ha csak lecsapáskor zárna, Inhouse kiegészítése már csak extra, hogy nyitott ajtóknál ha lezárom a csomagtartót, akkor ne zárjon le a csomagtartó. De erre nem is lenne szükségem igazából... Proli007 és Ti is Istenek vagytok, hogy segítettek...
Hoppika. Mikor is fog lezárni a csomagtartó? Amikor lezárod az ajtót, akkor épp nem...nem?
Tehát, ha a csomagtartó nyitó kimenetre rakod a csomagtartóban levő motort, akkor amikor zárod az autót a csomagtartó nyitva marad... Ez így akkor mégsem jó. Vagy ki kell egészíteni még egy NPN tranzisztorral, amit a kp zár motor kimenet azon lábára kell kötni, ahol +12V impulzus jelenik meg záráskor, és ezzel zárni a csomagtér kapcsolót párhuzamosan. Így az autó lezárásakor ez is lezárna, innentől pedig úgy működne, ahogy szeretnéd, megnyomod a csomagtér gombot, az kinyílik, felnyitod, lecsukod, bezár. Viszont amikor nyitod az autót, a csomagtér zárva marad. Lehet, hogy alapvetően hibás így koncepció. Mivel ezt a kimenetet felpattintásra szánták, csak vezérlésnek kellene meghagyni. Alapból a csom. motort is a többi motorra kellene kötni (mint most van neked ideiglenesen), csak keresztül vinni a 2 relén. Így a nyitás és záráskor a csomagtér is működne. Viszont a csomagtér gombbal nyitást, a csomagtér kapcsolóval pedig zárást kellene tudni eszközölni rajta...
Inhouse elegendő annyi is, hogy a csomagtartó csak arra zárjon ha lecsapom az ajtót, nem kell kötni máshova. Már csak azért sem, mert ha az ajtók után nyitom a csomagtartót, lecsapáskor ugye akkor nem zár le. Beülök, elindulok, még mindig nyitva van, meg nem kell még annyi minden hozzá...
Nem kavarni akarok, csak ha belegondolok...
De ha lezárod az autót és nem nyitod a csomagtartót, akkor úgy marad és esetleg kiürítik...
Itt az új verzió. Alapból a kp zár többi részével együtt működik, tehát lezár vele és ki is nyit. Minden mást csak akkor lehet vele csinálni, ha egyébként az autó zárva van, hiszen, ha niytva van akkor nem kell a csomagtartót sem se nyitni se zárni külön. Viszont zárt állapotban a csomagtartó gombbal nyithatod, lecsukva pedig visszazár. A késleltetés továbbra sincs benne... A 2 relé NC lábáról az a 2 kis fekete nyíl az első motorok 2 szálára kötendő, értelemszerűen zárás/nyitás helyes polaritással. A hozzászólás módosítva: Márc 27, 2015
Ez így tetszik, faxa!
![]() De menet közben akkor nyitva van a csomagtartó is?
Hello! Én nem igazán ismerem a riasztók lelki világát, részemről a legjobb riasztó, a riasztó külső..
De legyen egy kis logika, ahol már van késleltetés is.. A hozzászólás módosítva: Márc 27, 2015
Szia!
Köszi. Közben kicsit változott a működés. ![]() 2 relét kell működtetni, az egyik zár, a másik nyit. Adott egy "engedélyező" bemenet, ami testen van, ha mehet a buli. Aztán van egy bemenet, ami ha testről "szakad", akkor működteti a záró relét, és egy másik, amin egy (megfelelő hosszúságú) impulzus jön, ha működtetni kell a nyitó relét. Ez utóbbi is csak akkor működtetheti a relét, ha az engedélyező bemenet testen van (ha egyébként zárva van az autó). Persze, ahogy kivettem az ügyfél szavaiból ő talán inkább látná mindig zárva a csomagtartót és csak a távirányító gombjával nyitná...de majd megmondja. Ez esetben meg a tied a tökéletes megoldás.
Kis kiegészítéssel az is megoldható..
Sziasztok! Autómon pár hónapja a risztó control led menetközben is világít folyamatosan.Azt már megtudtam,hogy ez valami "üzemzavart" jelez.Állítólag nincs kapcsolat valami téren.Az tény,h a sziréna meg sem nyikkan -
Mi lehet a (nagy)baj? Peugeot 307 2.0 HDIElöre is köszönöm a segítségeteket.
Ja, annyi, hogy nem a testet kell keresztül engedni a NC érintkezőkön, hanem az első kp zár motorok szálait.
Ebbe ne is menjünk bele, mert mondtam, nem értek az ilyenekhez. Csak ha logikusan van valaminek működése leírva, akkor van esély rá, hogy "áramkörbe tudom önteni"..
Köszönöm az "agyalást"!
![]() Annyiban segítsetek már még, hogy melyikek lesznek a bemenetek? Illetve, ha K1 lesz a csomagtér kapcsoló, akkor K2 mit szimbolizál? Mert én már teljesen belezavarodtam a dolgokba... Köszönöm!
Ezzel így nem sokat lehet kezdeni. Milyen riasztó?
A K1 on a kp zár testen levő szála, amikor zárva van.
A K2 Door a csomagtér kapcsoló. Az Op bemenet a csomagtér nyitó pozitív kimenet a vezérlőből. És mint írtam a relék NC érintkezőin az első motorok 2 szálát kell átvezetni, nem a testet, így lesz zárva és nyitva a többi ajtóval együtt is.
Sajnos nem tudom a tipusát,ez gyárilag beszerelt riasztó .
Esetleg ott a K1-nél még lehet gond, hogy az a 10k-s ellenállás beleszól az eredeti kp zár működésébe. Gondolom növelhető az értéke.
Sziasztok!
Vásároltam egy autót amiben egy SLI 830 központi-zár vezérlő egység volt de sajnos az előző tulaj "sufni tuning" módon szét barmolta mert el romlott, az volna a kérdésem hogy be lehetne hozzá szerezni hiteles kapcsolási rajzot hogy esetleg a hibát ki javítva újra működhessen az egység. Model: SLI 830 2 db távvezérlő Ha fel lelhető akkor szükség volna még egy bekötési rajzra is. Válaszokat előre is köszönöm. Robi A hozzászólás módosítva: Ápr 3, 2015
|
Bejelentkezés
Hirdetés |






természetesen a relé az eredeti vezérlő kimenetet polaritás fordítja. 







