Fórum témák
» Több friss téma |
Fórum » Autós erősítős kérdések, problémák
Témaindító: Thomas10100, idő: Dec 28, 2005
Témakörök:
Remélem arra az ellenállásra került a 100k amire szerettem volna, a doksi szerint ez az ellenállás köti össze hűtéshez fogatott Q207 bázisát és kollektorát. Mekkora a feszültség a párhuzamosított R255-ön és mekkora párján (R155)?
Feszültségmentes állapotban mérj ellenállást R157-en és R257-en, ezek nagyobb testű ellenállások a végtranyók közelében.
Próbáltam méregetni, hátha látszik valami eltérés laikusként.
Mivel egyik oldal elméletileg jó, így ugyanazon pontok közti összefüggést néztem. Ami találtam, a Q210 mindhárom lába és R258 között sípol a szakadásjelző , míg a másik 3 Tip nél csak az emitter lábon.
Az R255 re raktam.
Fesz r155 0v, r255 1,1v és emelkedik. R157 és 257 egyforma 213 Ohm.
Ha nem tapasztaltál volna melegedést Q210-nél, akkor az következett volna, hogy forraszd ki és úgy mérd meg a tranzisztort, de így egyértelműen mérendő. Ha jónak bizonyul akkor Q208 következik.
Az R155 0 V nem reális érték, vagy rossz volt az érintkezés, vagy nem stimmel az ellenállás pozíciója.
Lehet hülyeséget csináltam.
Kiforrasztottam a Q210-et (TIP35C) és szakadásjeltővel mindhárom láb bárhogy rakva sípol 0,02 ill 0,22 értékkel. Egy pillanatra adtam neki tápot, nem esik vissza a fesz, ill. a Q211 sem melegszik. Akkor ez a tranyó a rossz? Forrasszam vissza és mérjek ismét?
Világért se forraszd vissza, megtaláltad a hibás alkatrészt
Csere következik.Mérj rá feszültségmentes állapotban Q208-ra is, mert az is kaphatott, hasonlítsd össze Q108-cal. Gyanús eltérés esetén azt is ki kell emelned és úgy mérni.
Sziasztok.
Nagy nehezen megérkeztek a Tip-ek. Cseréltem őket. Fesz nem esett vissza, minden érték egyforma volt a párjával. Összerak, kocsiba beszerel. Tökéletes.
Örülök, hogy sikerült
Kedves Topictársak, egy kis segítséget kérnék. Egy friss autós audio upgrade-del van probléma (erősítő, komponens szett, szubláda, kábelezés, stb.). Tápkábelek 35 mm2-esek, 100A-es bizti elöl, korrektül elvezetve, szigetelve, krimpelve, snake skin-ezve minden; pozitív az akkuról, negatív hátul letestelve, akksinál a negatív test megerősítve. Autó: Kia Ceed SW 1.6, nem sokára egy éves.
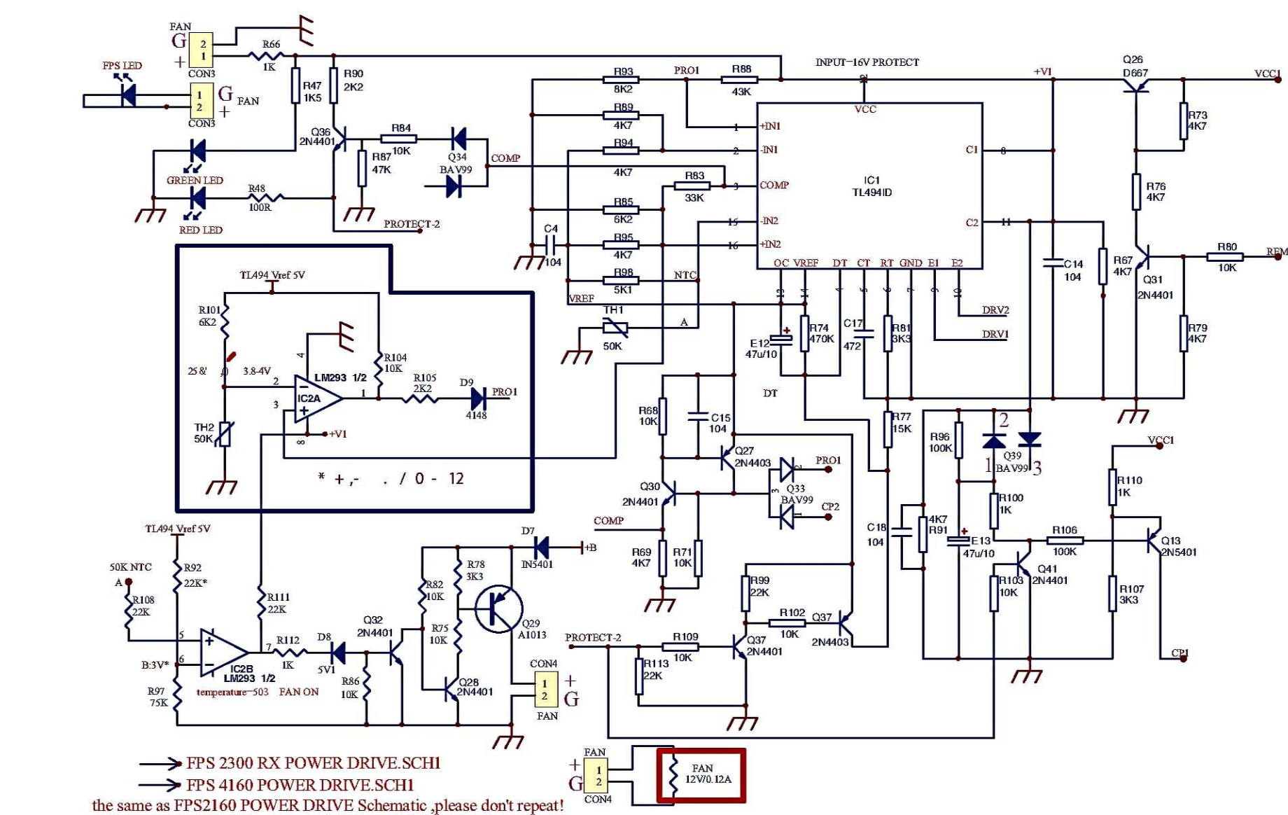
A rendszer 98%-ban működik, alacsony és nagy hangerőn is szépen, torzításmentesen szól, mégis van egy gondom az erősítővel. Éppen most tudtam szépen és egyértelműen reprodukálni a dolgot, és kizárni pl. az ideglenes rövidzárat vagy a hsz. kábel-letestelést. A tünet: az erősítő érzékeny a fesz. változásra, ilyenkor pedig egy fél mp-re behúzza a "protect"-et (piros LED), a zene elnémul, majd visszajön. Amit tudni lehet - röviden: - erősítő típusa: Focal FPS 4160. Sohasem "meleg". - feszültség a motor álló helyzetében 12.8V, járó motorral 14 fölött - a tünet van, hogy 10-20-30 percig nem fordul elő, aztán egy nagyoin light-os lassításkor, hátramenetbe kapcsoláskor, ill. a lentebb leírt esetben (klíma) 1-2 alkalommal. - nem számít, hogy kis vagy nagy hangerőn szól a zene. Álló helyzetben is bírja sokáig a terhelés t minden gond nélkül. - Ma reggeli reprodukálás menete: zene szól. Klíma megy; fűtőventilátor fordulat feltekerése max-ra, majd hirtelen "OFF", azaz a klíma teljes lekapcsolása -> PROTECT bekapcsol, majd azonnal ki - de ez egy kb 3-4 mp-es szünetet eredményez a zenében. Ezt akárhányszor tudtam reprodukálni. A motor közben ment. Kapcsolási rajzom van PDF-ben, csatolom a power szekciót (TL494). A kérdés: van-e valakinek ötlete, mit nézzek meg? A protect elvileg ennél a típusnál túlmelegedés, túlfeszültség, fordított polaritás és rövidzár ellen is véd. Mi a csoda lehet az, ami miatt "rosszul" érzékel egy - másra nem tudok gondolni - fesz. változást? Szkópom van, de csak egy asztali Hantek, bár elvileg megoldható a levitele és rákötése, és PC táppal az erősítőt a lakásban is tudom tesztelni. A teljes PDF innen letölthető - kb 13MB, és nem csak az FPS 4160 van benne: Focal FPS manual Előre is köszönet, ha valaki ránéz... A hozzászólás módosítva: Ápr 17, 2019
Ettől szép a szakma!
Én megnézném szkóppal a tápot és rem. szál feszültségeit, lehet hogy van benne egy csúnya feszültség ugrás.
Szia,
A fejegység gyári? Testelése rendben? Ha igen,gyári előerősítő kimenetre pinezted vagy jelszint átalakítót használsz? Esetleg a bemeneten egy pattanás (nem ragya) amit DC-nek érzékel a kimeneten és azért megy protect-be? (Ezt mondjuk ki lehet próbálni, ha lehúzod az erősítő bemenetét...) Táp kondenzátor van?Ha nincs,próbára nem tudsz kölcsönkérni egyet,hogy azzal hogyan viselkedik? Csak ötlet. A hozzászólás módosítva: Ápr 17, 2019
Hahó! A remote most jelszint-átalakítóról jön, amit a magasszintű (hangszóró-) jel kapcsol be (XETEC USC EVO). Előtte az ACC-re volt kötve, akkor is ugyanez volt a helyzet. A szkóp tervben van, egyelőre elméletben próbálok magyarázatot találni a dologra...
Csak azért említettem a dolgot,hátha görcsösen a táp oldalon keressük a problémát,miközben jel oldalon jön be a zavar...
Szia! Gyári a fej, egy androidos navi, szerintem rendben van a testje. Egyelőre átalakítót használok, a line out tervben van - de először legyen minden más rendben...
Jogos, RCA nélküli próba is megér egy kört - de az előző, szintén minőségi átalakítóval is ugyanez volt a szitu (Connection SLI4). Plusz kondi nincs - erre én is gondoltam, akár egy nagyobb elkó formájában. Ehhez az amp-hoz létezik egy spéci Focal kondi-csomag, kettőnek a helye (csatlakozója) elő van készítve, de nekem nincs ilyen hozzá. A protect áramkörben - a rajzon a bal oldalon lévő "RED" LED-et is ez vezérli - nem láttok valamit, ami szabályozható, vagy ami elöregedhet? Makulátlan állapotban van ugyan kívül-belül, de azért van vagy 5 éves. Köszi!
Ha 5 éves, akkor már lehetnek kiszáradt kondik... Főleg a melegedő alkatrészek közelében (írod, nem meleg az erősítő, de attól pl. az induktivitás nincs hűtőre rakva, az melegszik nagyobb teljesítménynél, a hő meg a dobozban marad).
Sajnos én nem tudom letölteni a dokumentációt,de az én tudásom áramköri szinten amúgy is kevés...hátha erre jár Reloop mester és ránéz a rajzodra.
Üdv ! tápra gondolok , de én az autó akkumulátorára. Egy analóg műszerrel kéne nagyobb hangerőnél nézni a feszültség ingadozást. Erősítők már 10V belengésnél már , lekapcsolnak.
Ha az akkumulátornál , jó , megismételném a mérést az erősítőnél is. De úgy hogy az erősítő (-) és (+) pontján mérnék. Igy kizárnám mindkét ág kötési hibáit is.Majd az erősítő (-) és a kapcsoló szálon mérnék , ugyancsak nagyobb hangerőnél feszültséget.
Dobj bele egy másik erőt, legalább az derüljön ki, a rendszer többi eleme e a ludas.
Köszi mindenkinek, szólok, ha van valami fejlemény.
Egy gyors ellenőrzés eredménye - feszültségek az erősítő táppontjain mérve:
- álló motor: 12.7 - álló motor, rádió és erősítő bekapcsolva (halkan): 12.5 A zene innen végig be volt kapcsolva. - indtózás közben: 10.5-re esik, protect nem volt, némítás sem (ez utóbbi néha ilyen esetben előfordul) - járó motor, alapjáratra beállás után: 14.3 - klíma + ventilátor max-ra: 13.5 - klíma kikapcsolásakor 14.8 (--> protect bevillan, kb 1/4 sec), elhalkul, majd szépen lágyan "visszajön". - ezután szépen visszaáll 13.4-re. Az értékek többszöri próba átlagai, +/- 0.1 V volt az eltérés. Álló motornál nincs ilyen gond. Ezek alapján a 13.5 --> 14.8 ugrás nem tetszik neki... valószínűleg az egyéb esetekben (fékezés, lassítás, váltás hátramenetbe) hasonló ugrásokat eredményeznek (automata váltó). Másik erő van, de az egy régi darab, amibe a jelenlegi 35mm2-es érhüvelyt nem tudom befogni. A hozzászólás módosítva: Ápr 18, 2019
Ja igen, és teszteltem az RCA-kat kihúzva is, akkor is bekapcsolt a védelem.
Biztos, hogy a fesz ugrás nem tetszik neki!
Mivel mérted a feszültséget? Szkóppal nézve lehet hogy sokkal nagyobb az a tüske, mint 14,8volt!! Akksin is meg kellene ezt nézni! Lehet hogy gyengusz az akksi vagy a testelés mégsem lett valami igazi.
Az én tippem, hogy az erősítő túlfeszültség védelme lép életbe. A klíma kikapcsolásakor valami mozgó motor (venti) ahogy leáll, visszatermel az akksi felé? Berakhatnál az akksira valami túlfeszültség levezetőt (vagy inkább az erősítőhöz). Egy komparátor, feszültség referencia, meg egy erősebb FET, amit próbák alapján meghatározott értékű soros ellenállásal az akksit "rövidre zárná" a túlfeszültség pillanatáig. A soros ellenállás először legyen 1Ohm körüli (10W-os), és mivel elő tudod idézni a hibát, így tudod tesztelni, hogy megfelelő-e az értéke. Ha lekapcsol az erősítő, mehet az értékével lefelé, akár 0 Ohm-ig. Egy jó mosfet rövid időre 200-300W-ot is el tud disszipálni (pl. IRF3710).
De egy szkópos mérés jobb lenne, csak gondolom az nincs. Egy teszt esetleg: nagyon-nagy hangerőnél is lekapcsol az erősítő, ha a klímát lekapcsolod? A hozzászólás módosítva: Ápr 19, 2019
Köszi a javaslatokat. Van egy Hantek dso5072p itthon, csak garázsom nincs, de megoldható a mérés. A nagy hangerős ismétlésre én is gondoltam, akkor elvileg kisebbnek kéne lennie a max. feszültségnek - azaz nem kéne protect-elnie. Ami még eszembe jutott a kapcsolás alapján, az a rajzon a bal felső sarokban lévő szekció módosítása, egy kicsit nagyobb feszültséget engedélyezve (R90 csere nagyobbra). Ha jól látom, ez figyeli a túlfeszültséget.
Bocs, hülyeséget írtam. Ha jól látom, az IN2 a termikus védelemé, az IN1 a túlfeszültséget figyeli, esetleg ez utóbbival lehetne valamit kezdeni (R88, ha jól látom).
Először találd meg a hibát, majd utána ráérsz gondolkodni, hogy mi lenne a jó megoldás. Én nem bontanám meg/módosítanám az erősítőt. Amíg nem méred meg, nem tudhatod, mekkora a túlfeszültség (van-e egyáltalán?). Lehet inkább a klímádba kellene szétnézni, miért generál túlfeszültséget?
Nem csak a klíma kikapcsolása, hanem fékezés, lassítás, hátramenetbe váltáskor is tapasztalható a jelenség. Találtam egy 12V-os túlfesz védelem dobozt - kicsit "black blox", de az amazonon pl. csupa elégedett vásárlója van. Ez az. Lehet, hogy teszek egy próbát - de azért egyet szkópozok még előtte.
Nem az erősítőt kell babrálni, nincs annak semmi baja, teljesen normális ha túlfeszre lekapcsol, sőt az csak jó. Nézd meg hogy hogyan van bekötve, mert biztos hogy rosszul! Ugyanis ha jól lenne bekötve, azaz mindkét tápkábel az akku sarkain lenne, akkor az erősítőn semmilyen túlfeszt nem mérhetnél (én még életemben nem is találkoztam ott túlfesszel, pedig bekötöttem már néhányat), ugyanis azt bőven le kellene hogy nyelje az akku nagyon kicsi belső ellenállása.
Gondolom "szagember" kötötte be, spórolt a kábellel és ez okozza a problémát. Szokták a kasztnira, blokkra, meg ide oda kötni a negatívot, ha esetleg úgy van, az úgy nagyon nem jól van!
Szia,
Én sem bántanám az erősítőt áramköri szinten. Most már tudod,hogy táp felől jön a probléma,szűkült a kör. Mindennek az alapja a testelés,ezt sokan hanyagul kezelik. Mielőtt pénzt költesz,szerintem próbáld ingyen megvalósítható dolgokkal tovább szűkíteni a kört. "Repülőben"elhúzni egy test vezetéket akku saruról próbára nem kerül semmibe. |
Bejelentkezés
Hirdetés |





, míg a másik 3 Tip nél csak az emitter lábon.
Csere következik.




