Fórum témák
» Több friss téma |
WinAVR / GCC alapszabályok: 1. Ha ISR-ben használsz globális változót, az legyen "volatile" 2. Soha ne érjen véget a main() függvény 3. UART/USART hibák 99,9% a rossz órajel miatt van 4. Kerüld el a -O0 optimalizációs beállítást minden áron 5. Ha nem jó a _delay időzítése, akkor túllépted a 65ms-et, vagy rossz az optimalizációs beállítás 6. Ha a PORTC-n nem működik valami, kapcsold ki a JTAG-et Bővebben: AVR-libc FAQ
A lefordított kód M168-hoz van készen.
Szia!
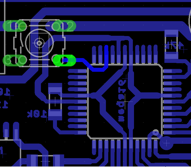
A mellékelt ábrán látható hogyan kell bekötni. A kondik 22-33 pF-sak lehetnek.
Hali!
Ezek az USB ISP programozók: Ebay Link Mennyire használhatók ? Virtuális soros portot hoz létre ? Vagy párhuzamosat? Milyen szoftverrel működik együtt? Tudtok infót róla mondani? Megéri megvenni? Üdv Kiborg vagy inkább USB ISP USBASP-ot érné meg ? Ebay Link 2
Egyiksem.
Ezek a Doperhez hasonlóak. Ami csak emulált USB-t tud - mind felejtős. Vagy mazochisták előnyben ...
Sőt, nem is Doper hanem USBASP. Ha a Doper "mazóknak való"
akkor az USBASP az öngyilkosjelölteknek.USBASP: HID eszköz kb. úgy mint a Pickit2, nem emulál semmit. Ellenben lassú és botrányos a használata.
Megcsináltam mindent amit ajánlottak, de csak hibát ír ki, nem fordítja le. Nem tudom, hogy hol keressem a hibát?
Köszi az infót.
Szóval nem éri meg beruházni rá. Akkor mit éri meg megvenni? http://www.ebay.com/itm/AVR-USB-Emulator-debugger-programmer-JTAG-I...ffccf9, működik, bár feldobja, hogy van hozzá újabb firmware, de nem tudom frissíteni. Vagy valami hasonló, mert most nincs itthon. Szóval mit ajánlanátok? És miért nem rakja be a linket ???
Nemtom mért nem rakja be a linket, ha nem adja akkor csináld külön sorba és URL tag nélkül.
Szóval ez, vagy valami hasonló
Érdekes, ugyanúgy csináltam és most sikerült. Szóval a kérdés adott, mivel érdemes foglalkozni, ami USB-s, és ISP felületen töltöm le a progit vele ? TAcIR-AVR: Igen, tudom, Mega16-al dolgozok, de szeretnék lefele terjeszkedni Mega8 (vagy Tiny) és kellene valami normális programozó.
Ez JTAGICE MKII.
Nagy AVRek programozhatóak, de 4 láb nem használható (JTAG fenntartott).
Elvileg kellene rajta lennie jumper vagy nyomógomb ami a frissítésre szolgál. Ez a PC6-on lóg.
Csatolom a saját JTAG ICE verziómból egy képet az áramkörtervről, ott kiemelve látod ezt a vezetéket. Ha nincs se jumper se nyomógomb akkor kézzel kell odadrótozni a földpontot és úgy megpróbálni frissíteni! Csak akkor megy ha Evertool van rajta. Ha nem akkor sincs semmi sem veszve, egy ISP-programozóval kapásból lehet frissíteni. Ugyanis a programozólábak(MOSI,MISO,SCK) a kimeneten is rajta vannak!
OK, köszi, majd ránézek, de nem zavaró, főleg, hogy nem is használom, mert csak tartalék.
Most az ISP-s lenne lényeges. Tudtok ajánlani valamit? Akár házi készítésű is megfelel.
Szerintem nem lehet MKII, ez egy mezei JTAG ICE. Az USB-illesztő FTDI, az MKII klónnál valami USBN van.
Erre gondoltam: Bővebben: Link
Az derül ki egy eléggé hasonló hibaüzenetből, hogy az AVR Studio nem találja az AVRGCC eszközöket.
Szia Sikolymester!
Köszi az infót! A WinAVR-el is próbáltam forditani, de az sem sikerül. Az MFile-t többször átírtam, és beraktam abba a könyvtárva ahol c és a h kiterjesztésü file-k vannak, de az útvonallal valami baja van. Nem tudom, hogy hol és mit próbáljak? Elöre is köszönöm a segítséget!
Ezt megcsinálta WinAVR-el is, de ott sem sikerül leforditani.
Sziasztok !
ATMega 16 A/D nem megy. Táp lábak bekötve. A referencia lábon nincs feszültség. (Szűrőkondival, anélkül) Találkoztatok ilyen dologgal ? Mi lehet az oka ? ATmega 128-nál tudom mérni a referenciát. Köszönettel :tursaba
Szia vzoole !
Bocs. Jogos. ADMUX = 0x40, vagy 0xC0 bit6, (REFS0) -> ref = Vcc bit6 +(bit7, REFS1) -> ref = 2.56V ADLAR = 0. ADC 0 csatorna A uP lábon ott a feszej. A többit a MikroC kezeli (kezelné), legalábbis remélem. Köszönöm:tursaba
Leírnád pontosan mit szeretnél?
És leírnád az ADC olvasás programrészt is? Amúgy kb ennyi a beállítás alapból, ha belső referenciát akarsz:
Esetleg még előosztást is be lehet állítani az ADC-nek, ha nem fontos a sebesség.
unsigned int poti;
poti=ADC_Read(1); (Nem IT-vel olvasom be ) OCR1AH = (unsigned char) (poti >>8); OCR1Al = (unsigned char) (poti); A poti változónak értéket adva, a pwm működik ! Ezután jutottam el oda, hogy a uP ref lábán nem mérhető sem a Vcc, sem a 2.56 V. AT128-on működik ugyanez a sw, ill. mérhető a referencia a uP-n. A uP-t cseréltem.
Sziasztok!
Végül kiderült, a 328-as volt rossz, vettem egy másikat és gond nélkül elindult a Doper. Köszönöm mindenkinek, aki próbált segíteni. Üdv: Endre
Nagyon szívesen!
Azért ki ne dobd, lehet hogy csak el lett állítva az órajel(kristály, külső RC, stb.), ha pl. arduino-ból szedted ki akkor teszel rá kristályt+2x22pF kondit és menni fog! Ha pedig ki lett zárva és az XTAL1-re vezetett 1-4MHz külső órajel sem segít akkor egy nagyfesz programozó vagy HVPP Fusebit Doctor visszahozza az élők sorába!
Sziasztok!
Ha már porondon van az ADC. Hőmérséklet mérést szeretnék megvalósítani és az eredményt LCD-n kiírni. Az NTC: Bővebben: Link Ehhez még adtam egy 10k ellenállást így megszületett a fesz. osztó. Addig jutottam, hogy 10bit felbontással szépen 0-1023 között kiírom az LCD-re a mért eredményt. Most ezt emberi nyelvre szeretném fordítani és itt elakadtam. Az NTC adatlapján 5°C lépcsőben vannak megadva referencia értékek. Én viszont 0,5 °C pontossággal szeretném az eredményt megjelenítei. Ebben tudnátok segíteni?
Kiszámítod hogy a sorbakötött ellenállással az 5°C-os lépcsőknél hány Volt feszt kell kiadnia az osztónak,
és ezt átszámítod bináris értékre: (Vo/Vref)*1023 ahol Vo az osztó, Vref az ADC referenciafeszültsége. Az osztót a referenciafeszültségről(pl. AVCC) tápláld meg, különben többet kell számolgatni! Ha ez megvan, az egyes 5°C-os lépcsők között egyszerű osztással kiszámolod hogy hány ADC lépés lesz 0.5°C. Szerintem már kitaláltad hogy ehhez a szomszédos lépcsők különbségét mindig 10-el kell osztani...
Ezek szerint tároljam egy tömbben az 5°C lépcsőkhöz tartozó feszültségek? Az ADC lábáról nem tudom leolvasni, hogy hány volt fesz. van ott az osztón?
Keresgéltem a neten, de úgy látom nem nagyon használnak NTC-t hőmérséklet mérésre. Idézet: „Az osztót a referenciafeszültségről(pl. AVCC) tápláld meg” Az 5V tápfeszen van az osztó és az AVCC is oda van kötve. Számít az, hogy az NTC lábát átteszem közvetlen az AVCC-re?
Az NTC-t azert nem szeretik, mert kalibralni kell
+ minta halami idpfuggese is lenne. + erzekeny arra is ha forrasztott vezeteken viszed a jelet: ADC osszeszedi a zajt + a forrasztott kontaktusokon termofeszultseg is megjelenhet (merest meghamisitja).Tipp, ha 0,5 fok pontossag kell: DS18B20 vagy DS1820S (DS1820 neven keresd). Digitalis homero es a Dallas 1wire protokollt használja. |
Bejelentkezés
Hirdetés |






...
akkor az USBASP az öngyilkosjelölteknek.




+ minta halami idpfuggese is lenne. + erzekeny arra is ha forrasztott vezeteken viszed a jelet: ADC osszeszedi a zajt + a forrasztott kontaktusokon termofeszultseg is megjelenhet (merest meghamisitja).




