Fórum témák
» Több friss téma |
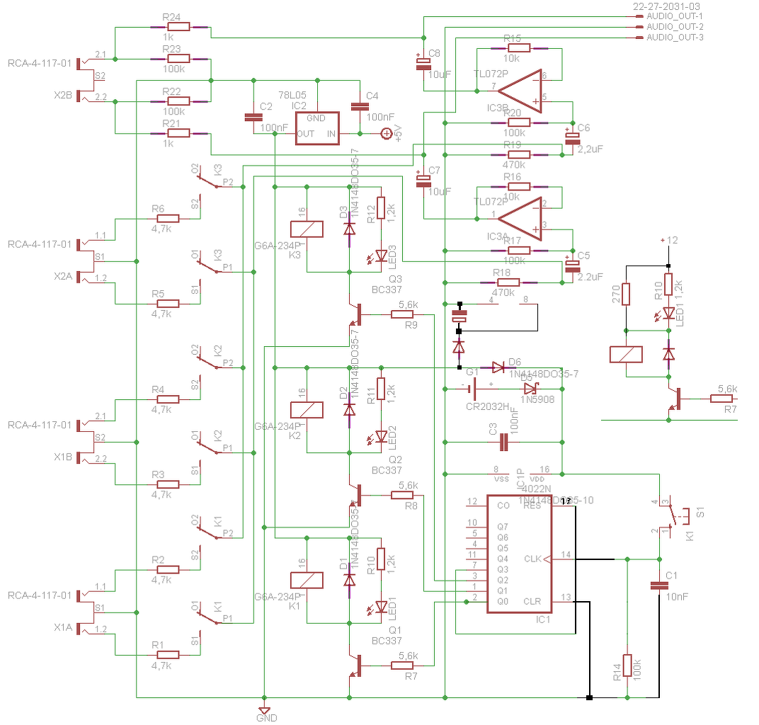
Azt írtad, ez egy már megépített és Neked működő áramkör, így csak a táplálás részét rajzoltam hozzá.
Szia.
Félre értettél. Nem a relés van megépitve, hanem az eredeti kapcsolás 2 IC-vel. Azt szeretném relésre átalakitani. A hozzászólás módosítva: Nov 23, 2015
Ez lemaradt. Berajzoltam az audio áramkört is.
A 7805 ki és bemenete meg van cserélve. A TL072 tápja fordított (4 mínusz, 8 plusz a legtöbb 8 lábú dupla toknál), és nem a szünetmentesről kell a pozitívot venni. Végülis 5V csak a reléknek kell, a többi rész mehet akár 15V ról is, kérdés mi áll rendelkezésre. Én a reléknek nem tennék IC-t, hanem soros ellenállásokat alkalmaznék egyenként - a meglévő táphoz kiszámolva.
Meg az IC vezérlése sem jó. El nem tudom képzelni, az eredetivel mi volt a baj. Itt csak két láb lóg a levegőben, nem csodálkozom ha nem stabil.
Kösz, eddig nem volt mivel összevetni... A 10n a nyomógomb antiprell - talajra megy a 13-as clock enable lábbal együtt (ennél a rajznál csak egy joint hiányzik és jó) , aminek jele nem CLR, hanem CE negált. R13 helye a RST lábon van, a dióda katódon - mert egyrészt nincs áram ami nyissa a diódát, másrészt így a reset nincs logikai szinten (talajon a helye, mert felfutó élre aktív.
Ezekre gondoltál, azt hiszem. A hozzászólás módosítva: Nov 24, 2015
Köszönöm a választ. Igen én is gondolkodtam ellenállásokon, de az IC kézenfekvőbbnek tűnik. A 78L05 elméletileg elbirja a relé és a LED áramát is (max. 80-90mA). Mindenképp +-12V vagy +-15V-ról szeretném hajtani az áramkört, mert ahhoz készül a segédtáp.
A rst láb szerintem dióda nélkül mehetne direkt a kimenetre, akkor szokták diódázni, ha VAGY kaput "gyártanak" , és több kimenetet kell összefogni. Esetleg úgy volna értelme, Ha volna egy kondenzátor még, és bekapcsolási resetet adna.
Az L05 kevés lesz, mert ha 12V-ból 7V marad rajta, az már 0,6W disszipáció. Mivel egy relének szükségtelen a stabil táp én inkább ellenálláson fűteném el a felesleget, különösen akkor, ha a 12V már eleve stabil. 100 ohm körül lehet a szükséges érték, de a LED-et is be lehet esetleg vonni söntként a saját soros ellenállásával, akkor még kisebb a veszteség.
És valóban: a dióda, meg a talajra húzás elmaradhat a reset közvetlenül kimenetre való kötésénél - ahogy proba is írta. A hozzászólás módosítva: Nov 24, 2015
Szia. Át tudnád alakitani ugy a rajzot ahogy proba mondta? PLusz az ellenállásokat belekalkulálva?
RY5W-k relét fogok használni, 165Ohm-os tekercsel, 0,03A.
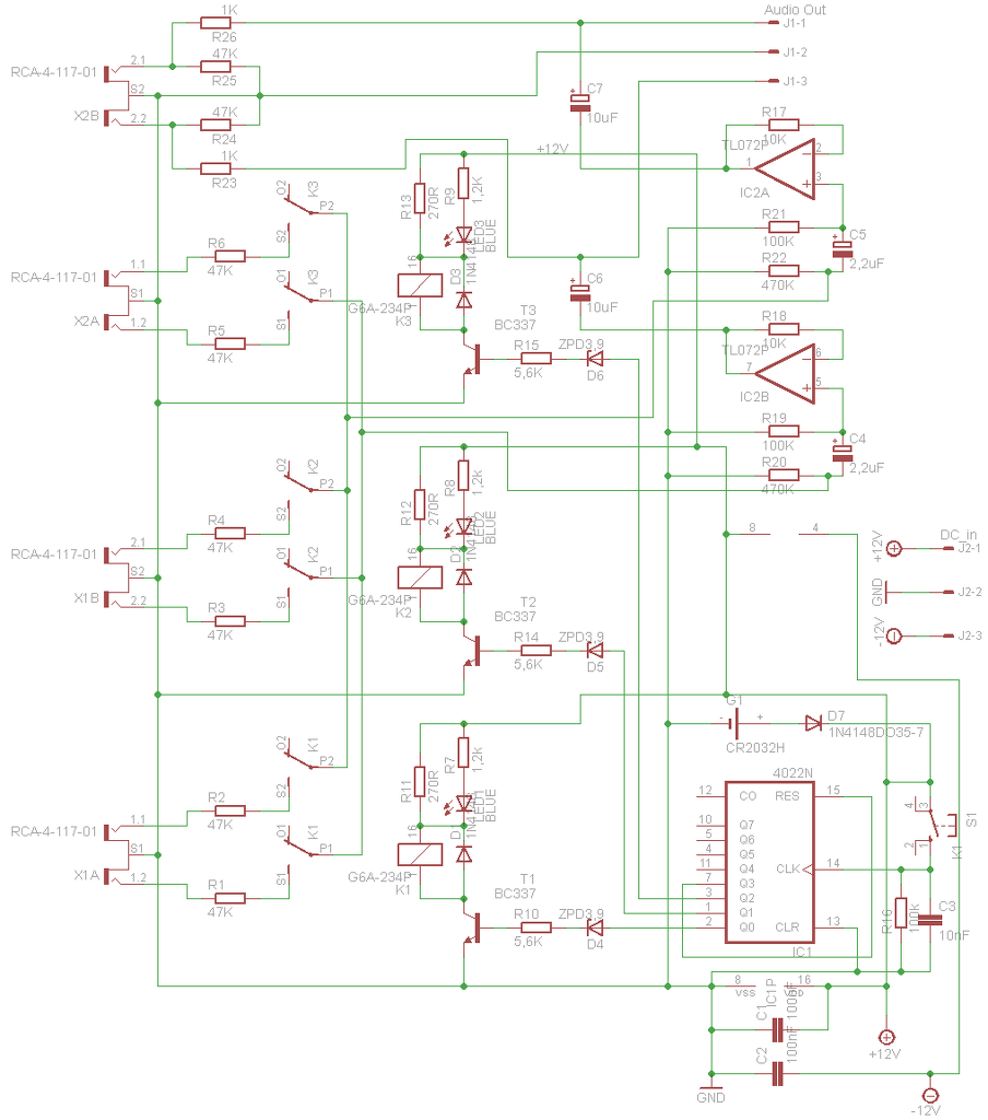
Értem. Akkor igy az 5V-os táprést teljesen felesleges, egyből mehet a 12V-ra. Akkor átalakitom a rajzot és készitek egy nyáktervet.
Még egy javítás, a reléket kapcsoló tranzisztorok helyett fetet alkalmazva az 5,6K ellenállás sem terheli az ic kimenetét áramszünet alatt.
Valóban, ez jó megoldás, mivel 3V-ra a FET egyébként sem reagál. Tranzisztornál is megoldás lehet, ha minden bázis kap még egy soros 4,7V-os zenert.
Nem sok tapasztalatom van, én mindenhova IRF 540-et használok, de az ide ágyúval verébre.
Bármelyik jó ami 50V 200-300mA -nál többet tud. A PICKIT-ben talán BS 170 van.
A FET bekötése miként módosul? Ugyan az a lábkiosztása?
Sajnos, pont a FET-eknél változatos a lábkiosztás, így tudni kell a típust a tervezéshez. Ha van a fiókodban 3db zener (3,3V...9V-ig bármilyen alkalmas) akkor azt tervezd be a tranzisztorok bázisába sorosan.
Sziasztok!
A fentebb emlitett módositások után elkészitettem a kapcsolási rajzot. A tranzisztorok bázisával sorosan beiktattam egy 3,9V-os zenert, plusz ahova szükséges volt beiktattam az ellenállásokat. Ránéznétek hogy jó-e, illetve hogy elméleti sikon ellátja-e a funkcióját?
Mondjuk a zenereket fordítva rajzoltad, az már biztos..
Másik, az erősítő része számomra túl bonyolultnak tűnik, bár szerintem működik, de a bemeneten lévő kondenzátorokat ( ha lehet a kimenetieket is) kicserélném nem elektrolitra. A következő amit eddíg nem vettem észre, még egy dióda nem ártott volna, ugyanis a telepet a műveleti erősítők is fogyasztják.A cd 4022 táplábát kötném egy egy diódával az elemre meg a 12V-ra. Egy szűrőkondenzátor kíséretében.
Berajzoltam a diódákat (1N4148-as tipust). Szűrőkondit tartalmaz az áramkör, C1 és C2-es jelöléssel. Mivel közös tápot tervezek neki elméletben elég.
Sziasztok!
Egy TV szerelő ismerősömtől kaptam Orion SensOrion paneleket, SAS570S vezérlőkkel ellátva. Azon gondolkodtam, hogy ezzel az IC-vel bemenetválasztót késziteni? Ez egy másdolagos ötlet lenne.
A legjobb választás, hiszen erre való. A led kimenetek egyből használhatók vezérlésre is.
Királyság. Egyszerűbb is, és majdnem cél IC. Már csak az a kérdés, hogy a nem használt kimenet-bemenet páros hogyan iktatható ki. Illetve az IC hangoló feszültségével mi a teendő?
Ha van neki 12V-ja, a LED-eket már tudod kapcsolgatni vele. A többivel nem kell foglalkozni (33V hangolófesz, potik, stb mind elhagyhatók.)
Próbáltam beüzemelni a panelt. A 4 led világit folyamatosan az érzékelők semmire nem reagálnak.
Hmmm... Lehet, hogy mégis kell a hangolófesz. Kösd oda is a 12V-ot.
Ez nem az én napom. El szállt a 12V-os dugasztápom.... 17V-os is jó elméletileg, nemde?
|
Bejelentkezés
Hirdetés |













