Fórum témák
» Több friss téma |
Marómotor fordulatszám szabályzó? Nem tudom mire gondolsz...
Csak nem az egyik Birodalom képen láttál ilyesmit? A hozzászólás módosítva: Szept 18, 2012
Miután megnéztem a gépedről készült videót, utána volt néhány témába vágó videó ajánlat. Közte az első cnc gépem című ebben volt a marómotor ford. szabályzás. Most, hogy újra megnéztem rájöttem, hogy az nem a Te géped volt.
Szia.
Ennél egyszerűbb szabályzó nemigen van. Ha érdekek holnap elküldöm a rajzokat. Én is ezt használom a főmotornál. Üdv:Zoltán A hozzászólás módosítva: Szept 18, 2012
Sch fájlt nem tudom meg nyitni. Kress 530-at szretnék venni de az nem szabályozható.
Érdekelne a rajz küld el légyszíves. A hozzászólás módosítva: Szept 18, 2012
Nemrég telepítetted fel az eaglét. Nem nyitja meg?Ez 20-30voltos motorig jó.
Hány voltos az a motor?Ha 220Voltos kefés akkor keress egy porszívó szabályzót, Biztosan találsz lomisnál is A hozzászólás módosítva: Szept 18, 2012
Szia.
Megnéztem a motort amit akarsz vásárolni 220-as kefés. Szuper, gondolom az ára is. Ehhez a most csatolt PDF -ben lévő triakos szabályzó megfelelő. Látsz egy linket a lap tetején,regisztrálj be,és a tutorialok közt van az eagle használatát magyarul bemutató videó. De van több más hasznos dolog is. Üdv:Zoltán
Rossz a link,itt a helyes
http://pcb.bplaced.net/
Sziasztok!
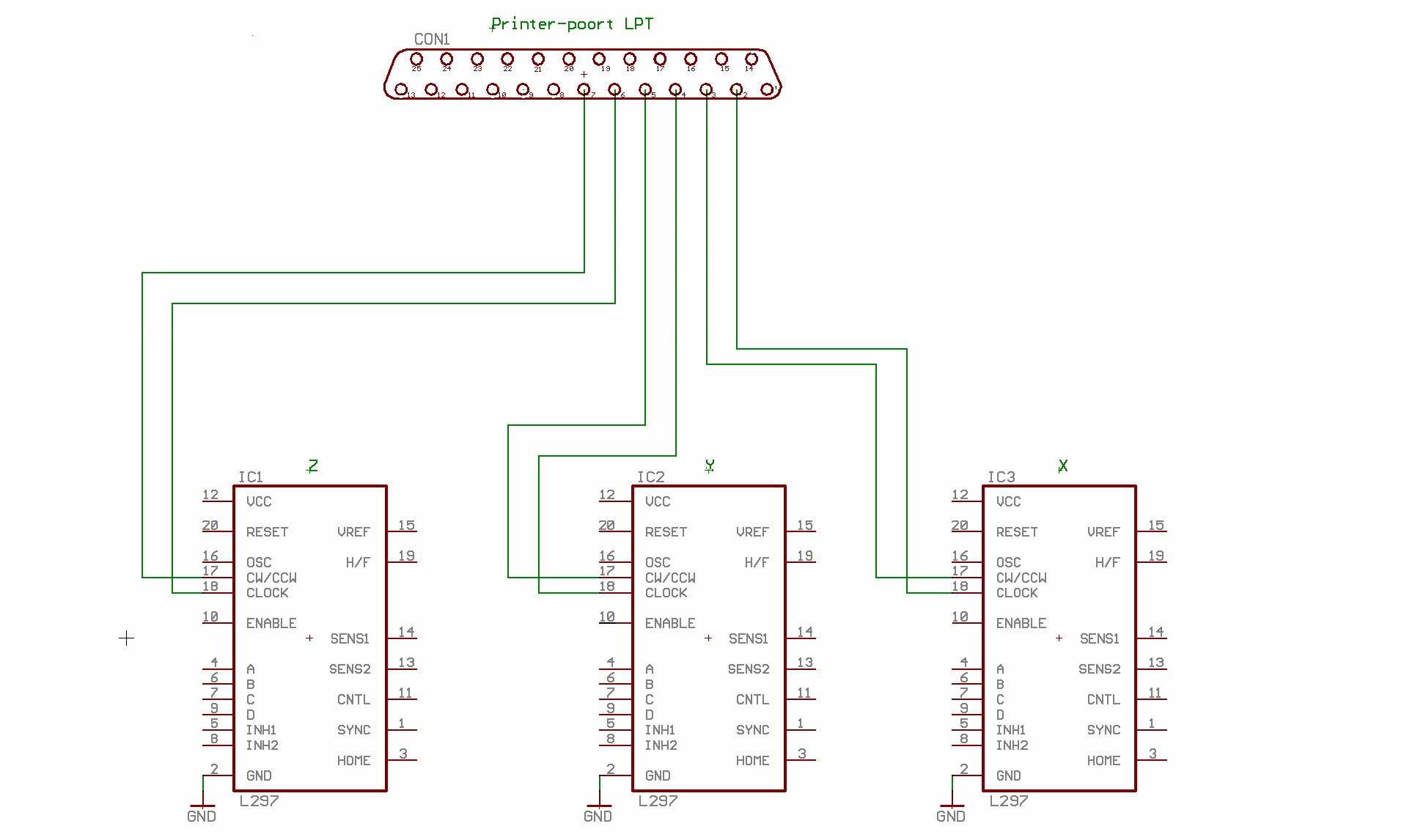
Az érdekelne engem hogy "ezt" a kapcsolást hogy lehetne beköni az lpt portra úgy, hogy mach3-mal menjen?
Hello a CLOCK-ot a Step pin-nél megjelölt lábhoz, a CW/CCW-t pedig a Dir pin-nél megjelölt lábhoz kell kötni. (Amúgy mindegy, hogy hova kötöd, csak kimenet legyen, mert a MACH3-ban neked kell definiálnod, hogy mit hova kötöttél...)
A hozzászólás módosítva: Szept 22, 2012
Tehát akkor enyi + még a végfok rá.
Szia.
A 2003-as RT évkönyvben találtam egy profi motor szabályzót. Szerintem ez minden igényt kielégit. Üdv:
Szia.
Itt Bővebben: Link találsz a táblázatban választ a kérdéseidre. Érdemes végig bogarászni az oldalt. Üdv A hozzászólás módosítva: Szept 23, 2012
Itt találni jó leírást
A hozzászólás módosítva: Szept 23, 2012
Köszönöm! Jónak tűnik.Megfogom építeni.
Megépítetem a kapcsollást, de nem megy a mach3-mmal, se mássall. Hogy tudnám kipróbálni a kapcsolást magában?
]Az "ENABLE" testen(GND) van?
Ha tápot adsz neki a motort tudod forgatni? A motor áramlimit nincs letekerve?(ref láb) Amit elöször linkeltél az a rajz kevés + ba még kell egy pár alkatrész.Hasonló a te rajzod? http://www.pminmo.com/l297-8/297-8revaSchematic.pdf Üdv A hozzászólás módosítva: Szept 26, 2012
Konkrétan ennyit építettem még meg.
Szia.
Ez kevés,ez csak egy durva nagyolt elvi rajz. Amit linkeltem az teljes és használható. Hasonlítsd össze a két rajzot. Üdv:Zoltán http://pminmo.com/PMinMOwiki/index.php5?title=L297-8Bővebben: Link A képektöl jobbra layout, schematic,copper parts list ezeket nézd meg A hozzászólás módosítva: Szept 26, 2012
Nézd át a natoz által linkelt kapcsolást, és az alapján bővítsd ki a Tiédet. A jelenlegi állapotban nem fog menni.
Megelőztek.... A hozzászólás módosítva: Szept 26, 2012
A 74HC14N az mit csinál ott és fontos oda?
Mindenféleképp hasznos, a vezérlő jeleket fogadja, formázza, így valóban korrekt, zavarjelektől mentes lesz az L297 bemenőjele.
Ebben az állapotban ne tedd rá a nagy + többet,
mert elképzelhető hogy az L298 tönkre megy. Az L297 ref láb potenciálja állítja az L298 tekercs áramát. Mivel a rajzodon üresen áll, szerencsétlen esetben (+5V)ráereszti a tejes motoráramot amit a tápod bír.ésazL298-nak annyi. Amit linkeltem azon a nyomtatástól kezdve minden a rendelkezésedre áll. Csak le kell töltened. Üdv:Zoltán
A nyákja nincs meg eagle-ban?
A hozzászólás módosítva: Szept 26, 2012
Nincs.
Csak egy unipoláris rajzom van,de ennek az NC file is megvan. Mihez szánod a vezérlést? A hozzászólás módosítva: Szept 26, 2012
Cnc vezérlésnek.
A hozzászólás módosítva: Szept 27, 2012
Szia.
Mekkora motorokat teszel bele? A mechanika megvan? Üdv:
Figyelem fiatalok!!!
EZT MINDENKINEK AJÁNLOM !!! Tudom hogy SMD, de minden integrálva van. Túláram védelem, rövidzár védelem, túlmelegedés védelem. Amilyen apró, olyan okos. Már alig várom hogy megérkezzenek. Vannak más fajták is, amik még ettől is okosabbak. A hozzászólás módosítva: Szept 27, 2012
Szia.
Paramétereket nem tudok sokat de : 1. Robotron SPA 52/60-5682 : 2.-3. Em-93 Mind 3 unipoláris de bipolárisra át tudom kötni. Mechanika majdnem kész. Ja és pcb cnc lessz.
Szia.
Egy pár képet tegyél majd fel a gépedről. Az enyémmel is többségében PCB marok.de alut is elbírja Bővebben: Link Üdv: |
Bejelentkezés
Hirdetés |












