Fórum témák
» Több friss téma |
Fórum » Csöves erősítő készítése
Ne feledd betartani a fórum viselkedési szabályait, és a topik megmaradásának feltételeit. [link]
A téma átmenetileg fagyasztva lett, hozzászólni nem tudsz!
Rózsa Sándor írásaiban magam is bízok, más helyről is igen kiválónak ítélték a munkáit.
Az 1979-es RTÉK-ben nagy csomó csöves és félvezetős erősítőt publikált, részletes adatokkal. Onnét merítkezek, többek közt.
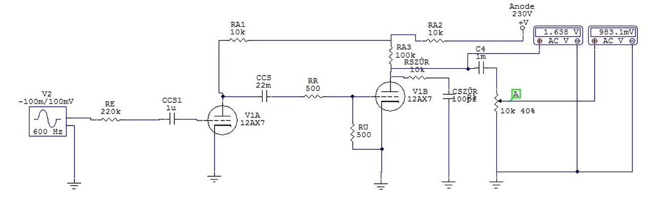
A fejemben... egész jól szól...
Biztos még nem volt mit... Na de majd most...
Sziasztok ! Van két SM 102a magom, ami a következő erősítőm kimenője lenne(ellenütemben).Jó minőségben mekkora teljesítményre lehet használni egy ilyen trafót?
30-40 WATT, PP-ben. Hangosításnál 50-100 W, Hígendnél 20-30 W.
Köszönöm ! Egyenlőre még csak a kapcsolások közt keresgélek, El 84 vagy 6p3c-e csövekre gondoltam. ( utóbbi a szimpatikusabb) ha van tapasztalat ezzel a csővel ,szívesen veszek minden infót, rajzot.
Nem összemérhető a kettő. Csíkos zebra-vagy kockás elefánt. EL84 gyenge, az egyik legjobb hangú Tungsram is csak párezer óra. Az orosz változata erősebb, -elvileg- több időt bír. A hangja sem rossz, DE csak megbízható forrásból! MÉRVE! 8Kohm ilesztés kell neki, nehéz jó trafót tekerni. 6P3SZ-E max. 400 V-ot bírtartósan, (gyári adatlap felejthető) Akár 50W is kivehető belőle. 4Kohmra kell illeszteni, semmi köze a nevén kívül a sima 6P3SZ/5881/6L6-hoz!!!
A hozzászólás módosítva: Ápr 28, 2014
Sziasztok!
Egy minőségi csöves előfokot szeretnék építeni TDA7294 es IChez. Sajnos sok tapasztalatom nincsen még az egyéni konstruálásban, de programmal készítettem egy kis kapcsolást, ami lefutott, a szinusz szinusz maradt a végén is. ECC83 mal szeretném megépíteni mindenképp. Mit gondoltok erről a rajzról? (Elvileg tudtam csatolni) Miket kéne rajta alakítanom?
Szerintem a kérdésed inkább ide való. Én nem preferálom a TDA IC -ket, fet -es végfok sokkal jobb lenne. TDA IC -vel csak szólni fog, de semmi extra, igaz gitárerősítőkben előszeretettel használják ezt a kombinációt, zenehallgatásra mégsem építenék.
Jó napot mindenkinek!
Tudja valaki, hogy a 6p45s és a 6p42s között mi a lényegi különbség (nem a lábkiosztásra gondolok)? Mert a legtöbb helyen azt lehet olvasni, hogy az EL509 alternatívái. A 42p-is? A hozzászólás módosítva: Ápr 30, 2014
Szia! Itt a két adatlap,hasonlítsd össze.
Transzformátor tekercselésnél, a középleágazásos szekundernél (2x450V) lehet azonos a menetirány a két egymásra tekert tömbnél?
Transzformátoroknál van jelentősége a tekercselés irányának? Ehhez a csöves erősítőhöz szeretnék trafót tekerni, eredeti egyenirányítással. Azt hallottam bonyolult ilyen trafót készíteni, graetz hídra pedig nem szeretném átalakítani a cuccot.
Van jelentősége a tekerési iránynak, de az más dolog (ez esetben). A tekercseket folyamatosan egy irányban feltekered, a végeket kivezeted. Ez egy sima középkivezetéses szekunder. Semmivel nem bonyolultabb mint akármely másik.
A hozzászólás módosítva: Máj 1, 2014
Elkészült a trafó, úgy ahogy írtad. Csupán addig nem akartam vasalni, míg biztos nem lettem hogy jól csináltam meg.
A feszültségértékek nagyon pontosak lettek, bár a hálózat nem elég stabil, ingadozik. A 450v közepét, ami ugye a sasszihoz, illetve a földhöz csatlakozik fáziskeresővel érintve feszültséget jelez. Még nincs beszerelve a trafó, nem tudom rázni fog az erősítő emiatt? Egyébként a 6,3v is nagyfeszt jelez fáziskeresővel. De ezt meg mertem fogni kézzel és nem ráz, csak picit megcsíp. A szigeteléseket nagyon alaposan megcsináltam, minden sort külön szilikonos sütőpapírral és a szekunder tömböket ettől külön 0,13-as trafópapírral. A hozzászólás módosítva: Máj 1, 2014
Szigetelési ellenállást mérj (2-20MOhm -os méréshatárban). Statikus töltés lesz az.A hálózati ingadozásnak nincs jelentősége, hacsak nem túl nagy, de akkor a szolgáltatót kell riasztani. Valamint tartósan alacsony esetben (messze vagy a trafótól), a primert úgy kell méretezni (megcsapolások). Tettél árnyékoló tekercset (fóliát) bele?
A hozzászólás módosítva: Máj 1, 2014
Statikus töltés lehet mert a trafóvason is jelez fázist...) Árnyékoló fóliát nem tettem a primer és szekunder közé, bár van itthon egy bontott trafóból való.
Szia!
Nem fog rázni, mert a 450V közepe lesz majd a földed, ami az én erősítőimben a sasszira van kötve. Ha autotrafóként tekerted volna meg, akkor rázna, de így hogy van szekunder, az egy földfüggetlen pont lesz, és minden ahhoz képest fog működni.
Idézet: Beszéltek itten zöldeket. Az a villámnak van. Meg a kondenzátornak. A primer és a szekunder között kapacitv csatolás van. Mindig világítani fog a fázisceruza, földelés nélküli cuccoknál. Amúgy meg inkább le kellene beszélni egy kezdőt (?) életveszélyes dolgokról. Na pá. „Statikus töltés”
Mint a kondenzátornál.
Bár haladó vagyok de trafó ügyben nem vagyok igazán járatos. Pláne nem ilyen nagy feszültségen. Ezért elöljáróban egy hivatásos "tekercselő mesterrel" készítettem el a trafót ami nulla terhelésen leégett idehaza mielőtt beszerelhettem volna!
Ezért úgy döntöttem kidobom az egészet és magam fogom elkészíteni rendesen új anyagokkal. Meg is lett az eredménye, csináljon jobbat aki tud nálam, nem búg és nem is fúj és nem is melegszik mert nagyon jó 20cm2 vasra készítettem 0.8T gerjesztéssel. Köszönöm a válaszokat, kipróbáltam az erősítőt, semmi gond nincs vele, de a csöveket cserélni kell hamarosan. A hozzászólás módosítva: Máj 2, 2014
mea culpa
Ehhez a kapcsoláshoz milyen kapcsolót javasolnátok?
Az előfok csövek fűtéséhez kellene, hogy orosz csöveket is tudjak használni. Örülnék ha küldenétek linket hozzá. Köszönöm.
TOGGLE D= 5 6P DPDT SMTS202A1 (FEM) ON-ON 3A 125VAC 2AK.2ALL.SOLD. SUBMINI 316 [45-01-84]
LOMEX WEBSHOP Próbáld megkeresni.
Ha hozzáférhető helyre teszed, akkor forgatógomb nélküli jaxley-t, nehogy valaki véletlenül átváltsa.
Ti ha dobozoljátok a csöves erősítőt, akkor a PE vezetőt be szoktátok kötni (és ha igen, akkor gondolom minden fémrész összeköttök vele), vagy pedig inkább nem, és úgymond kettős szigetelést próbáljátok megoldani? Mert az EI trafók általában kettős szigeteléssel készülnek.
Mert én amit csináltam abba nem kötöttem be, csak kettős szigetelést használtam és az L és N oldalra biztosítékot, ha bármiféle meghibásodás lépne fel. A másik kérdés, vagyis nem kérdés, mert az RT ÉK-ban közölt cikkek szerint minden GND-t a fém részekhez hozzá kell kötni. És a NYÁK tervezés része, ott valamire különösen oda kell figyelni? Brumm és egyéb okok miatt. A vezetők minimum 2mm szélessek, és a vezetők közti 'hézag' mindenhol minimum 1.5mm.
Szia!
Én bekötöttem a PE vezetőt a sasszira, mert olyan a kialakítása az erősítőmnek, és régi fémházas nagyfeszkondikat használok, ami a sasszihoz van rögzítve, és ha azzal valami történne, akkor inkább a PE vezetőn menjen a villany mint rajtam keresztül. Tehát érdemes bekötni. Ha esetleg onnan zavar támadna, akkor egy ellenállással és egy kondival kell bekötni a PE-t. Pár oldallal korábban Köbzoli belinkelte a képet, olvass vissza egy kicsit. A földhurok kialakulására is vigyázni kell, mert a PE vezető melegágya ennek. A biztosítékot nagyon jól tetted, hogy bekötöttél, a régi rajzokon is úgy van, hogy mindkét ágba tettek. Ha a fém részre kötöd a GND-ket, az jót tesz a búgás ellen, de arra figyelj, hogy csillagpontosan legyen bekötve. Nyák tervezésnél arra figyelj, hogy a nagyáramú GND minél távolabb legyen a bemeneti GND ponttól. Tehát ahogy terjed a jel a panelon, a bemenettől a nagyáramú GND felé haladjon a jel, és ne fordítva, mert akkor búgni fog, vagy gerjedés forrása lesz. A bemeneten a poti utáni vezetéked legyen minél rövidebb, az is a maci forrása lehet. Nagyjából ennyi.
Üdvüzletem!
szeretnék készíteni egy csöves előerősítőt mai majd egy IC-s végfokozatot hajtana meg ilyen hibrid erősítő szerűséget szeretnék. Azért gondoltam erre mert nem tudtam vég csöveket szerezni van 2db pl36-osom de nem hiszem hogy ez az. Az lenne a kérdésem hogy ECC85,EF80,EL84,E280f csövek közül melyikkel lehetne meg építeni ? az ECC85-ből van 6db is de ha jó olvastam annak a cső fűtése 0,953 A ami nekem egy kicsit soknak tűnik találtam egy kapcsolást is amiben van egy hangszín szabályzó is.Erről szeretnék véleményt kérni vagy ha van valakinek egy másik kapcsolása amit már meg épített és működik és megosztaná velem az nagyon megköszönném.Még csövek terén nagyon kezdő vagyok azt is mondhatnánk,hogy életembe először fogok csövet a kezembe .
Nem szeretem magam idézni, de IC -s végfokot inkább ne. Bővebben: Link
Gitár erősítő lenne eredetileg de azon nem múlik, van itthon jó pár darab fet de a hangsúly az elő fokon lenne, mert nem tudom,hogy hol induljak el.
|
Bejelentkezés
Hirdetés |





Ezért úgy döntöttem kidobom az egészet és magam fogom elkészíteni rendesen új anyagokkal. Meg is lett az eredménye, csináljon jobbat aki tud nálam, nem búg és nem is fúj és nem is melegszik mert nagyon jó 20cm2 vasra készítettem 0.8T gerjesztéssel. Köszönöm a válaszokat, kipróbáltam az erősítőt, semmi gond nincs vele, de a csöveket cserélni kell hamarosan. 
. 




