Fórum témák
» Több friss téma |
Fórum » Csöves erősítő készítése
Ne feledd betartani a fórum viselkedési szabályait, és a topik megmaradásának feltételeit. [link]
A téma átmenetileg fagyasztva lett, hozzászólni nem tudsz!
egész tetszetős lesz!
Szia!
Van 3 db-om! /nekem is!/ De én úgy tudtam, hogy ez valami ballaszt dióda (tudomisén mire jó?), és felhívták a figyelmemet, hogy röntgen sugárzása van! Mire jó a ColorStar... Lehet, hogy ezzel stabilizálták az anódfeszt a TV-ben...
Két variációt is csinálsz ?
Nem egyforma a két képen lévő fedél .
Szia !
Ez a meghajtás kialakításától , felhasznált csövektöl füg . Tápot érdemes felül méretezni , akkor nem lesz probléma néhány mA + fogyasztás . Döntöttél már melyik kapcsolást építed meg ?
Szia!
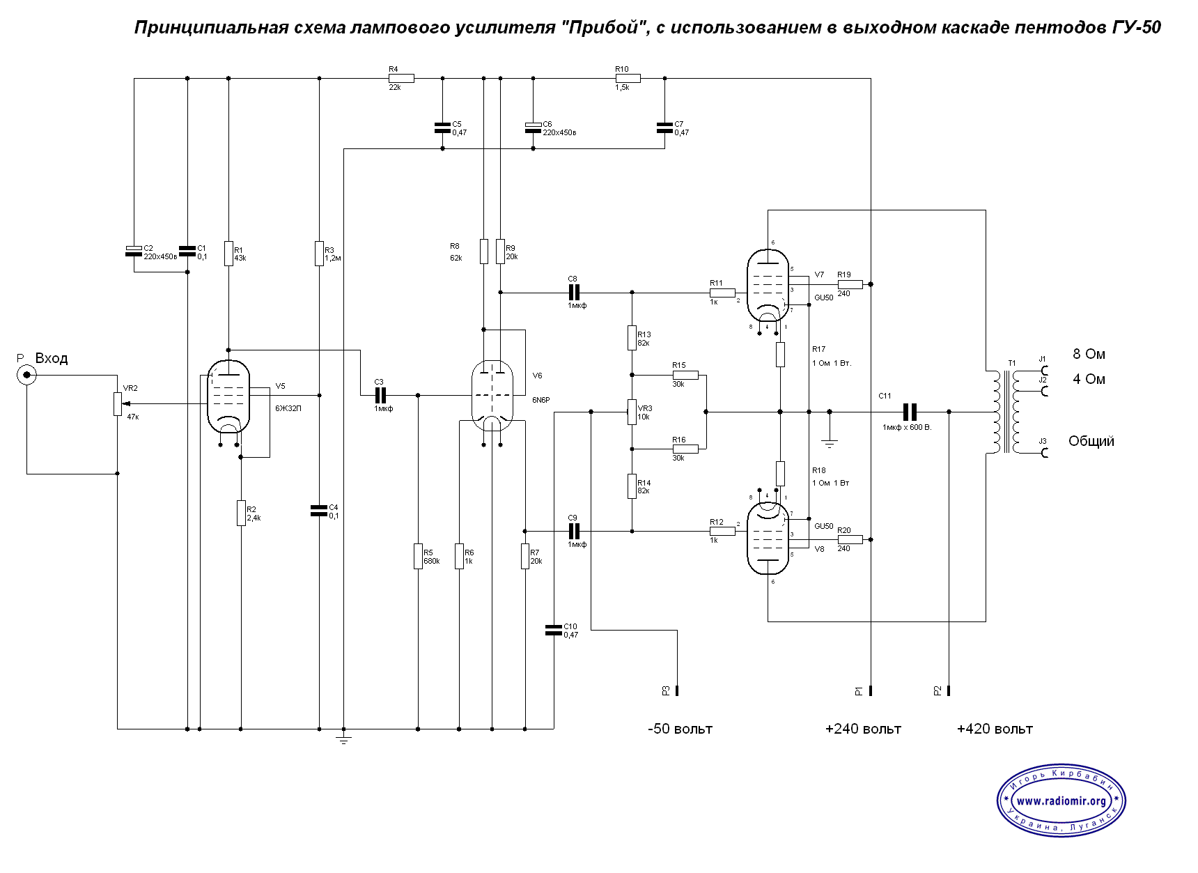
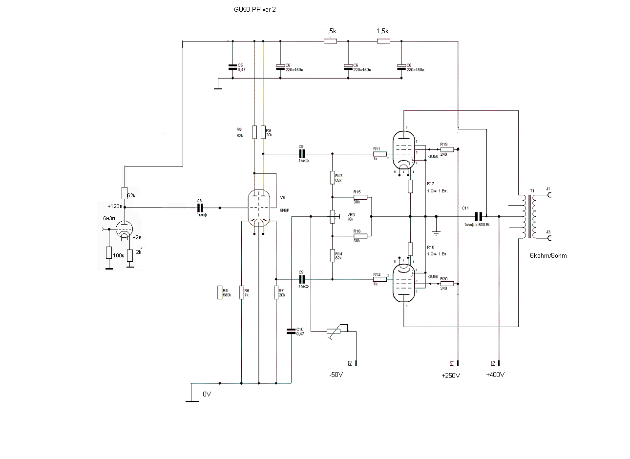
Visszább is mellékeltem két rajzot, ami gyakorlatilag ugyanaz, csak az egyik elején 6ZS32P van, a másikén 6N3P. Szeretném meghagyni a csövet pentóda kapcsolásban a második rajzot annyiban módosítanám. A trafón van UL leág. is, így kapcsolhatóvá tenném. Mindenképp triódával indulna az eleje, mert nincs hozzá 6ZS32-m, viszont van 6N1P, meg 6N3P is.
A legutolsó elképzelés szerint lazúrtól kap talán sárgás-vöröses szint, mint a hegedűk fája. És arra kerül egy lakkréteg.
Ez nem két variáció, ez két párhuzamosan készülő doboz.
A magasabb fakáva a nagyobb furatokkal a G807SE doboza lesz, az alacsonyabb a kisebb furatokkal az EL84SE-jé.
Szia
milyen kimenő lesz hozzá? Gondolkodom én is egy GU50PP-n a jövőben. Táptrafó, csövek, elhatározás már megvan hozzá. üdv
Akkor a második kapcsolás lesz ?
Fázisfordítónak marad a 6N6P ?
Így már értem , nem gondoltam , hogy ennyire belehúztál . Akkor jön még a 6C33C SE is.
Tegnap méregettem ismét a PL504PP-t.
20W-nál többet az istennek se tudok kiszedni belőle, 300V anódfeszültség és 150-170V segédrács feszültség mellett, 3,6k Raa kimenőtrafóval.A fázisfordító long-tailed pair ECC85-tel 2X2mA anódárammal, az előfok EF80 pentódába kötve.Lehet hogy a fázisfordító nem képes teljesen kihajtani a PL504-eket?Vagy mi lehet az oka?
Irtam, hogy mindegyik falapon muzsikál, muszáj dobozolni.
A 6C33C SE most amúgy is parkol, nincs kimenő, és a csövek is nagyon lassan akarnak megérkezni, de hála Neked a meghajtást már kitaláltuk hozzá.
Nekem pentódás kapcsolásban kb. annyit transzformál vissza a kimenő, amennyit a PL erősít, tehát ugyanúgy 17V körüli meghajtófeszt igényel. Ezt kéne tudnia a kapcsolásodnak, mint ahogy nekem is képes meghajtani a parafázisú kapcsolás.
Látom az EL 84 dobozán van segitséged is. Kobold manó nyomokat vélek felfedezni a fotón. A kobold ezt nem gonoszságból teszi, egyszerűen imádja összemászkálni a sima felületet. Azért az aluminium bármilyen "könnyen" megmunkálható anyag, meg kell vele szenvedni. Gratula, az eredmény kárpotól majd a fáradságért
Szia!
A kimenőket mayky-tól vásároltam CHZ: igen, a 6N6P mindenképp marad, és a második kapcsolás lényegében, annyi eltéréssel, hogy 6N1P, vagy 6N3P lesz a legelső cső.
Bizony, azok zsíros ujjnyomok. Megizzaszt ez a reszelés.
Nyincs igazán nagy jelentősége, hogy megpróbáltam "szálra húzni", festve lesz.
Bizony, az 1. szériás Color Starban még a 6P45Sz mellett 3 cső dolgozott. A Booster-dióda is csöves volt, és a nagyfeszt is vákuum dióda egyenirányította. A képcső által fel nem használt energiát ez a trióda volt hivatott "elfogyasztani", mint sönt-stabilizátor. 25kV feszültséget, és kb. 1mA-t kellett elmelegítenie (25W), letekert fényerőnél. Egy kis trióda vezérelte, a sugáráramtól függően.
A röntgen sugárzás meg a működési paraméterekből adódik. A képcső is megteszi, hogy "ellát" egy kis sugárzással, főleg a hátsó légtérből.
Megmértem a PL504-esek vezérlőrácsain a feszültségeket,50Vcs-cs értéket mutatott a szkóp, tehát a fázisfordító fokozat úgy néz ki "rendben van"
Ismét a kimenőre terelődött a gyanúm. Ha 2160 menetem van a primeren anódtól anódig , és a szekunderen 72 menet 4 Ohmra, akkor jól számolom ugye hogy az 3,6k Raa? köszi üdv
A pozitív visszacsatolást is meghagyod benne ?
Pedig az is jó, 30 körüli áttétel megfelelő 4 Ohm -hoz. Jók az 504-esek? Nekem is az egyik csatornában csak az egyik gyengélkedett, és máris csak 28W jött ki. Ha van külön katódellenállásod (pl. 10 Ohm ), azon láthatod, mikor határol az egyik, és másik cső. Ha ez nagyon nem egyforma, az egyik gyengébb.
4 új 504-es van benne,legalábbis újnak vettem őket.Egyébként cserélgettem is őket hogy minél jobban párban legyenek,de ugyanaz a helyzet.Sőt, próbáltam már PL500-asokkal is, azokkal sem változott.
Majd akkor rámérek a katódellenállásokra is, van benne 2db 1Ohm-os azon szoktam nyugalmi áramot mérni.
Szia!
Elírtam az előbb, én a priboy_gu50.gif kapcsolást gondoltam megépíteni, némi változtatással- azért kavarodtam össze, mert azt a rajzot töltöttem fel másodikként- A másikban nem tetszik, hogy össze vannak kötözgetve a rácsok, meg a pozitív vcs.-t is kihagynám. Inkább lejjebb megyek az anódfesszel, de meg szeretném hagyni a GU50-t pentóda beállításban. Összevágtam egy rajzot a kettőből, én így gondoltam megcsinálni. :yes:
Az eredeti változatt nekem jobban tetszett .
Így a meghajtásod tápfesze kevés lesz . Pentóda és UL váltást is akarsz akkor így nem lesz jó . Kapcsoló átváltásakor mindig munkapontot is kell állítanod , mivel segédrács pentóda módban 250V-on lesz , UL esetén meg közel 400V- ot kap . Az eredetit átkötöd trióda módból és kész .. , sokat nem változtatnék rajta , ha már ezt választottad . A - előfesz szabályozására is kellen egy trimmer .
A meghajtást ha egy szűrőtaggal átkötöm a 400V ra úgy jó lesz?
Az UL mód csak lehetőség, mert ki van vezetve a trafón, de akkor így elhagyom. Így már jó lehet?
A 6N3P így több feszt. kap , oda is kéne az ellenállás mint az eredeti rajzon van . Ha triódában kibírja a GU g2 rácsa a 400V -ot akkor UL-ben is . Én próbáltam GU50 segédrácsát 400V fesszel járatni , többsége simán bírta . Az előfesz is lehetne minimum - 60V
Módosítottam a rajzot. A trióda kötésnél a g2 és a g3 is fel van kötve az anódra, azért hogy ne üssön át a g2-g3 között, így lehet feljebb menni a tápfesszel.
Ha a 6N3P anódfeszét a 250V ra kötném? Akkor kevesebbet kell az ellenállásokon fűteni
Az eredetit csináld 1:1-ben , csak a pentóda bekötését alakítsd ki hozzá .
Segédrács tápját (250V) külön tekercsről fogod táplálni ? Azon az ellenálláson kb. 2mA áram folyik csak és a szűrésben és az elválasztásban is nagy a szerepe .
Igen, külön tekercset szeretnék neki, ha ráfér a csévére. Módosítottam az eredeti rajzot.
Erre gondoltam .
A g3 rácsot közvetlenül a katódhoz kötném. |
Bejelentkezés
Hirdetés |













