Fórum témák
» Több friss téma |
Fórum » Csöves erősítő készítése
Ne feledd betartani a fórum viselkedési szabályait, és a topik megmaradásának feltételeit. [link]
A téma átmenetileg fagyasztva lett, hozzászólni nem tudsz!
Ez az a rajz. Már van némi változtatás benne, de erről van szó.
A katód közös a cső belsőben. Így marad az anód. Beleraktam egyébként az ellenállást, szépen be lehet vele szimmetrizálni a két csőfelet. A végleges állapotot is lerajzolom, most egész jónak néz ki. A katód ellenállás kicsit kicsi még mindig, most 33 Ohm van benne, de úgy néz ki növelni kell 41-47 Ohmig Érdekes, hogy mennyit változtat a kimenő a jelalakon, az anódon gyk. ugyanaz a jelalak jelenik meg, mint a bemeneten, de a kimenő rendesen beleszól. ÉS érdekes módon így nagyon szép hangja van, egész más, mint a Sony STK végfokos asztali holmi.
ECC82 ?
Legjobb tudomásom, katalóguadatokbéli emlékeim, és tapasztalataim alapján : 6N1P : ECC81 (fűtés nem ), ECC85 "között" 6N2P : ECC83 (fűtés nem, de ezt Te is tudod )6N3P : ECC82 (fűtés nem ), picit jobban "bikáztatható", végfoknak is jó 6N23p : ECC88/E88CC , teljesen lábkompatibilis apropó 6N2P-EV FLETA ! Te használod, torz/hájgéjn csatornán is ?
nem is nagyon fogsz .... rimlock... ritka, mint a rimlock cső..
Nekem ECC40-em van egy marék, majd ki akarom próbálni, mert a legszebb hangú kettőstriodaként emlegetik... de foglalatom meg nincs hozzá elég ...
Hájgéjnen nem, de az effektlooptban meg a fázisfordítóban kiváló. Torzítani nem nagyon tud. Kisebb a zaja mint a 83-asoknak., de és kisebb az ellenállása is.
Van is ilyen csöved? Mert a belinkelt képekről nekem nem tűnik rimlocknak, mint a többi 40-es sorozatú cső.
Nekem orosz 6n3p-e van.
KÖBZLOLI ! Láthattalak én tegnap dél körül a LOMEX-ben ? Sajnos az arcmemóriám (is) egyenlő a nullával :nemtudom:
Szia, az nem Köbzoli volt, de tudom ki az! A börzére is jár, teljesen úgy néz ki mint Zoli, egyszer majdnem oda is mentem vállba veregetni, de amikor eszembe jutott, hogy ez nem lehet ő, mert mondta , hogy nem is jön a börzére, akkor vettem észre, hogy ez nem is ő.
De teljesen úgy néz ki.
Ezt én is tanúsíthatom! Én is láttam azt az embert, s én is így jártam.
[OFF]
Lassan de biztosan, kirajzolodnak a vegleges tervek az " hurkos oszcillográf - tekercselo". Az ECC81-et pedig foglalatostul elraktam. Ha kell nyugodtan szolj es viheted. "Csak a fejet, hogy meg ne santuljon." - tartja a kozmondas. ))
Hogy érdemes használni az SE kapcsolásokat, visszacsatolással, vagy nélküle?
Ez ízlés kérdése. Kicsiket én mindenképpen visszacsatolással használok, de van, akinek anélkül tetszik jobban.
Azaz, rá gondoltam, ugye , hogy teljesen olyan mint Zoli.
Idézet: Az ECC81 a Doncsot nem érdeki , de engem annál inkábbb ? „Ha kell nyugodtan szolj es viheted”
Túl nagy tapasztalatom még nincsen, de ami elkészült: Az EL84/EF86 SE átfogó (a kimenőt is érintő) visszacsatolás nélkül használhatatlan volt.
A G807/ECC81 SE-nél csak anódról anódra csatoltam vissza, ez így fülre is jobbnak bizonyult. A 6C33C/6E5P(trióda kötésben) SE már "szemre" sem igényelt visszacsatolást. Több, a fórumos társak által készített erősítőn láttam, hogy a visszacsatolás kikapcsolható. ( Ha már visszacsatolod, muszáj a kimenet egyik pontját testre vinni, nekem viszont jobban tetszett a földfüggetlen meghajtás...)
...és ennek megfelelően gyártják is rendületlenül tovább a csöveket.
Mi meg igyekeztünk mindent a szemétre hányni: hanglemezpréseket, csőgyártó sorokat ...
Elég konkrétan fogalmaznak!
Kocos! Köszönöm a trafókat! Hálám üldözni fog egy darabig!
:hide:
[OFF]A múlthéten volt nálunk Kiskunfélegyházán egy hifi találkozó, Ágoston Úrék rendezték, és volt egy mottójuk, ami ki is volt írva a helységben:
MINDEN ERŐSÍTŐ SZÉPEN SZÓL, HA RENDESEN MEG VAN CSINÁLVA. Én nem voltam ott, olyan mondta aki ott volt. Elgondolkodtam rajta, és arra jutottam ha ez így van, akkor mi mért ez az egész-... Ha ez álláspont, akkor tényleg kidobhatunk mindent a szemétbe.. Éljenek az Oroszok csőgyárai!
Érdekes amit mondanak, de akkor ennyi erővel a zaporozsec is autó.
[OFF]Bizony autó, egy nem túl jól sikerült BMW klón, tehát a jelmondat megállja a helyét
Sziasztok.Sikerult megmérnem az áramot az 1 ohmos ellenállaton a katódba kötve 48-50 mA az el-en igy jó kellene lennie,de evvel a módszerrel nem jutottam eredményhez amikor az ecc 83-on próbáltam mérni a műszer 0.08 mv-ot mutat ki hogyan mérjem meg itt az anódáramot?
Az ECC83 csak picike áramot fogyaszt, 1-1,6mA-körül kell lennie. Ha a katódkörbe betennél egy nagyobb mérőellenállást, akkor elállítódna a munkapont, és nem a helyes értéket mérnéd. A katódellenállás kOhmos nagyságrendű nem? Azt csinálhatod, hogy kiforrasztod a katódellenállást , és megméred a pontos értékét. Az Ell.-t visszaforrasztod, és feszültségméréssel meg tudod állapítani a nyugalmi áramot, az egyszerű Ohm törvény alapján. De vezérlést ne tegyél rá, mert más értéket fogsz mérni.
Sziasztok!
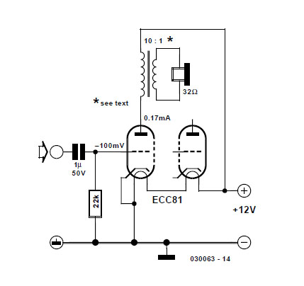
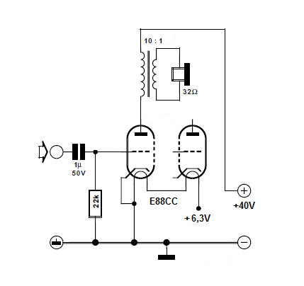
Egy csöves fejhallgató erősítővel kapcsolatban írok. A neten találtam egy kapcsolást (csatoltam), amely elég egyszerű felépítésű fejhallgató erősítőt ábrázol. Nos mivel nem volt ECC81-es elektroncsövem, így E88CC-vel helyetesítettem. A dolog működik is, nagyon szépen szól, nagyon tettszik a hangja. Bár kevés volt a teljesítménye, és hamar elkezdett torzítani, így növeltem a feszültséget 12V-ról folyamatosan, 40V-nál nagyszerűen szólt, nem torzított tökéletes lett (tovább nem növeltem mert kezdett brummosodni). Az lenne a kérdésem, hogy életképes-e ez a fejhallgató erősítő ilyen módon? Hisz elég egyszerűen egy sztereó fejhallgató erősítőt is létre tudunk hozzni 1db csővel. Egyébként az eredeti kapcsolási rajz az Elektor magazin 2003/9 számában jelent meg.
Szia.Katódellenállatom 2.2k az anód ellenálláson 103 kilóohmot márek,az ellenállásra 270 volt jut sajna de nem tudom a képletet esetleg leirhatod?
Persze. Tehát tudod a katódellenállás értékét, 2,2k. A katódellenálláson megméred a fesz. esést. A képlettel pedig ki tudod számolni a nyugalmi áram értékét. A képlet pedig: I=U/R
A fesz amit mértél mondjuk U=2,2V. Behelyettesítve: I=U/R=2,2V/2200Ohm=0,001A, vagyis 1mA lesz. |
Bejelentkezés
Hirdetés |



)
))




