Fórum témák
» Több friss téma |
Fórum » Csöves erősítő készítése
Ne feledd betartani a fórum viselkedési szabályait, és a topik megmaradásának feltételeit. [link]
A téma átmenetileg fagyasztva lett, hozzászólni nem tudsz!
Ez így van! Minden tranyós szépen szól, ha triódákból építjük.
Főleg ha FA triódákból, FA nyáklemezre, táptrafóval, FA huzalozással, stb
Bocsánat, de ezt nem lehetett kihagyni! :hide:
Nekem földfüggetlen meghajtás esetén kb. 1 perc üzem után valami rettenetes brumm kerül a rendszerbe, így marad a szekunder oldal testelése. A kapcsolható vcs-t kipróbálom, legalább lesz összehasonlítási alapom.
Sziasztok!
A börzén vettem két új Tesla E88CC csövet. Átfutottam az adatlapját, és úgy láttam, hogy az ECC83-al lábkompatibilis. Mi a véleményetek arról, hogy betehetném-e az E88CC-t az ECC83 helyére, csak hogy kipróbálhassam, hogy milyen a hangja. Van egy pár EAG AE-782/A erősítőm, abba a kapcsolásba szeretném belepróbálni. Munkapont szempontjából jó lenne ez a beállítás ami az EAG kapcsolásban van? Nem csinálnék nagy galibát ezzel? Segítségeteket előre is köszönöm!
Nem, és nem.
Egyrészt az ECC83-mal biztos, hogy nem lábkompatibilis, mert a 83-asnak a 9-es láb a fűtésközép, a 88-ast pedig a 4-5-ös lábon kell 6,3V-al fűteni. Máskülönben meg teljesen más a karakterisztikája, nem lehet "csak úgy" bepróbálni egymás helyére.
Az E88CC különlegessége, hogy viszonylag alacsony anódfeszültség mellett is szépen működik. Jelenleg ezzel a kapcsolással kísérletezem. Ide másfajta cső nem is lenne jó.
Imikém, teljesen igazad van!
Köszönöm, hogy felhívtad a figyelmem ezekre a dolgokra! Megnéztem tüzetesebben az adatlapokat, tényleg teljesen más a két cső karakterisztikája. Mert ahol az E88CC véget ér, az ECC83 csak ott kezdődik. A fűtésnek is van egy közös lába az E88CC-n is a 9-es, akkor most ez úgy van, hogyha a két fűtést párhuzamosan szeretném kapcsolni, akkor 6,3V helyett 3,15V-ot kellene rákapcsolni? Egyébként ezt a csövet telepes készülékekben alkalmazták?
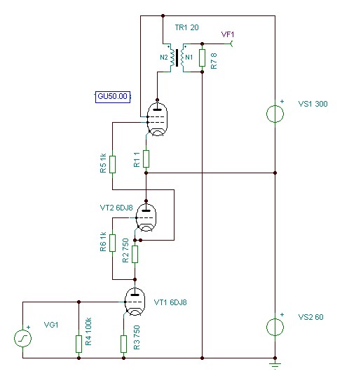
Az E88CC itt SRPP kapcsolásban üzemel? Úgy hajtja meg a GU 50-et?
Rossz a rajzod, vagy rosszul értelmezed. Az E88CC-t csakis egy módon lehet fűteni, mégpedig 6,3V-ról, amit a 4-5-ös láb közé kapcsolsz.
Ez a cső tipikusan műszerekben lett felhasználva, de "találtak neki más munkát" is. A mellékletben talán jobban látszik.
Végül is összeállt a QQE-03-12 SE. Így marad, ez lett a végleges beállítás. Lehetne még finomítgatni, rajta, illetve akár triódás kötésben is kipróbálni, de egyelőre ennyiben marad. Ez a cső sokkal jobb PP-ben.
Így is sokkal jobb a hangja, mint egy STK-nak.
Mekkora teljesítmény jött így össze, hogy párhuzamosan kötötted a két tetródát?
Két ECC85-öt használsz, vagy egynek a felét-felét a két csatornához?
SRPP DC csatolt... Telitalálat, gratulálok!
Mondjuk a GU rácsát én inkább a felső CC88 csőfél katódjára kötném ... Ha ki tudod fűteni, még szóbajöhet a PCC88 is..
Igen. Több féle kapcsolást kipróbáltam, több fajta meghajtócsővel, ennek van a legkellemesebb hangja.
Nagyon szívesen, remélem tudod használni, van közte jó vas, igaz kisit retkes, rozsdás ...
Nem mértem, mekkora a teljesítmény. Számított teljesítményt tudok, az 12W. Egy ECC két felét használom, a két anód külön-külön szűrt tápot kap. Áthallás nincs.
Kipróbálom, amit javasoltál. Bár az igazi minőségjavuláshoz jó kimenőtrafók kellenének, de jelenleg nem tudok tízezreket kiadni vasakra.
én ezt nem értem ...
Erre csak azt tudom mondani, hogy átütlek, mint Hapro a csévetestet-vasig!
Katódra kötésnek vannak előnyei és hátrányai is.
Nem annyira lényeges. SRPP-vel DC csatolt végcső nem újdonság, de itt egészen újszerű, szellemes. De !! a - (vagy +, nézőpont kérdése) 60 V tápfesz szerintem még SRPP-ben is igencsak kevés a meghajtásnak linearitási problémák miatt, még a 88 csőnél is, ráadásul lehet hogy a GU-t sem tudja kivezérelni. A fűtés-katód fesszel valószinűleg nem lesz probléma.
Úgy tűnik, mások sem hajszolják a wattokat. Ezt a csöpp erősítőt a Hi-fi News februári számában találtam közvetlenül a magyar Taylor Acoustic Gyrophon lemezjátszójának képe mellett. Ez egy képes beszámoló a 2009-es Milánói Hi-fi Show-ról...
Ennél már csak a telepes csövek tudnak kevesebbet. Volt ilyen csövem, de nem szerettem, mert egy közös katód van benne, és ez behatárolja a lehetséges kapcsolástechnikákat. Én osztott katódellenállással próbáltam ki, a pentódáé volt az egész, a triódáé a felső rész. Megfelelő hidegítésről is kellett gondoskodni, mert e nélkül egy katódcsatolt multivibrátort alkot.
Én sem hajszolom a wattokat , sajnos ebből , még csak 6P3C csövekkel is simán 25W kivehető .
Ez több mint sok , 92 dB érzékenységű hangsugárzóval . De szerencsére ott van a hangerő-szabályozó . Nem is csinálok másik PP-t ?? |
Bejelentkezés
Hirdetés |


Bocsánat, de ezt nem lehetett kihagyni! 




