Fórum témák
» Több friss téma |
Na, majd holnap csinálok még néhány tesztet. Eddig soha nem tünt fel, hogy hibásan mutatna. Akkor lehet interferencia a PWM meg a mérömüszer mintavételezése között.
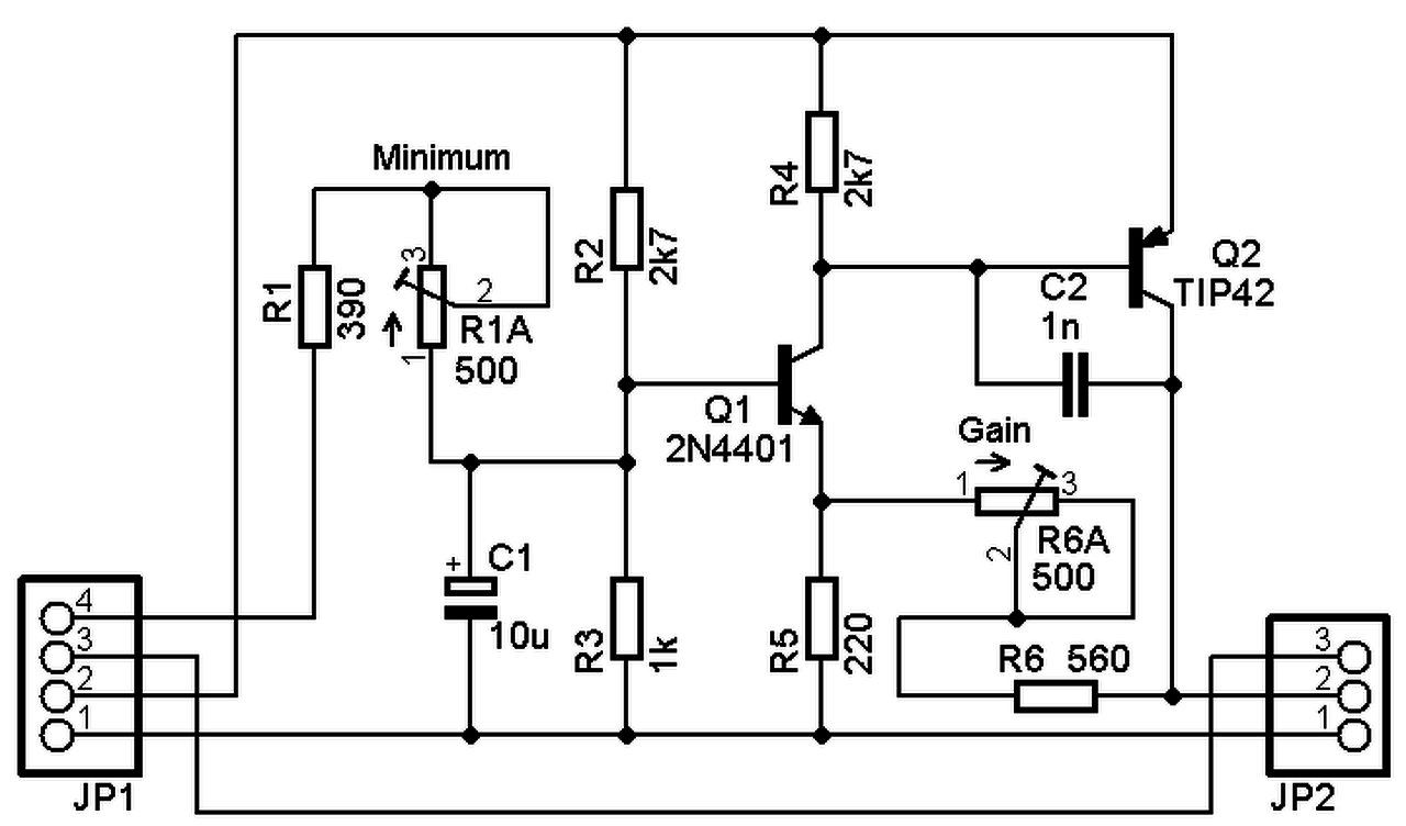
Köszönöm mindenkinek, aki segített PWM ügyben, végül JZoli tanácsára felemeltem 13 kHz-re a frekvenciát, és most enyhe sípolás mellett tökéletesen megy, simán indul, nincs rángatás, nincs érezhető rezgés az autóban.
Sziasztok!
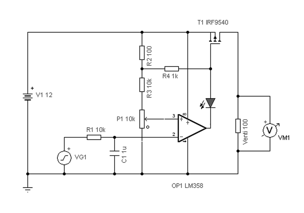
Egy nem teljesen a témával kapcsolatos kérdésem lenne. Az újabb PC ventilátorok úgy vannak szabályozva, hogy mindig megkapják a 12V-ot és es külön vezetéken keresztül kapnak PWM jelet az alaplapról. Nekem az a problémám, hogy 0%-os kitöltés mellett is forognak(sajnos a szabvány előírja). Tehát keresek olyan kapcsolást, ami x%-os kitöltés alatt(ez 20%-tól nagyobb) kapcsolja le a venti tápját. Olyan kapcsolást találtam(lejjebb látható), ami a PWM alapján szabályozza a ventire jutó feszültséget, de nekem egy adott ponton ki-be kapcsoló kéne. Az eleje, ami simítja a PWM-et, az szerintem maradhat.Valami komparátor félét kéne belerakni, de fontos lenne az egyszerűség, mert elég kis panel fér csak el. Tehát jobb lenne olyan egyszerű alkatrész pl. tirisztor, zener, ami adott feszültségen "kapcsol". Előre is köszönöm.
Hello! A komparátor kapcsol "adott feszültségen,nem egy zéner, vagy egy tirisztor. Mellesleg nem írtad a tápfeszültséget, a ventilátor fogyasztását, és a PWM feszültségét-frekvenciáját sem..
Sejtettem, hogy nem tudom megspórolni a komparátort. Az a baj, hogy egy kb. 20x80-as panelre rá kéne férnie. Smd nem gond, de nem szeretnék kétoldalas nyákot.
Itt a PWM adatai: Tápfesz 12V Max 1A fogyasztás PWM fesz: 5V nyitott collectoros Frekvencia: 25kHz És még bonyolításképpen: a pozitív tápágat kell kapcsolnia.
Ó bocs, rossz rajzot tettem fel.. De ha a kimenet nyitott kollektoros, nem mindegy, hogy PNP vagy NPN. Mert első esetben lehúzó ellenállás kell a GND-re, a másodikban felhúzó ellenállás kell az 5V-ra. (Pld.. 470ohm)
Igen, felhúzóellenállás kell.
Ebből a kapcsolásból már ki tudok indulni. Csak egy kérdésem lenne: Ebben nem megy lineáris üzemben a FET?(lehet hülye kérdés) A hozzászólás módosítva: Feb 2, 2017
Szerintem mi két malomban őrlünk. A kapcsolás amit linkeltél, integrálja a PWM jelet, majd analóg módon erősíti azt. Tehát egyenárammal szabályozza a motort, a PWM kitöltésének megfelelően.
Te pedig azt írod, hogy egy adott ponton ki-be kapcsoló kellene. Vagy is egy komparátor, mely egy kitöltés felett be, alatta ki kapcsolja a ventit. Vagy is itt amit küldtem, a PWM jel integrálva van, így analóg jel képződik belőle. Majd ezt követi egy komparátor, mely ki-be kapcsolja a ventit, ha a PWM jel egy kitöltési pont felett vagy alatt van. Tehát a venti vagy forog, vagy áll. Azt kellene megtudni, hogy így megfelelő-e számodra. Mert a Fet itt nem szabályoz, hanem kapcsol.
Bocsánat, rosszul tettem fel a kérdést. A működését értem, csak a vége nem teljesen világos, hogy miért egy LEDen keresztül van kapcsolva a FET. Igazából arra akartam rákérdezni, hogy így teljesen kinyit-e FET és nem fog-e fűteni.
Igen, ilyen elven működő kapcsolás kell nekem.
A Led-enk kettős szerepe van. Részben jelzi a bekapcsolt állapotot, részben pedig a műveleti erősítő kimenete nem képes a tápfeszültségig emelkedni. Így ha nem képes a Fet GS küszöbfeszültsége alá menni, nem lenne képes lezárni a Fet. Tehát a Led nyitófeszültsége mintegy szinteltolást végez, így hiába nem megy ki az OPA kimenete a tápra, a GS feszültsége közel nulla lehet.
Egyébként pedig a Led áramát használjuk fel a pozitív visszacsatolás létrehozására, így a komparátornak lesz hiszterézise, tehát komparátor átváltása határozott lesz. Hiszen kapcsolóüzemben szeretnénk használni a Fet-et. A Fet GS feszültségéből ugyan hiányozni fog ez kb. 2V feszültség, de még így is lesz 10V amire a Fet megfelelően ki tud nyitni. Meg lehet nézni az adatlapon, hogy 10V GS feszültség esetén mekkora lehet a Drain áram és az mellett mekkora a maradék feszültsége. De ha a ventilátor nem vesz fel 8..10A áramot, ez elhanyagolható lesz.
Sziasztok!
Régebben már érdeklődtem ez ügyben, de már nem tűr halasztást a dolog. Adott 2db RS-550S - 10,8V Liang Ye motorom, az egyikből egy kis multifunkciós gépet szeretnék készíteni. Ehhez kellene nekem egy vezérlő, és a tápjához némi információ. Nézegettem az 555-is kapcsolásokat a topikban, de nem igazán tudom eldönteni hogy egy ekkora motorhoz mekkora frekvencia "járna" illetve hogy a tápjának mekkorának kellene lennie. Van egy elég bivaly laptop tápegységem, ideiglenesen a célnak lehet hogy jó lenne: LiteOn 19V, 6,3A. Tud valaki segíteni?
Mekkora áramigénye van a motornak? Tulajdonképpen fordulatszámszabályzás lenne a cél? Motoronként eltérő, hogy melyik frekvencia a jobb, ezt ki kell kísérletezni. Ha a motor kb. 1 A-t vesz fel vagy többet, jobb lenne egy, a motorhoz jobban passzoló tápegység, pl. 11 - 12 V-os.
Szia! Igen a fordulatszámszabályzás lenne a cél, de úgy hogy az "erejét" is megtartsa, pláne hogy ha kell akkor NYÁK-ot is vágnék vele. Egy akkus fúrógépben volt, aminek az akkuja 12V-os volt. Pontos adattáblát nem találtam pont ehhez a motorhoz, de egy hasonló típusszámú motor adatai a következőek:
Operating Voltage: ~6v - 24v / Optimal Volt Range: 12v - 18v Stall Current: ~8.5A Efficiency: ~70% No Load RPM: ~20000 RPM Peak Efficiency: ~17000 (Amiket esetleg fel tudnék használni az IRF540N, MBR3045,STPS40L40CW)
Ha a motor bírja a 19 V-ot és a tápegység rövidzár ellen védett, akkor mehet. Ha PWM-mwl csökkented a fordulatot, akkor veszít az erejéből. Mechanikai áttétel fog kelleni. Hogy akarsz vele panelt vágni? Ahhoz kicsi a fordulata. Itt van egy jó rajz: Bővebben: Link. Ha a FET elbírja a motor áramát, mehet is bele. Egy dolgot sokallok, a Gate 100 Ohm-os ellenállásást, legyen inkább a tizede.
A hozzászólás módosítva: Feb 7, 2017
Ha a fordulata nem megfelelő, akkor nem vágok vele panelt.
A tápegységem feszültségét nem lehet valahogy csökkenteni? Vagy a már rendelkezésre álló tápegységhez építeni egy szabályozó egységet?Az IRF540N adattáblája szerint Vdss=100V; Id=33A. Az MBR3045 pedig Vrrm=45V; If=30A Továbbá csak B50k-s potim van itthon. A hozzászólás módosítva: Feb 7, 2017
A kapcsolás eléggé képlékeny, mehet bele az 50 kOhm-os poti is igaz, a logaritmikus nem feltétlen jó, de elfogadható. Mindkét FET jó a feladathoz. szabályzót nem ajánlom, felesleges veszteségeket okoz. Sokkal gazdaságosabb eleve elő sem állítani magasabb feszültséget, mint amennyi kell.
Csak ideiglenes megoldás, még nem lesz megfelelő tápegységem. Az a baj hogy sem akkora trafóm, sem akkora kész tápom nincs most itthon, az eszköz viszont szükséges.
Ez egy egyszerűbb áramkör ugyebár, de egy komolyabb áramkör hogyan épül fel? Milyen állíthatósági lehetőségei vannak?
Ha a motort kimélni akarod akkor nem tehetsz rá 19V-t. Nem tudjuk mire akarod használni (terhelés) de ha valoban a 19V-s táprol akarod járatni akkor köze 80W-t kell elfütened...
Mit értesz komolyabb áramkör alatt? Átlalában azt lehet állítani, ami tervezték. Pl. mikrokontrollerrel megoldható, hogy a vezérlés (tulajdonképpen az már szabályzás) igyekezzen tartani a fordulatszámot, kijelzőn beállítható pontos fordulatszám, állítható PWM frekvencia stb. Általában a feladatot határozzák meg és ahhoz készítenek meghajtó áramkört.
Ideiglenes jó lehet a 19 V is, legfeljebb vigyáznod kell rá, hogy ne tekerd maximumig a fordulatszámot, mert az már túlmegy azon, amennyit a motor elvisel. Ugyankkor azt is vedd figyelembe, hogy ezek a motorok nem folyamatos üzemre vannak tervezve.
Szia!
Amit eddig használtam mini drill bedöglött, ezzel szándékoznám helyettesíteni. Mint fentebb írtam a táp maga egy laptop töltő, amit ugye folyamatos üzemre terveztek. A motorvezérlő hűtéséhez egy PC tápból bontott vaskos bordát fogok használni (remélem elég lesz). Jelenleg nincs kisebb tápom amit specifikusan ehhez tudnék használni.
Gondolok én mondjuk a frekvencia állítására, vagy esetleg egy korlátozási lehetőség, hogy adott fordulatnál, frekvenciánál ne menjen fentebb.
Ezt gondold meg mégegyszer, mert az adott helyzetben ez a legrosszabb megoldás - ráadásul a motor is rosszul fog müködni a táp ménkü nagy belsö ellenállása miatt. Elöször a tápfeszt kéne megoldanod mielött mindenféle csecse becséröl álmodozol (frekvencia állitásra meg hasonlokra). Ha lesz 12V-s tápod akkor egy mezei 555-s kapcsolás is minden megtesz amire szükséged lesz.
A hozzászólás módosítva: Feb 7, 2017
12V-os tápom van, csak baromira nem elegendő az áramerőssége.
Valoszinü, hogy a laptop tás is be fog rogyni, mert a motor 10,8V 8,5A-t szivna induláskor, 19V-n ettöl joval többet, amire az biztosan lekapcsol.
Szoval elöször a tápot kéne elintézned.
Tehát akkor maximum DC12V kellene és 10A terhelhetőség. Esetleg valami lágyindító létezik ilyen motorokhoz?
Ilyesmi célokra van egy bevált kapcsolásom, LM2576ADJ-al szoktam megépíteni de más hasonló IC-vel is működik. Egy potival állítható a sebesség és IxR kompenzáció is meg van benne valósítva, aminek köszönhetően a terhelő nyomaték hatására sokkal kevésbé csökken a fordulatszám mint szabályzás nélkül, de ha elérte a nyomaték (vagyis áram) határt, akkor állóra fékezhető a leégés vagy táp túlterhelés veszélye nélkül. Legutóbb kis DIY asztali körfűrészbe építettem bele 36 V-os motorral. 12 V-os motorral nem lesz túl bika ezzel az IC-vel, de valószínűleg van nagyobb áramú Simple Switcher is. Majd csatolom a rajzot.
Ha nem terheled le inditáskor, akkor a 10A-s táp simán viszi ( kapcsolotáprol beszélek).
Trafosbol elég a gyengébb is, mert annak lemegy terhelésre a feszültsége. Ha nagyon akarod, akkor köss a motorral sorba egy 45W-s autoizzot ( a bilux izzok egyik fele örökös, és erre a célra tokéletesen megfelel.). Az megoldja a lágyinditást és megoldja a védelmet is (söt látni fogod a müködését). A hozzászólás módosítva: Feb 7, 2017
Legalább 30 A-t bíró tápegység kell hozzá, mert induláskor vagy megragadáskor bőven felvesz annyit. Jobban jársz egy trafós táppal, de a szabályzóba nem árt legalább 50 A-es FET-et tenni.
Hát ennyi. Le kell mérni a motor tekercselésének DC ellenállását, ehhez beállítani R2 értékét, a max fordulatszámot pedig R5 értékével lehet meghatározni.
Fordított logaritmikus poti adja a legkényelmesebb fordulatszám állítási karakterisztikát. Ha az nincs, és a poti lefelé tekerése (nagyobb fordulathoz) túl kényelmetlen lenne, akkor 1k körüli lineáris potival ugyan kisebb tartományban, de kényelmesebben állítható be. T1 és D2 legyen termikusan közel egymáshoz! A tekercs lehet pl. sárga-fehér toroid porvas 30-40 menettel. A bemeneti elkó mindenképp jó minőségű, Low ESR, vagy a megadottnál nagyobb kapacitású legyen.
LM2576 max árama elvileg 3A, de az áramkorlátozás csak valamivel nagyobb, 4,5-5 A-es áramnál következik be.
LM22678-cal magasabb áram és jobb hatásfok érhető el, ráadásul változtatni is lehet a max nyomatékot. Ja és kisebb tekercs és kondi kell hozzá. Ezekkel az IC-kkel semmi szükség nagyobb áramú tápra, és a feszültség is nyugodtan lehet nagyobb. |
Bejelentkezés
Hirdetés |








A tápegységem feszültségét nem lehet valahogy csökkenteni? Vagy a már rendelkezésre álló tápegységhez építeni egy szabályozó egységet?






