Fórum témák
» Több friss téma |
Keress tovább, ez neked tul bonyolult. (Irányváltos)
Vannak sokkal egyszerübbek (olcsobbak) is. A hozzászólás módosítva: Jún 17, 2018
Az a helyzet, hogy nem találok olcsóbbat. Ez egyszerűbb, mégis drágább.
Szerintem otthon fellelhető alkatrészekből meg tudnád építeni, nem kell ehhez a tengeren túlról megvenni.
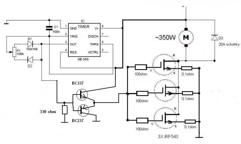
Esetleg az nem lenne jó neked, ami kapcsolást felraktam még ide pár hsz-el feljebb? Az 555-ös kimenetére mehet a FET meghajtó (nem kell az optó) és keresni valami nagyáramú FET-et hűtőbordával. A kapcsolás stabilan működik immár hónapok óta, igaz LED-eket hajtok meg vele, 230V-ról kis árammal, de kipróbáltam DC motorral is, azzal is minden okés volt. Igazából az 555-ös része fix, azt hogy mit teszel a kimenetére már a felhasználástól függ. És filléres tétel volt az egész (95%-ban otthoni alkatrészek), meg pár óra bütykölés.
Ha beirod a googliba DC Motor speed controller kismillio találatot ad kb 3 dollártol felfelé.
Ilyen ventilátorról van szó, ami a képeken van. Gyárilag úgy van megoldva, hogy a PWM be van építve a házába, kap fix pozitívot meg negatívot és két vékony szálon kommunikál a motorvezérlővel, az mondja meg neki, hogy milyen fordulaton menjen.
Vajon milyen jel kell neki, hogy elinduljon? Nekem az is jó lehet, ha sikerülne ezen a két kis szálon keresztül megvezérelni, de van olyan ventilátorom is, amiben ezt az elektronikát már kiiktattam. Ha építenék PWM-et, melyik kapcsolást lenne érdemes megépítenem?
Ezt felejtsd el. Az ilyen ventillátor a központi egységböl kapja a vezérlést. Azzal nem tudsz mit kezdeni.
Ezt itt találtam a topikban. Ez működőképes kapcsolás?
Olyat keress, amelyiknél a 3-as láb van használva kimenetként, mivel hogy az a kimenet. Olyan ez a kapcsolás, mint a hülyeség, sokkal gyorsaban terjed. Pl.: lásd melléklet.
A hozzászólás módosítva: Jún 17, 2018
Ha jól számolom, 30 A-es áramerősséggel kell számolni. Olyan FET, ami önmagában kibír ennyit nevetve, kb. annyi van, mint égen a csillag. Félvezetőket párhuzamosan kapcsolni nem szerencsés. Abban a rajzban, amit mutattam, a FET-et cseréld le pl. IRFP064N -re, az 100 A-t kibír. A diódát sem kell ennyire túllihegni, elég egy 5 A-t elviselő is, még sok is.
Idézet: „Félvezetőket párhuzamosan kapcsolni nem szerencsés.” Már hogyne lenne szerencsés párhuzamba kapcsolni. Idézet: „A diódát sem kell ennyire túllihegni, elég egy 5 A-t elviselő is, még sok is.” 50% kitöltésen jól el is füstül majd. Hülyeséget te se terjessz.
Te tudsz olvasni, illetve érted amit irunk?
![]() Te irtad, hogy a 2 kivezetés a központi egységböl kap vezérlést. Az többnyire CAN bus vagy valami hasonlo intelligens kommunikacio. (Cimmel és sebességgel). Mit akarsz itt kontárkodni egy PWM vezérlövel????
Szerintem Te nem tudsz olvasni!!!
Olvasd el figyelmesen azt a hozzászólásomat, ahol a ventiről raktam fel képeket! Idézet: „két vékony szálon kommunikál a motorvezérlővel, az mondja meg neki, hogy milyen fordulaton menjen.” Nem te irtad ezt????? Az a két szál amiröl halvány fogalmad sincs, csak azt tudod, hogy azon megy a vezérlés . A hozzászólás módosítva: Jún 17, 2018
Idézet: „Nekem az is jó lehet, ha sikerülne ezen a két kis szálon keresztül megvezérelni, de van olyan ventilátorom is, amiben ezt az elektronikát már kiiktattam” Meg ezt is én írtam!!! Tehát ezt akarom kontárkodni a PWM-mel!!!
Akkor még egyszer, lehet, hogy nagyon nem értjük egymást, vagy nem mondod el mit is akarsz.
Azon a két vezetéken, ha az autobol kapja a jelet egy digitális kod van, amit egy egyszerü PWM vezérlö nem ért. Azaz a központbol jövö jellel nem tud semmit kezdeni egy NE555-s vezérlö. Ahhoz microproci kell. Ha csak az a feladat, hogy 2 droton tudj egy ventillátort vezérelni, arra itt van egy kész 6,5A-s kapcsolás. Pwm Akár egy huzallal is lehet vezértelni a GND-hez képest, de nem az auto MCU-bol.
Két verzióra gondoltam a motor működtetésére.
Az egyik, hogy a saját beépített szabályozóján keresztül megvezérelni, ha tudnánk, hogy milyen jelet kap a vékony szálakon. Ebben az esetben nem kellene nagy teljesítményű pwm, hiszen csak vezérlő jel kellene neki. De mivel ezt nem tudjuk ,ezért akkor jön a másik verzió. A másik verzió, hogy a motoron belül kiiktatom az elektronikát, így kívülről kell szabályozni egy nagy teljesítményű pwm-mel. Mivel 300W-os a motor, ezért amit linkeltél kapcsolás nem jó. Remélem így érthető.
Ugyan miért nem jo az a kapvsolás. Ha kell rakhatsz mellé még egy sereg kimeneti FETet.
Mondjuk mert drága?! Ha veszek, akkor inkább ezt és akkor nem kell plusz fet és olcsóbb is!
Most már ez is feltétel?
![]() Eddig csak a drotokkal voltál elfoglalva. Senki nem mondta, hogy vedd meg, meg is épitheted olcsobban ha tudod (ott a rajza). Amugy is oda kell gányolnod még egy pár FETet. Idézet: Ha mondanának neked olyan fogalmak valamit, hogy nyitófeszültség és gyártási szórás, nem ezt írnád. Ráadásul itt semmi szükség erre, bőven elég egy, megfelelő FET is.„Már hogyne lenne szerencsés párhuzamba kapcsolni.” Idézet: Ettől nagyobb motorokon teszteltem, bírják bőven. „50% kitöltésen jól el is füstül majd.” ![]() Viszont, ha ennyire megy a dolog, miért kérsz tanácsot? A hozzászólás módosítva: Jún 18, 2018
A diódákat és bipláris tranzisztorokat tényleg nem célszerű egyszerűen párhuzamosítani, viszont a MOSFET-et és az IGBT-t lehet. Ilyenkor a termikus karakterisztika számít.
Idézet: „Ha mondanának neked olyan fogalmak valamit, hogy nyitófeszültség és gyártási szórás, nem ezt írnád. Ráadásul itt semmi szükség erre, bőven elég egy, megfelelő FET is.” Mosfetek hőfokfüggése pont előnyösen lehetővé teszi a párhuzamos kapcsolásukat. IGBT-ből van amit lehet de ott már inkább érvényesül a hőfokfüggés hatása. Idézet: „Ettől nagyobb motorokon teszteltem, bírják bőven.” Ez üzemállapot és terhelés kérdése. Csinálok én neked olyan üzemállapotot hogy simán elfüstöltetem. Tanácsot kérni és hülyeségeket állítani 2 külön dolog. A hozzászólás módosítva: Jún 18, 2018
Eleve ott kezdődik a dolog, hogy PWM üzemről van szó. 3 db. 20 A-es FET-et párhuzamosan kapcsolni és ráereszteni 60 A-t, eléggé kockázatos, hőfokfüggés ide vagy oda. Erre a motorra abszolute felesleges egynél több FET-et használni.
Nem kell itt semmilyen trükkös üzemállapot, ventilátorról van szó.
Figyelj, inkább hagyjuk! Eddig te csak lehurrogni tudtál, a te "segítségedből" nem kérek.
Talán lesznek olyanok itt a fórumon, akik valóban tudnak segíteni! Köszönöm!!!
Még te sértödsz meg, aki képtelen voltál majdnem két napig elmondani, higy mit is akrasz.
Szép töled!
Sziasztok
Úgy néz ki, hogy sikerült megtudni a ventilátor vezérlésének a módját. Az első képen van a 4 vezeték bekötése, kap egy testet, egy fix 12V-ot, és egy gyújtás 12V-ot. A 4. vezetéken a ventilátor ad ki 12V-ot, amit a motorvezérlő kapcsolgat testre (a képen a kapcsoló). A 2. és 3. képen szkóppal nézve a jelalak. Ha jól számolom, akkor 33Hz-en működik, a periódusidő 30ms. Jól számoltam? Melyik kapcsolással lehetne ezt a frekvenciát létrehozni, hogy a 12V-ot a testre kapcsolgassa? A ventilátor fordulatszáma a kitöltési tényezőtől függ. Remélem jól fogalmaztam meg a dolgokat. Előre is köszi
Hello! Jól számoltál. Egy 555-ös PWM kapcsolással meg lehet oldani. Ha megméred a vezérlőláb áramát ha testre teszed, majd a tápra, akkor kideríthető szükség van-e az 555-nek tranzisztoros kiegészítésre vagy sem.
Rendben, köszönöm, megmérem mekkora áram folyik.
|
Bejelentkezés
Hirdetés |























