Fórum témák
» Több friss téma |
A kapcsolási rajzán logaritmikus poti van feltüntetve. Igen a másik ötletem a helipot, van is belőle sztereó, az lineáris, de majd egy R/4 értékű ellenállással talán logaritmikusabbá lehet tenni a karakterisztikát.
Egyszer építettem egy VCO-t a CD4046-os IC-vel. Először lineárisan szerettem volna állítani a frekvenciát, vagy legalábbis nem oly meredeken, de a hangolódása nem volt az. Na ahhoz is egy logaritmikus poti illett volna jobban. Léptetőmotor impulzusait adta, de sokat ezzel sem kísérleteztem, elfogadtam így. Végül is jobb volt úgy hogy a lassú mozgásokat pontosabban be lehetett állítani nagyobb botkormány mozdulatokkal.
Ki kell egészíteni a kapcsolást áramkorláttal, különben az első indításnál kiszáll a FET-ből az éltető füst.
Tudnál ajánlani egy jól működő kapcsolást?
Akkor is elszállna, ha bekapcsoláskor 0 a PWM, és nyomógombal, vagy időzítve lenne felfuttatva?
Hello! Én nem, de ezen a rajzon eleve hiányzik egy ellenállás, a T2 bázisa és a GND között. Pld. egy 2,2k, vagy valami.
Azt én is hiányoltam, BC 547nél 2,7kohmot szoktam látni. Mindegy megépítem tesztelem. Köszönöm az észrevételt.
Esetleg egy kompakt FET meghajtó (pl. TC4420), annak csak tápfeszültséget kell adni.
Áramkorlát
Itt van egy részlet az áramkorlátozás kialakításáról. Ha végignézed a topic rajzait, talán teljes rajzot is találsz. Teljesen mindegy, mindenképpen át kell méretezni az igényeidhez. Ilyen nagy indulóáramú motort nem szabad áramkorlátozás nélkül indítani. Még ha nulláról futtatod is fel a PWM-et. Mostanában (4-5 hónapon belül) több DC motoros PWM vezérlést is javítottam. 150 V 400 W-os motor egyenirányított 3 fázisról, 540 V-ról megy. 30 A Darlington a kapcsolóeszköz. 3 db párhuzamos 0,1 Ohm-os ellenállás az áramfigyelő és még így is raktak a motor elé egy súlyos fojtót az áramlökések mérséklésére. Mindegyiknél a Darlington pukkant.
FET meghajtót nem használtam még, biztosan van az adatlapjában ajánlott kapcsolás. Majd ha rendelek több alkatrészt akkor hozzáírok egy párat. Most viszont azokból az alkatrészekből kellene összehoznom amik otthon vannak. BC557 - BC547, BD139-140, és végfokozatnak az IRFP460, ebből van 6 db, szerintem párhuzamosan teszek majd kettőt, ahogyan annak idején az inverteres hegesztőgépbe is.
Köszönöm a rajzot, viszont nem voltak értékek az alkatrészek mellett. A 0,1 Ohmnak hány wattosnak kell lenni, és a tirisztornak mekkora áramot kell tudnia, esetleg egy konkrét típust ha kérhetnék. Fojtót építhetek bele, sőt ha gyáriban van akkor nem hagyom én sem ki. Légmagos elég vagy nézzek valami ferritet? Pl: sorkimenő trafót monitorból?
Azt is írtam, hogy az áramkorlátot méretezni kell a te igényeidhez.
Fojtó vasmagos, légréses kell az áramhoz méretezett huzalból. A teljesítmény alapján 0,6-0,8 kg-os lesz legalább. Lehet nehezebb is. Ferrites nem alkalmas. Tirisztor pici, TO92-es tokozású kell. A legkisebb feszültség, legkisebb áram is megfelel. Például ilyen: Ellenállást akkora értékűt kell választani, hogy a FET max. áramán akkora feszültség essen rajta, ami a beszerezhető tirisztort kinyitja. Választhatsz kicsit nagyobb ellenállást is, akkor nem engedi az áramot 20 A-ig emelkedni (IRFP460). Az ellenállás a várható nagy áramimpulzusok miatt legalább 2-5 W-os legyen.
A linkelt tirisztor nyitófeszültsége alapján a 0,1 Ohm-os ellenállás túl nagy, 0,05-ös kell, de lehet, hogy a gyakorlatban még kisebb kell majd. Ha túl nagy, nem enged akkora áramot kialakulni, ami megmozdítja a motort.
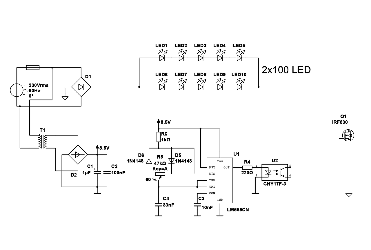
Sziasztok! Van egy fehér LED-es fényfüzér (a gyártó szerint a LED-ek 3,2 voltosak), és ennek szeretném a fényerősségét szabályozni. A felépítése a következő: hálózati 230 V, biztosíték, 4 különálló diódából épített graetz és 2x100 db LED (100-100 LED sorba és ezek párhuzamosan). Semmi puffer az egyenirányító után, semmi áramkorlátozó ellenállás. Én valami PWM-es szabályzásra gondoltam, ahol a kb 325 VDC-t egy FET kapcsolgatná, viszont FET-ekkel soha nem foglalkoztam és ebben szeretném kérni a segítségeteket. Az alábbi rajzot hoztam össze, viszont az nem tiszta, hogy hogyan is kellene az optocsatolóval hajtani a FET-et. A netet túrva találtam pár megoldást, de közel sem vagyok benne biztos, hogy működőképesek ekkora feszültség szaggatásában. Szóval minek is kellene lennie az optó és a FET között?
Ja, amúgy a PWM frekvenciája olyan 700 Hz körül van, a FET-en folyó áram pedig kb 40-50 mA. Egy 2x6V-os szekunderű trafót és egy IRF830-as FET-et sikerült szereznem, adatlapja szerint megfelelő lehet erre a célra, és a trafónak is maradt egy szabad szekundere. Végül gondolom illene még egy 100-1000 mikrós puffert is berakni az egyenirányító után? Illetve ez a megoldás működőképes lehet, vagy létezik-e más/jobb módszer? Próbaként építettem egy triakos fázishasításos kapcsolást, szépen is szabályzott közel 0-100% között, viszont zavaróan vibráltak a LED-ek (egyébként pont erre számítottam, nem is tudom, minek vesződtem vele.. ) Előre is köszi a válaszotokat! A hozzászólás módosítva: Ápr 17, 2018
Csináld azt hogy egy nagy ellenállással pl 100kOhm leosztasz a fet gate-re feszültséget a 320V-ból úgy hogy közben a fet GS közzé beteszel egy 10V zener diódát.
Az optokaput pedig rákötöd szintén a GS bemenetre. Fordítva fog működni de végülis így is tudod szabályozni. A villogásra meg tegyél be egy 47µF kondit a 320V ágba. Egy előttellenállás azért betennék még a ledeknek.
Az 555-ös rész a transzformátor miatt már le van választva galvanikusan a hálózatról, emiatt az U2 optocsatoló felesleges, mehet direktben a vezérlés a FET-re.
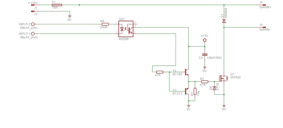
Van több gyártónak is LED driver IC-je ami simán megy 230V-ról ráadásul fényerőszabályzást is tud. Szerintem egyszerűbb lenne egy ilyen IC használata. Teszek ide egy képet, de mint írtam van több ilyen megoldás.
Illetve annyiban módosítanék az előző hozzászólásomon, hogy tekintettel a feszültségre és a viszonylag nagy frekvenciára, javasolt a FET meghajtó használata.
De ha direktben koti az 555 kimenetet a FET-re, akkor megszunik a galvanikus levalasztas, mert ehhez a ket foldet ossze kell kotni.
Igen, ez így van. Ellenkező esetben az optocsatoló tranzisztor felöli oldalra is kell egy tápegység az optónak és a FET-nek, valamint az esetleges FET meghajtónak.
Az optó mindenképpen kell, nem szeretnék semmilyen összeköttetést az 555 és a hálózati feszültség között. Nekem a legszimpatikusabb a FET driveres megoldás, viszont ugye írtam, hogy van még egy szabad 6VAC szekunderem. Ezt lenne érdemes használni a driver és az optó tápjaként, vagy inkább a 325V-ból osszak le kb 10 voltot?
Előbbinél kéne akkor egy újabb graetz, és fix 8,5V-os táp lenne lenne. Utóbbit én egyszerűbbnek gondolnám, egy ellenállással meg egy zenerrel és így sokkal szabadabban választhatnám meg a tápfeszt is. A hozzászólás módosítva: Ápr 18, 2018
Lehet ellenállás és zener is de számold ki, mekkora teljesítménnyel fog az az ellenállás fűteni.
Már megtörtént, 100k-val számolva kb 1 wattra jön ki, szóval egy 2-3 wattos ellenállás jó is lenne oda.
A kivehető árammal is számoltál? Kb 3,2 mA-t fogsz kapni maximum, az pedig harmatgyenge egy tisztességes FET meghajtásához.
Egy TC4420-at néztem ki meghajtónak, annak mekkora áram kellene? Lehet akkor ez a leosztásos módszer mégse játszik, 15V-os zener 22k ellenállással az áram 14 mA lesz és kb 5 wattot fűtene el, sokallom.
A trafó szekundere tud 150 mA-t, a driver meg 7V-ról már elketyeg.
150 mA már elég lesz. Az egyenirányítás után legyen kb. 220 µF pufferkondenzátor, a TC4420 táplábainál (mind a négyet be kell kötni) közvetlen 100 nF és 4,7 uF. Ami gondot okozhat, az a 6 V-os szekunderfeszültség, nagyon határeset. A FET meghajtónak is és magának a FET nek is. Kb. 7,5 V-ot fogsz kapni egyenirányítás után. Igaz, a FET-nek elvileg elég lesz, nem kell nagy áramot kapcsolnia.
Na okés, köszi a segítséget! Amúgy az előbb benéztem, a driver tápja 4,5..18V, szóval akár még jó is lehet
Egyelőre ennyi, aztán vagy szerzek nagyobb trafót, vagy marad ez, meg a meghajtót is be kell szerezni még.. Majd jelentkezem, ha van valami! Köszi mindenkinek!
Feszültség kétszerező egyenirányítás esetleg?
Félig-meddig összeraktam a cuccot, és üresjárásban 1500u pufferral a szekunderen 12 VDC-t mértem. Az 555 az optóval is alig terheli le, csak 1 volttal csökkent a feszültség, így meg az a 11 V nem olyan rossz.
Sziasztok
Autóba keresek hűtőventilátor szabályzásához pwm szabályzót. Nem tudom, hogy pontosan mekkora a teljesítménye, de 300-400W közöttire tippelek. Olyan kapcsolást keresek, ami folyamatos üzemben is elbírja. Érdemes csinálni, vagy mondjuk ez jó hozzá? Azt nem tudom, hogy a kapcsoló, ill a 2db relé mire szolgál benne?! |
Bejelentkezés
Hirdetés |





) Előre is köszi a válaszotokat! 







