Fórum témák
» Több friss téma |
Üdv!
Okés a dolog. A fólia helyett vezetékkel oldom meg a vezetést. Mivel FET-ből van itthon, akkora elkóból meg nincs, így megvárom az első füstjelet. Mivel sajnos elég hiányosak az elektronikai ismereteim így fogalmam sincs merre van a nagy kitöltési tényező és hogy hová kell kötni a trimmerpoti 3 lábát. És még valami: A C1 kondi értékét változtatva a PWM frekvencia módosul?? Ja a motorról most nem tudok képek felrakni, de egy Suzuki fűtőmotorról van szó. A motor mindössze 6-7 cm, áramfelvétele maximumon 8-9 amper és egy 450W-os ATX tápegységről szertném működtetni.
Szia!
Nem tudom megnézni, tedd fel *.jpg vagy valamilyen grafikus formában
Remélem a bmp is megfelel.
Íme.
Akkor csapó kettő!
Valami nem stimmel ezzel a képfeltöltéssel, átrakom jpg-be.
Még mindíg nem jó. Az 555 kimenete nyitott kollektoros, nem lehet a bázisba bevezetni, felhúzó ellenállás kell, 1 - 2 kohmos.
Csak .jpg a jó formátum.
"Az így nem fog menni soha..."
Az felettébb érdekes, mert megépítettem és működik!! Szerintem valamit elnéztetek! :yes:
Bocs, benéztem, nem nyitott kollektoros. (tanulság: mindíg meg kell nézni az adatlapot)
Cseréltem a C1 10nF-os fólia kondit 2,2nF-os kerámia kondira (ez volt kéznél), de a FET gyorsan felszökött 130°C-ra az addigi 80°C-ról a frekvencia pedig 4,4KHz-ről 18KHz-re. A sípolás megszűnt de a FET nem bírná.
Van értelme 2,2 és 10 közötti kondikkal próbálkozni vagy valamit még módosítanom kellene?
Nézdd már meg a fet és a motor kapcsolatát egymással. A fet mitől fog kapcsolni? Zolinak kivételesen igaza van. A motort tedd a fet fölé és mindjárt más lesz a helyzet.
Azt sem szabad elfelejteni, hogy ha emeled a frekit a FET v G-S átmenete egyre inkább kapacitív módon fog viselkedni! Egy idő után kell valami ami "kisüti" a gét kapacitását, mert nem fog lezárni rendesen a FET és ettől melegszik irdatlan módon!
Ez csak abban az esetben igaz, ha N csatornás FET-ről beszélünk, de a lentebbi rajzon ha igaz a jelölés, akkor az egy P csatornás FET és még jó is lehet, de nincs véletlen a source és a drain felcserélve a kapcsolásodnál?
(forgital)
Olvasgatom itt a dolgokat és már kicsit tényleg túl van tárgyalva és komplikálva a dolog. Annyit már tudunk hogy milyen motorról beszélünk. Vagyis tudjuk hogy az impedanciája meglehetősen alacsony. Vagyis PWM üzemmódban hajtva igen nagy csúcsáramok alakulnak ki. Térjünk egy picit a kapcsolásra. (Nem tudjuk milyen FET van benne.) Én javasolnék valami nagyon pici átmeneti ellenállással rendelkező N-csat. MOSFET-et. Azokból viszonylag sok elérhető erre a célra megfelelő paraméterekkel. (Vagyis Rds on kicsi, Ugs kicsi, C gs kicsi és még beépített schottky is van bennük.) Hasonló motorhoz én IRFR3711Z MOSFET-et alkalmaznék. Ez megfelel erre a célra. Kapcsolófrekinek még mindig tartom a 100Hz-10kHz-es tartományt. ill. ha van oszcilloszkópod, akkor nem ártana visszamérni a motor által indukált negatív feszültség nagyságát. ha az megvan, akkor el lehet indulni valamin. Ha az általam ajánlott MOSFET-et vagy hasonlót használsz, akkor az 4,5V g-s fesz.-nél teljesen kinyit. Vagyis 5,7mohm-os az ellenállása legrosszabb esetben. Ez 25A-es tartós áramnál ~3,5W-ot fog eldisszipálni, amit jól tervezett NYÁK esetében aktív hűtés nélkül el lehet vezetni. (2 egyén problémáját összevontam, de a lényeg benne van az irományban.
)Üdv.: Miki
Huhhh!
Valóban alaposan ki lett tárgyalva, csak az baj, hogy mindig valaki mással! Sajnos nem írom le minden hozzászólásomhoz, hogy jelentősen kezdő vagyok az elektronikában és és úgy véltem, hogy egy másnál működő darab után az alkatrészek pontos ismeretében nekem miért ne sikerülne összerakni. Sikerült is csak őt nem zavarta a sípolás engem pedig igen! Az egész innen indult. A hosszúra sikerült bevezető után a lényeg: A frekvenciát multiméterrel mértem, oszcilloszkópom nincs. Ezt a P-MOSFET-et építettem be. De az összes alkatrészt csatolom. Az a baj Miki, hogy első sorban a mostanin szeretnék apró módosításokat eszközölni a sípolást kiszűrendő(ha már bevásároltam több darabhoz ), de rajzos segítség nélkül sajnos esélytelen vagyok szinte bármilyen tanáccsal kapcsolatban!!! Ha az általad javasolt (IRFR3711Z) MOSFET-et alkalmazom akkor sok mindenen kell változtatnom.
A sipolást aligha fogod tudni teljesen megszüntetni.
Ha motor mechanikai konstrukcioja adja a sipolást, akkor az marad, akár mit is csinálsz. Legfeljebb kereshetsz egy másik frekvenciát, ahol a sipolás kevésbé lesz zavaró, de mást nem igen tudsz tenni. (vagy más motort keress) Egy hasonlo esetben sok évvel ezelött nagy nyomás alatt impregnáltattam az egész motort, ez jelentösen csökkentette a tekercsek simpolását - ezenkivül még maradnak a csapágyak meg a rotor, amik szintén sipolgathatnak.
Az a nagy problema, hogy a P csatornas FET Rds ellenallasa mindig nagyobb mint a N csatornase. A jelen esetben pl a IRF4905 20 mohm, mig az azonos arban levo IRF1405 csak 5.3 mohm. A meghajtast viszont nagyon jol meg kell csinalni, mert a FET G kapacitasa igen nagy (3-4nF erteku) es ezt sima tranyo+ellenallasos meghajtassal nem lehet rendesen meghajtani. Az atkapcsolasi idok megnonek es a FET disszipacioja is megno vele. Ajanlottam egy kapcsolast az elozo hozzaszolasomban. Ez egy biztos meghajtas, es nem fog az atkapcsolasok alatt sokat disszipalni. A sima 1 tranyos meghajtast lehetoleg ne alkalmazd, mert csak a halott FET-ek szamat noveled vele. A sipolast esetleg lehetne csokkenteni egy soros fojtoval, de ezt a maximalis motoraramra kell meretezni. Viszont ez csokkenti a motorra juto feszultseget.
Nem beszélve arról, hogy a p-csatornás FET jóval lassabb, mint az n-csatornás, tehát gyors kapcsolást nem lehet tőlük várni.
Nem véletlen, hogy a mai processzorok n-csatornás FET-es felépítésűek és így a számítógépekben a pozitív logika terjedt el (pozitív feszültség reprezentálja az 1-es szintet).
Ez a lassusag nem eppen kotelezo, de viszont a megfelelo meghajtas hijan bizony tenyleg lassu lehet az atkapcsolas. Az a legnagyobb problema ezekkel a neten fellelheto kapcsolasokkal, hogy Pistike (a kis Johny, vagy a kis Szergely) probalt egy magnomotort szabalyozni 555+FET segitsegevel, ami sikerult is, majd kirakta a netre. De ezek a kapcsolasok nem alkalmasak komolyabb terhelesek szabalyzasara. Viszont a kedves kezdo kollega megtalata, es megepites utan csodalkozik hogy a 25 amperos motorral fust, hamu es lava jon ki, viszont nem lehet szabalyozni a motort.
A lassabb viselkedés az eltérő töltésszállítási mód miatt van. Az n-csatornás elektronfelesleggel, elektronvezetéssel megy, a p-csatornás meg elektronhiányon alapuló lyukvezetéssel. Az utóbbi lassabb és az elektronok folyamatos kötésbe be - kötésből ki ugrálása is hőveszteséget generál.
Ráadásul a kevesebb vezető részecske miatt magasabb a csatornaellenállás. Ahol gyors működés és/vagy kis veszteség kell, ott kell az n-csatorna.
Igen ez igy van, de pont ezert ajanlottam egy altalam sokszor megepitett kapcsolast, meghajtassal es N csatornas FET-el. Nem veletlen van a piacon igen nagyszamu integralt FET driver.
Köszi, de ez az átalakítás már meghaladja az elfogadható fáradság/érték arányt.
![]() A segítséget mindenkinek köszönöm! Feladtam! Pistike is ugyanarra használta mint én.
Én a vízilovakkal vagyok.
En is. A kedvenc szineszeim egyike jatszott benne.
Nem tudom miert haladna meg az ertek aranyt. En mindig azt mondom, hogyha csinalunk valamit, akkor azt jol csinaljuk, mert ha olcsobban akarsz valamit megcsinalni, akkor sokkal tobb melo lesz vele, es sokkal dragabban jon ki. Az altalam ajanlott kapcsolas sem dragabb sokkal mint a tied, viszont jol dolgozik.
Az hogy Pistike mire hasznalta azt nem lehet tudni, legfeljebb irt hozza egy litaniat, hogy szerinte mire lehetne hasznalni.
Hello!
Igen a kondi cseréjével lehet a frekit változtatni.. üdv! proli007
Sziasztok!
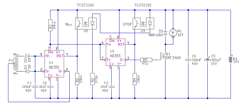
Megépítettem Bővebben: Linkezt, működik is. Hurrá! Szükségem lenne viszont arra, hogy egyfajta végállás kapcsolóként Bővebben: Linkoptokapukkal tudjam vezérelni, amikor az egyiket megszakítom, akkor megálljon a hajtott motor, amikor a másikat megszakítja, akkor pedig maximumra kacsoljon. Köszönöm
Hello!
Használj még egy 555-öt és megoldódik a gond. A Stop vezérlése elsődleges. Vagy is ha mind két opto el van takarva, akkor a Stop fog hatni. üdv! proli007
Köszönöm, ez igazán gyors volt. Hazudnék, ha azt mondanám, hogy értem, hogyan is működik
, de kipróbálom. Megpróbálok valami nyák tervet varázsolni hozzá, az eredményről pedig beszámolok.
Hello!
Pedig alapvetően egyszerű. Ha eltakarod az optót, akkor az 555 RST bemenete alacsony szintre kerül. Ettől a Q kimenete is alacsony szintű lesz. Vagy is ha ezt az U2-nél teszed meg, kikapcsolja a Fet tranyót. Ha U1-nél teszed ezt, annak kimenete szintén alacsony szintű lesz, csak hogy az U2 bemenetéről nézve invertál. Vagy is ha bemenete alacsony szinten lesz, akkor a kimenet magas szintű, vagy az teljesen kinyitja a Fet-et. Jó munkát! proli007
A műtét nem sikerült, sőt a beteg is meghalt, azaz a motor. Múlt héten még ment 12 V-ra kapcsolva, már nem mozdul, illetve csak rángatózik, nem forog. Lehet, hogy nem bírja a pwm-et?
Hello!
Lehet nem is 12V-os volt a motor? üdv! proli007 |
Bejelentkezés
Hirdetés |





Az egész innen indult.
), de rajzos segítség nélkül sajnos esélytelen vagyok szinte bármilyen tanáccsal kapcsolatban!!!


, de kipróbálom. Megpróbálok valami nyák tervet varázsolni hozzá, az eredményről pedig beszámolok. 



