Fórum témák
» Több friss téma |
Fórum » DC panelműszer tapasztalatok
Hi All!
Sok helyen, de legismertebb helyen a conrad-ban lehet kapni DC Panelműszereket, amik 200mV érzékenységűek, és igen sokoldalú a felhasználhatósága, mindemellet a olcsó. Van azonban egy idegesítő tulajdonsága. A tápfesz nem lehet galvanikus kapcsolatban a mérendő feszültséggel. Nekem úgy is szart be ilyen, hogy külön kis trafóról tápláltam, míg a labortápegység többi részét torroidról. Most olyat csinálok, ami a hálózati 3 fázist méri. Azt találtam ki, hogy az első fázison lévő műszer a másodikról kap tápot, stb... A kérdésem, hogy Ti szerintetek így sokáig működni fog? Illetve várok minden tapasztalatot a panelműszerek viselkedéséről. Kösz
Eszedbe ne jusson!
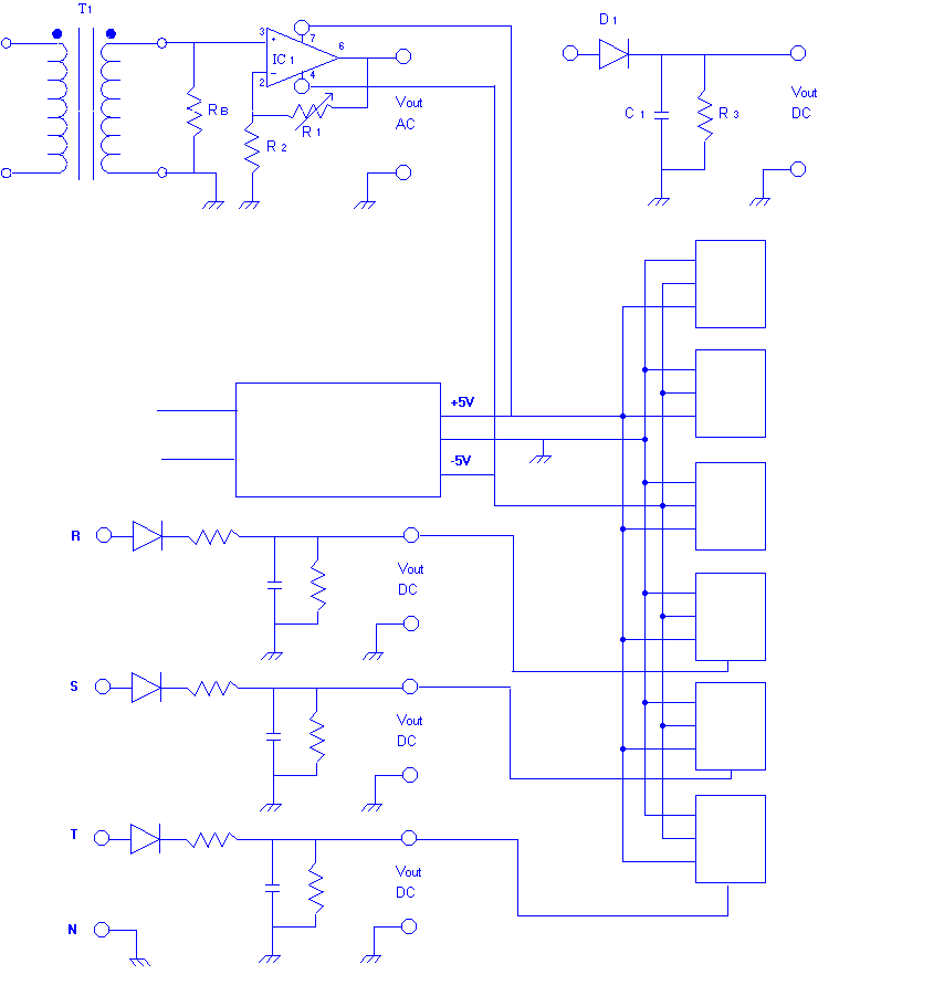
A panelműszerek, multiméterek (különösen az olcsóbbak) 7107 (LED) v. 7106 (LCD) típusú IC-ket használnak. Ezeknél - egyszeres (9V) tápfesznél - NEM lehet közös a táp és a mérendő jel GND-je. További gond, ha sima trafóval - teljesen külön - építesz neki tápot, azon keresztül is vannak szivárgóáramok, amik tönkreteszik véletlenszerűen a CMOS IC-t. Az adatlapot vizsgálva megtalálható a megoldás - pl tápegységek esetében - a szimmetrikus + - 5V-os táplálás, ekkor közös lehet a mérendővel a táp GND. A hálózati fesz méréséhez megbízható módon csak a DC-DC konverteres táplálás jöhet szóba.
Helló!
Egyszer adtál egy kapcsoplást mérőegyenirányítónak. Ezzel biztosan ki lehet küszöbölni a hibát. De idő, lustaság miatt egy egyszerű 741-essel működő dolog van a műszerek elött. Ebben a felállásban csak a hálózati nullavezetőn van közös pontjuk a feszültségmérőknek. Szóval azt mondod, hogy csak egy bonyolultabb egyenirányítóval lehet elkerülni a problémát, vagy elemes táplálással?
A mérőegyenirányító és a tápegység két különböző téma. A mérőegyenirányító a mV nagyságrendű váltófeszültségek mérését teszi lehetővé. A 230V-ot lehet mérni egyszerű diódás egyenirányítás után, mert itt már nem okoz hibát.
Elemes táplálás persze a legjobb, de mindhárom DPM külön-külön táplálandó. A legcélszerűbb megoldás 1db DC-DC konverter, ami valamilyen bemenő DC-ből (5,12,24V-osak vannak) a kimenetén leválasztott + - 5V-ot ad mindhárom DPM-nek. Így a három műszer tápGND-je és a mérőbemenet LO pontja egyaránt a nullavezetőre köthető. A három fázist 1-1 db 1N4007-essel egyutasan lehet egyenirányítani, ezután következzen az osztó és a szűrőkondi.
A DPM-jeim mind szimpla tápról mennek.
Szimetrikus tálálásra nem tudom hogyan állhatnék át, még nem vizsgáltam meg a nyákot. Ha veszek vagy csinálok egy dc-dc átalakítót, akkor jó eséllyel tudom róla üzemeltetni a hat DPM-et, gond nélkül? A mérőegyenirányítók dupla táról mennek.
jah a másik, hogy a feszültséget így mérném:
feszosztó, utána egy 741-es variálható erősítéssel, majd egy 4001, majd szűrőkondi, és megaohmos ellenállás a kimenő pontok között.
Ilyen DC-DC konvertert nem találtam még a neten.
Viszont van itthon egy sunyiverzális autós átalakító. Ez a 13,8V-vól csinál mindenféle kisebb kimeneti feszt. Elég kicsi, és 1A-ig működik. Gondolom ez is kapcsolóüzemű, megpróbáhatom vele? Effektíve egy dc-dc konverter, nem hinném hogy egy 78xx dolgozik benne.
RET(Szeged) tart mindenféle átalakítót: pl 74-00-25 rend. számon RECOM RA0505 (5/2x5V), de van 12V és 24V bemenőfeszről járó is. Az autós konverter nem leválasztós! valszeg egyszerű buck-regulator.Nem értem minek a 741 után a 4001?
Sztem a 230V-ot mérni felesleges mérőegyenirányító, a sima egyutas eir. is jó ahogy írtam. 0,7V-nál kinyit a dióda 230V-nál hibát nem okoz.
Sebi, kösz a sok tanácsot!
RET-et megnézem... Félreértések elkerülése végett: Veszek egy dc átalakítót, és vele táplálom a 6db műszeremet. A konverter kap mondjuk +12V-ot egy kis trafótól, ami egyébként táplálja a 741-eseket, amikkel az árammérés kalibrációját végezhetem. Így lehet közös a táp test és a lo_in.
A konverternek kell táplálnia a 741-eseket is, különben ugyanott vagy, mintha sima trafóval táplálnád a 7106-okat, vagy összekötnéd a DC-DC leválasztott GND-jét a bemenőoldalival.
Kisebb áramoknál ez a 741-es dolog csalni fog.
Értem, köszönöm.
Nos a 6db 741-es kapcsolás már készen van, azt nem módosítanám, csak nem halálozik el az opa. Olyan száz millivoltos váltófeszt kapna a fázisról, feszosztóval. És ami lényeges, hogy azok a DPM-ek amiket vettem szimpla tápról mennek. Írd meg légyszíves, hogy ez okozhat-e gubancot, vagy megoldás, ha egyszerűen csak + feszt adó dc/dc konvertert veszek. A műszerek 18 ezer forintba kerültek, nem fér bele hogy lecseréljem őket.
Conrad, az nem olcsó... 600az IC, 420 az LCD...
Ki kell deríteni, hogy mi van benne, a kettőstáplálás lehetőségét kell megkeresni, egyébként külön-külön kell a konverter, vagy elemek.
7107 van bebbe.
A conrad télleg drága, de két vidéki helyen találtam olcsóbban ilyen ledes panel. Nem sokkal volt olcsóbb, valószínű, hogy a pestre juttatással együtt még drágább is mint conradéknál. A másik, hogy számlára céges lóvéból vettem... ![]() Házilag persze hogy a legolcsóbb, de miután időm nem sok, és még kézzel rajzolok nyákot, inkább megvettem.
Az jó. Át kell kicsit alakítani.
Nem tudok rajzot mellékelni: kijön 1 ablak és azt ugatja UNDEFINED.
Megpróbálod még a rajzot megmutatni? (bigya@atw.hu)
Különben kezdek besokkolni... Az IC adatlapja alapján elkezdtem méregetni a lábakat, csakhogy a műhelyembe nincs esély bejutni mert káosz kapitány uralomra tört az utóbbi években... Így szkóp nélkül multiméterrel ugrottam neki. Persze hogy kettő dpm el is szállt... Utána elkezdtem analóg műszereket keresni, olyat ami el is férne...
Találtam itthon egy olyan dc-dc konvertert, hogy 24V-ból 12V. Méreteiből itélve, meg a belsejét nézve úgy remélem ez megoldja a galvanikus leválasztást.
Buszba, teherautóba. Teljesen új, valami 2400.- ba került... Megpróbálom, hogy egy trafóról csinálok 24V körül, rárakom ezt a kütyüt, és ezzel táplálom a dpm-eket. Persze csak jövőhéten, mert most indulok egy erős hétvégi elhajlásra...
Szia.
Ezt a műhely képet már láttam... Itt rend van. Nah kipróbáltam a kettős táplálást! Ez úgy tűnik, hogy sikerült. Meg is örültem, mert az opa-s elektronika testjét hozzáérintettem az IN_LO ponthoz, és nem ment tiltásba a dpm. Viszont ha az IN_HI pontot kötöttem össze a jelerősítő kimenetével, már mag is adta magát...
Hm, ha mindkettő össze van kötve, akkor jó.
Amint az IN_LO vezetéket elveszem, csak az IN_HI van kötve az erősítőkimenetére, meghülyül.
Én elhiszem neked!
Most a hálózati fesz méréssel bajlódtam, meg füstöltem ellenállatot... Amit Te rajzoltál megoldást hál. egyenírányításra, az tetszik, csak nem is tudom, hogy álljak neki számolgatni az értékeket... Valamint arra jöttem rá, hogy kelleni fog a 10 ohm-os ellenállás, vagy 75/5-ös áramváltó kellet volna a 75/1 helyett. Ebben a felállásban 10ohm/10W kell, ami nagy. 16mV-ot adtam a söntre, és nekem úgy tűnik, hogy sok zajt kap így a 741. Szóval nagyon ugrál a műszer, és nem csak utsó digitek ugrálnak... mondjuk +/- 40%
Nahát, tényleg nem túl lineáris ez a megoldás...
No nembaj, tapasztalatból tudom, hogy a berendezéseink melyik tartományban esznek sokat. Ott megpróbálom jól beállítani. Különben az 1-2A környékén csal sokat úgy vettem észre. Úgy fogom csinálni, hogy a műszerek párhuzamosan ráülnek a +/- 5V ra, ha találok kapcsolást, akkor csinálok egy konvertert, ha nem akkor keresek készre szerelt valami átalakítót, és azzal próbálom.
Feszmérésnél a diódával sorba 220k, 1k a talaj felé. Az 1k-n már 1V körüli DC-t kell kicsit megszűrni és a kondin mért DC-hez méretezni egy soros ellenállást (poti).
Az árammérés: áramváltó 1A-es kimenetére tegyál egy 0,2ohmost (200mohm!), ezen 200mV körüli feszt kapsz amit a mérőegyenirányítóval kell egyenirányítani és a DVM-re vezetni.
Hm, ez érdekes... minnél kisebb ellenállást használok, annál kisebb teljesítményű lehet...
Na mindegy, kipróbálom 0,2 ohmossal! Elvileg még van ell. huzalom.
őővővvőőőő, ha a 0,2ohmost tenném az áramváltóra, még kisebb fesz jönne le róla. Most az 1 ohmost is keveslem...
7,5ohm 5W.
Erről pont 6,3V-ot vehetek le, ha az áramváltón 63A folyik át, és 0,1V-ot 1A-nél.
Ne törődj Te azzal!
A kiindulási pont:egy 200mV (199.9mV) végkitérésű alap DPM, amit a mérendő áramod (63A) figyelembevételével - méréshatár váltás nélkül - 200A-es (199,9A) mérésére kell söntölni. Nem kell tehát görcsölni, hogy nagyobb feszt nyerj, mert úgyis csak leosztani kellene... A 63A tehát a kijelzőn 63,x-ként látszik, a 6A pedig 6,x kijelzést ad. (a 200mohm-mal) A mérőegyenirányítót megépítheted a 741-el is, úgysem telepes táplálás van.
Tehát Te azt mondod, hogy az áramváltót zárjam 0,2 ohmmal, és erről a söntről levett feszültséget kínáljam a 741-es kapcsolásnak?
Most így megy: A 741-es kap max párszor 10-100mV-ot az egy ohmos söntről. Az erősítését trimmerrel variálhatom, és ez megy a dpm-re amit most 20V-ra állítottam, csak a tizedespontot egyel jobbra raktam. Ha söntön van 26mV akkor a dpm 26V-ot kap, és 2,6 (A) jelez ki. (nagyjából) |
Bejelentkezés
Hirdetés |







Nem tudok rajzot mellékelni: kijön 1 ablak és azt ugatja UNDEFINED. 





