Fórum témák
» Több friss téma |
Fórum » Elektroncső-vizsgáló berendezés
Témaindító: bakos13gab, idő: Júl 12, 2012
Témakörök:
A bádogos munkák után néhány szóban a trafóról. Mivel sokféle feszültségre van szükségem az áramkörökhöz, az okozott fejtörést, hogy ezt milyen módon készítsem el. Néhány helyen tettem kísérletet, hogy műszaki leírás alapján elkészíttessem, de a kapott ajánlatok elkeserítőek voltak, kb. „aranyárban” lett volna a kész transzformátor.
Emiatt végül is a régi jó módszeremhez folyamodtam, ez eddig is bevált, csak egy kicsit munkás a történet. Lehet készen kapni olyan toroidot, aminek 2x75V szekunder tekercse van, elég baráti áron. Erre viszont pluszban fel kell tekerni még néhány tekercset, pontosabban 2x 7V –os, 2x 8V–os, 2x 14V–os, és 2x 3,15V-os tekercset. A feszültségértékek nem kritikusak, mert mindegyiket stabilizátor követi, ezért sok gondot nem csináltam a menetszámok számolgatásával, kivéve a 6,3V-os tekercset, amit előzetesen, mérés alapján számoltam ki és állítottam be. Minden tekercset dupla szálból tekertem, aminek nem valami „magasabb” műszaki szempont volt az indoka, hanem csupán az, hogy minél kevesebbet kelljen "fűzögetni" a vezetéket.
A trafó tekercselését követően, természetesen egy egyszerű próba következett, üresjáratban és terheléssel történő méréssel. Miután ez rendben volt, következett a „trafószerelvény”. Mivel elég sok kivezetése lett a transzformátornak ezért egy univerzális „csupalyuk” panelra csavaroztam a trafót és a panelen átfűzve a nyákra forrasztottam a kivezetéseit, innét pedig a továbbmenőket már normál vezetékekkel hosszabbítottam meg. Ezután ismét próba és egy kicsit hosszabb ideig történő üzemeltetés következett kb. 50% terheléssel mindegyik tekercsen.
Kiállta a próbát.
Az új trafónak a feszültségeit úgy számoltam, hogy már a magasabb anód és rácsfeszültségeknek megfelelő értékeket kapjam. A cél az volt, hogy a szabályzott anódfeszültséget 400V-ig tudjam növelni, illetve a rácsfeszültséget pedig -50V-ig levinni.
A fenti feszültségértékek már ezt a lehetőséget tudják biztosítani. Az anódfeszültség, a 2x75V-ból úgy lesz 400V felett, hogy egy feszültségkétszerezővel történik az egyenirányítás. Vagyis pontosabban: 2x75x2x1,41 =423V, ebből a nyers feszültségből a szabályzó kimenetén már kellő tartalékkal megoldható a max. 400V kimeneti feszültség. A rácsfeszültséget szintén kicsit spórolósan készítettem, mert felhasználtam a -15V hoz használt nyers feszültséget, aminek a tetejére ültettem a még hiányzó -40V-ot, szintén kicsit pontosabban: (7V +8V +(2x14)V)x1,41 =60,6V, itt most ebből a nyers feszültségből lesz előállítva a -50V-os szabályzott rácsfeszültség.
És akkor, ott folytatnám ahol tavaly abbahagytam, de előtte,
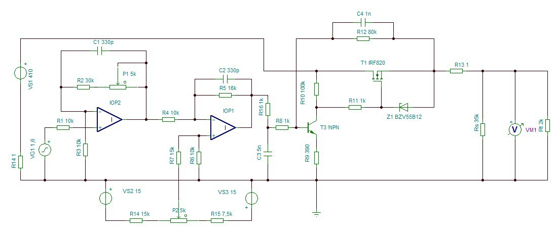
Boldog Új Évet Kívánok mindenkinek! A trafó elkészítése után, elsőként az anódfeszültség előállításáról írnék, de csak a módosításokra térnék ki, mivel nem akarnám még egyszer a teljes áramkör működését újból leírni. Az előzőnél még 350V volt a max szabályozható feszültség, a magasabb 400V, vagy azt egy kicsivel meghaladó feszültséghez cserélni kellett az eddigiekben alkalmazott áteresztő tranzisztort. Végül is egy kedves fórumtárs javaslatára FET került ennek a helyére, egy IRF820 típusú, és szerencsére viszonylag kevés módosítással ki is lehetett cserélni. A másik lényegesebb módosítás, hogy az ofszet és erősítés beállítási lehetőségeket külön választottam, ezért két fokozatra osztottam a DAC-ból érkező jel erősítését. Az első fokozattal az erősítést állítom, a másodikkal, ami fix erősítésű, pedig az ofszetet. Látszólag ez teljesen felesleges bonyolítása a dolognak, de csak így lehetett sokkal precízebben állítani ezeket a értékeket. Az előzőnél ezek egy műveleti erősítővel történtek és sajnos nagyon sok kellemetlen problémát okoztak a beállítás, de még a működés során is.
A szabályzó kimenetén a 0V–os értéket, és a max feszültségértéket a már említett ofszettel és erősítéssel lehet beállítani, mivel ezek nagyon „érzékeny” értékek és a pontos beállításuk alapvető követelmény, ezért a szabályzó trimerek beállítási tartományát a lehető legszűkebbre kellett vennem a minél pontosabb beállításhoz. Mivel mindenhol 25 fordulatos trimert használok, így minden beállításnál törekedtem arra, hogy legalább 2-3 fordulat legyen a beállítandó értékhez, ezt természetesen előtét ellenállások alkalmazásával sikerült elérnem. Tudom, ez elég egyszerű és magától érthető dolog, de talán ezért emelem ki, mert nagyon nagy mértékben hozzájárul a pontos beállíthatósághoz és az értékek stabilitásához.
És akkor mellékelve egy rajz az áramkörről,
A következő fontosabb áramkör a rácsfeszültségek előállításához szükséges feszültségszabályzók. A legutolsó változatnál már készült egy új panel, ami szinte minden tekintetben beváltotta a hozzáfűzött reményeimet, ezért ezen már nem is változtattam, csak kisebb finomításokat végeztem rajta. Jelentősen megemeltem a vezérlőrács feszültségek értékét, amihez csak a trafóról lejövő feszültség értéket kellett megnövelnem, hogy hogyan, azt már az előző hozzászólásaim egyikében leírtam. Mivel készültem rá, hogy idővel változtatni fogok ezen az értéken, ezért a programban csak meg kell adni a tényleges min. és max, értékeket és ezekből az értékekből, a programban kerül kiszámításra a szabályzóknak küldött tényleges vezérlőfeszültség értéke.
Jelenlegi változatban +3V-tól -50V-ig lehet a rácsfeszültségeket szabályozni, talán ez most már elégséges lesz a legtöbb cső méréséhez.
Még egy kicsit maradva az Ug szabályzó áramkörnél, erre is érvényesek az előbbiekben leírtak, vagyis a szabályzó trimerek tartományát a lehető legszűkebb tartományra kellett csökkentenem, azért, hogy a rácsfeszültségek együttfutását minél pontosabbra lehessen állítani. Hogy ez mennyire sikerült erről mellékelek két oszcilloszkóp képet, az első képen a szabályzó kimenete látható.
A rácsfeszültségek mérését szolgáló műveleti erősítők is ezen a panelen kerültek elhelyezésre így ezek mérését beállítását is hasonló módon alakítottam ki, ez végzi az Ug feszültségek fázisfordítását és leosztását 0- 4V –os tartományba, hogy az ADC bemenetre közvetlenül beköthető legyen. Ez a mérés látható, a második képen.
Az elektroncsövet nem kell vizsgálni. Csak mérni kell. Egyszerűen.
Nem tudom megfejteni mit is akartál mondani ezzel a hozzászólásoddal,
mit is kell/lehet ezzel "egyszerűen" mérni, ha mégis kifejtenéd néhány szóban a nagyszerűségét, örömmel vennénk/venném.
HA jól értem akkor nem bonyolítja túl a mérést minden féle extra áramkörrel hanem pusztán az alap kapcsolásra hagyatkozik.
Azok a fránya fogalmak.
A vizsgálat az, hogy végzek pár mérést egy munkadarabon, és az eredményétől függően eldöntöm, hogy számomra használható-e a munkadarab (jelen esetben elektroncső) vagy nem. A mérésnek tudománya, irodalma, szabályai vannak. A procedúrát ezek betartásával lehet mérésnek minősíteni. A "deszkamodelled" mérésre nem, csak vizsgálatra alkalmas. Az Accord fórumtárs által fejlesztett csőmérő műszer, viszont mér, dokumentál.
Anódáram méréséről már elég sokat írtam az előző fejezetekben, de még mindig tartogatott számomra némi meglepetést, mivel ezt verziót a pentódás változatnál alkalmaztam először ahol viszonylag nagy áramokat kellett mérni, nem okozott túl nagy problémát ez a jelenség.
Itt viszont amikor az 1mA alatti értékeket mértem, már komoly mérési hibát eredményezett. Hogy mi is okozta ezt, az a megvalósítás módjából ered, vagyis a mérőellenállás két végén megjelenő anódfeszültséget le kell osztani egy 30-as (940k/33k)osztóval, ezután kerülhet a differenciál erősítő bemenetére a jel, azonban a két osztó közül az egyik árama(ami ráadásul feszültség arányos) hozzáadódik az anódáramhoz. Ennek értéke Ua=400V-nál és 973k osztóellenállással számolva 411uA, ez egy ECC83-as karakterisztikánál azért már számottevő érték.
Ahhoz hogy ezt megszüntessem két lehetőség kínálkozott. Az egyik a mérőáramkört egy kompenzáló áramkörrel kiegészíteni, a másik hogy, szoftverben kikompenzálni a mért értéket.
Egyik sem tűnt egyszerűnek. Szakmai szemmel az áramkör módosítása lenne a kívánatos, de ez az áramköri módosítás nyák módosítást is jelentene, ezért átmenetileg maradtam a szoftveresnél, ami végül is nem lett nagyon bonyolult. Ennek az áramnak az értéke egyszerűen kiszámolható az anódfeszültség értékéből és az osztóellenállások értékéből, mivel mindkét érték ismert. Ezután az osztó áramát, már csak ki kellett vonnom a mért áram értékből és megkaptam a tényleges anódáramot. Most egyelőre úgy tűnik az anódárammérésnél is már teljesen helyreállt a rend.
Miután elkészültem ezekkel a kisebb, nagyobb módosításokkal következtek a beállítások. Már az első mérések is nagyon biztatóak voltak, jelentősen csökkent a jeleken látható zaj mértéke, pontosabban lehetett állítani a kívánt értékeket és a rácsfeszültségek együttfutását.
Most ebbe már nem mennék bele részleteiben, mert az előzőekben ezekről elég sokat írtam, csak annyit jeleznék, hogy a beépített „öndiagnosztika” jelentősen növelte a beállítások egyszerűségét és pontosságát. Talán elég beszédes lesz az alábbi két kép, az elsőn az anódfeszültség szabályzó kimeneti jele van, a második képen a két Ug1A- Ug1B feszültségszabályzó kimeneti jele látható.
Ezzel a "deszkamodellel" meg tudom mérni az anódáramot és a meredekséget gyári, vagy bármilyen munkapontban. Meg tudom rajzolni akár a jelleggörbét is, rácsáramot is tudok számolni. Nekem ennél nem kell több. Dokumentálásként meg leírom egy papírra, vagy a csőre, vagy a dobozára.
Nem vitatom Accord tudását és készüléke magas minőségét. A gond az, hogy előbb-utóbb nem lesz mit mérni... A hozzászólás módosítva: Jan 23, 2022
Idézet: „A gond az, hogy előbb-utóbb nem lesz mit mérni...” Sajnos ebben sok igazság van.
A végső konklúzióddal egyetértve, az Akkord műszere másodpercenként sokszor megméri, majd átlagolja a mért értékeket. Ez a mérés technikája, egy mérés az nem mérés, mondja szlogen.
Nem állítottam, hogy a "deszkamodelleden ez nem lehetne elvégezni, de az eléggé fáradságos munka, és adott esetben nem is érné meg. (én sem tettem meg soha, legalábbis az általam használt elektroncsövekkel kapcsolatban) Más estekben, pl. a szórásból is komoly következtetéseket lehet levonni. Ezért emlegettem azokat a fránya fogalmakat. Idézet: „„A gond az, hogy előbb-utóbb nem lesz mit mérni...” Sajnos ebben sok igazság van.” Azért maradt még egy-két példány itt-ott, biztos a ti fiókotokban is fellelhető néhány darab, ja meg úgy tudom néhány helyen gyártanak újakat is. Ezért úgy gondoltam mégis folytatom, lesz ami lesz. Anódáram méréséről már elég sokat írtam az előző fejezetekben, de még mindig tartogatott számomra némi meglepetést, mivel ezt verziót a pentódás változatnál alkalmaztam először ahol viszonylag nagy áramokat kellett mérni, nem okozott túl nagy problémát ez a jelenség. Itt viszont amikor az 1mA alatti értékeket vizsgáltam, már komoly mérési hibát eredményezett. Hogy mi is okozta ezt, az a megvalósítás módjából ered. Az árammérését egy mérőellenálláson eső feszültség értékével mérem, azonban a mérőellenállás két végén megjelenő anódfeszültséget le kell osztani egy kb. 30-as (940k/33k)osztóval, ezután kerülhet csak a differenciál erősítő bemenetére a jel, azonban a két osztó közül az egyik árama(ami ráadásul feszültség arányos) hozzáadódik az anódáramhoz. Ennek értéke Ua=400V-nál és 973k osztóellenállással számolva 411uA, ez egy ECC83-as karakterisztikánál már számottevő érték. Ezért ezzel e problémával is kellett valamit kezdeni.
Természetesen van fiókomban cső. Csak nem értem a gondolatmenetedet. Miért is kellene ilyen részletesen megmérni?
Végcsövek: EL, KT stb. NOS csövek eladva, 100 x átmérve csak a hulladék maradt. Új csöveket gyártanak bemérve, garanciával. És jók. A részletes mérésnek max. az ECC és hasonló kategóriában lehet jogosultsága.. Szerintem. A hozzászólás módosítva: Jan 27, 2022
Ez a méregetés, ha szabad így fogalmazni, bizonyos szinten mánia. Nekem is van kb. 30db hangfrekvenciás csövem itthon, amihez indokolatlanul építettem 2 féle csőmérőt, az egyik emissziót mér, a másik pedig a többi jellemzőt, + készült egy nagyfeszültségű labortáp is. A büdös életben nem lesznek ezek kihasználva, mert nyilván nem méricskélem a már megmért csöveimet éjjel nappal, és kazalszámra sem vásárolom az aukciós oldalakon méregdrágán található, tyúkólban talált, használt tv és rádiócsöveket, ahogy az egzotikus orosz csöveket sem.
Talán más a helyzet, aki ősi rádiók restaurálásával foglalkozik(főleg ha üzletszerűen), mert ott javarészt a régi "lomból" kell garázdálkodni, amit nem árt mérni. Csövek mindig lesznek, és még most is több tonna orosz cső található az országban, ilyen-olyan kezekben. A kereskedő által leírtak nem felelnek meg a valóságnak sok esetben. Pl. az előszeretettel reklámozott 6N2p nem teljesen alkalmazható az ECC83 helyett a fűtés átkötéssel sem, ugyanis ott az a fránya katód-fűtőszál feszültség érték, ami a 6n2p-nél 100V, az ECC83-nál 180V, ami éppen elég, hogy katódkövető beállításban ne lehessen alkalmazni a legtöbb gyári zenekari erősítőben. De ott a másik a 6P3SZ, 6L6GC-nek árulva, csak az anódfesz a töredéke amit képes elviselni. Az áruk sajnos közelíti a bolti cső árát, amit helyettesíteni lehetne vele sok kompromisszummal, pl a 6N2P 2600-3500ft körül mozog, egy JJ ECC83 újonnan számlával bruttó 4600ft. Bekövetkezik egy olyan időszak, mikor nem fognak tudni ezzel mit kezdeni, hiába mentették meg a Néphadseregből.
Anno amikor még az EBL21-el építettem erősítőt akkor kíváncsiságból lemértem pár cső katód feszültségét ugyanazon kapcsolásban. Íme 2 példa.
Azt hiszem teljesen igazad van tényleg túlzás a csövek ilyen precíz méregetése. Ez inkább szórakozás, kellemes időtöltés. Ha a cikkek közt keresel mondjuk hőmérőt, kijön egy csomó, a bonyolultabbnál is bonyolultabb PIC meg LCD, meg LED hőmérő kapcsolás, a száz forintos falra akasztható borszesz hőmérő helyett.Játszanak az emberek. A csövek hőskorában, korántsem végeztek ilyen precíz méréseket, (hol volt akkor még számítógép, meg ic.) mégis kiváló berendezések készültek. Ezért is drágák a vintage technikai dolgok.
Bár nem nekem szólt a hozzászólásod, de engedd meg, hadd fűzzek hozzá két megjegyzést
Idézet: Pedig ez nem túlzás, mert csak ebből kapunk átfogó, képet egy-egy példány jellemzőiről, állapotáról. Egyébként csak a működik/nemműködik típusú mérésről beszélhetünk.„Azt hiszem teljesen igazad van tényleg túlzás a csövek ilyen precíz méregetése.” Idézet: „A csövek hőskorában, korántsem végeztek ilyen precíz méréseket,” Ebben pedig biztos vagyok, hogy ennél azért sokkal precízebb méréseket is végeztek elődeink számítógép és IC nélkül. Ne feledd akkor a mérnökök, szakemberek színe-java dolgozott a műszaki élet ezen területén.
Hamarosan több lesz a csőmérő mint a használható csövek...
Idézet: „Pedig ez nem túlzás, mert csak ebből kapunk átfogó, képet egy-egy példány jellemzőiről, állapotáról.” Ebben igazad van, de kíváncsi vagyok, hogy egy tranzisztor karakterisztikát mikor rajzoltat valaki beépítés előtt, vagy akár egy zener diódáról, hogy teljes és átfogó képet kapjon(ezekről is lehetne)?
A mérnökök az akkori technikai szinten jók voltak. Maga a technikai szint nem igényelt ekkora precizitást. Tudom, hogy egy elektronika hobbistának, nem elég jó, ami nem a legjobb, ezért vannak túlzások. Persze ugyanakkor nagyra értékelem a tudást de én inkább az egyszerűsítések híve vagyok.
Gyönyörű kis lista, nekem ez tetszik a legjobban(önkiszolgáló csőmérő automata)
Látod azt nem tervezek készíteni, se precízet, se másmilyet. Szerintem félreértettél, mert itt most elektroncsövek méréséről beszélünk.
Az elektroncső is egy aktív alkatrész, mint egy FET, vagy bármi más, miért elégednél meg jobban egy félvezető felületesebb paraméterezésével?
|
Bejelentkezés
Hirdetés |


















