Fórum témák
» Több friss téma |
- Ez a felület kizárólag, az elektronikában kezdők kérdéseinek van fenntartva és nem elfelejtve, hogy hobbielektronika a fórumunk!
- Ami tehát azt jelenti, hogy a nagymama bevásárlását nem itt beszéljük meg, ill. ez nem üzenőfal! - Kerülendő az olyan kérdés, amit egy másik meglévő (több mint 17000 van), témában kellene kitárgyalni! - És végül büntetés terhe mellett kerülendő az MSN és egyéb szleng, a magyar helyesírás mellőzése, beleértve a mondateleji nagybetűket is!
Sziasztok. Én sok jó alkatrészt tudok ajánlani. Itt találhattok :
Bővebben: Link illetve: Bővebben: Link
Sziasztok
Olyan kérdésem lenne,hogy mit jelent a kismegszakítón a:N.O 15-U felirat ,míg mellette fel van tüntetve :380v 10A. A képen nem igen látszik,de a piros színű a 15-U a zöld színűn a 9-U felirat van és mindegyik 10A-os üdv
A "No." a numero rövidítése és sorszámot, sorozatszámot jelent.
Ahogy írod, úgy sehogy. De ebben az esetben feszültség generátorról van szó. Az áramgenerátornál ha 1 A -t állítasz,a 10 ohmos ellenálláson 10 V fog esni. Ha az áramgenerátoron 2 A -t állítasz, akkor a 10 ohmos ellenálláson 20 V fog esni. Ahhoz hogy az áramgenerátor áramgenerátor tudjon lenni, elvben végtelen nagyságú feszültségről kellene működnie. Mivel ilyen nem létezik, az áramgenerátor csak bizonyos határok között működik.
Sziasztok! Új vagyok itt, elnézést, ha nem idevaló kérdéssel jövök. Szeretnék - a régi Glimm lámpa helyett - valami LED-es megoldást 220 V feszültség meglétének kijelzésére, de lehetőleg minél kisebb fogyasztású legyen. Nagyon naiv vagyok-e ha az az elképzelésem, hogy valami kondival a váltófeszültséget lecsökkenteném, és csak a LED meghajtó feszültségén valamilyen ellenállással kötném párhuzamosan a LED-et? Nyugodtan nevessetek ki, ha ostobaságot írtam, Ha bárkinek van erre egyszerű megoldása, köszönettel venném. Esetleg kapcsolási rajzot tudnátok küldeni az e-mail címemre? Róbert (rokov@freemail.hu)
Hello! Lenne egy kérdésem az elektro tanár adott fel egy kapcsolást és munkapont beállitást kellene csinálnunk, de valahogy nem jártam sikerel mellékeltem a kapcsolást az adatok: Ic0=2mA; Rbe=6k; B=200; Rt=10k; au=40dB; h11=8k; h21=200; h22=10mikroS; UR1=3V R1?;R2?;Rc?;RE?. Köszönöm szépen előre is!
Sziasztok!
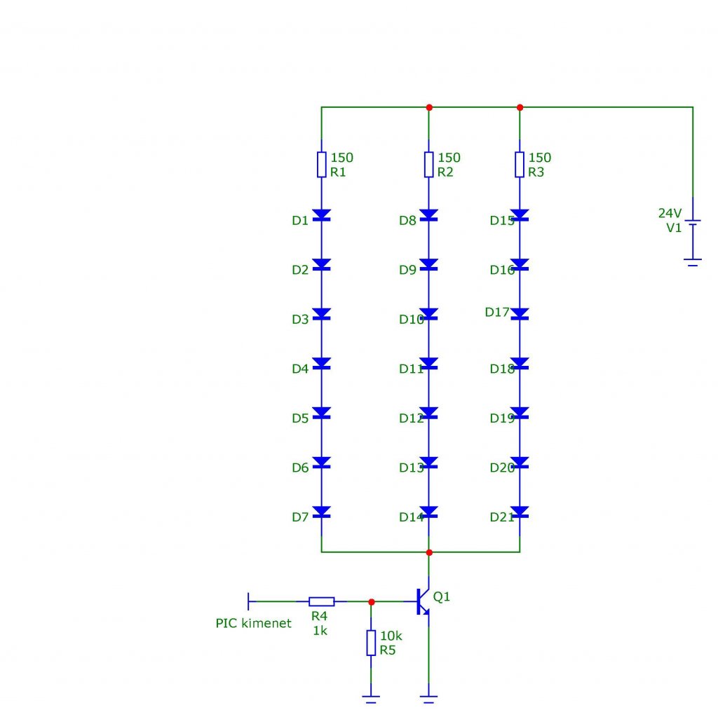
5V-os PIC-el szeretnék LED-es szegmenseket vezérelni. Egy szegmens 24 nagy fényerejű zöld ledből állna. A LED-ket 24V-os tápegységgel működtetném és 8-at kötnék sorba egy 82Ohm-os ellenállással, majd ezeket raknám párhuzamosan. Ezt kapcsolnám egy BD139-es tranzisztorral, melyet 5V-os PIC kapcsolna. A kérdésem az lenne, hogy így működő képes-e?
Köszi. Tehát, ha egy tranzisztor zárlatos, vagy NPN helyett PNP, illetve egy ellenállás kiloohmos helyett 0-ba megy át akkor az csak veszteségi terhelés.. hihi..
Neked csak az akkura dobott villáskulcs a rövidzár? A zárlat nem azt jelenti, hogy 0,1 miliohm feletti terhelés már nem zárlat és nem azt hogy 1megaohm alatti már az, az adott áramkör adja meg azt a zárlati áramot ami már annak számít, pl; ha füstöl egy ellenállás egy készülékben az nem zárlat jele, csak túlterhelés? Akkor olyan mint zárlat nem létezik, csak és kizárólag túlterhelt áramkör!? Vezessük be az elektronikába ezt az új fogalmat: Zárlat nem létezik csak az áramkör paramétereinek nem megfelelő ellenállású "veszteségi" teljesítményű fogyasztó! Ez jó vicc tényleg! ![]() Ha egy erősítő kimenete egyenáramot vezet a hangszóróra akkor az áramkör túlterhelődik (zárlatos lesz) és ezért megpusztulkodik, ahogy a hangszóró is, ha nem váltakozó áramú meghajtást illetőleg nagyobb teljesítményt kap, de ha úgy tetszik nem megfelelő terhelést jelent és túlterheli a rendszert ezáltal zárlatot okozva. Túlterhelés és zárlat, tulajdonképpen ugyanazt jelenti, csak ez megítélés kérdése. ítéld hát meg egy hangszóró egyenáramra való kötése terhelés-e vagy zárlat! Terhelés, mert mint minden fogyasztó terhel, de zárlat azért, mert nem az alkalmazásnak megfelelő értékű terhelés. Egy 16Amperes rendszerre teszel egy 20Amperes fogyasztót az nem rövidzár csak túlterhelés? Csak mert levágja az automatát még nem azt jelenti, ha nem lenne automata a vezetékrendszer nem égne le, tehát rövidzárlat keletkezik egy rendszer túlterhelésekor és ez bármely elektronikai eszköz túlterhelésénél igaz, csak a mértéke változó. "Ha ?-os a " rövidzár " akkor az nem rövidzár, hanem fogyasztó, mert azon esik a veszteségi teljesítmény ( feltéve ha kisebb a tápforrás ellenállása ), ? bácsi törvénye szerint ." Tehát amíg le nem égetjük a tápegységet addig csak terhelés vagy amíg az áramszolgáltató vezetéke nem ég csak túlterheljük a hálózatot, sőt amíg Paks-on nem robban fel az erőmű addig csak túlterhelés van.. Mondom én, hogy rövidzár nem létezik. Bocsi hosszú lett, de muszáj volt .
Működőképes, de nem jó a pic -hez. NPN tranzisztor kapcsolja a földet e ledsorokra.
Egyszerű, olcsó és nem fogyaszt sokat : Bővebben: Link
S ha már itt tarunk a fogyasztó általában egy ember által szándékosan az áramkörbe tervezett és méretezett eszköz mely tervezésének megfelelő értéken belüli üzemben működik a-felett pedig egy olyan eszköz, mely nem rendeltetés szerű használatot szenved el, ezért a készülékben, áramkörben károkat okozhat, működésképtelenséget és zárlatot.
Az összes többi nem tervezett vagy fennálló problémát hívjuk műszaki hibának.
Torrentről szedtem és elektronika órán egy régebbi kiadását használtuk.
Szia!
Egyszerü, egy db nyáklemezre épített kapcsolásról van szó, és a bizti közvetlenül a betáp negatív sarkán van. Minden más csak ezután jön. Ez esetben, válaszod alapján az általam kérdezettre igen a válasz. Kösz, és üdv!
Egy szimpla nyáklemezre épített kapcsolásról van szó, semmi különálló készülék, vagy elektronika.
Válaszodból levontam a következtetést: nincs akadálya a biztosíték negatív betáp-ponthoz való elhelyezésének. (mármint az én esetemben) Ha olyan körülménybe futok bele, amiket kizáró okként felhoztál, akkor aszerint járok el. Köszi a válaszodat. Üdv!
"az újrahitelesítési időszakonként újra és újra meg kéne venned."
Társasházakban az egyedi vízórákkal ugyanezt szokta csinálni a Fővárosi Vízművek. A balekokkal. A legtöbben, ha mérőjének lejár a hiteles 6 éve, mindjárt hívnak egy "vizes-embert" (de sokszor inkább szórólapon ők hirdetik magukat), aki felszereli az általa hozott új mérőket. Többnyire valami gagyi, a piacon kapható legolcsóbb szrt. A régit meg elviszi magával - mintegy ajándékba, vagy csak egyszerűen kidobják a kukába. Nálam azonban mindez nem így működik. Már az első "kötelező" cserénél vettem 2 db. vadiújat, hitelesítve, dokumentációval, műbizonylattal, stb. Azaz 3100 forintomba volt akkor darabja - tokkal, vonóval. Aztán én magam felszereltem. A Vízművek pedig átvette - így most azzal mérem a vízfogyasztásomat és az alapján kapom a számlákat. A leszerelt régieket meg (feltéve hogy jók, de hát mitől is mennének tönkre?) elviszem egy hitelesítő helyre, ahol 1-2 ezerért újra megkapom hozzá az OMH hitelesítési műbizonylatot, bizonyítványt, jegyzőkönyvet, stb. A legközelebbi hatodik évben ismét csere, Vízmű kijön, átvesz, stb. Így nekem 6 évente néhány ezresből megvan a "buli", az átlagember meg ezeknél a cseréknél rendre kifizeti a 8-10 ezreket. Persze darabonként! Ezért nekem az az alapelvem - többet ésszel mint ész nélkül.
Jó példa, de van közelebbi is.
Nagyon kevés ember mondhatja el azt hiszem, hogy a PC-jében BIOS-elemet kellett cserélnie! Velem csak egyszer történt ilyen, de az még AT286 volt, még az akkori, kond-formájú, beforrasztott elemmel. Most is vannak 10-15 éves alaplapjaim, eredeti elemmel, és szükség esetén (néha előfordul) azonnal "hadrafoghatók". Sőt van egy AA méretű, kb 1985-ből származó long-life, 3V-os elemem, még mindíg tartja a feszültségét. 1-2 évente a kezembe kerül, megmérem, figyelem mikor fog végre "önkisülni". Aligha érem meg...
Hello!
Ha szabad kiegészíteném, mert nem biztos hogy megérted.. A hiba ott van, hogy Te emitterkövető (közös kollektoros) kapcsolást alkalmaztál. Itt az emitteren nem lehet nagyobb feszültség, mint a bázist meghajtó feszültség. (Sőt, a tranyót nyitó 600mV bázis-emitter feszültséggel még alacsonyabb lesz.) Vagy is hiába van a kollektorban 24V, a Led-ek maximum 4,4V feszültséget kaphatnak. A helyes megoldás így a közös emitteres kapcsolás alkalmazása, ahol a fogyasztó (Led-ek) a +24V és a kollektor között vannak. üdv! proli007
De még gond van a bázis meghajtásával is: A kontroller tápfeszültsége max. 5V, a kimenetén is ez jelenik meg. A nagyobb feszültségű tápra kötött emitterű PNP tranzisztor bázis árama a kontroller kimenetére folyik be. Ez a kimenet max. 5.1 .. 5.3 V -ig megy fel a belső védődiódák miatt. Így egyrészt a PNP tranzisztor nem tudna lezárni, ha a kontroller kimenet magas szint, másrészt a kontrollert a kiementi lábain keresztül táplálnánk. A beépített tápegységnek a +5V -on fogyaszani is kellene áramot, hogy a kontrollre tápját 5V -os tartsa. Egy általánosan használt táp (lineáris pl. 7805 vagy kapcsoló üzemű táp) is csak a (belső) feszültség osztó terheléséig tudnak fogyasztani. A led -ek nagy árama miatt a bázisellenállás elég kicsi, a bászisáramok összege lényegesen meghaladja a kontroller és a többi áramkör (táp) saját fogyasztását. Így a kontrollert (és a többi tápfaszültség érzékeny áramkört) tönkreteszi ez a kapcsolás.
Sajnos nagyon sok helyen taálható hasonló hibás megoldás.
Köszönöm a válaszokat!
Akkor hogyan kellene kinéznie? Ezek szerint az nem elég, ha a led-et a kollektor elé építem be?
A mellékletben egy lehetséges megoldást láthatsz. Azt hozzá kell tennem, hogy 8 db sorosan kapcsolt 3V nyitófeszültségű LED meghajtásához nem lesz megfelelő a 24V. Csak 7 db-t lehet sorba kapcsolni. Ha mindenképp kell a 24 db LED, akkor szükséges még egy párhuzamos ág is.
Hello!
"A nagyobb feszültségű tápra kötött emitterű PNP tranzisztor bázis árama a kontroller kimenetére folyik be." Azt értem amit írsz, csak azt nem miért? Mert itt nem volt szó PNP tranyóról.. üdv! proli007
Bocsánat, olyan vékony az az emitte nyil...
Köszönöm válaszod!
Így teljesen érthető. Még nincs 24V-os tápom, csak 5V-os. Ha két ledet sorba kötök rá akkor is világít, csak elég halványan. Ezért gondolom, hogy a nyitó feszültsége 3V alatt van. Annyit kérdeznék még, hogy a BD 139 tranzisztor ehhez megfelelő-e? Ha nem akkor milyen típusú lenne az?
A BD139 teljesen megfelelő. A LED munkaponti feszültségét meg tudod mérni, ha egy potenciométert és egy ampermérőt kötsz sorba a LED-el. A potmétert addig állítgatod, amíg 20 mA lesz az áram, ekkor a LED anód-katód feszültségét mérve megtudod, hogy 20 mA áram mellett mekkorára áll be a feszültsége. Vigyázz, hogy a poti "csúszkája" megfelelő állásba legyen tekerve, nehogy túl kicsi legyen a két kivezetés közti ellenállása, mely miatt a LED a túl nagy áram miatt tönkremenne.
Hello!
Inkább a potival soros fix ellenállást kellett volna javasolni védelem gyanánt.. De bőven megteszi egy előre hozzávetőlegesen számolt ellenállás is, mert a nyitófeszültség csak kis mértékben változik az áramra.. üdv! proli007
Igen, ezek a lehetőségek nekem is eszembe jutottak, aztán éppen a potméterest javasoltam. Körültekintéssel abból sem lesz gond. De köszönet az észrevételért!
"Valaki elmagyarázná, miért is fontos ez a pontosság-őrület?"
Lehet, hogy ebben az új fidesznyik világban már nem ez a kérdés jelzése, de mintha kérdőjelet látnék a mondat végén. Ha nem így van, akkor javíts ki, orbániában mostantól hogyan jelezzük a kérdő mondatot? |
Bejelentkezés
Hirdetés |













