Fórum témák
» Több friss téma |
- Ez a felület kizárólag, az elektronikában kezdők kérdéseinek van fenntartva és nem elfelejtve, hogy hobbielektronika a fórumunk!
- Ami tehát azt jelenti, hogy a nagymama bevásárlását nem itt beszéljük meg, ill. ez nem üzenőfal! - Kerülendő az olyan kérdés, amit egy másik meglévő (több mint 17000 van), témában kellene kitárgyalni! - És végül büntetés terhe mellett kerülendő az MSN és egyéb szleng, a magyar helyesírás mellőzése, beleértve a mondateleji nagybetűket is!
"Rel1 zár, ha bármelyik szelep zárt."
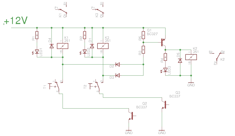
Szerintem ez kétségesen fog teljesülni. Egy szelep akkor zárt (remélem jól értem a rajzból), ha a hozzá tartozó relé tekercse áramot kap. Az R1 relé akkor biztosan be fog húzni, ha pl. T1 zárt és a Q2 nem vezet (és ugyanígy T2 és Q3 nem, vagy T4 és Q4 nem... stb). Ha T1 zárt és a Q2 vezet, akkor D11 az R8-on kereszül kigyullad. Ekkor a D11 anódján 2V-nál annyival van nagyobb feszültség, amennyi az R8-on esik. A kérdés az, hogy ez a feszültség mennyivel nagyobb a (2V+ Ube+Ud+Ur2)-nál (2V+0,6V+0,6V+?). (Ezek a feszültségek esnek a Q1 bázis-emitter körében a PN átmeneteken meg az emitterellenálláson.) Amennyivel nagyobb a 2V+Ur8, az a különbség okozza a Q1 bázisáramát. A pontos értéket a feszültségkülönbséggel és a 10 kOhm-mal lehet kiszámolni. A kérdés az, hogy megfelelően nagy bázisáram ki tud-e alakulni egyáltalán. Szerintem a kapcsolás különben "több sebből vérzik". 1., Kérdés, hogy a 12V-ra kapcsolt relék meghúznak-e 10V-nál kisebb feszültségeken? (annyi jut rájuk maximum) 2., Kérdés, hogy a 10V-on a relé tekercsen átfolyó áramok akkorák-e, amekkora a LED-nek kell? (Nagyobb áram esetén a LED megy tönkre, kisebb áram esetén nem világít eléggé a LED. Ha meg a LED-hez állítod be az áramot, akkor nem biztos, hogy meghúz a relé.) 3., A LED-eket simán a relétekerccsel párhuzamosan tenném (megfelelő soros ellenállással persze). Megrajzoltam egy részletet, én így csinálnám, szerintem sokkal kiszámíthatóbb, stabilabban működő lenne:
Korábban hasonlóképpen már megrajzoltam. Most ismét.
Jogos, hogy az előbbi formában a diódák elhelyezése a rajtuk eső fesz. miatt bizonytaln működést eredményezhet. Így átrajzolva is tovább él bennek a kétség: Nem okoz zavart, hogy a tranzisztorok kollektora a levegőben van? Gondolkodtam rajta, hogy az OR kapuk kimenete előbb AND kapu egyik bemenetére menne és a termosztátok a másik bemenetre. Így az AND kapu vezérelné a Q2-Q5 tranyókat. Csak így meg a vezetékezés miatt szűrést kellene beépítenem, hogy esetleges zajok ne okozzanak zavart. És nem tudom milyen szűrés lenne az ideálís. SzAndras00 Azért mert azokkal a kapcsolókkal lehet beállítani, hogy az adott hőleadó kör csak fűtésen működjön vagy hűtésen és fűtésen is működhet.
Van egy Asus Z92F noti ami nem kapcsol be. Így került hozzám szóval nem tudom az előéletét. Szétszedés utána a töltő csatlakozónál égésnyom volt és 1 "valami" szét volt robbanva. Képen ez látható is.
Mi lehet ez? biztosíték?ellenállás?
Ahogy írod vagy ez vagy az. Itt több szaki van talán gyorsabban kapsz pontos választ.Bővebben: Link
Ezek szerint még nem hallottál a skin hatásról...
Ettől nagyobb frekvenciákra a leggagyibb drót is megfelelő, ha a vezető felülete be van vonva pl. ródiumozott ezüsttel, vagy arannyal... A nagyfrekvenciás áram által keltett, és a vezetékben az önindukció folytán indukálódott feszültség által létrehozott mágneses tér kölcsönhatásaként a nagyfrekvenciás áram nem a vezeték teljes keresztmetszetén, hanem csak annak külső felületén folyik. Minél nagyobb a frekvencia, a vezetésben részt vevő keresztmetszet annál inkább csökken. Audio célra azok a kábelek preferáltak, amelyeknél a vezetékpárok, illetve a jelvezeték és az árnyékolás közötti kapacitás kicsi, ugyanis ekkor a legkisebb a veszteség. Nem mindegy a szigetelés anyaga ugyanis ez lesz a dielektrikum.
tudna valaki nekem abban segíteni, hogyan kell kétledes villogót építeni a cd4060-as IC felhasználásával? Nem találtam hasonló témát, a gyári műszaki leírások között pedig nem igazodok el, hogy kell bekötni ezt az IC-t.
Sziasztok!
Az hogyan lehetséges, hogy egy LM2937 3.3 ic kimenetén 5,00V bemenő fesz mellett 4,48V kimenőt mérek? 12,00V bemenő setén 10,90V a kimeneten, nem értem... A lábkiosztása ugyanaz, mint a 78XX sorozaté, nem? E.
Szerintem, ha két ledest akarsz, jobban jársz 555IC-vel...
Ez egy a sok közül, tele a net...
Szia!
Nincs bekötve a föld lába, vagy a bemenetéről a 100nF kerámia kondenzátor vagy a kimenetéről a min. 10µF elektrolit kondenzátor hiányzik és emiatt gerjed. A kimenetére egy 100nF kerámia kondenzátort is kapcsolnék az elektrolittel párhuzamosan. Adatlap 7. oldal.
Ott a pont, egy 100n-tól helyrejött! A 78XX nem csinál ilyet, idáig csak azt használtam... Köszönöm!
E.
sziaztok lenne egy elado himoto rc drift autom 1 éves nagyon jo álapotba van a burkolata sérült de cserélhetö 33000 ha ma jelentkezik érte valaki enyiért megkapja a képek itthttp://indafoto.hu/collectioneditor/466691
ELADO EGY RC HIMOTO DRFIT AUTO http://indafoto.hu/collectioneditor/466691
KIS BARÁTOM! EZ ITT NEM A VATERA. ESETLEG RAKD FEL AZ APRÓBA ÉS TÜRELMESEN VÁRJÁL.
Proli mester!
Megépítettem a Fan-Timer kapcsolásodat és van egy kis gondom. KT207/600-as triacot használtam és a gate feszültség +12V-ról, csak +4,5V-ra esik le. Megpróbáltam a gate-et közvetlenül testre húzni, de ekkor a venti motor csak búg nagyon lassan, erőlködve forog. Vajon mi lehet a gond?
A hsz-ben, amire válaszolt!
Mire szeretnéd használni?
Szerintem mindjárt át leszel helyezve egy meglévő topicba...
Az áramgenerátornak árama van, és nem feszültsége.
Ezekután mi a kérdésed?
Így meg aztán senki nem tudja mi a kérdésed. A kérdésed nem a téma címében kellett volna feltenned, hanem magában a topikban. A téma címe lehetett volna "Áramgenerátor", viszont ilyen téma van, abban kérdezhetted volna.
Sziasztok!
A kérdésem az lenne,Hogy az alábbi kapcsoláson mit kell változtatni h 24V-on használhassam? elég a zénert kicserélni?Bővebben: Link
Köbi mester!
Én az 555-ös késleltetett bekapcsolásút építettem meg. Az 555-ös szépen megy, nincs vele gond. A tápfesz 12V, az is okés. Mint írtam a triac működése zavar, mert ha a gate-et teljesen földre viszem, akkor csúnyán erőlködik a motor.
Ez volt a kérdés:
Hogy lehet áramgenerátort csinálni 220V-osat??????? :taps: [off] Elromlott a naptáram vagy tényleg Április 1. van?
"Nem okoz zavart, hogy a tranzisztorok kollektora a levegőben van?"
Nem, semmi gondot nem okoz. A tranzisztornak nem lesz baja, hacsak valami közeli villám nincs. A hosszú vezeték gondot okozhat egy logikai kapu bementén, ha nagy impedanciák vannak. Viszont egy CMOS AND kaput is lehetne úgy vezérelni, hogy kis impedanciák legyenek a hosszú vezetékeken. Pl. a bemenetet lekötöd közvetlen a kapu mellett egy 470 Ohm-os 0,5W-os ellenállással és egy vele párhuzamos 470 nF-dal, és a termosztát már lehet hosszú vezeték végén, ahonnan a 12V-ot kapcsolja. A hosszú vezeték ezután már "sima" zavarokra nem reagálna, esetleg közeli villámcsapások tehetnék tönkre a kaput (ezt viszont egy 15V-os zenerrel ki lehetne védeni, ha nagyon muszáj). (A D5-ös diódát megint fordítva rajzoltad be..) Idézet: „(A D5-ös diódát megint fordítva rajzoltad be..)” Igen észrevettem csak már akkor nem tudtam módosítani a hsz-t. Még azon is töprengtem, hogy optocsatolóval leválasztom a termosztátot. Szeretném, ha minnél biztosabban működne. Épp most tesztelem kb. 90m hosszú 6 eres riasztóvezetékkel (15 ohm az ellenállása) és a 12V helyett csak 9,6V jut a relének. Nem tudom ezzel érdemes-e foglalkozni. szerk.: A 15V zéneres védelmet nem értem. Hova kellene?
Nincs fordítva, mert már teszteltem. Ha felcserélem, el sem indul.
Na, közben dolgoztam vele... A triac árammal vezérelhető és a KT többet kíván mint a megadott. Lecsökkentettem a soros 2k2-t 100ohm-ra és már tud rendesen nyitni. Az 555-ös tápját előállító C1 előtét kondi (220nF) kevésnek bizonyult. 470nF-ra növelve, már tudtam indulást produkálni. Tudtam én, hogy Proli, nem véletlenül adott meg CMOS 555-t és ilyen furi kis triacot.
Most jövök a foci edzésről, és volt ott egy (szép szóval mondva) etnikai kisebbséghez tartozó gyerek, akinek az észrevételem szerint más dolga se volt, csak az hogy kötekedjen. Tettem neki egy utalást arra, hogy bár szkanderbe kb azonos erőnk volt, ezzel csak a szellemi szintjét próbálja ellensúlyozni. Sikertelenül. Talán ezért utáljuk őket, de ezt most nem szeretném rasszista fenhangnak minősíteni.
|
Bejelentkezés
Hirdetés |







:taps:





