Fórum témák

» Több friss téma
Fórum » Elektronikában kezdők kérdései
- Ez a felület kizárólag, az elektronikában kezdők kérdéseinek van fenntartva és nem elfelejtve, hogy hobbielektronika a fórumunk!
- Ami tehát azt jelenti, hogy a nagymama bevásárlását nem itt beszéljük meg, ill. ez nem üzenőfal!
- Kerülendő az olyan kérdés, amit egy másik meglévő (több mint 17000 van), témában kellene kitárgyalni!
- És végül büntetés terhe mellett kerülendő az MSN és egyéb szleng, a magyar helyesírás mellőzése, beleértve a mondateleji nagybetűket is!
Lapozás: OK   2068 / 4054
(#) nedudgi válasza Tranzisztor mester hozzászólására (») Júl 26, 2013 /
 
Megpróbálkozhatsz egy tapskapcsolóval. Ha van benne jelszűrés, ott talán lehet némi módosításra szükség.
A hozzászólás módosítva: Júl 26, 2013
(#) dannyc27 hozzászólása Júl 26, 2013 /
 
Sziasztok tudnatok nekem segiteni a kepen lathato rajz szerint ez egy:Váltakozó áram leosztására 1:100 arányban,Váltakozó feszültség leosztására 1:100 arányban,Egyenfeszültség leosztására 1:100 arányban vagy Egyenáram leosztására 1:100 arányban

47.jpg
    
(#) zsoltee0001 válasza nedudgi hozzászólására (») Júl 26, 2013 /
 
Szia
Terheletlenül 5V DC
Az optokapu ledje leterheli 330 ohmos ellenálláson keresztül 1,4v-ra.
Ha direktbe kötöm, ellenállás nélkül akkor 1,000-1,006 V között változik.
(látszik ahogy kapcsol a kapu)
Üdv
(#) nedudgi válasza Tranzisztor mester hozzászólására (») Júl 26, 2013 /
 
A mikrofonos megoldás hátránya, hogy a szomszédban bömböltetett erősítő, nyitott ablaknál szirénázó mentőautó, mennydörgés is okozhat jelzést. Kondenzátorral leválasztott közvetlen csatlakozás a kaputelefonra jobb lenne - ahhoz viszont nem értek.
(#) nedudgi válasza zsoltee0001 hozzászólására (») Júl 26, 2013 /
 
Az optokapu túlélte az ellenállás nélküli csatlakoztatást? Nem optokapu terhelte 1.4V-ra a kimenetet, hanem ennyi a dióda nyitófeszültsége.
Az optokapuban egy darab infra LED van - az ő áramát muszáj korlátozni egy ellenállással az adatlap szerinti áramra.
A hozzászólás módosítva: Júl 26, 2013
(#) nedudgi válasza dannyc27 hozzászólására (») Júl 26, 2013 /
 
Ez valami házifeladat?
Kondenzátorokkal egyenfeszültséget nem tudsz leosztani. Ha megcseréled a két kondenzátort, közel 1:100 váltóáramú leosztást kapsz.
A hozzászólás módosítva: Júl 26, 2013
(#) dannyc27 válasza nedudgi hozzászólására (») Júl 26, 2013 /
 
Igen az lenne,most tanulom az elektronikat vagyis szeretnem,akkor azt jelenti,hogy a fenti kepen lathato rajz alapjan a megfelelo valasz az a: váltakozó áram leosztására 1:100 arányban?
(#) zsoltee0001 válasza nedudgi hozzászólására (») Júl 26, 2013 /
 
Pontosítanék:
1,4V-ot nem az optokapun hanem a vizsgálandó áramkör kimenetén mértem.
(Ennyit esett kb 10 mA hatására)
Ellenállás nélkül csak azért mertem rákötni mert láttam mennyire gyenge.
Szóval, van ötleted?
(#) nedudgi válasza dannyc27 hozzászólására (») Júl 26, 2013 /
 
Pontosítok: Vátakozó feszültség leosztása.
Van ám külön házi feladat topik!
(#) dannyc27 válasza nedudgi hozzászólására (») Júl 26, 2013 /
 
Rendben,akkor oda irok a tovabiakban,koszonom szepen a segitseget.
(#) nedudgi válasza zsoltee0001 hozzászólására (») Júl 26, 2013 /
 
Akkor nincs semmi gond. A kimenet ugye digitális (valami kapcsolójel)?
A 10 mA a legtöbb optokapunak elég, ha nem, akkor érzékenyebb típust kell választani.
Miért van az az érzésem, hogy keveset árultál el a szituációról?
A hozzászólás módosítva: Júl 26, 2013
(#) pucuka válasza dannyc27 hozzászólására (») Júl 26, 2013 /
 
A közel 1:100 leosztás viszont csak 1:99
(#) zsoltee0001 válasza nedudgi hozzászólására (») Júl 26, 2013 /
 
Ez egy garázskapunyitó infrasorompó áramköre.
A +5 voltot húzza le testre ha zárt a sorompó, ami tulajdonképpen egy leválasztott relé végzi.
Gyártottam ezekhez időzítő áramköröket, miután kész lett utána jöttem rá, milyen kis árammal dolgozik, mivel innen kellene levenni a sorompó jelét.
Nem gondoltam volna, rafkós volt az olasz....
(#) Frankye válasza Tranzisztor mester hozzászólására (») Júl 26, 2013 /
 
Emlékező ajtócsengő néven egy régi Ezermester-számban volt egy ilyen kapcsolás, megkísérelem megkeresni Neked. Ha meglelem, felteszem ide.
(#) nedudgi válasza zsoltee0001 hozzászólására (») Júl 26, 2013 /
 
A TLP281 áramátviteli aránya legalább 50%.
Én betennék egy tranzisztort, bázisán egy 1kOhm ellenállással, a kollektorra pedig az optocsatoló diódája mondjuk 120 Ohm ellenálláson keresztül az 5V tápra.
Így 20mA körülire korlátozzuk a optocsatoló bemenő áramát, a kimeneten pedig 10mA várható a legrosszabb esetben. Ez már elég?
(#) zsoltee0001 válasza zsoltee0001 hozzászólására (») Júl 26, 2013 /
 
Lemértem az áramot.
Először nem akartam elhinni: 0,325 mA ezen már kapcsolt, ez alatt nem!
De így is elég bizonytalan a dolog.
Gondolkoztam tranzisztoros erősítésen (az optokapunak.. eléggé vicces)
De ahhoz közösíteni kéne a két áramkör testpontját, de, hogy ne legyen egyszerű az élet a minuszra bekapcsoláskor (pár tized másodpercre) +5voltot ad és azonnal kiszúrja, hogy ott valami nem stimmel.
Szerintem ez valami szándékos kicseszés a tervező részéről
(#) nedudgi válasza zsoltee0001 hozzászólására (») Júl 26, 2013 /
 
Erősítés az optokapunak? Szinte kötelező ennél a típusnál.
Azt még mindig nem tudjuk, hogy mekkora áramra van szükséged, az optokapu kimenetére mi van kötve. Ha nagyobb áramot vársz el az optocsatolótól, akkor olyan típust keress, aminek nagyobb a CTR-e. (CTR: Current Transfer Ratio) Az optocsatoló egyetlen feladata a galvanikus leválasztás, ezért cserébe ad valamilyen vezérlő jelet.
(Léteznek olyan típusok, ahol a CTR akár 200-600%.)
A hozzászólás módosítva: Júl 26, 2013
(#) nedudgi válasza zsoltee0001 hozzászólására (») Júl 26, 2013 /
 
Milyen mínuszra ad +5V feszültséget? Miért is kéne közösíteni a testpontot? Lehet, nem vagyok képben igazán, egy rajz segítene mindkettőnkön.
(#) resystance hozzászólása Júl 26, 2013 /
 
Sziasztok!
Kaptam egy ilyet: ***. El tudjátok mondani nem villanyszerelő nyelven, hogy ez pontosan mire szolgál?

Ha nem a saját géped linkjét teszed be, az sokat segít!
Frankye
A hozzászólás módosítva: Júl 26, 2013
(#) kadarist válasza resystance hozzászólására (») Júl 26, 2013 /
 
Ez olyan, mint egy egyszerű relé. Bővebben: Link
(#) resystance válasza resystance hozzászólására (») Júl 26, 2013 /
 
Hoppá bocsi. PDF
(#) resystance válasza kadarist hozzászólására (») Júl 26, 2013 /
 
Ez pontosan az a villanyszerelő nyelv, amit említettem. Igazából a bekötésére lennék kíváncsi. Van 5 bekötési pontja. De tegyük fel, hogy értem, mi ez. Ha ez egy egyszerű relé, akkor mitől 13.000 Ft egy ilyen?
(#) zsoltee0001 válasza nedudgi hozzászólására (») Júl 26, 2013 /
 
Köszi, összejött, Bc337 10 kohm-on keresztül szépen kapcsolja.
Valamiért tudat alatt össze akartam kötni a jel minuszt, aztán jutott az eszembe, hogy ugyanarról a tápról megy mindkét panel
Az optokapu kimenete teljesen lényegtelen, PIC van rajta, gondoltam arra is, hogy közvetlen rákötöm a pic lábára ezt a jelet, de itt több méteres kábelről van szó, szóval jobb a békesség.
Üdv
(#) nedudgi válasza zsoltee0001 hozzászólására (») Júl 26, 2013 /
 
Örülök, hogy segíthettem.
(#) kadarist válasza resystance hozzászólására (») Júl 26, 2013 /
 
Mutatja a tokozásán lévő rajz. Az A1-A2 a behúzótekercs, a többi meg a kontaktusok, amik záró-nyitó jellegűek. Az ára a tokozás, a sínre szerelhetőség miatt annyi, meg azért, mert van benne Graetz-híd, hogy AC/DC-ről is lehessen működtetni. Még egy varisztort is tettek a behúzóra a működtető oldal védelmére.
A hozzászólás módosítva: Júl 26, 2013
(#) proli007 válasza Tranzisztor mester hozzászólására (») Júl 26, 2013 /
 
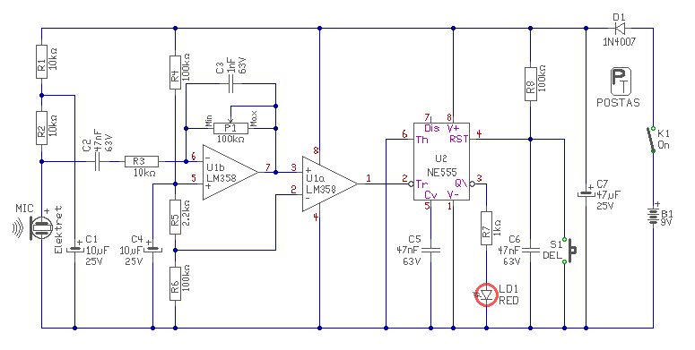
Hello! Link helyett kapcsolás is jó? üdv!
(#) proli007 válasza Frankye hozzászólására (») Júl 26, 2013 /
 
Hello! Szerintem erre gondoltál, de ez nem mikrofonos.. üdv!
(#) resystance válasza kadarist hozzászólására (») Júl 26, 2013 /
 
Köszönöm, így már az én nyelvemen is érthető. Az ára irreális, szerintem az előállítási költsége 30-ada ennek max.
(#) proli007 válasza resystance hozzászólására (») Júl 26, 2013 /
 
Ki mondta neked, hogy az árnak manapság bármihez is van köze, azon kívül, "hogy mennyiért adható el"?..
(#) resystance válasza proli007 hozzászólására (») Júl 26, 2013 /
 
Jogos!Sajnos nem tudtam szert tenni kapitalista gondolkodásra, nekem ez érthetetlen.
Következő: »»   2068 / 4054
Bejelentkezés

Belépés

Hirdetés
XDT.hu
Az oldalon sütiket használunk a helyes működéshez. Bővebb információt az adatvédelmi szabályzatban olvashatsz. Megértettem