Fórum témák

» Több friss téma
Fórum » Elektronikában kezdők kérdései
- Ez a felület kizárólag, az elektronikában kezdők kérdéseinek van fenntartva és nem elfelejtve, hogy hobbielektronika a fórumunk!
- Ami tehát azt jelenti, hogy a nagymama bevásárlását nem itt beszéljük meg, ill. ez nem üzenőfal!
- Kerülendő az olyan kérdés, amit egy másik meglévő (több mint 17000 van), témában kellene kitárgyalni!
- És végül büntetés terhe mellett kerülendő az MSN és egyéb szleng, a magyar helyesírás mellőzése, beleértve a mondateleji nagybetűket is!
Lapozás: OK   2639 / 4037
(#) Ivan93 válasza bladerock99 hozzászólására (») Szept 27, 2015 /
 
Szia! A nyákra ez van írva: D41N4001. Ebből van 4 darab. Szerintem Schottky dióda, de ez nem biztos.
Most vettem észre, hogy ez egy graetz-híd, így kiváltható mással is.
A hozzászólás módosítva: Szept 27, 2015
(#) Gafly válasza Ivan93 hozzászólására (») Szept 27, 2015 /
 
Ez a létező legegyszerűbb egyenirányító. 3Ft egy darab (de úgyis van a fiókban).
(#) vargaf válasza Ivan93 hozzászólására (») Szept 27, 2015 /
 
Szia!
Ez egyszerű szilícium dióda, 100 V és 1 A.
Üdv.: Feri
(#) amda hozzászólása Szept 27, 2015 /
 
Sziasztok! Mire jó egy zajzár? Miért jó, ha ezen keresztül vezetik a mikrofon jelét a keverőbe? Nem elég a mikrofont a keverőbe csatlakoztatni?
Például egy ilyen:
Bővebben: Link
A hozzászólás módosítva: Szept 27, 2015
(#) pucuka válasza amda hozzászólására (») Szept 27, 2015 /
 
Dinamika kompresszoroknak a működési módjukból fakadóan van egy olyan rosz tulajdonsága, ha csökken a bemenőjel, növekszik az erősítés. Ha nincs mikrofon (hasznos) jel, akkor a saját zaját fogja erősíteni, ami kellemetlen, és zavaró. A zaj spektruma viszont sokkal szélesebb mint a beszédé, ezért szűrővel kiválasztják azt a spektrum részt, ami csak a zajra jellemző, és ezzel a jellel működtetik a zajzárt. Ahogy a leírásból is olvashatod, igen gyorsan.
(#) amda válasza pucuka hozzászólására (») Szept 27, 2015 /
 
Köszönöm a választ! De akkor ezt miért nem alkalmazzák minden erősítésnél? Vagy csak különleges alkalmakkor kell ezt a cuccot használni?
(#) Gafly válasza amda hozzászólására (») Szept 27, 2015 /
 
Idézet:
„De akkor ezt miért nem alkalmazzák minden erősítésnél?”

Amikor én még hangosítottam, akkor ilyenek nem is voltak (vagy nem tudtunk róla). Na jó, "dinamika kompresszor" az már volt volt, de "gerjedésgátló"
Mellesleg nem is igazán kellenek ám ezek mindenkor (attól hogy van "farkad", nem kell ám folyamatosan csóválni ).
(#) pucuka válasza amda hozzászólására (») Szept 27, 2015 /
 
Ez amolyan kényelmi funkciót lát el jó pénzért lusta (vagy több más funkciót ellátó) hangtechnikusok számára. Nem feltétlen szükséges a használata, de ha annyi pénzed van amit nem tudsz elkölteni, miért ne legyen egy ilyen. Más oldalról (Behringer) csináljunk még több jó pénzért eladható kütyüt, több bevételért.
(#) amda válasza pucuka hozzászólására (») Szept 27, 2015 /
 
Köszönöm a válaszaitokat!
(#) Wind-Storm hozzászólása Szept 28, 2015 /
 
Helló!

Adott egy DVM, mely bemenetére pár másodpercenként váltakozva két feszültségszintet kapcsoltatnék.
Az alap elképzelésem ez lenne, hogy két P csatornás FET felváltva működve vitelezné ezt ki.
A rajzot még nem folytattam, direkt van lezárva mindkettő.
Még nem kapcsoltam ilyen módon FET-eket, hogy a darin-jük össze van kötve, illetve nagyobb gate feszültséggel sem kapcsoltam alacsonyabbat. Lehet így valami probléma a rajzról?

A további kérdés az volna hogy mi lenne a legegyszerűbb módja megvalósítani ezt a tulajdonképpen oda-vissza billegést?
Én arra gondoltam (bár nem szeretnék IC-t sem használni ehhez), hogy egy 555-ös IC-t 50%-os kitöltési tényezőre állítok és az out "low" szintje közvetlenül menne az egyik FET gate-jére, a "high" egy tranyón keresztül invertálva pedig a másikéra. Esetleg korábbi emlékeimből az out visszacsatolása mellett a discharge lábat használnám a másik FET-hez és akkor nem kellene tranyó sem invertálni.

DVM.png
    
(#) proli007 válasza Wind-Storm hozzászólására (») Szept 28, 2015 /
 
Hello! "bár nem szeretnék IC-t sem használni ehhez" Már bocs, de ez kissé beteges hozzáállás. Mert az Ic nem azért van hogy megnehezítse, hanem megkönnyítse az életünket..
Számomra a feladat sem teljesen kerek, mert vagy nem ez a lényeg, vagy nem igazán érthető mi értelme van ennek?
- Ha egy DVM bemenetére kapcsolgatod a két feszültséget, mondjuk 50%-os kitöltéssel, akkor ha gyors a kapcsolgatás, ennek átlagát fogod látni rajta. Lévén, hogy a DVM-ben általában integráló AD van. Ha lassabb, akkor csak ugrálni fog. Tehát csak olyan lassan kapcsolgathatod, amit meg is tud mérni és Te is fel tudod fogni, mit is mutat. (Ekkor meg az 50%-nak nem sok jelentősége van.)
- Az 1,2V-ot nem is biztos, hogy oda tudja kapcsolni a Fet, mert átlagos küszöbfeszültsége -17V. Azt pedig elfelejtetted, hogy a Fet-ben egy parazita dióda is van. amikor a 3V-ot oda kapcsolnád, visszafolyik az 1,2V felé.
- Az 555 kimenete és a Dis kimenet sajnos azonos fázisban van, vagy is ugyan akkor van magas és alacsony szinten.
- Tehát ha tényleg ez a feladat, sokkal jobban jársz egy CD4066-al. Mer az egy bilaterális kapcsoló, a tápfeszültsége közti be-kimeneti feszültséget oda tudja kapcsolni neked ahova szeretnéd. És akár az invertálást is meg lehet vele oldani, csak egy ellenállás kell hozzá..
(#) don_peter hozzászólása Szept 28, 2015 /
 
Uraim, egy PIC-el szeretnék egy zenélő lapot, csipogtatni.
Egy nagyon egyszerű elektronika kellene minden sallang nélkül.
3v-os elemről fog működni az az egész, így ezen a feszültségen kellene csipogtatnom a zenelapot.
A régi zenélős órákban volt ilyesmi.
Első gondolatom, hogy valami gerjesztő áramkör kellene, de nem tudom mi az a minimális elektronika amitől már megbízhatóan és hangosan csipogna.

Előre is köszi a segítséget.

Ilyesmi lenne: Bővebben: Link
(#) bbalazs_ válasza don_peter hozzászólására (») Szept 28, 2015 / 1
 
Szerintem a legfontosabb, hogy tedd zart dobozba egy kis lukkal (rezonator). Az a hangerot jelentosen fokozza (a keszen kaphato kis fekete korong csipogok belsejeben is ez van).
A masik, hogy szerintem push-pullban hajtsd, ket labbal.
A tobbi nem nehez. Ha nagyobb hangerot akarsz, akkor viszont kellene egy pici erosito, ertelemszeruen magasabb feszultsegrol (ezeket feszultseggel hajtjak).
(#) don_peter válasza bbalazs_ hozzászólására (») Szept 28, 2015 /
 
Egy zárt kis dobozba lesz beletéve egy pici lukkal ahogyan te is írtad.
Sajnos a hely miatt nem használhatók semmilyen kész dobozos piezót.
Idézet:
„"push-pullban hajtsd, két lábbal"”

Ezt kifejtenéd? (ki be kapcsolgatásra gondolsz?)
3v áll majd a rendelkezésemre, ebből kell megoldanom.
Nem kell hosszan csipognia, csak rövid időközönként, jelzés értékkel.

Egy pici kapcsolással nem lehet ezt megoldani, hogy a PIC-el csak a logikai szintet keljen megadnom?
(#) pucuka válasza don_peter hozzászólására (») Szept 28, 2015 / 1
 
A PIC két kimeneti lába közé teszed, ahol a jelek ellenfázisban vannak. Ha az egyik 1, akkor a másik 0. A frekvenciát oda állítod, ahol a leghangosabb.
(#) Wind-Storm válasza proli007 hozzászólására (») Szept 28, 2015 /
 
Nem beteges, csak szimplán ilyen egyszerű feladatra nincsen ennyi IC-nek hely a jelenlegi panelen, és bizony ez megnehezíti most a feladatot.
A kapcsolgatásra írtam, hogy pár másodpercenként váltakozva, szóval nem lenne átlagolás.
Az 50%-os kitöltési tényezőt arra értettem hogy mondjuk 3 másodpercig magas a kimenet, 3 másodpercig pedig alacsony, tizeddel sem hosszabb vagy rövidebb, ezen két állapot közül az egyiket invertálni, hogy adott periódusban ugyanazt a jelszintet kapjam, csak másik kimeneten.
FET-es tanácsot köszi, akkor azt elfelejtem. 4066-os IC-vel volt már dolgom, de túl sok a kimenete, így a helyfoglalása is a plusz két fölös kimenetével.
(#) proli007 válasza Wind-Storm hozzászólására (») Szept 28, 2015 /
 
Akkor használj MAX4644-et. Annak nincs egyel több lába sem a kelleténél..
(#) Wind-Storm válasza proli007 hozzászólására (») Szept 28, 2015 /
 
Nem is lenne rossz ötlet, csak kár hogy nem találom egyik közeli üzletben sem.
Mindegy, lehet hogy mégis be fog férni a 4066-os, ha egyáltalán lesz még igény az átváltásra.
Az ellenállásos invertálást amúgy hogyan gondoltad?
(#) proli007 válasza Wind-Storm hozzászólására (») Szept 28, 2015 / 1
 
Itt pld. megnézheted az a,b,c is inverterként működik.
(#) Wind-Storm válasza proli007 hozzászólására (») Szept 28, 2015 /
 
Ez hirtelen túl komplex nekem, de azt hiszem már sejtem hogy a maradék nem használt csatornákkal meg ellenállással meg lehet oldani.. majd kitalálom a saját példámhoz, kösz!
A hozzászólás módosítva: Szept 28, 2015
(#) proli007 válasza Wind-Storm hozzászólására (») Szept 28, 2015 / 1
 
Hú ha! Szerintem csak nem látod a fától az erdőt. Ha a kapcsoló bemenete magas szintet kap, bekapcsol. Ha egyik pontja a GND-re van kötve, a másikat meg egy ellenállás húzza fel a tápra, akkor..
Ha ki van kapcsolva, az ellenálláson magas szint van. Ha meg be, akkor alacsony. Ez pedig nem más, mint egy inverter.
A hozzászólás módosítva: Szept 28, 2015
(#) don_peter válasza pucuka hozzászólására (») Szept 28, 2015 /
 
Köszi
Azt hiszem sikerült megoldanom, remélem cikluson belül is fog működni.
Nem kell valami védelem a PIC lábára?
Gondolok itt arra, hogy itt csak csak rövid zár keletkezik a két láb közt.
A hozzászólás módosítva: Szept 28, 2015
(#) Wind-Storm válasza proli007 hozzászólására (») Szept 28, 2015 /
 
Igen, már megfejtettem magamnak.

firka.png
    
(#) Topi hozzászólása Szept 29, 2015 / 5
 
Egyre sűrűbben találkozni EIA-96 kódolású SMD ellenállásokkal, így készítettünk egy új segédprogramot, ezek megfejtésére. Tekintettel arra, hogy a 3-4 jegyű hagyományos kódoláshoz képest a ráírt érték nem az ellenállás értékre jellemző, hanem a 96-os sorban való elhelyezkedésére utal, így a feloldása nehezebb.

Segédprogram: SMD Ellenállás kódból érték (EIA-96, 3-jegyű, 4-jegyű)

Pár példa:
01Y = 100 × 0.01 = 1Ω
68X = 499 × 0.1 = 49.9Ω
76X = 604 × 0.1 = 60.4Ω
01A = 100 × 1 = 100Ω
29B = 196 × 10 = 1.96kΩ
01C = 100 × 100 = 10kΩ

Használjátok bátran.
(#) morgo válasza Topi hozzászólására (») Szept 29, 2015 / 1
 
Köszönjük! Én is szenvedtem nemrég az EIA kódokkal. Offline állapotban ezeket használom:
Androidra: Bővebben: Link
PC-re: Bővebben: Link
A hozzászólás módosítva: Szept 29, 2015
(#) kendre256 válasza morgo hozzászólására (») Szept 29, 2015 /
 
Ellenálláskódokra, meg még nagyon sok elektronikai problémára jól használható:
ElectroDroid Androidra
(#) pingu01 hozzászólása Szept 29, 2015 /
 
HALIKA érdeklődni szeretnék nekem van egy SUZUKI SWIFTEM 95-ÉVJÁRATÚ.
ÉS VAN BENNE IMMOPILIZER INDITÁSGÁTLÓ DE SAJNOS ELHAGYTAM A KOCSIMBÓL AZT RÉSZÉT AHOVÁ ÉRINKEZTETNEM KELL AZTA KIS FEKETE DUGÓT ÉS IGY LE VAN BLOKOLVA A KOCSIM NEM INDUL! SZERETNÉK TANÁCSOT KÉRNI HOGY LE HETNE EZT KI IKTATNI BELŐLE?
(#) proli007 válasza Wind-Storm hozzászólására (») Szept 29, 2015 / 1
 
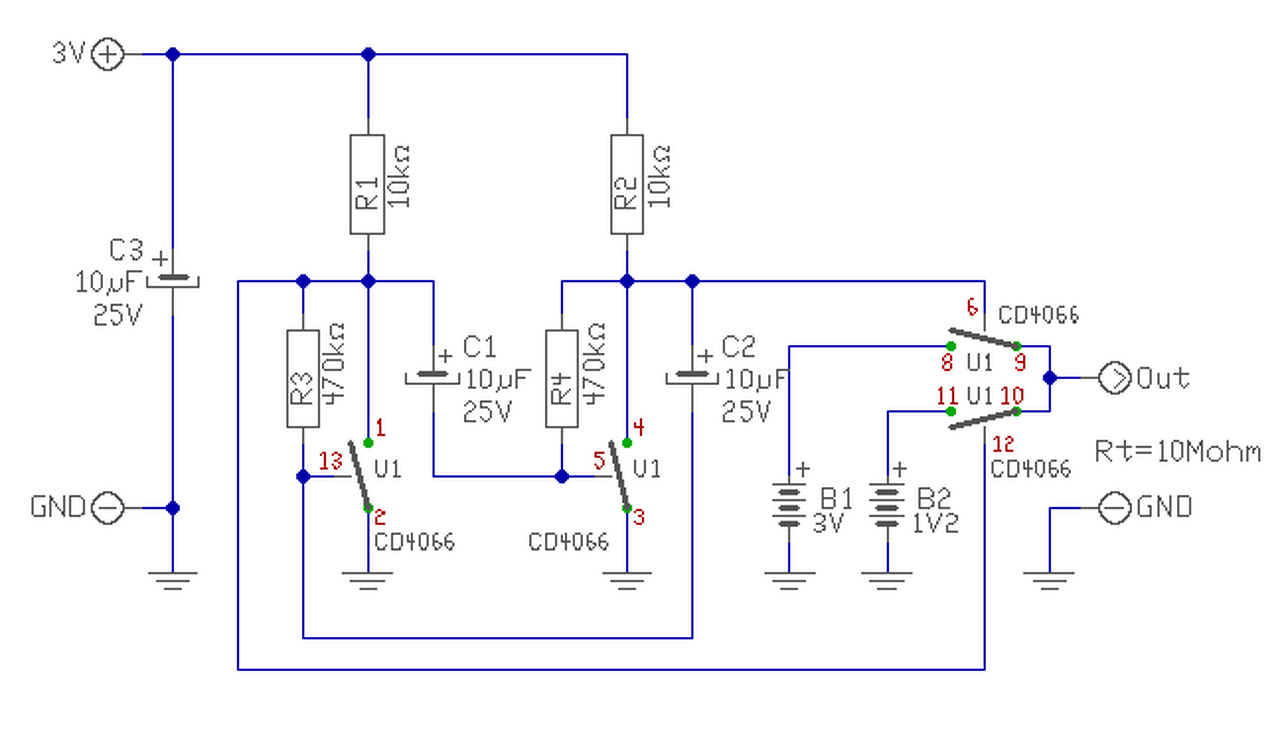
Ha már a 4066-ból invertert lehet készíteni, akkor astabil multit is. Így az két kapcsoló ütemvezérlését is meg lehet oldani, annak ellenfázisú kimenetével.. De azt ne feledd, hogy ennek az IC-nek az abszolút minimum tápfesze a 3V. És a kapcsolt jelnek illene a két tápfesz között kellene lenni. Minél jobban megközelíted a tápokat, annál pontatlanabb lehet a dolog. Tehát ha van mód rá, akkor a 3V-nál nagyobb tápfeszt kellene választani az IC-nek. És ha kimenti feszültségnek azt szeretnéd látni, mint amit kapcsol, akkor igazán nem lehet terhelni.
(#) morgo válasza kendre256 hozzászólására (») Szept 29, 2015 /
 
Ismerős, de abban nincsenek EIA kódok. Vagy csak én nem találtam...
(#) kendre256 válasza morgo hozzászólására (») Szept 29, 2015 /
 
Az "SMD ellenállás kalkulátor" menüpontban nem csak számokat lehet beírni, hanem betűket is. Ha érvényes a kód, akkor felismeri és kiírja, hogy EIA kód, meg az értéket is.
(Most vettem észre én is, gondoltam kipróbálom mit csinál, ha beírok neki EIA kódos ellenállást, és felismerte )
Következő: »»   2639 / 4037
Bejelentkezés

Belépés

Hirdetés
XDT.hu
Az oldalon sütiket használunk a helyes működéshez. Bővebb információt az adatvédelmi szabályzatban olvashatsz. Megértettem