Fórum témák
» Több friss téma |
- Ez a felület kizárólag, az elektronikában kezdők kérdéseinek van fenntartva és nem elfelejtve, hogy hobbielektronika a fórumunk!
- Ami tehát azt jelenti, hogy a nagymama bevásárlását nem itt beszéljük meg, ill. ez nem üzenőfal! - Kerülendő az olyan kérdés, amit egy másik meglévő (több mint 17000 van), témában kellene kitárgyalni! - És végül büntetés terhe mellett kerülendő az MSN és egyéb szleng, a magyar helyesírás mellőzése, beleértve a mondateleji nagybetűket is!
rádiótechnikában nincs, viszont a hobbielektronikában ott van azon a dátumon amit írtál.
Egy dologra figyelmes lettem már egyből, A te rajzodon a 47K ellenállás mint ha a T1 emitteréhez hozzá lenne kötve a hobbielektronika füzetében viszont nincs... Ha ez így van akkor valószínű rossz a tied a nyákon alakítsd át, kapard ki a fóliát a megfelelő helyen vagy akármi....
No akkor ez itt megint probléma, mert a rajz szerint nem npn+pnp+pnp, hanem 3 pnp típus, nameg az a bunkó ott a T1 fölött a rajzodon.
És milyen tranzisztorokat használtál egyébként?
Amit beraktál kép, pontosan azaz! csak át kellett alakítanom, mert nem fért rá a nyákra(csóró a suli, és nem biztosit hozzá nyákot csak 1 nagyon picit).
Azt megnézem, lehetséges hogy túl közel van neki is látok kikapargatni remélem jó lesz
Na varj megnézem mert már ebbe se vagyok biztos, nagyon nagyon kezdő vagyok
A tranzisztorok sorba balrólAC125, BC212, AC125 (ezeket a tanárom vette, nagyon gebaszos nem lehet elvileg) ami ott van a hobbyelektronikába az ac107 de azt mondta h helyettesíthető
Na akkor így eleve nem lehet az egyik NPN mert két egyforma van, ami PNP, és a harmadik típus szintén PNP bc212.
Szóval ez a probléma kilőve. Tehát mindegyik tranyód PNP. ez már egy jó hír. És mi az hogy át kellett alakítanod? pontosan mit alakítottál rajta? Ez így nem lesz jó, a moderátorok nem szeretik, ha chat-nek használják a forumot! Seggbe rugdalják az embereket érte.
Van valami elérhetőséged? Email, msn vagy ilyesmi?
![]() Amúgy az 1k-s ellenállás meg a hangszoro átkerültek szélre 90fokkal elforgatva
:kalap: okés
Helló!
Tudja valaki hogy hogyan kell átszámítani a 97dB 2.83 volt/1 méter értéket, xxdB 1Watt/ 1 méter-re?
Üdv!
Van egy BD241-es NPN tranyóm. Kapcsolóüzemben használnám. A bemenetét/bázist egy 555-ös ic vezérli (kb 50mA-rel) itt megvan a tökéletes négyszögjel 0-5V között. De a kimenetén 4-5Volt között váltakozik a jel, azaz nem zár le a tr. Ez mitől lehet?
A BD hány ampert kapcsolna? Figyelembe kell venni a tranyó áramerősitését,ami nemigent több párszor 10-nél. Vagy nagyobb bázisáram kellene,vagy darlingtonfokozatot kell alkalmazni.
Most olvasom,hogy nem zár le,ezt más okozza. Kapcsirajz?
Kapcsirajz nincs, simán kapcsolóként használnám, 50-300mA-t kapcsolna. Arra gondolok, hogy rossz a tranyó
![]() Adatlap szerint 100 feletti az áramerősítése, de konkrétan 6-tal megelégednék. A tápot egy-az egyben átengedi, kis veszteséggel, de utánna nem zár le. kb 2-5kHz-cel megy most, mert 555-öst elszámoltam. De elvileg 1Mhz-ig működne ![]() Kapcsirajz: -555 kimenete ----> 100ohm ----> bázis U+ ---> collektor emitter ---> villogtatni kívánt led(nem kell ellenállás hozzá) ---> föld
A volt/méter az elektromos térerősség mértékegysége.
Bővebben: Link A watt/méter egy hangsugárzó érzékenységével kapcsolatos: A hangsugárzó érzékenysége azt mutatja meg, hogy egy watt teljesítmény hatására egy méter távolságból egy süketszobában mekkora hangerőt hoz létre a hangsugárzó. :eek2: Azért van az URL gomb, hogy használjuk! Javítva. Frankye
Igen ez valóban a hangsugárzó érzékenységére vonatkozó adat. A gondom, hogy ezt kétféle -képpen adják meg. Az egyik az általad mondott módszer, amit én is ismerek. A másik ez a 2,38V/1m ami ugye nem valószínű hogy 1W-al egyenlő. Ennek a két különböző adatnak az átkonvertálásához kérnék képletet, vagy magyarázatot.
megkérdezném tud-e valaki tanácsot adni. van egy sony tévém amin sajnos elég lassan 1-2 perc mire bejön a kép 8 éves lehet a szerelő szerint a képcső fog meghalni hamarosan. mikor bejön a kép akkor minden tökéletes utána jtanácsot kérnék hogy , javitható vagy szokjam az uj tv vásárlás gondolatát.
kösz Beáta
Hello Attila!
Még mindig félreértjük egymást! ![]() Idézet: „A csillagpontok miatt a relé tekercsének árama egyáltalán nem okoz változást a tápfeszültségben vagy a referenciában. Így hiszterézist sem okoz. ” Én nem a visszahatás miatt létrejött hiszterézisre gondoltam. A relé, maga is egy "komparátor".Ha egy relét rá kötsz a tápodra és szabályozod a feszültséget, akkor pld. egy 12V-os relénél, 9V-on húz meg, és csak 6V-on ejt el. Így a természetes hiszterézise, 3V. Ha a relé elé egy analóg erősítőt kötsz, aminek az erősítése pld. 1000, akkor is lesz hiszterézise a kapcsolásnak, csak 1000-szer kisebb, azaz 3mV. Tehát hiába nincs pozitív visszacsatolás, akkor is lesz hiszterézis. Én erről próbáltam utalni. (Amúgy a fűtött érzékelőt is szoktak használni, ha nem a hőmérsékletet, hanem a hőérzetet akarják mérni) üdv! proli007
Hello!
Kérdés, - hogy hogy jön meg a kép. Szép fokozatosa, és először látszanak a visszafutási (ferde) csíkok, és esetleg el van szineződve, esetleg sötét a kép eleinte ezüstös színű? Mert akkor a szerelőnek valószinűleg igaza van, emisszióvesztes aképcső. - mit nevezel Te tökéletesnek? A képet önmagához képest? Egy képcső, élettartama régen 10 év volt, átlagos (napi 3óra) nézettség esetén. - Vagy egyszer csak pik-pak megjelenik a kép és minden rendben van. Mert akkor lehet a táppal, vagy egyéb áramkörrel van baj, ami kezdetben nem indul meg. üdv! proli007
Szerintem használd így, ameddig általad elfogadhatóan működik. A jelenség - a képcső halála - várhatóan fokozatosan fog bekövetkezni. Egyszerűen kimerül az elektronkibocsátó réteg, és a bemelegedési idő még tovább fog nőni, azzal együtt, hogy a képminőség is drasztikusan leromolhat (negatív kép, stb). Ha már félhalott, meg lehet próbálni a regenerálást, ennek sikere azonban nem 100%-os, viszont lényegesen olcsóbb, mint a valószínűleg gazdaságtalan képcső csere. Mindenesetre Neked kell eldöntened az árak ismeretében, hogy lesz egy 8 éves TV-d, új képcsővel, vagy egy mostani - valószínűleg sokkal igénytelenebbül legyártott, és rövidebb életű - viszont jóval kevesebbe kerülő darabot választasz.
A watt/méter - a látszat ellenére - nem mértékegység. Csak mértékegységnek látszó szöveg. Egy mérési módszert jelöl. Láttam már "1 watt @ 1 méter" formában is, ami kevésbé félrevezető.
Közismert, hogy az átlagemberek is hajlamosak teljesen elfelejteni amit az iskolában tanítottak nekik, de a kereskedők különös leleménnyel kuszálják össze a dolgokat és próbálják félrevezetni a vásárlókat. Zavaros dolgokat írnak, hogy ne lehessen egyszerűen ellenőrizni az állításaikat és minél nagyobb számokat lehessen írni. Persze lehet, hogy egyszerű elírásról van szó, a wattot a nagytudású kereskedő voltnak írta. Hogy' kapcsolják rá mindkettőt, érezze a különbséget! Az elektromos térerősséget nem lehet mérési módszerre átszámolni.
Üdv mindenkinek!
Nekem csak az volna a kérdésem, hogy adatlap szerint egy ULN2804 500mA árammal terhelhető, namármost ez a teljes tranzisztormező együttes terhelhetőségét mutatja, vagy csak egy tranzisztor maximális áramát jelenti? A segítségeket köszönöm.
Fene se venne egy egész mezőt ha elég egy
Sziasztok!
Tud nekem valaki segíteni abban, hogy mi baja van akkor egy erősítőnek, amelyiknek több bemenete van, ha az egyes bemenetek alkatrészei (előerősítő, hangszínszabályzó) külön külön kifogástalanul működik, összerakva az egész, rákötve a keverőre sistereg, zúg, és nem erősít semmit, a keverő is működik. Szóval mi lehet a baja?
Sziasztok!
Egy amatőr kérdésem lenne a tranzisztor kapcsolóüzemével kapcsolatban. Topi PIC-ről szóló cikkében írja, hogy a tranzisztor bázisellenállásának kiszámolásához egyszerűen az R=U/I képletet kell használni ahol az I a befolyatandó áram erőssége. Bővebben: Link Viszont a Kónya féle PIC könyvben ez a képlet található: R=(U-0,7V)/R ahol a 0,7V a tranzisztor bázis-emitter átmeteten eső nyitóirányú feszültség. Most akkor melyik képlet a helyes?
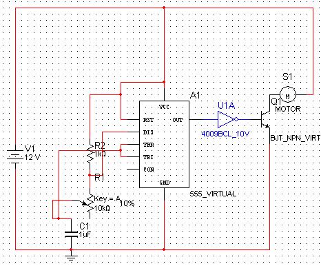
Módositottam rajta igy már alkalmas ez a kapcsolás pwm vezérlésre?
Bocsánat a bázisell kimaradt siettem.
R sosem lesz egyenlő U/R - rel, mert szegény Ohm_bácsi forogni kezd a sírjában. Vagy rosszul másoltad vagy rossz az eredeti képlet is.
Helyesen R= (Uportki-U(be)diodanyitofesz)/Iszuksegesbazisaram
Bocs, természetesen csak elírtam, I-t szánékoztam írni, de nem is ez volt a kérdés.
Tehát akkor a 0,7V-ot le kell vonni?
Le kell.
Fogalmazzuk általánosan: A kapcsolótranzisztor BE diódájának nyitófeszültségét kell kivonni. Én inkább 0.6V-tal számolnék...
|
Bejelentkezés
Hirdetés |












