Fórum témák
» Több friss téma |
- Ez a felület kizárólag, az elektronikában kezdők kérdéseinek van fenntartva és nem elfelejtve, hogy hobbielektronika a fórumunk!
- Ami tehát azt jelenti, hogy a nagymama bevásárlását nem itt beszéljük meg, ill. ez nem üzenőfal! - Kerülendő az olyan kérdés, amit egy másik meglévő (több mint 17000 van), témában kellene kitárgyalni! - És végül büntetés terhe mellett kerülendő az MSN és egyéb szleng, a magyar helyesírás mellőzése, beleértve a mondateleji nagybetűket is!
Heló
Az alábbi feladatot meg tudná nekem oldani valaki?
No offense, de szerintem ezt neked kellene tudni megoldani.
Helló mindenkinek.
Tegnap vettem nagyon olcsón egy 35 000 mAh-ás power bankot. De nem hiszem hogy akkora lenne. Ezért az lenne a kérdésem hogy hogyan lehetne a leg egyszerubben pontosan meg állapítani hogy valójában mekkora mAh-ás benne? Akit érdekel annak el mondom hogy 4000 huf volt. Üdv és köszi
Ha nagyon szerencsésnek érzed magad, akkor egy nullát vágjál le, ha kevésbé, akkor kettőt.
Amúgy meg egy megfelelő töltővel. Minden más bonyolultabb.
Ha berakod a kocsid akksija helyett és működik, jó vásárt csináltál
Üdvözlök Mindenkit!
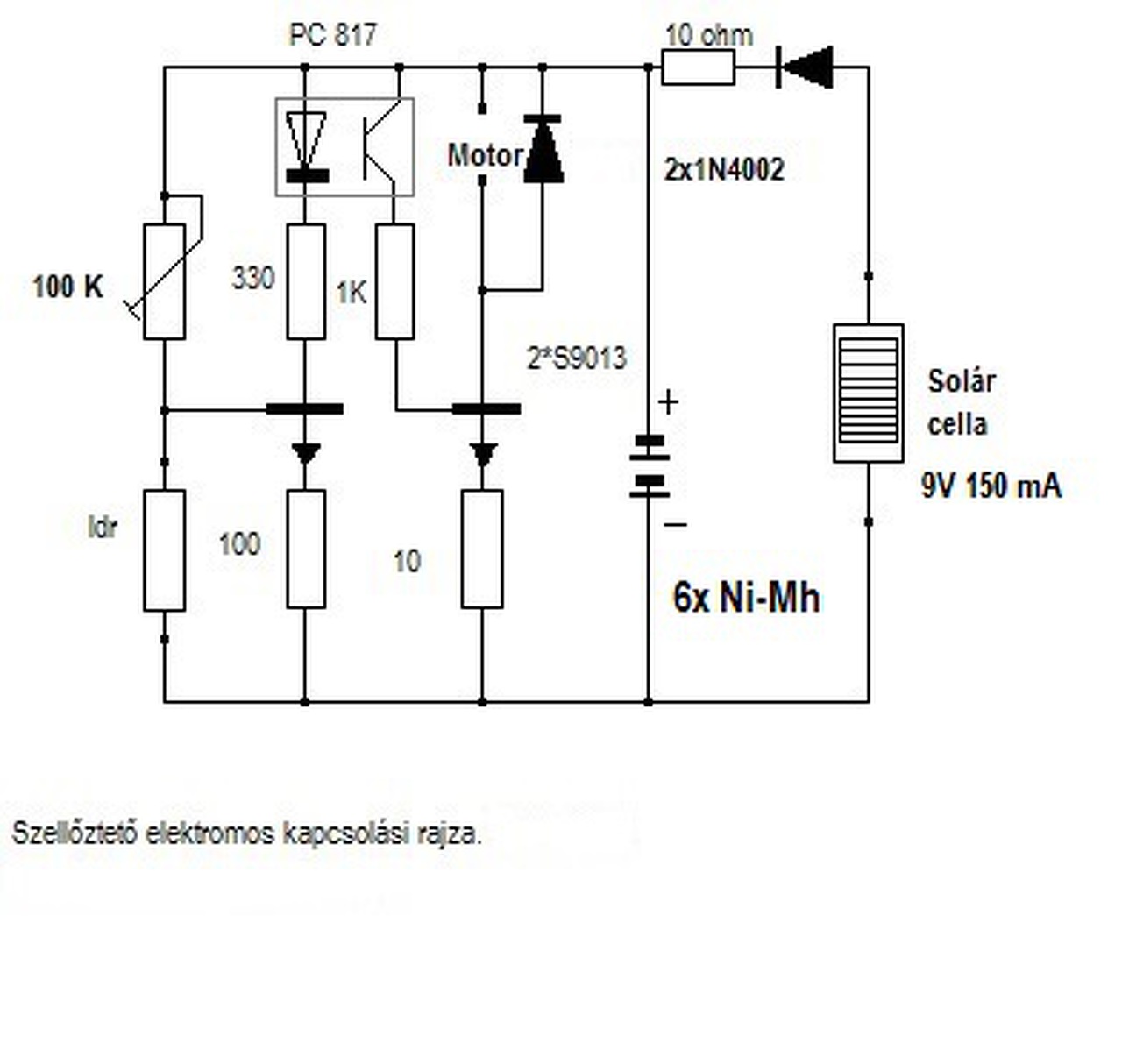
Szeretnék segítséget kérni egy áramkör átalakításához. Pár szóban a funkciójáról: Lakótérben lévő ventilátor 6db Ni-Mh akkuról működik,amit egy 9V 150mA-es napelem tölt. Az áramkör akkor engedi működni a ventilátort, amikor nincs környezeti fény, tehát nem süt a nap. Ha süt a nap,tölti az akkumulátorokat, a venti nem működik. A ventilátor a lakásból egy csövön keresztül a külső légtérbe(udvarra) vezeti a "párás" levegőt annak érdekében hogy ne legyenek a falak...stb penészesek. Ismerősöm által megálmodott vezérlés a fentebb leírtak szerint hibátlanul működik, viszont jobb lenne ha a ventilátor csak meghatározott ideig működne, elkerülve az akku csomag teljes lemerülését. Gondolkodtam időzítő áramkör hozzáépítésén, de a hely szűke miatt ezt nehéz lenne kivitelezni. Talán egy feszültség figyelő kialakítása lenne a legegyszerűbb, ami pl. az akku 5V-os kapocsfeszültségét elérve lekapcsolja a ventilátort. Csatolom a most működő elektronika rajzát.Köszönöm a figyelmet és minden ötletet a témával kapcsolatban szívesen várok. Mindenkinek csodás napot! Elpinet
A legjobban akkor jársz, ha a megadott kapacitást elosztod öttel.
Az a probléma, hogy a kínai nyelvben tudtommal nincs megfelelője az Ah mértékegységnek, latin betűkkel szokták írni. A Wh, kWh viszont létezik, legalábbis fordítóprogramok szerint. A powerbank nevű szerkezeteknél az Ah értéket Wh/mWh értéknek kell értelmezni. Azt még nem sikerült kideríteni, hogy ez a beépített akkumulátorokra, vagy az 5V kimenetre értendő. Egy idő után mindenki átvette ezt a ferdített fordítást. Pont ugyanúgy, mikor a merevlemezek kapacitásánál kezdett elterjedni a kerekített érték, megspékelve a kB/MB és 1.000 bájt/1.000.000 értelmezésével. Eredetileg a K és M rendre 1024, illetve 1024*1024 bájtot jelentett. Egy idő után mindenki elvesztette a fonalat, erre tovább rontottak a helyzeten a KiB, MiB rövidítésekkel. Nyelvészek. A hozzászólás módosítva: Jan 17, 2018
Működőképesnek tűnik.
Érdemes lenne a szabályzó potival sorba tenni egy korlátozó ellenállást és olyan fényellenállást választani, aminek az adott fényviszonyok között alacsony (1-5KOhm) az ellenállása. (Ebay-on 20 db 1$, egyik boltban nekem 2900.-ért akartak rendelni 1-et)
Megpróbálnék egy 4,7 V-os Zener-t sorba kötni a trimmer potenciométerrel.
Sziasztok, az lenne a problémám, hogy az alábbi áramgenerátoros kapcsolás nem a vártaknak megfelelöen müködik. Rmax = 6k8, poti 10k, Rmin = 1k, Rsense = 10 ohm. Ilyen paraméterek mellett, elvben cca 5 mA-63 mA ig kéne tudnom szabályozni egy, a proba kedvéért a lézerdioda helyére kötött közepes teljesitményü led áramát. De baromira nem ezt mértem, 1mA -10 mA ig lehet csak, ráadásul hirtelen "megugrik" az áramérték, messze nem lineáris. Lehet hogy a kapcsolás hibás? A fet: irfs640a, és tartalmaz asszem azt hiszem diodát, lehet hogy az bezavar? Köszönöm elöre is a segitségeteket.
Az "asszem", az milyen szem?! A hozzászólás módosítva: Jan 18, 2018
Moderátor által szerkesztve
Szerintem a kiB, MiB, satöbbi az pont nem a nyelvészek sara, sőt, nem is sara senkinek.
Ugyanis a kilo, mega, stb. prefixek 103 alapúak, és itt igazából az IT/mérnök banda volt trehány, hogy a 210-en alapú prefixeket is kilo, mega, stb. néven nevezte, pedig 1024 sose volt egyenlő 1000-el. A márketingesek/közgazdászok pedig csak kihasználták a lehetőséget, hogy 1 _giga_ byte-ot adjanak el 1 gigabyte-ként, ne pedig 1,07-et... Az meg hogy a kínaiak akkuban mindenre mindent ráhazudnak, azt nem kell megmagyarázni. Az öttel ösztás is sok szerintem, nem hiszem hogy 7 Ah kijönne belőle.
Hello! Nem a kapcsolási rajza hibás, hanem az alkatrészek megválasztása helytelen.
- Ha a műveleti erősítő tápfeszültsége 5V, a maximális kimenti feszültsége kb. 3,6V. Ha 63mA a maximális áram és 10ohm Rs értéke, akkor az ellenálláson 630mV feszültség fog esni. A kettő különbsége lesz a Fet maximális vezérlő feszültsége, vagy is 3,6V-0,63V=2,97V. Mivel adatlap szerint a Fet GS küszöbfeszültsége 2..4V közé esik, vagy elég ez a vezérlő feszültség, vagy nem. - A műveleti erősítő (remélhetőleg tényleg LM358) a potméter csúszkán mérhető feszültséget állítaná be az Rs ellenálláson. A megadott ellenállás értékek mellett, a poti csúszkafeszültsége, 0,28V..3,08V között lenne beállítani. Ez 10ohm RS esetén 28..308mA áramot jelentene. Ez messze nem a kívánt beállítási tartomány. - A Led nyitásához 3V telepfeszültség van beírva. De ez mellett nem mindegy a Led nyitófeszültsége. Mert a Led-en eső feszültség, az RS ellenálláson eső feszültség és a Fet-en eső feszültség összegénél, a telep feszültségének nagyobbnak kell lenni. Félő, hogy ha a Te "közepes teljesítményű" diódád egy fehér Led volt, akkor annak nyitófeszültsége önmagában is meghaladta a telep feszültségét. Így milyen áramszabályozás várható el? A Laser Led nyitófeszültsége várhatóan kisebb, mint az alkalmazott Led-ed nyitófeszültsége. A hozzászólás módosítva: Jan 17, 2018
A memória egysége kbyte volt, amit az angolok betűzve kilo-nak ejtenek.
A nyelvészekről meg akkor is minden rossz igaz, legfeljebb hozzácsapjuk a marketingeseket.
Mit kell át kötnöm hogy működjön a magnó?
Üdv!
Gondolom, a 10-esre gondoltál. Bár nem vagyok gondolatolvasó! ![]() A válaszok benne vannak a feladatban. Szinte számolni sem kell, csak logikusan végiggondolni... A hozzászólás módosítva: Jan 17, 2018
Üdv mindenkinek!Kérlek segítsetek,-elfüstölt egy ellenállás a Tesco-s 9,6V-os akkus fúrógépben!
A színeket már nem igazán látni,ha valakinek van(volt) ilyen gondja,legyenszives jelezze nekem! A képek nem valami jók,de,akinek volt már ilyen a kezében,-az kérem segítsen! Előre is köszönöm,kezdőmotoros.
Az csak az áramkorlátozó ellenállás úgy nézem. Hány Ah -s és milyen akku van benne?
A töltője csak egy sima "dugasztáp" jól gondolom?
Hello nekem a motor adta meg magat ha kell van aksim.
1000 mAh-s NiCd akksi van a packban,meg még egy led,a másik ellenállás valószinü annak korlátoz áramot.Igen egy dugasztáp a töltő,14,7 V jön le róla üresen.
Kösz az ajánlatot,mindenhogyan ráfázás volt az egész,(későbánat)már csak azért is,mert NiCd
akksi van benne.Nem beszélve róla,alighogy megvettem kaptam egy komplett gépet ajándékba tele akksikkal 18 V NiMh-es.Csak az rejtély számomra,hogy mitől füstölt el az ellenállás,mert egyik akksi sem zárlatos? Most,hogy széjjel volt szedve,egy másik töltővel az érintkezőkön keresztül feltöltöttem,és minden OK!
A lényeg, hogy a NiCD akkukat kb C/10 A árammal illik tölteni.
Az 1000mAh -s akkudnál a töltőáram mértéke tehát 100mA. Házi feladat, a töltőfeszültség (14.7V) és a töltőáram (100mA) ismeretében, az áramkorlátozó ellenállás értéke OHM törvény alapján kiszámolható... Megjegyzés: ha befér, 5W terhelhetőségű ellenállást tegyél bele, különben újra leég... Ha nem pont szabvány értékű ellenállás jön ki, kerekíthetsz egyel lentebb is nyugodtan, ugyanis a töltőfeszültséged töltés közben kicsit leesik, amit nem vettünk figyelembe, valamint ha a töltőáram kicsit nagyobb lesz, az sem túl nagy probléma... A hozzászólás módosítva: Jan 17, 2018
Kis helyen van, nincs légáramlás körülötte, előbb utóbb elfüstöl. Tudjál rá, hogy "fogyóeszköz"...
Sziasztok! Az a kérdésem hogy van egy legalvanizálodot SAK-C164CI-8EM CB Infineon Technologies tipusú IC. Ezt egyszerüen ki lehet cserélni vagy nem? Kell programozni? Panel minden ép csak ennek rohattak le a lábai. Választ elöre si köszönöm!!!
Mikrokontroller, egyszer programozható ROM -al.
Magyarul ha rosszul égeted be a programot, nem próbálkozhatsz újra, mehet a kukába...
Köszönöm,kiszámoltam,ha igaz akkor 147 ohm,de megpróbálom nélküle,-olyan "dugós"táppal
ami kb. 100 mA-t tud.Mégegyszer is köszönöm a gyors segítséget!
Köszi! Nem értek az ilyesmihez! Tehát ha veszek egy ilyen Mikrokontrollert az még semmit nen mér....Ki olvasható belöle a gyári program?
99,9999 %, hogy nem olvasható ki belőle a program. Gyári eszközökön automatikusan védik a programot.
Hogyan alakul ki a töltésszétválasztás? (Generátor esetében)Azt értem, hogy a rézvezeték tekercsben az elektronok elhagyják az atomot ezáltal az atom pozitív töltésű lesz, de mi lesz az elvándorolt elektronokkal?
Odatapadnak egy másik atom elektron pályájához, és ezáltal az az atom negatív töltésű lesz?Vagy szabadon lebegnek rendezetlenül az atomok között, nem tapadva egyikhez sem? Ezáltal minél több elektron van leszakadva az atomokról, annál nagyobb feszültségről beszélünk a tekercs két vége között?Majd amikor zárjuk az áramkört, akkor kezdenek vándorolni rendezetten ?
Lehet hogy én ülön fordítva a biciklin, de szerintem ha valaki segítséget kér akkor az lenne a minimum, hogy minden "segítséget megad" annak, aki segíteni próbál majd neki.
De sok esetben ilyenkor jönnek a kézzel készített irkafirka rajzok, elfordított vagy tükrözött fotók, a fele befénylik a másik fele homályos típusú műalkotások, lemaradt részletekkel. Sokszor a leírások is ilyenek, kihagyott részletekkel, elhallgatott fontos paraméterekkel, alkatrészértékek vagy típusok elhagyásával, sokszor olyan szintű igénytelenséggel leírva, hogy 2 sorból háromszor bukna meg az illető még általános iskolában is. És sokszor azt várja el a kérdező, hogy más kitalálja hogy ő mire is gondolt, mert a kérdéséből ki se derül, ilyenkor jön a hosszú kérdezősködés. Olvasom ezt a topicot, próbálok is segíteni ha tudok, de néha felbőszít ez az igénytelenség. Jó lesz az oda, majdcsak segít valamelyik hülye, én meg ugye mit fárasszam magam azzal, hogy legalább megkönnyítsem a dolgát. Jobban belegondolva ez nem is igénytelenség, mert aki igénytelen az magával szemben az. Ez inkább pofátlanság. Mint ahogy az is, hogy sokan megköszönni se képesek azt, hogy mások addig kérdezgették amíg ki nem derült hogy mit akarna, kész megoldást kaptak a kezükbe, akár még nyák tervet is csinál a segítő fórumtást, erre válaszul viszont se egy köszönöm, se egy pozitív értékelés, hanem eltűnnek szó nélkül. Természetesen akinek nem inge... |
Bejelentkezés
Hirdetés |

















