Fórum témák
» Több friss téma |
- Ez a felület kizárólag, az elektronikában kezdők kérdéseinek van fenntartva és nem elfelejtve, hogy hobbielektronika a fórumunk!
- Ami tehát azt jelenti, hogy a nagymama bevásárlását nem itt beszéljük meg, ill. ez nem üzenőfal! - Kerülendő az olyan kérdés, amit egy másik meglévő (több mint 17000 van), témában kellene kitárgyalni! - És végül büntetés terhe mellett kerülendő az MSN és egyéb szleng, a magyar helyesírás mellőzése, beleértve a mondateleji nagybetűket is!
Tedd be egy zárt kajásdobozba egy csomó rizzsel együtt. Nem főtt, nyers. Esetleg ha van valahonnan maradt nedvszívó szilikongolyó (pl. vinyók mellé tesznek, vagy cipőkbe), akkor azt is tedd oda. Vagy macskaalom, az is nedvszívó. Így tedd viszonylag meleg helyre, pl. radiátor tetejére, és hagyd ott pár napig.
Ha szerencséd van, akkor kiszárad és nem lesz ebből baj. Ha nincs, akkor a víz megrongált valamit, esetleg elindul valami korrózió, aminek később rosszabb vége lehet. De agybadugós fülesnél ezzel nem nagyon lehet mit kezdeni, ha elromlott akkor csere. A hozzászólás módosítva: Jan 20, 2018
Szia, köszi a kiigazitást, segitséget.
![]() Igazábol kicsit átgondoltam, kicserélgettem az értékeket, és müködik megfelelöen. Egy kérdésem azonban lenne. Miért lehet az, hogy ha pl. egy sokwattos, kicsi ellenállást odateszek terhelésnek, áthajtok rajta megfelelö ellenállásértékek mellett, 800-1000mA-t, a fet alig melegszik, kissé langyos, de ha csak 100-200mA-t, akkor melegszik, méghozzá eröteljesen. Ez a karakterisztika miatt van, hogy még nem birt rendesen kinyitni, kis kimeneti feszültségértékhez relative nagy áram tartozik? De 1A-nál, már a "platon" van a munkapont, szoval ott már azért nem melegszik annyira? Jol gondolom?
Üdv!
"A baj hogy az előre épített programot nem tudom módosítani mivel az már gépi nyelven van. Nem pedig C-ben vagy Assemblyben." Mert lehet, hogy eleve assembly-ben írták. A gépi kódú nyelv, ami csak hex-ből áll, az a proci/mikrovezérlő disassebly-vel olvasható. Lsd. mellékletek. A hozzászólás módosítva: Jan 20, 2018
Sziasztok.
Mikrohifiben tönkrement a trafó. Ha csak egyféle feszültséget állított volna elő nem lenne gond - 12V. Viszont a szekunder oldalon két feszt állít elő két tekerccsel - 12V (1,6A) és 9,3V (2,5A). Arra gondoltam, hogy veszek egy 12V-os trafót (Hestore - nyáktrafó 12V 4,5A) és arról ellenállással osztanám le a 9,3V-os ágat. Valaki tudna segíteni, hogy milyen ellenállást kellene használni, hány ohmosat, ami bírja a több ampert. Bővebben: Link
Sziasztok!
Ezt a kis 2.5''-os SATA HDD-t hogy tudnám rákötni USB-re? Az 5 szálból : a két fekete negatív,a piros ,sárga,narancs a pozitív USB-nél? Ha igen, a 7-eres kábelből melyik menne az USB adat átvitelére? Válaszokat köszönöm! A hozzászólás módosítva: Jan 20, 2018
Arra vigyázz, hogy a linkelt trafó 4,5VA, tehát 12V feszültségen kb. 0,35A. Ellenállásosztó nem a legjobb megoldás, mivel az áramköröd az egyik ellenállással párhuzamosan lesz kapcsolva, és az áramkör+ellenállás eredőjével kell számolni, ami valószínűleg folyamatosan változik működés közben. Esetleg ha a 9V-os rész a trafó után egyenirányítva volt, akkor a diódákra mehetne a 12V, és utána betenni egy fesz. stabilizátort, de melegíteni fog, kell rá hűtőborda. 2 kész trafó lenne a jó megoldás, vagy tekercseltetni 1 megfelelőt.
A hozzászólás módosítva: Jan 20, 2018
Közvetlenül, ahogyan Te akarod, úgy nem lehet. Kell egy adapter.
Bővebben: Link
2.5', azaz 2.5 foot/láb (~76 cm) nem kicsi.
2.5" azaz inch/hüvelyk, (~7.5 cm) már kisebb.
Az adapterbe van valami? Vagy csak a kábelek vannak összekötve?
Azt gondoltam hogy a kép alapján meg van melyik a +;- 5V ,aztán meg az adat és kész.Bővebben: Link Idézet: „Az adapterben van valami?” Van egy mikrokontroller, ami a SATA-USB protokoll transzformációt végzi. Párezerért kapható minden PC boltban.
Igen, van benne egy cél IC és pár alkatrész. Bővebben: Link
Idézet: „ellenállással osztanám le” Semmiképpen sem jó ötlet. Odáig rendben, hogy 12 Volt, de ahogy mások is írták, ez nagyon kicsi lesz oda. Kérdés, hogy az áramkör használta-e bármelyiket is váltóáramként, vagy rögtön egyenirányította. Ha ez utóbbi, akkor könnyebb a helyzet, én betennék egy 12 V 5 A kapcsolóüzemű tápot, mellé pedig egy szabályozható, legalább 3 A leadására képes kapcsolóüzemű DC-DC konvertert.
Hello! Amit írsz, az cseppet kusza, és kevés konkrétum van benne. De ez alapvetően egy egyszerű analóg disszipatív végfok, amihez a a Fet karakterisztikához nem sok köze van. Azért, mert a Fet-et az OPA vezérli és akkora Gate feszültséget állít be, amekkora a beállítandó áramhoz szükséges. Ennek persze előfeltétele, hogy képes legyen rá, vagy is az áramkör képes legyen ezt ellátni. Ellenőrizni egyszerű, ha a poti feszültsége azonos a sönt ellenálláson eső feszültséggel, akkor a szabályozó kör, rendben van.
A Fet melegedését a teljesítmény adja. Vagy is ez, a Drain-Source között mért feszültség és a Drain áram szorzata. Egy analóg szabályzónál, ami teljesítmény nem esik a terhelésen, az megjelenik a szabályzón. Ha a terhelésen nagyobb a feszültség, mint a szabályzón, akkor a terhelésen nagyobb a hőfejlődés. Hiszen az átfolyó áram azonos. Hiába folyik a kimeneten 1A áram, ha a Fet DS feszültsége ekkor csak 0,1V, akkor 0,1W lesz a terhelése. Ha 100mA folyik a terhelésen, de a Fet DS feszültsége mondjuk 3V, akkor 0,3W lesz a Fet hőtermelése. Ezért nem mindegy mekkora a táp, és mekkora a terhelés ellenállása, valamint a beállított áram. Ha így szemléled a dolgot, akkor nem lesz az összefüggések között látszólagos ellentmondás.
5-7 ezer egy kütyü. Van hozzá stabil 12V-os adapter.
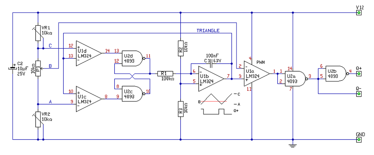
Hello! Csak érdekességképpen, hogy a poti és egy digitális voltmérő közé mit lehetne kialakítani..
Készítünk egy háromszögjelet, aminek csúcsfeszültség értékei, megegyeznek a poti alsó és felső feszültségértékével. Ha a háromszögjel pillanatértékét összehasonlítjuk egy komparátor segítségével a potméter csúszka feszültségértékével, akkor egy impulzusszélesség modulált jelet kapunk, melynek kitöltési értéke arányos lesz a poti csúszka állásával. Ha a PWM impulzus amplitúdója állandó, akkor az impulzus átlagértéke arányos lesz a poti állásával. Ezt (pld. leosztva) rávezethetjük a műszeráramkörre. A DVM átlagolni fogja az impulzusokat, mert a legtöbben integráló AD működik. De ha "egyenfeszültséget" szeretnénk, akkor integrálni kell a PWM jelet. Az áramkörnek két kimenete van, egyik egyenesen arányos lesz a poti állásával, másik fordítottan arányos lesz. Természetesen nem lehet a mért poti teteje és alja tetszőleges értéken a 0..12V tápfesz között, mert minden műszaki megoldásnak van működési határa. Itt pld. a műveleti erősítők bementi és kimenti feszültségének tartománya és működési sebessége fog határt szabni. És minél közelebb lesz a poti teteje és alja közötti különbség a hibák úgy fognak növekedni.
Ha ez tényleg notivinyó, akkor nem kell neki 12V, az USB 5 Voltjáról simán elmegy. Akkor egy legalapabb 2,5"-os USB külső ház elég, ami olyan 2000 Ft körül szokott kezdődni
Sziasztok.A kérdésem a következő lenne:Lehet kapni olyan eszközt, amelyet ha usb-vel csatlakoztatok a számítógéphez lejátssza a midi hangot, viszont nincsenek rajta billentyűk?
Úgy mint egy normál billentyűs hangszer amelyet lehet csatlakoztatni midi kábelen a számítógéphez.Nekem csak midi hang lejátszására kell, ami nem a számítógép hangkártyáját használja.
Hogyne, vannak külsős, USB-s felületű "hangkártyák"
De nekem olyan kellene, amelyen lehet változtatni a midi hangszíneket is ,viszont ne legyen billentyüzete,mert nem zenélni kell, csak hallgatni,mert itt a másik lényeges szempont az olcsóság.
Segítségeteket kérem. Van egy Dimplex hőtárolós kályhám. A GR7 thermosztát 24 fok felezz 2. fokozatú betöltésnél nem indízja el a fűtést, hiába tekerem max-ra.
Ha viszont a feltöltést a 3. fpkpzatra (6kW) állítom azonnal bekapcsolt. Mi az oka? Miért nem tudom szabályozmo a 2. betöltési fokozatban a kályhát 24,5 C ra? Köszönöm ha segítetek. Csopaki vagyok, se közel, se távol egy szaki, vagy zserviz!
A Hestore- nál is ezt javasolták. hogy vegyek egy ilyen tápot és a 12V dc ágra kössek párhuzamosan egy konvertert.
Mer az a második leghatékonyabb megoldás a problémádra.
(Az első az lenne, mint már írták, hogy két szekunder tekercselésű trafót készítesz, ami a megfelelő feszültségeket állítja elő.) Az ellenállás osztót pedig "felejtsd el". Azt maximum néhány mA áramszükségletig szokták használni. A zénerdiódás szabályozást is legfeljebb néhány 10mA áramszükségletig. Az ellenállásos osztó nagy problémája, hogy nagy teljesítményeken sok energiát pazarol (ez igaz a zénerdiódás szabályozóra is), valamint változó terhelésnél nagyon ingadozik a feszültsége.
Neked 12V AC tápod volt, az egyenirányítva 15,5V DC. Ha csak a végfok rész megy a nagyobb feszről, akkor csak kisebb lesz a hangerő 12V DC-ről, ha más is, akkor kiszámíthatatlan, mi fog történni.
Viszont elemről is üzemeltethető a cucc - sorba van kötve 8 db, ez így 12 volt és erről a feszről üzemel az egész - lehet, hogy trafóból is elég lenne egy 12v-os és azt kötni mindkét ágra, vagy két szekunder tekercses trafó (esetleg az egyiket visszatekerni 9v-ig, ahogy egy fórumtárs javasolta).
De ahogy néztem mindkét ágra ugyanolyan tipusú és teljesítményű alkatrészek vannak téve...
Huha, köszönöm, igy már minden világos. És igazábol ez a kapcsolás alkalmas lehet "pwm tipusu" teljesitményszabályozásra, ha például egy mikrokontroller pwm kimenetét kötöm a feszültségosztora a stabil 5 volt helyett?
A trafó szekunder kivezetései felcserélhetőek? Utána közvetlenül jönnek az egyenirányító diódák. Gondolom, ha két szekunder van, akkor a vezetékeit egyformán kell bekötni, vagy az is mindegy?
Bővebben: Link A hozzászólás módosítva: Jan 21, 2018
Igen, felcserélhetőek. Mit jelent az egyformán bekötés?
|
Bejelentkezés
Hirdetés |








2.5" azaz inch/hüvelyk, (~7.5 cm) már kisebb.






