Fórum témák
» Több friss téma |
- Ez a felület kizárólag, az elektronikában kezdők kérdéseinek van fenntartva és nem elfelejtve, hogy hobbielektronika a fórumunk!
- Ami tehát azt jelenti, hogy a nagymama bevásárlását nem itt beszéljük meg, ill. ez nem üzenőfal! - Kerülendő az olyan kérdés, amit egy másik meglévő (több mint 17000 van), témában kellene kitárgyalni! - És végül büntetés terhe mellett kerülendő az MSN és egyéb szleng, a magyar helyesírás mellőzése, beleértve a mondateleji nagybetűket is!
Hello, volna egy olyasféle problémám, hogy van egy Speed Link Medusa típusu fejhallgatóm minek 9 pólusos DIN csatlakozóval +egy 3.5 jackel(Mikrofon) a végén. Azt szeretném megoldani, hogy a DIN9-et levenni és átoperálni JACK dugókká (5.1) és, hogy ez lehetséges-e valahogy ill., ha igen, lesz-e szükségem erősítőre hozzá? Elnézést lehet nem ez volt a megfelelő Topic de nem találtam jobbat... Előre is Köszönöm
Sziasztok
![]() Kezdő létemre van egy két kérdésem, ami lehet egykét embert meg mosolyogtat Olyan kérdésem van, ha bemegyek egy villanyszerelő boltba, akkor pl: hogyan kérjek réz huzalt amit tudok (0.1-0.5 kell a vastagság) mit kell hozzá milyen infót tudnom ami fontos, meg, hogy ne nézzen balféknek a boltos )? Van egy hobbielektronika könyvem abból olvasgatom az okosságokat, de pl: ha kéne még nekem kondenzátor, akkor, hogyan kérjem ezt ? Van valami olyan dolog a kondenzátornál amit feltétlenül említenem kéne, egyenlőre csak egyszerű kísérletezésről van szó, hogy tudjam mi, hogy működik.. Kérem valaki adjon tanácsot ![]() Köszönöm előre is..
Hello!
- Huzal keresztmetszetnél (és már el is árultam) nem az átmérő számít, hanem a keresztmetszet. tehát ezt mm2-ben azaz kvadrát-ban szokták megadni. A lényeg az áramsűrűség, hogy a vezető 1mm2 keresztmetszetén hány amper folyhat át. (A tényleges áramértékhez látogass át a "Villanyszerelős" topikba, többen leírták.) - A kondiknál alapvető a kapacitása (Farádban) és a feszültsége (Volt-ban). Ezen felül vannak polarizálatlan és polarizált (Elektrolit kondenzátor v. elko) kondenzátorok. Az sem mellékes, hogy a polarizálatlan kondi váltófeszültségre, vagy egyenfeszültségre készült-e. (Mivel az elko eleve polarizált, váltóáramú alkalmazásra alkalmatlan) Tekintve hogy a kondik értéke széles skálán mozog, ill. 1F az elég nagy kapacitás, prefixumokat szoktunk elé tenni. (uF, nF, pF) üdv! proli007
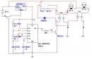
Üdv. Az lenne a kérdésem, hogy mi hiányzik még erről a kacsolásról. Egy magam készített, első kapcsolásom. Működőképes, de valami ellenállás, vagy dióda, valami védelem, vagy akármi nem hiányzik róla. Egy indexrelé lenne. A tranyók kapcsolnák az izzót (jelen esetben a reléket). Így ahogy van, meg lehet építeni, és a mociba tenni?
Védődióda a reléről hiányzik.És szerintem rosszul van bekötve a ne555 astabil multinak.A tri és tre lábakat a kondira kell kötni a ds lábat a poti és ellenállás közé.
Igy.Bővebben: Link
Egy minta szerint választatom egy rádióamatőr újságból az 555-ös kapcsolást, és így jó. ki is van próbálva, jól működik. De amint mondtam, a relé helyett izzó lesz, igy a dióda nem kell oda. nem igaz?......vagy tévedek?
Ezenkivül a tranyókat ajánlatos bázisellenállással ellátni,mert különben rövid úton leégnek,és viszik az 555-öt is magukkal.
Bocs ugy nem kell a dióda.De a 10n a + - közé szerintem tedd be.
ööö igen... Van ott valójában egy ellenállás, sőt még egy 10 nanos kondi, a bázis, és az IC kimenete közt. Amúgy Az ellenállást nagyságát hogy határozod meg, és miért oda kondi?
Hello!
Hogy mi hiányzik belőle? Hát egy bizti amit ki fog verni. Mert ha ez működő képes, a sapimat megeszem! Üdv! proli007
Mostmár tessék megválaszolni helyettem is.
Hello!
Ja, ha rossz rajzot adsz meg (de még ronda is), aztán elmeséled mi van még benne, úgy könnyű. Nem lehetne fordítva? Jó rajz és semmi mese? :yes: üdv! proli007
az 555 kapcsolása ugyanaz, kivéve a kimenetet, meg egy oda húzódó 100 kilós kapcsolást. Én ebből a kapcsolásból kihoztam egy működőképest indexrelét, és úgy, ahogy lerajzoltam.... ha lehet h. valahol hibát vétettem, de ez az alapkapcsolás.
Hello!
Hát vesd össze, a két rajzot. Mi a különbség. Az eredeti az jó. Idézet: „oda húzódó” Mit jelent ez a műszaki életben, Mert a jó csajok mellé érdemes "odahúzódni", de a bázishoz... üdv! proli007
watt, proli007! Köszönöm válaszotokat!
Üdv.
Szia!
A rajzod úgy néz ki, mint amin a vezetékek nincsenek összekötve... két vagy több vezeték csatlakozásánál hiányzik a gombóc!! Eme probléma abból adódik, hogy Eagle schematic részben a Wire-t használod pedig a Net-tel kell huzalozni!!!
na jó.. Akkor miért a kimenet és a bázis közé ellenállás, és honnan tudom, hogy milyen nagyságú kell oda?
![]()
Csak röviden:a rajzodon nincs ellenállás,igy semmi nem korlátozza a tranzisztorok bázisáramát,túláram keletkezik,és leég a tranyó,az 555,a tápegységed,a szobád,a ház ahol laksz....stb. Erre ugyan gyógyir lenne a biztositék mert ilyen helyzetekre találták ki,de ettől még nem lesz működőképes a dolog. Szóval először meg kell határoznod mekkora áramot igényel az izzó. Mondjuk legyen 0.5A,és ennek megfelelően kell a tranyót is kiválasztani ami elbirja ezt a kollektoráramot biztonsággal. Ennel a tranyónak van egy úgynevezett áramerősitési tényezője-bétája. Ez azt mutatja meg,hogy 1x bázisáram hatására hányszoros kollektoráram folyik. Tételezzük fel,hogy ez 100. A kollektoráramot elosztva a százzal,kapod,hogy 5mA bázisáram már elég. Mivel az 555 6v-ról üzemel és alacsony kimenetnél megközeliti a 0v-ot,igy R=U/I=6/0.005=1200 ohm kell. A kondi csak a kapcsolási folyamat gyorsitására kell ,jelen esetben el is hagyható.
Osszedobtam a kapcsolás "elvi" vázlatát.
Kb így kéne kinéznie, de erosebb tranzisztorral, meg az értékeket nemárt ha azért ujraszámolod. Amugy 1.5 Hz 50%os kitoltéssel > 90 villogas mpenként. Ha jól emléksem a KRESZ 60-120 at ír elő Idézet: „90 villogas mpenként.” Ez egy kicsit gyors. Ugye percenként akartad írni? Üdv
Helló !Milyen áramforrásról fogod üzemeltetni ?
persze percenként.. bocsi, és kösz hogy szoltál
![]() Üdv
Köszönöm a segítséget!
Hali. az izzó 14A fal. (6V-os szimóba négyesindex esetén 14A, mivel egy izzó 21W.) A BD912 jó lesz erre, mivel 15A kibír, nem? A bétát honnan szedem? Hirtelen megnéztem az adatlapját, de bétát nem igen láttam.. :S
Sziasztok!
A környékünkön sehol nem lehet kapni 10V-os zener diódát, van itthon nekem viszont 5,1V 9,1V és 3V-os, lehetséges valahogy ezekből meg még maximum egy két alkatrészből összehozni a dolgot?
9V1 + egy Si dióda, ez 9,7V. Ez már benne lehet egy 10V-os szórásába, alulról.
Sziasztok! Kérném segítségeteket! A csatolt képen a ledeket kétféleképpen lehet rákötni az uaa180-as kimenetére. Miben különbözik a két bekötési módszer? :whatever: Köszi előre is a felvilágosítást.
Bandbertieb=sávban világit.
Punktbetrieb=pontonként világit,csak egy ledet kapcsol be mindig. |
Bejelentkezés
Hirdetés |






Pedig működik. Mi gond lenne vele? 







