Fórum témák
» Több friss téma |
- Ez a felület kizárólag, az elektronikában kezdők kérdéseinek van fenntartva és nem elfelejtve, hogy hobbielektronika a fórumunk!
- Ami tehát azt jelenti, hogy a nagymama bevásárlását nem itt beszéljük meg, ill. ez nem üzenőfal! - Kerülendő az olyan kérdés, amit egy másik meglévő (több mint 17000 van), témában kellene kitárgyalni! - És végül büntetés terhe mellett kerülendő az MSN és egyéb szleng, a magyar helyesírás mellőzése, beleértve a mondateleji nagybetűket is!
Üdv!
Arra lennék kíváncsi hogy miért van megadva a polaritás a hangszóróknál, ha az erősítőtől amúgy is váltakozóáramot kap? Kösz előre is!
Stereonál nehogy ellen fázisba kösd a 2 hangszórót. Ha jól tudom, ha polaritáshelyesen kerül feszültség a hangszóróra, akkor a membrán kifelé, a hallgató felé mozdul el.
Sztereo hangvisszaadásnál a helyes fázisban mozgó membrán alapvető fontosságú. Ezért is jelölik a tekercs "pólusait". Ha a tekercsre helyes polaritással egyenáramot adsz, akkor a membrán kifelé mozdul el.
Az erősitőre is igy kell mindkettő oldalt kötni. Az egymással ellentéses mozgást végző membránok egymás közt "pumpálják" a levegőt, a hangkép pedig széteső, torz hatású lesz.
Elnézést ha rossz helyen kérdezem, de nem tudja valaki véletlenül hogy ennek 2,5 mm-es jack dugónak a bekötését? Egy azus p535-ös pda hoz kéne, tehát nem a/v kábel hanem egy mikrofon + sztereó hang és a föld, csak azt nem tudom, hogy melyik melyik.
Segítségeteket előre is köszönöm!
Szia! A legnagyobb külső gyűrű, általában a test.
Lejátszó módban simán kimérhető a két hang, a maradék meg a miki. Én így állnék hozzá.
Sziasztok!
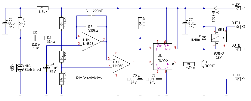
Meg akartam építeni első kondenzátor mikrofonos kapcsolásom, de valami nem jött össze. Mellékeltem egy rajzot. Egyik sem működik, de nemtudom miért. A második rajzon a szaggatott vonalas ellenállásokat mindegy beteszem-e előfeszítésnek vagy épp csak lehúzásnak mert úgy sem változik a helyzet. Szerintem valamivel nagyon nem vagyok tisztába. Egyszerűnek tűnt az ötlet, hogy ha adott erősségű hang érkezik akkor a komparátor szintet vált, de még se jött össze. Ha nagyon sokat állítgattam valami halvány eredmény összejött, de ezzel nem elégszem meg, vagy túl érzéketlen vagy túl érzékeny, nem tudok sehogy se ezen intervallumokon belül maradni akármilyen mV pontossággal állítom a komparátor küszöbszintjét vagy épp a többi ellenállás értékét másra változtatom. Megkérek valakit, hogy kicsit világosítson fel.
Nagyon köszönöm, a másik módszerrel leellenőriztem és tényleg!
Hogy ez a kiméregetés miért nem jutott eszembe? :eek2:
Szia!
Leegyszerűsítve azért hogy a membrán pozitív félhullám esetén kifelé induljon el.
Egész pontosan ezért!
(nem láttam, hogy már válaszoltál)
Sziasztok! Totál kezdő vagyok az ilyen jelegű témákban. Egy USB-s eszközt szeretnék csinálni. Az MJOY16 tűnik a legmegfelelőbb választásnak, csakhogy én C-ben tudok programozni. Hogy lehet ezt a kettőt összehozni? Vagy tudtok ajánlani valami mást, amivel megoldható lenne? Előre is köszi
Sziasztok!
Van egy hall elemem amit ki tudtam mérni illetve találtam hozzá adatlapot is.A problémám az hogy ha a mágnes egyik pólusa 'néz rá' akkor földre húzza a kimenetet,a másik pólusnál pedig 'elengedi'. Csatolom hozzá az adatlap részletet is. Nekem egy olyanra lenne szükségem hogy ha az egyik pólus van akkor 0V legyen,ellenkező esetben pedig tápfeszültségre húzza fel a kimenetet. Szerintetek megoldható ezzel az elemmel valahogy? Mert láttam hogy van uni- ill. bipoláris verzió is,a boltban viszont csak ez az egy fajta volt. előre is köszönöm szépen az ötleteket! Üdv Kicsa
Sziasztok!
Hogyan kell kiszámolni azt, hogy egy megadott keresztmetszetű vasmaggal mekkora az átvihető teljesítmény. Vagy ha így jobban tetszik : mekkora teljesítménnyel lehet a magot terhelni, hogy ne menjen telítésbe. Toroid transzformátoról van szó... Előre is köszönöm a segítséget
Lehet, hogy nem pontosan kérdeztem.
Az érdekelt volna, hogy mekkora az s legkisebb feszültség, aminek a hatására a tranyó kapcsol?
Egy Si tranzisztor +0,6-0,7V hatására nyit ki (kapcsol, pl. egy LED-et).
Te két különböző dologról beszélsz. A telítés akkor következik be, ha túl kicsi az adott feszültséghez a menetszám.
A transzformátor terhelése csak kismértékben módosítja a vas gerjesztési állapotát. Nem lesz attól nagyobb, ha jobban terheled. A teljesítmény maximuma a hűtés módjától is erősen függ (lásd: nagytranszformátorok olaj (SF6) hűtése). A táblázatokat kell használni a teljesítmény meghatározásakor. Itt tudsz tájékozódni.
Lehet, hogy rosszul emlékszem, de éppen kisebb lessz a gerjesztés terheléskor, persze normális határig
A Nulláról a robotokig - PIC Mikrovezérlők I rész című cikkben a tesztáramkörben van kettő kapcsoló: S1 és S2.
Bővebben: Link Szeretném tudni, hogy milyenek ezek a kapcsolók? Én rendeltem nyomógombos, NYÁK-ba ültethető kapcsolókat, de ezek nem nyomhatók a próbapanelbe, mert a lábuk állása nem megfelelő.
Forrasztani még tudok.
Engem a kapcsoló adatai érdekelnek.
Hello!
Akkor egy kis felvilágítás. - Ez nem kondenzátor mikrofon, hanem Elektred. - Az első kapcsolásban DC csatolás van, viszont a mikrofonban lévő Fet munkapontja elég esetleges, arra hagyatkozni nem igazán lehet. - A második kapcsolásnál, már AC csatolás van, de a komparátor még DC csatolt. A mikrofon elég kis jelet ad le, így a komparátorral szemben elég sok a követelmény. - Tehát előbb az AC jelet kellene felerősíteni és sz után komparálni. De így is csak az AC erősítésére fog reagálni, tehát a kimenet csak addig lesz magas (v. alacsony) szintű, míg a HF jel periódusa, a komparálási szint felett lesz. A frekvencia menetét az AC erősítőnek meg kellene határozni a kondikkal, hogy abba a sávba essen amit érzékelni szeretnél. Nem tudom mit szeretnél készíteni, de javaslom nézd meg a mellékelt kapcsolás bemeneti részét. De ha nagy dinamika tartományban szeretnéd üzemeltetni, akkor az AC erősítőnél dinamika kompresszort kellene használni. üdv! proli007
Hello!
Akkor nem csak Zoli, de én is félreértettem a kérdést. Ha az volt az alap kérdés, hogy milyenek ezek a kapcsolók? Hát gagyik. Tekintettel arra, hogy szinte semmilyen igényt nem támaszt az alkatrésszel szemben a kapcsolás. (Viszont akkor miért sérelmezted, hogy nem megy bele? Ha nem, hát nem. )Sokat nem árulnak el róla az árán kívül. Pld. Ha normális eszközre vágysz, használj hall kapcsolósat. Igaz, az nagyobb lesz. üdv! proli007
Hello!
Kicsit ez a dinamika kompresszor nekem magas, utána néztem a googléba de nem nagyon jöttem rá a lényegére, hogy mivel több egy átlag erősítésnél. De ezt férretéve, mert annyira nem lényeges nekem a nagy sávszélesség, nagyjából csak annyit értettem meg, hogy elég érzéketlen az elektred mikrofon, ezért előbb erősítenem kéne aztán komparálni. Mindenképpen nekem nem egy erősítő kéne hanem egy komparátor, mint pl. a tapskapcsolód. Mindegy, hogy erősítő kapcsolásnál invertáló vagy nem invertáló kapcsolást alkalmazok? Egyelőre szimmpatikusabb lenne nekem egy nem invertáló erősítés, bát tudom, hogy az invertáló az érzékenyebb. Igaz nemtudom, hogy ha nem invertáló kapcsolást alkalmazok akkor nem-e fog pont fordítva működni, mivel hangra a kondenzátor ellenállása csökken, és így a nem invertáló lábra nem több hanem kevesebb feszültség fog jutni. Mellesleg, a második rajzomban szaggatottal bejelölt ellenállások mennyire fontosak (elhanyagolhatok / elég egy lehúzó ellenállás / kell az előfeszítés)? Azt hiszem összegabajodtam, tényleng életemben előszőr álltam neki ilyen mikrofonnal kapcsolatos kapcsolásnak (csináltam már erősítő kapcsolásokat, de ezt most valahogy nem olyan) Az is zavar itt, hogy a jel nem 0V-tól erősítendő, hanem X voltól fog eltérés lenni és nem 0-tól, így az erősítő is csak X voltol kell figyelje az eltérést és csak ezt erősítse. Ez a dolog az ami nagyon megzavar. Megnéztem még pár ilyen jellegű egyszerű kapcsolást, de eléggé homály van most a fejemben. Férreértések elkerülése végett ilyen mikrofonjaim vannak (több típus). Láttam egyszer egy nagyon egyszerű és nagyon érzékeny ilyen jellgeű kapcsolást 1 vagy 2 tranzisztorral, nemtudom, hogy működhetett olyan szépen egy ilyen érzéketlen mikrofonnal. Köszi a türelmed és válaszod.
Szia!
A dinamika kompresszorról: "Dinamika kompresszor, kiegyenlíti a halk és a hangos részeket, így a kimenő jel akármilyen szintű bemenő jel mellet is közel állandó nagyságú!"
Szia!
Köszi a felvilágosítást. Ez a tulajdonság nagyon jól hangzik.
Olyan nehéz megérteni, hogy nekem a kapcsoló mérete, vagy adatlapja kell, amivel megrendelhetem. Ezután már símán belemegy a próbapanelbe, amint ez az említett cikkben is látható.
Hogy belemegy-e, az kapcsoló lábainak egymástól való távolságától függ. A kezdő emberke fogja a kapcsolót, s egyszerűen benyomja a próbapanel lyukaiba. Aztán nyomogatja a kapcsolókat, s figyeli a PIC vezérlését a LED-eken. Nem azzal van elfoglalva, hogy hogyan forrasszon nem megfelelő kapcsoló lábaihoz olyan huzalt, ami beleszorul a próbapanel rugós lyukába. Vagy hadd forrasszon a kezdő? Hadd tartson neki még tovább az egész?
Ja, és még valami. A mikrofon elektret, vagy angolosan electret. Bővebben: Link
Hellósztok.
Olyan mozgásérzékelő-típust keresek, aminek maximum 1 méteres a hatósugara, 10-20 cm széles csíkban érzékel. van ilyen, vagy hasonló paraméterekkel rendelkező érzékelőtípus? Ja és a méretének kicsinek kell hogy legyen esetleg árat ha tudnátok mondani és hogy hol kapok. (esetleg miből lehetne kiszedni )Válaszokat előre is köszi.
Helló mindenkinek!!Lenne egy kérdésem.Meghalt a mp5 lejátszóm.Be se kapcsol.Kerestem rá progit de nem találok sehol.Please valaki segítsen.Előre is köszi!!
Sziasztok!
Mostanába elég sok olyan olyan írni valóm lesz, amit sima, üres lapra kell csinálnom, de egyenesen kell írnom, ezért szaárvezetőt használok, viszont nem látszódik át. Ezért gondoltam alulról meg kellene világítani és csak a nyák levilágítóm van, ami erre most pont alkalmas is. A levilágító 4db 8W-os UV csövet tartalmaz. Az üveg lapra ráraktam 2 rétegben sima A4-es lapot + szamárvezető + amire írnom kell. A kérdésem az lenne, hogy így van káros hatása az UV fénynek? Az a baj, hogy jelenleg semmilyen üveglap nincs itthon, ami alá betehetnék egy lámpát és most csak ezt tudom használni. Rövid (mai munka, kb 1 óra) és hosszú távon (rendszeres hasonló munkák) során okozhat-e látás károsodást?
Meg is vakulhatsz. Eszetekbe ne jusson... senkinek se!
|
Bejelentkezés
Hirdetés |






Hogy ez a kiméregetés miért nem jutott eszembe? :eek2:


)




