Fórum témák
» Több friss téma |
- Ez a felület kizárólag, az elektronikában kezdők kérdéseinek van fenntartva és nem elfelejtve, hogy hobbielektronika a fórumunk!
- Ami tehát azt jelenti, hogy a nagymama bevásárlását nem itt beszéljük meg, ill. ez nem üzenőfal! - Kerülendő az olyan kérdés, amit egy másik meglévő (több mint 17000 van), témában kellene kitárgyalni! - És végül büntetés terhe mellett kerülendő az MSN és egyéb szleng, a magyar helyesírás mellőzése, beleértve a mondateleji nagybetűket is!
Sziasztok!
Egy olyat szeretnék építeni,amivel neoncsövek villanását tudnám mérni. Egy egyszerű dologra gondoltam én,csak nem tudom milyen fényérzékelő kellene ehhez. A lényeg az volna,hogy valami impulzus jellegűt bocsájtson ki,ha fény éri,amit rákötve egy szkópra látom,hogy mekkora frekin jelez a kis kütyü. Tehát hányszor villan másodpercenként a neon. Köszönöm!
Szia!
Fényellenállást, fotodiódát használhatsz ilyen célra. Köss egy fotodiódára vagy fototranzisztorra egy pár kiloohmos ellenálláson keresztül 12V-ot. A dióda sarkairól leveheted a fényerőséggel arányos feszültséget. Nagyjából ennyi.
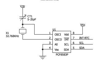
Sziasztok! Végre működik az RTC-m és a PIC-em közötti I2C kommunikáció, de van egy elég érdekes bajom. Vagyis gondolom rutin hiány, hogy nem jövök rá a hiba okára. Aki már látott ilyet, az segítsen!
A mellékletben csatolt kapcsolásról van szó. Csak akkor hajlandó tovább lépni a számláló, ha hozzáérek, vagy egy kicsit megpiszkálom a trimmer kondit. Egyébként egy fix 22pF-es kondival is ki lehet helyettesíteni. Azzal is az a baj, hogy össze vissza kell fogdosni, mozgatni akkor lép csak az rtc belső számlálója. Ha bedugom a kondikat a próba panelba, akkor lépnek egyet-többet és annyi... Mi lehet a baj?
A kommunikációs vonalakat húzd fel tápra egy-egy 2k2 ellenállással.
Fel voltak 10K-val húzva, ám most kipróbáltam 2.2K-val, ugyan az a hiba. Nem a kristály környékén van a hiba oka?
Sziasztok!
Adott a lenti kapcsolás. Próbavezetékekkel összeállítottam és tökéletesen működött. Csináltam neki panelt,marattam,forrasztottam,próbáltam és... ...nem működik rendesen Kondenzátor jó Potméter jó 1k ellenállás jó Nincs zárlat,a csomópontok oké. Most azt csinálja a kapcsolás,hogy ha a potméter 0-n van,akkor kialszik az izzó,viszont ha az ellenállása nagyobb lesz mint 0,az izzó teljes fényerővel világít. Üzem közben mértem a diacot,ekkor az történt,hogy a potmétert 0-ról indítva a diacon kb 35 V-t mértem.Ahogy emeltem az ellenállást,a feszültség lecsökkent.Szóval a diac kinyitott,ezért gondolom ez is jó. Mivel a kapcsolás a forrasztás után nem működött,ezért gyanítom csak itt lehet a hiba,mégpedig arra gyanakszom hogy a triac megégett és rossz. Mi lehet a probléma?
Ohmmérővel a Gate és a T2 szakadást,a Gate és a T1 ellenállást mutat.T1 és T2 szakadást mutat.
Szóval akkor csak a potméter lehet a bűnös?
Nem hinném, hogy kvarc hiba. Inkább szoftver. Miben dolgozol? (C, ASM, basic...?)
Szia! A potméter biztosan 470 kiloohmos?
500k-sat adott az eladó,de a próbakapcsoláskor is ugyanazt használtam.
Itt a nyák rajz.Hátha nem vettem észre valamit.
Köszönöm! Oly régen használtam már ilyet,hogy a neve sem jutott eszembe ![]() THX üdv,jóéjt
Csináld meg így! Ez biztosan működik.
Megvan, a kvarc-al volt a probléma. Valószínű jól megsütöttem mire kivettem az előző áramkörből. Most szépen ketyeg. Azért köszi, mindenkinek!
Ez a pdf a szintiszta igazságot tartalmazza, mert hófehér, és egy vonal nem sok, annyi nem csúfitja a felületét.....
Valamelyik Rejtő könyvben hasonló fogalmazással találkoztam. Látom már módositottad
Köszönöm,de mindenképp szeretném tudni,hogy a kapcsolás miért nem működik.Addig nem építek újat.
Szia Proli007!
Nemtudom emlékszel-e, régebben próbáltuk megoldani egy tapskapcsoló zavarszűrését, de abbamaradt, mert már mindent megpróbáltam és nem lett jó. Te átalakítottad a kapcsolást, hogy hátha jobb lesz, de ugyanúgy kapcsolt ha mondjuk fénycsövet kapcsoltam egy másik helységbe. Én azt hittem hogy ez a trafó hibája, hogy nem elég tiszta, és ezálltal most szépen autóaksiról működtetném, de sajnos semmivel nem lett jobb és miután kikötöttem a relét a kapcsolandó fázisról, nagy megdöbbenésemre ugyanúgy kapcsolódik a relé, a hálózati zavarokra amikor semmi összeköttetés nincs az áramkör, és a hálózat között, ezálltal arra tudok követheztetni, hogy amiért közel van a csillár 230V-jához ezálltal csinálja ezt. Szóval most megakarom csinálni hogy végre jó legyen. Na most hogyha az áramkört messzebbre tenném, mondjuk 2 méter és a relét is elvinnék 2 méteres vezetékkel az áramkörtől, akkor az áramkör nem lenne hálózat közelben, és akksiról adnám neki a 12V-ot akkor működne? Köszi előre is!
A triac is jó(elvileg).Skori alkatrészvizsgálata szerint vizsgáltam.
Csak a potméter lehet.Le is megyek kiderítem.
Szia!
Szerintem felcserélted a triak T1-T2 lábát. Ezen a rajzon tudod ellenőrizni.
Szia!
Vannak bizony! Halljuk a kérdéseket.
A PIC egy rugalmasan programozható mikrokontoller család.
De mindjárt hozzáértőbbek is válaszolnak.
köszi.
és a másik kérdésemre a válasz?
A videóhoz tartozó cikkben kitérnek a programozásra is.
Hát itt: Bővebben: Link. De ez nem PIC-es kapcsolás!
|
Bejelentkezés
Hirdetés |








és miután kikötöttem a relét a kapcsolandó fázisról, nagy megdöbbenésemre ugyanúgy kapcsolódik a relé, a hálózati zavarokra amikor semmi összeköttetés nincs az áramkör, és a hálózat között, ezálltal arra tudok követheztetni, hogy amiért közel van a csillár 230V-jához ezálltal csinálja ezt. Szóval most megakarom csinálni hogy végre jó legyen. Na most hogyha az áramkört messzebbre tenném, mondjuk 2 méter és a relét is elvinnék 2 méteres vezetékkel az áramkörtől, akkor az áramkör nem lenne hálózat közelben, és akksiról adnám neki a 12V-ot akkor működne?





