Fórum témák
» Több friss téma |
Fórum » Elektronikus dobókocka
Témaindító: Szabadember, idő: Máj 15, 2007
Hogy a fenébe lehet itt pontot adni egy válaszra?
Sziasztok!
Szeretnék építeni egy elektronikus dobókockát (PIC nélkül).Ezt a kapcsolást szeretném megépíteni. Szerintetek melyik a jobb megoldás az 1. vagy a 2. ? Köszi
Igazából szinte azonos a két kapcsolás. Ha próbapanelon összedobnád az áramköröket, akkor nem látnál a működésükben különbséget. Talán a második rajznál a vezérlés elegánsabb. De ha teleted próbáld ki mindkét változatot. ( Pár forr fül és és egy + ellenálláshely nem sokat zavar a nyákon. )
Éngem is egy PIC nélküli dobókocka érdekel. Valakinek valami ötlete?
Sziasztok, ez megy 9V-os is, mert az adatlapja 5V-ot ír?
http://www.hestore.hu/files/HEKIT-227_dobokocka.pdf
"9V-rol" akart lenni amit írni akartam de már megtaláltam a választ...
Ha megnézed az áruházban, akkor láthatod, hogy 9V-os elem csatlakozóval számítják, tehát igen, működik azzal is. Továbbgörgetve az oldalt az adatoknál szintén le van írva, hogy a tápfeszültség 7V-18V-ig bármi lehet.
Vajon az elküldött KIT-hez is ezt az "adatlapot" mellékelik?
a 8 lábú pic melyik lábait kössem a pic égetőre mert a rajzon nincs feltüntetve
Ha ránézel a PIC adatlapjára, akkor azonnal tuidni fogod.
Amúgy melyik kapcsolásról beszélsz?
elektronikus dobókockáról van szó!
1. van a pic 2. ennek melyik lábait kell a pic égetőre kötni hogy a hex file-t bele égessem ? jah és nm tudom mi olyan furcsa a kérdésben
Ha belenézel a PIC adatlapjába (Gugli: 12F629), ott megtalálod a kérdésedre a választ.
Olvastam a dobókockás cikkedet!
Idézet: „....A programot Assembly nyelven írtam....” Nem rossz, csak illett volna megemlíteni a cikkben, hogy az eredeti forrás program, amit tulajdonképpen (át)írtál 12F508-ról 12F629-re, honnan is számazik. Pláne hogy nagyon szembeötlő a hasonlóság, még a változók nevének nagy részét sem változtattad meg, sőt többnyire a kommenteket sem...
Szia!
Nem tudom, hogy kit illett volna megjelölnöm, ugyanis egy linkgyűjteményben akadtam a pdf fájlra, miközben keresgéltem, mások hogyan oldották meg a programírást. A PDF-ben nem volt se szerző, se egy e-mail cím, se vízjel. Csak a programkód a kommentekkel. Plusz, ha jobbn megnézed láthatod, hogy nem is az alap 12F508-ra írt program koncepcióján alapszik. Nem a Timer modult használja véletlenszám generáláshoz, hanem véletlenszám generátor rutinokat. Hogy tovább ecseteljem a különbségeket, ez a program már a dobás hosszát is véletlenszerűen alakítja. Szóval igaz, valószínűleg annak a programnak az újraírt változata, amiről Te beszélsz, de több módosítás van benne, mint azt gondolnád. Viszont, ha megírod ki az eredeti szerző, szívesen jelzem, mivel tiszteletben tartom más munkáját.
ERRŐL a pdf-ről beszélek: skori_dobokocka_forras_asm.pdf , és ERRÖL az oldalról származik!
Ahogy nézem a PDF-ben is benne van, hogy kitől származik! Kiváncsi vagyok rá, hogy Te hol találtad (ha lehetne egy linket rá légyszi), abból talán eltávolították azt a részt? Mondjuk én eleve megemlítettem volna a cikkben, hogy egy másik (12F508-ra írt) programot írtam át...
Felkeltette a figyelmemet a dolog, szóval:
Kedves Ákos! Linkgyűjteményből??? Se szerző, se egy e-mail cím??? Akkor hadd frissítsem fel az emlékezetedet egy kicsit! ----- Original Message ----- From: "Ákos Hadnagy" To: s(kukuc)gylcomp(pont)hu skoriweb(kukuc)freemail(pont)hu Sent: Monday, June 14, 2010 6:45 PM Subject: Dobókocka PIC program Szia Az oldaladon felfedeztem a PIC-es dobókockát. Nagyon tetszett az ötlet. Le is töltöttem a program PDF-es változatát és elkezdtem beírni..... --------- Természetesen megvan a teljes levél, csak nem akartam az egészet beszúrni mert hosszú programrészletek is vannak benne. A cikk ahogy nézem pár hónappal később készült. Szégyellheted magad...
Bocsánatot kérek, teljesen igazad van. Megkerestem a PDF fájlt és ott van a háttéren a vízjel. A program, amit így töltöttem le, vízjel nélkül az egy aksi töltő volt volt. Elnézést, összekevertem a kettőt.
Természetesen szólok egy illetékesnek és bekerül a cikkbe a neved. Mint látod a többi forrás tisztesen meg van jelölve a cikkben és egy másik cikkemben is, így láthatod, hogy rossz szándék nem vezérel.
Halli
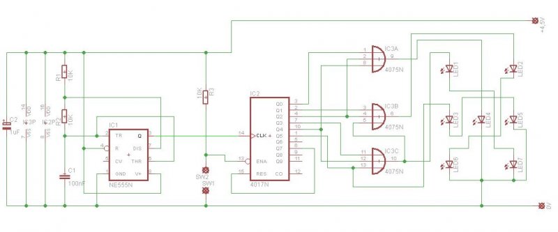
A mellékletben található kapcsolási rajzon van a 475 ic három van belőle.És a + ón van egy olyan vezetés,hogy az Ic3 14-es lábára,és a - ón egy olyan,hogy ay IC3 7-es lábára.Na ezeken nem értem ,hogy hova járnak.Valaki érthetően eltudná-e magyarázni akkor így köszönöm meg: Dobokocka
Keresd meg az IC3 (CD4075) adatlapját és nézd meg. Garantálom, hogy megvilágosodsz mit Buddha.
Megvilágosodtam mint Buda
Aszt hittem hogy a 4075-böl 3-om van.De hogy most megnéztem az adatlapját látom,hogy csak a rajzon el van osztva három felé .De bunkó vagyok Koszi a segítségedet.Idézet: „még nem dolgoztam 4075-el”
Sziasztok!
Én e mellékelt kapcsi rajzot akartam megcsinálni asszonynak,, de valamilyen oknál fogva nem megy jól,,, a 4075 MELEGSZIK, és a generálás sem megy.. Én a nyákterven nem látom a hibát sehol, 2oldalas , felül van a föld és az átkötés is. Ha véletlen esetleg valaki látná a hibát és jelezné, azt nagyon megköszönném ![]() A héten csináltam egy tranyósat, az ment elsőre, de h itt mi a hiba...
IC3 táplábai fordítva vannak a rajzon (többször leírtam már).
Javaslom ezt is elolvasni. Nálam működik.
Köszönöm a gyors választ, és elnézést h nem olvastam az előbbi hozzászólásokat,
Neki is állok megfordítom
Helló. Most akarom utánépíteni ezt a dobókockát és arra vagyok kíváncsi hogy ennek olyan a működése hogy a gomb megnyomása után a kijelzőn egyre lassulva jelennek meg a számok és amikor ez a változás megáll (kb. 2-3 mp), akkor a dobás végeredménye látszik?
Üdv!
Nem ilyen "rafinált". Csak minden impulzusra ad egy új "szám-képet", de nem pereg előtte.
Köszönöm. Olyasmit szeretnék ami kicsit rafinált ahogy fogalmaztál. Mert gondolom ennél a gomb megnyomása után egyből megjelenik egy szám. De ezért nem fogok PIC-el szenvedni. Szoval gondolom kész IC vel nem lehet megoldani amit szeretnék.
Én nem értek hozzá, de állítólag a PIC-es világ nem olyan bonyolult.
Egyébként lehet ez az áramkör is rafináltabb ! Csak az 555 -5 lábára kéne tenni egy kondit amit a gomb benyomásakor azonnal feltölt egy ellenállás és a gomb elengedésekor egy másik lassan kisüt (a 3 láb ról közvetlenül menne a jel a számlálóra . az 5 láb a komparálás szintjét állítja az 555 nél tehát a kondi kisülésével csökkenne a generált frekvencia és a végére le is áll az 555 . tehát épp azt fogja csinálni amit szeretnétek ! Üdv
Nekem is eszembe jutott ez a gondolat de nem mertem említeni nehogy hülyeséget mondjak.
Sziasztok!
Egy kis segítséget szeretnék kérni! Megépítettem a topicban található Alkotó féle dobókockát. 9V-ról tényleg furán megy(már 7,5-ről is), 4,5V-nál meg elég kicsi a ledek fényereje, de /v-on kifogástalan CSAK egy bajom van vele: Minden számot kiad, de az 5-öst csak akkor, amikor "perget", tehát amíg zárva van a gomb és ekkor a maradék 2 led is világít, de elég halványan és van egy olyan számkép is, ahol semmi nem világít, kvázi a nulla. Ha nyomok még egyet, akkor ad egy másik számképet. Ez utóbbi kevésbé zavar, de az, hogy nincs 5-ös az már nagyon. Csatolom a kapcs.rajzot és a nyákot. Valakinek lenne valami ötlete, hogyan lehetne orvosolni ezt a bajt? Köszi szépen! |
Bejelentkezés
Hirdetés |







Aszt hittem hogy a 4075-böl 3-om van.De hogy most megnéztem az adatlapját látom,hogy csak a rajzon el van osztva három felé .De bunkó vagyok 










