Fórum témák
» Több friss téma |
Fórum » Építsünk FM tunert!
Témaindító: mark.budai, idő: Júl 3, 2009
Témakörök:
Azt a tanzisztoros kapcsolást le tudnád vázolni? A topiknyitónak is hasznos lehet.
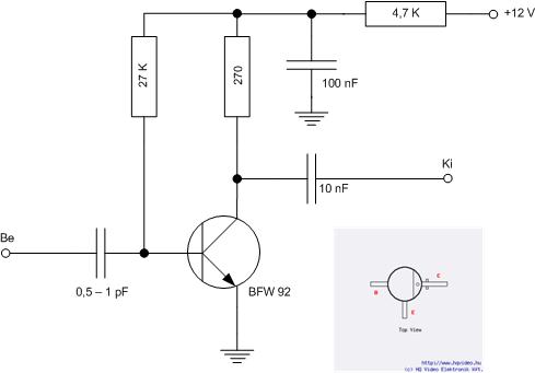
Emlékezetből rajzoltam, de nem volt igazából érzékeny az alkatrészek értékére, csak nagyságrendileg legyen hasonló. pl. 27 K helyett simán lehet 33K vagy akár 22K is tenni. A bemeneten lévő kondi mérete már lényegesebb. Eredetileg 2 db 1 pF volt sorba kötve, így lett 0.5 pF, de az 1 pF -al is megy. A kimeneti kondi megint nem kritikus. Nekem ez így szuperul működött. Közben eszembe jutott, hogy mielőtt ezzel illesztettem volna a frekimérőt, az is sokkal bizonytalanabbul működött, azonban ezzel az is megoldódott.
Köszi, jegyeztem...Mert nekem is van egy tervem: van két Videoton tunerem, térerő, hangolás LED sorral, RDS, skála LC7265-tel. Na ez volt érzéketlen...
Akkor ezt ha rákötöm a 13-as lábra, a kimenetét pedig erre, akkor meg is van a frekimérő? A PIC-ben a progit meg ugye át kéne írni, hogy máshova tegye a tizedesvesszőt, de ez már más téma.
A frekimérőt és az FM vevő IC mehet egy 7505-ről?
Engedd meg, hogy válaszoljak: Neked nem frekvenciamérőre van szükséged ebben az esetben, mert a frekvenciát mérni kell ugyan, de a mért értékből le kell vonni 10,7 MHz-et, a szuperheterodin elvnél történő keverés miatt. A helyi oszcillátor frekvenciája nem egyezik meg a vett frekvenciával, hanem a középfrekvencia értékével eltér attól. Ez sajnos nem egy osztást, vagy szorzást igényel a frekvenciamérő részéről, hanem egy kivonást, vagy hozzáadást.
A táp lehet közös, de a digitális rész zavart juttathat a vevőbe, igy nagyfrekvenciásan alaposan szűrni kell a tápot.
Üdv.a frekimérőt az oszcillátor kimenetére szokták kötni 1-2pf ker.kondival majd Bf199 vagy hasonló Rf.tranzisztorral megerősítve.Mivel ez TA2003 ic.vel megy nincs külön kimenet viszont,mint a gyári rajzon is kitűnik a 13as láb az oszci hangolásra szánt kivezetése.Ide beköthetsz régi autórádióból kimentett ledes frekimérőt,ez kivonja a 10,7MHz et igy pontosan mér.Előosztó benne van.Egyébiránt mai napig kapható különféle piacokon kinai zsebrádiók,amelyekbe lcd.frekvencia kijelzőt építenek be 2,5-4Volt működnek.Csak a bekötésre kell rájönnöd ezután nyert ügyed van.Nekem bevált párszor áruk 1200-1600ft.
Ez alap műszer semmit nem fog kivonni se hozzáadni,igy nem tudsz vele CCIR sávot mérni sem.A TA2003 Ic.csakugy mint a többi pl.TA-LA sorozat felső keveréssel dolgozik,ami azt jelenti hogy vett jel pl.101,6Mhz és oszci jele közt a különbség pontosan 10,7MHZ-el van feljebb.Tehát vett rádióadójele 101,6MHZ,akkor oszci jele 112,3MHZ-re adódik.88MHZ nél oszci jel 98,7MHZ lesz.Stb.Tápot nem kell agyonszűrni 1000mikro+500mikro/16V utánna 7805 stab Ic.elegendő.Ha mégis marad kis brumm,tégy akét kondi közé sorba 3,3ohm/3w ellenállást.Lásd R-C szűrő.
Szia!
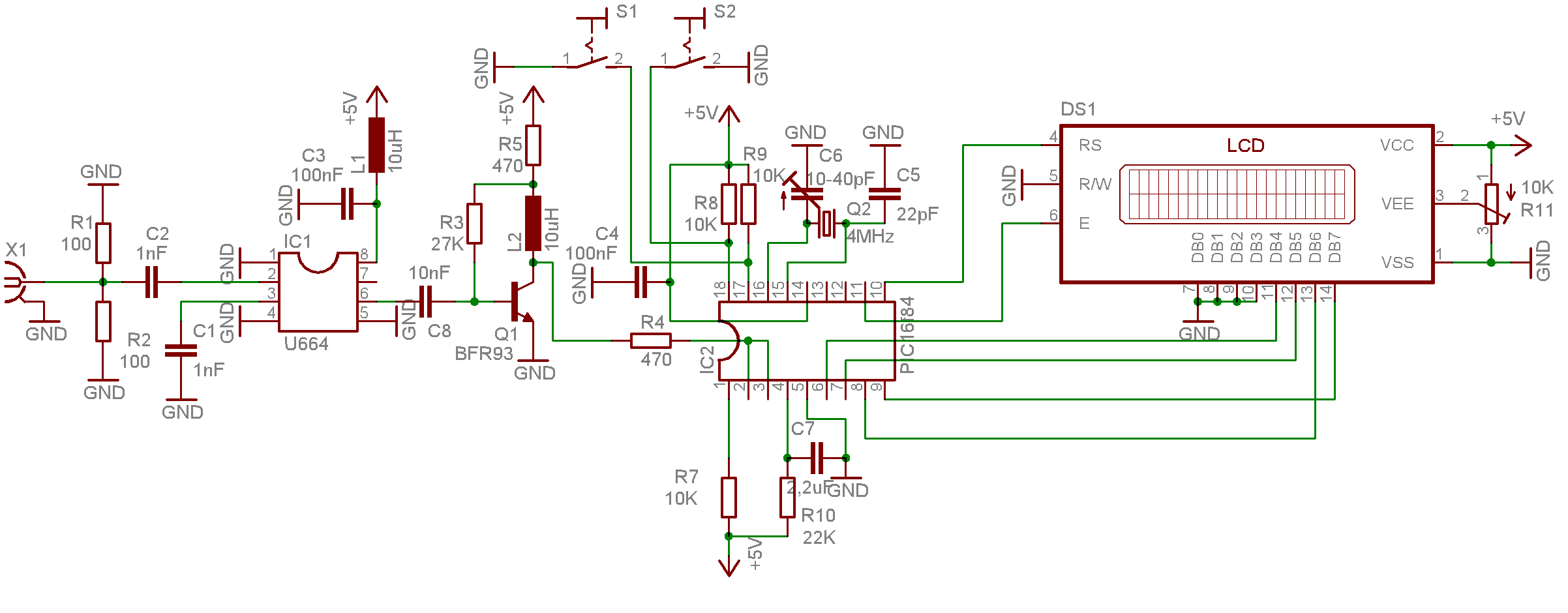
Két okból sem. Az egyik amit Medve említett hogy nem a vételi frekvenciát mérné, a másik pedig hogy nem megy csak 50MHz-ig. De ne csüggedj adok egy rajzot ami minden kritériumnak megfelel.A greatman által lerajzolt elválasztót ez elé is beteheted. Az eredeti dokumentációt és a PIC programját megtalálod ezen az oldalon ( linkek közül a második az "original IK3OIL" tartalmazza a jó hex fájlt). Ebben a programban a két nyomógomb segítségével kiválaszthatod az előosztó osztását (jelen esetben 64), és a KF frekvencia is megadható. Melyet vagy kivon vagy hozzáad a mért értékhez. A csatolt rajzon én U664-es előosztót alkalmaztam, de némi módosítással a könnyebben beszerezhető és olcsó MB501-el helyettesíthető.
Üdv.szerintem is jol működtek viszonylag pontosan mértek,nem ugrált a 3-4szám sem.Volt amelyik 200MHZ-ig mért messziről látszottak a ledes számok.
Fm sztereó tuner építzFm, sztereó tuner
A kalapácslakkot díjaznák a kncsaftok.u
|
Bejelentkezés
Hirdetés |













