Fórum témák
» Több friss téma |
Az NNJI-ben ez már évek óta hibátlanul működik, esetleg le kell egyszerűsíteni, vagy ilyesmi.
Jó erősen átnéztem az NNJI rajzát, szerencsére emlékszem rá, mert ha most látnám először, belegabalyodtam volna. Valóban korrekt megoldás.
Én csak egy öngyógyuló biztosítékot próbáltam rajzolni, de nem is jól fogalmaztam meg. Ezt a tirisztoros pufferkisütőhöz gondoltam. Végül is ezt is el lehet bonyolítani, de az lenne a lényeg, hogy egy védelem aktiválódás után ne kelljen biztosítékot cserélni, hanem elég legyen egy ki-bekapcsolás. Valamint ne 100 A-eket keljen kezelni.
Ezzel az a gond szerintem, hogy a kimeneti áramot figyeli. Nem látja ha zárlatos lesz a végtranzisztor. A 8 Ohm-os hangszóróra ráengedi a tápfeszt, a 3 Ohm-osról lekapcsolja egy beütésnél.
Ez a FET szivatott meg az előerősítőben. Elejétől fogva furcsa volt kicsit a jobb oldal, de csak most hallom, hogy torzított is, amikor már nem torzít.
Ez a tirisztoros védelem az erősítőben nem egy új ötlet, a '70-es években a Hitachi HA5300-as integráltjában már benne volt.
Ott egyszerűen megszüntette a bemeneti differenciálerősítő áramellátását, ezzel lezárva a többi tranzisztort is. Aktividálódása esetén elhallgatott az erősítő, ki kellett kapcsolni és várni egy ideig míg újra be lehetett kapcsolni. Nagyon hatásos a védelme, nagyobb impulzusokra is beindul (pl. lemezjátszó tű véletlen ráejtése a hanglemezre), jól megfegyelmezi az amatőr felhasználót ![]() Mellesleg régebben V-FET-el tuningoltam néhány ilyen erősítőt, eddig mindig megvédte a drága kimeneti eszközőket. TJ. A hozzászólás módosítva: Júl 28, 2023
Az ügyeskedés még mindig nem ért véget, mert sehogyan sem akartam beletörődni, hogy a 7242 tube PSE bootstrap megoldása ne teljesedne ki.
A legelső korai gondolatom a kimenőtrafó 16 ohmos leágazásáról ment volna vissza, de mivel ott most fázist fordítok - onnan ez már nem lehetséges. Az árnyékolt kábel harisnyájának a kapacitását felhasználó bootstrap kompenzációs ötlet nagyon bejött, 30kHz-en kb. +2dB jelentett a kimenőjelen. Milyen lenne a teljes sávban alkalmazható utánhúzás és a kompenzált együttesen? Ez lenne a " double bootstrap " ![]() Igaz a 7242 katódján ott a fázisazonos jel, csak megfelelő módon kellene valahogyan visszavezetni az interstage trafóhoz. Persze kb.a tizedére leosztva, és még a negatív rácsfeszültség értékét is vàltoztatni kell az új helyzetnek megfelelően. Szerencsére egyszerűen sikerült megvalósítani az ötletet, a 7242 katódjáról egy 330k-s ellenállás van az interstage trafóhoz bekötve, így kb. 10%-al nőtt a kimenőjelem. A 90pF-es kompenzáció majd a magasabb frekvenciàk felé további emelést végez, persze ameddig az interstage trafó " átvitele el nem fogy" Tehát így a double bootstrap elgondolása a 330k és a 90pF párhuzamos működése révén megvalósult. A többi paraméterben változást nem tapasztaltam, viszont most az egyetlen feszültségerősítő elektroncsővel épített PSE-nek kb. 10x-es a 16 ohmos kimeneten mért jelerősítési viszonya a bemenethez képest (a 8 ohmos kimeneten kb. 7x-es). TJ.
kékvillámdióda
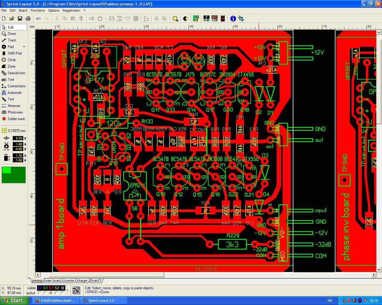
A múltkori kis malőrön túllépve, folytatom az akkumulátoros előerősítő nyákjainak tervezését.
A GND vonalvezetése feladta a leckét. Több variációban megrajzolgattam mire végre - azt gondolom - megtaláltam amit kerestem, hogy szűrjön is a szűrőkondi, zavarjelet se vigyen be a jelútba, gerjedésre se legyen hajlamos és legyen a ki-bemenete a földelésnek (az új mániámat kielégítendő). Mutatok egy kis érdekességet. Ha teleföldes nyákot rajzoltatok a sprintlayout-tal, arra mindenki azt mondja, hogy szuper... így kell. Ha körbeviszem a GND-t arra mindenki azt mondja, hogy földhurkot csináltam bele. Ha jobban szemügyre vesszük a kétféle megoldást, annyi köztük a különbség, hogy teleföldnél lesz egy csomó felesleges "szigetecske" amik tovább növelik a nyák kapacitást. Ha a teleföld nem visz be földhurkot, akkor az a megoldás sem amit legutóbb elképzeltem/kipróbáltam és amiben semmi újítás nincs - viszont arra folyik az áram amerre mutatom neki - feltéve ha mindig a legrövidebb és legkisebb impedanciájú utat választja. Ge Lee kedvéért mégis írok két szót az ellenállás-tesztről. Nem tartom drasztikusnak a különbséget két ellenállás között. Akkora van, hogy nem cserélném vissza yageo-ra, picit levegősebb lett, de a hangulatom is változik annyit, hogy nem biztos, hogy fülre megmondanám mikor melyik van benne. A jobb alkatrész vitathatatlanul jobb hangú, de nem tudom hol lehet az a határ ahol meg kell állni (árban). Az opampokat cserélgettem a bemeneti impedancia illesztőben. A TL 071 nem is olyan rossz kompromisszum. Az OPA134 határozottan idegesítően szól, mint minden más alkalmazásban (nálam és szerintem). Az AD797 volt a legjobb az itthon fellelhető opampok közül. Aztán egy hirtelen ötlettől vezérelve kiszedtem ezt a hibajavítós DC szervót. Na... ekkor lett drasztikus a javulás. Nincs az az ellenállás ami ilyet tudott volna csinálni (most ezt gondolom). Továbbra is azt gondolom, hogy a jó nyákterv és a jó kapcsolás függvényében szól úgy ahogy egy erősítő. A "kell-e előerősítő egy végfok elé" kérdést végleg lezártam magamban. Egy vitorláshajóhoz tudom hasonlítani a dolgot. A hajótest a végfok, az előerősítő a vitorla. Egymás nélkül, külön-külön semmit nem érnek.
A DC szervót én is kiutáltam a végfokomból. Inkább az 1db csatoló.
Én például nem használok előerősítőt. Csak egy potit a végfok előtt.
A földelés kivitelezésétől fűggően egy másik szinten lévő kapcsolatot valósithat meg egy erősítőben.
Erről - és másról is - 25 éve a Sztereó 23-ik számában írtam cikket Elektroncsövek és tranzisztorok címmel. TJ.
Szerintem te is tudod, hogy a nyákon körbefutó fóliasáv az nem földhurok. Sőt, a valódi földhurok sem probléma, csak a hurokban ébredő idegenfeszültség okozta zavarjel. Ne engedd hogy félrevezessenek.
Földhuroknak az minősül (mármint ami egy erősítőben búgás vagy kerregés formájában zavart okoz), ahol két fokozatot egyenpotenciálra hozó vezetéken olyan áram folyik, ami nincs kapcsolatban a hangfrekvenciás jellel. Az is földhuroknak minődül, ha a GND a nyák lemez egyik szélén fut, a jel vezeték meg a másikon, és a trafó mágneses tere a kettő között áthalad. Megint zenekari jelenség: Gitárerősítő effekt körrel. Tehát előfok, végfok, valamint a kettő közé beiktatható külső valami, például zengető. Az előerősítő a végerősítővel közös GND-n van, sőt csillagpontos földeléssel hogy ne legyen búgás. A külső effekt pedál két darab hat méteres árnyékolt vezetékkel kapcsolódik a körbe. Persze búg, mert az erősítő, vagy a másik zenész erősítőjének transzformátora éppen olyan teret szór, ami az oda-vissza menő vezetékek között átszalad. Erre mondaná a laikus, hogy az egyik vezeték árnyékolását le kell kötni. A fenéket. Úgy is búg, mert a búgását okozó egy menetes szekunder az nem csak a GND-n szalad körbe, hanem a jel vezetéken is. A megoldás hogy az oda-vissza menő vezeték egymás mellett haladjon, esetleg össze is lehet sodorni őket, de lényeg, hogy ne tudjon köztük áthatolni a szórt mágneses tér. Nem attól lesz a körben futó GND földhurok hogy az körül öleli a nyákot, hanem attól, ha a jel föld és a jelút között idegen feszültség ébred. A teleföld is búghat, sőt a csillagpontos földelés is, ha közben a jel vezeték olyan messze fut tőle, hogy alákap a mágneses tér, mint vitorla alá a szél.
Még van benne 3 db DC szervó és egyelőre nem érzem, hogy bármilyen hatással lenne a hangképre, de ennek ellenére kipróbálom mi történik ha az első fokozatból kiiktatom (csak még szokni kell a hangját és megmérni sem árt előtte mennyire marad stabil a kimeneti offset).
Rengeteg kísérlet kell még ahhoz, hogy a végére észrevétlenül jól elrontsam a hangját. Sokáig én is azt gondoltam, elég egy poti a végfok elé.
Már hülyülök (de ezt már említettem többször).
Látsz valamit a nyákrajzon amit másképpen kellene csinálnom? Nem házi feladat, de ha igen, ne tartsd titokban. Árnyékoljam le (fóliával) a bemeneti vezetősávot? A hozzászólás módosítva: Aug 4, 2023
Leárnyékolni szerintem csak a magas impedanciájú vezetősávokat kell, ilyen itt nincs.
Nagyjából meg is felel a brummentes szerelés feltételeinek a fóliatervezés, mivel a bemenet, a kimenet, a visszacsatolás referenciapontja kb egy területre koncentrálódik. Ha nem is sikerül egy területre koncentrálni akkor egymáshoz közel párhuzamos vezetősávokon illik vezetni őket, hogy ne tudjon sok mágneses erőtér a sávok közé hatolni. Itt ez is teljesül. Láttam olyan nyákot egy erősítőnél, ahol tápegység és mikrofonszintű előfok elfért egymás mellett és a kapcsitáp mellett úgy ment el a jelvezeték, hogy a kisszintű előfok, a tápvezetékek, a GND egymás mellett haladtak végig az egész nyákon kb. 20cm távolságban a potméterig. Persze semmi zaj. Persze semmi árnyékolás, csak szigorú nyáktervezési szabály. Kitalálták ezt már régen, csak nem foglalkoztunk vele. Mi meg jó messze akarjuk vinni a bemenetet a kimenettől, meg a táptól hogy ne legyen zavar. De a zavart mi visszük be a kerülő utakkal. Feltéve, ha az nem veszi figyelembe a szabályokat.
Akkor mi fordított evolúciót jártunk/járunk végig.
Én egy szép, bonyolult előerősítővel kezdtem, kb. 15-20tranzisztor/oldal, utána jött egy Marantz HDAM modulon alapuló egyszeres erősítésű impedancia illesztő, ezután egy egyfokozatú JFET-es A osztályú source követő, majd a poti egyedül...
Valószínűleg nincs igazam, viszont gyanúsan gyakori probléma erősítőknél, hogy nincs optimális impedancia amire tervezni lehetne a visszacsatoló kört. Nézzünk egy példát:
Hagyományos "AB" osztályban dolgozó végfok invertáló kapcsolásban. A neminvertálót most félretesszük, nehogy vita tárgya legyen. Szóval a kívánt erősítést beállítjuk két darab ellenállással. Ha a bemeneti soros ellenállást elég nagyra választjuk, akkor a visszacsatoló ellenállás ennek és az erősítés szorzatával kell megegyeznie. Vagy a visszacsatoló ellenállás lesz túl magas értékű, vagy a bemeneti ellenállás lesz túl kicsi. A kis bemeneti ellenállást meg kell tudni hajtani, és itt már a potméter csúszkájának érintkezési bizonytalansága is számottevő hibát vihet be. Ha nagy értékűre választjuk a visszacsatoló ellenállást, akkor az erősítő hajlamos parazita elemeken keresztül is beleszólni a visszacsatolásba. Ezek az elemek lehetnek szórt kapacitások, ami nem is lenne baj, ha az csak a kimenet és a visszacsatolás pont között alakulna ki. De nem csak a kimenetről, hanem például a nagyjelű fokozat kimenetéről is érkezhet parazita visszacsatolás. Ott pedig nem igazán torzítatlan a jel, mert éppen a nagyáramú fokozat hibáit kell kikompenzálnia. Mondjuk megfelelő tervezéssel ezt is ki lehet kerülni, de nem láttam még hogy valaki így tervezte volna az erősítőjét. Tehát le kell menni kis impedanciás visszacsatolásra, és kell elé egy impedancia illesztő fokozat. Azt pedig nincs jogomban eldönteni, hogy azt előerősítőnek kell nevezni, vagy még a végerősítőt részének. Integrált erősítőnél kell e beszélni előerősítőről, vagy nem. Ha egy nagy dobozt rekeszekre osztunk, és külön tápegységet kap minden rekesz, akkor mondhatjuk e azt hogy monoblokkok és előerősítő? Valahogy úgyis ugyanarra a hálózatra kerül mint. Persze biztosan lehet találni definíciót ami pontosan leírja hogy mikor minek kell nevezni valamit, de hagy említsem meg Farkas Henrik Fantasztikus természetrajz könyvében leírt definícióját az életnek. Az önmagát külső segítség nélkül reprodukálni képes organizmus az él. Függetlenül attól, hogy szén, vagy szilícium alapú létforma. E definíció szerint a könyv megemlít olyan robotrákokat, amik ércet bányásznak és legyártják utódjaikat. Én pedig megemlíteném az öszvért, vagy az ölbenremegős agyontenyésztett kiskutyákat, akik nem képesek szaporodni. Akkor most melyik az élő?
Érdekes dolog ez. Igazolódni látszik a bölcs dakota közmondás, hogy a folyóhoz több út vezet.
A "Burgum" egész biztosan "meghal" ha nincs előtte előerősítő (pedig jFET bemenetű) és ezt több végfoknál tapasztaltam. A V4 ezek szerint nem igényli, vagy megelégszik azzal a 100 eurós potival is.
Mindamellett, hogy egyetértek az invertáló visszacsatolású végfokokkal kapcsolatos eszmefuttatásoddal (bár azimpedanciákra létezik megoldás), feltenném az evidens kérdést: Miért tekintsünk el a nem invertáló kivitelű verzióktól? A végfokok 90-95%-a ugyanis ilyen kapcsolástechnikájú. Az enyém is.
Az impedanciák aránya persze fontos. A jó működéshez megemeltem az eredetileg 20kohmos bemeneti impedanciát 50kohmra. Így a poti maximális kimeneti impedanciája 1/20 része a bemenetinek. Természetes ehhez alacsony impedanciás forrás készülékek kellenek.
Megint hasonló dolgokon agyalunk. Nem szeretem az invertáló erősítőket, de mostanában mindig úgy jön ki a lépés, hogy ilyeneket "csinálok", mert ez a célszerűbb, vagy az egyetlen lehetséges megoldás. Nagyon tetszett ez a definíció az életről.
Már közhely, annyian leírták, hogy egy opamnak öt bemenete van. Felsorolták őket és ezzel le is zárták ezt a témát. És... van ez a Nagy Gábor Pál (Auodiworld) a Gauss végfokával, amit rózsaszínű köddel lenget körül és hétpecsétes titokként kezeli azt a részt amikor leírja, hogy a tápegység a jelút része. Hogy kell ezeket értelmezi? Az invertáló erősítő lényegében egy U/I konverter. A generátor feszültsége árammá alakul a visszacsatolókör ellenállásain. A kimeneti fokozat és a generátor közösen dolgozik rá ezekre az ellenállásokra, de a kimeneti fokozat pluszban még a terhelésre is. Ideális esetben a + (neminvertáló) és a - (invertáló) bemeneten nincs feszültségváltozás, mindkettő referencia pont. A kimeneti fokozat egy vezérelt ellenállásnak tekinthető (már ezt is megbeszéltük többször). Ami a kimenet és a bemenet között van, az a "sallang". Az az akárhány félvezető csak azért van ott, hogy a kimeneti feszültség (lehetőség szerint) torzítatlan legyen. Rajzolgattam kicsit, hogy, hogy is van ez az egész. Régen még magam elé tudtam képzelni, de ma már le kell rajzolnom még magamnak is. Merre folyik a generátor árama? Valamilyen úton záródnia kell a generátor áramkörének, hogy áramkör lehessen. Tisztán látszik, hogy a generátor árama kisfrekvenciásan a tápegységen keresztül záródik, nagyfrekvenciásan (MHz-es tartományban) a szűrőkondin. Az is tisztán látszik (a sárga nyíl útját végig követve), hogy bármiféle zavarjel ami a tápegységben vagy a huzalozásban keletkezik/termelődik, az hozzáadódik a generátor áramához és nemkívánatos jelként megjelenik a kimeneten. Tehát a tápegység - ha így nézzük (másként meg nem lehet) - valóban benne van a jelútban.
Nem kell minden szavamat komolyan venni, de a fizika mindig jobban tudja mint az ember. Az viszont biztosan fedi a valóságot, hogy igazán gyors és precíz erősítőt csak úgy lehet tervezni, hogyha mind a bemeneti, mind a kimeneti paramétereit előre lefektetjük. Legegyszerűbb ha a bemenetet lehidegítjük valamekkora kondival, meg a kimenetre is teszünk Bouscerot cellát. De akkor a bemenet megint a forrásimpedanciától függő töréspontot visz be, ami bizonyos körülmények között nem okoz gondot, csak akkor kapunk egy lassúbb erősítőt. Ezek nagyon jók ha ismeretlen forrásról ismeretlen hangsugárzóra kell erősíteni. Én ilyeneket szoktam csinálni, mert ezt kérik. De nem hifire, hanem hangerőre és megbízhatóságra kell csak figyelni. Milyen eszement akar transzformátoros kimenetű félvezetős alacsony dampingú erősítőt ami 70Hz-től visz 3kHz-ig? Van ilyen.
Viszont ha az jön ki ami bemegy, akkor nem kapsz szabad kezet. Az előerősítő ilyenkor pedig olyan impedanciájú forrás a végerősítőnek, amire szüksége van. Biztosan láttál nagyfrekis erősítőket, ott illesztetlenül be sem szabad kapcsolni őket. Azt meg hogy kacsa is legyen meg csirke is, azt még Vuk sem tudta megoldani. Ha a relés előfok beleférne a Burgumba, akkor hogyan kellene nevezni. Mondhatnánk hogy nincs benne élőerősítő, vagy hívhatnánk integráltnak. Persze akkor egy jobb előerősítő megalkotása miatt repülhetne az egész, mert kellene egy újabb végerősítőt is bele. Könnyű elveszni a témában. Már megint sokat írkálok, visszafogom már magam.
Emiatt támadt az a merész ötletem, hogy a műsorforrás állandó bemeneti impedanciát lásson, a végfok állandó kimeneti impedanciával legyen meghajtva, a kettő között legyen egy (viszonylag) precíziós osztó és ez az egész izé - ami a CD játszó és a végfok között van - kapjon egy stabil tápegységet (akkumulátor).
A fórum arra van kitalálva, hogy irkáljunk rá/bele (ha van miről).
Fura is lett volna, ha egy bizti hangját hallod, két ellenállásét meg nem. Az olcsó kategóriában valóban nincsenek nagy különbségek. Beteszek ide egy képet ami nálam ezekről kialakult az évek során, ha csak egy embernek segítek vele már megérte. Balról jobbra megyünk, vagyis a legsilányabb hangot a 1206-os VIK produkálja ezekből, a legjobbat meg az a 2W-os akármi a jobb oldalon, azokhoz azért nincs gyártó írva mert nem tudom ki a gyártója.
Kicsik ugyan a különbségek, de ha azt nézzük, hogy a bal és a jobb oldal közt van mondjuk egy 10-es skálán 1 pont különbség (6 és7) akkor azért az nem is olyan kicsi. Hogy hol van a határ azt meg mindenki eldönti magának, csak az nagyon furán veszi ki magát amikor valaki határozott véleményt alkot egy alkatrészről úgy, hogy nem hogy nem próbálta, de még képen se látta. ![]() Az a kis szénréteg pl. engem nagyon meglepett, régen az ilyeneket eldobáltam de legalábbis erősítőbe sosem raktam be, mondom szén, fúj, vacak, és nem hogy nem az, hanem az olcsó kategóriában az a legjobb, be is táraztam belőlük, hátha kell még valaha. Állítólag a csúcs az a Shinkoh tantál de olyat ezen a fórumon biztosan nem sokan használnak mert 10-20 font + áfa darabja. Meg állítólag az AN ellenállásai is nagyon jók, de ott pl. az ezüst nióbium közel 50 font + áfa... A felhasznált alkatrészek szerintem legalább 25%-ban meghatározzák egy erősítő hangját, és ez visszaköszön a gyári készülékekben is.
Kevéssé építek audió erősítőt, inkább a fémdetektorokkal játszadozom. Abban is akad erősítő és a földsávot ott is lehet nagyon rosszul csinálni. Szoktam is. Eddig egyoldalas nyákoknál én is a "földhurokkal" készült nyákoknál értem el a legjobb eredményt.
Kizárólag csak viták elkerülése végett.
Megemlítenék egy kísérlet. Nem röhög. TDA2030 erősítő volt az alany, szerencsére nem zenét akartam hallgatni vele, hanem változó mágneses tér előállítása volt a cél. DC-től indult az átvitel, a többi nem érdekes, csak az, hogy el kellett döntenem hogy invertáló, vagy neminvertáló legyen. Mivel a hangerő poti alá skála került, nem elengedhető volt a nagy bemeneti impedancia. Tehát nem invertáló. Csakhogy a hangerő poti állásától függően drift volt a kimeneten. Sebaj, kapott előfeszítést. 10MOhmon keresztül egy trimmerrel kinulláztam a bemeneti bias áramot. Csakhogy ahogy melegedett az IC, elmászott a nulla. Ekkor ugrott be egy gondolat. Miért van az hogy invertáló kapcsolásban elfogadjuk az alacsony eredő bemeneti impedanciát, neminvertáló kapcsolásban pedig elvárjuk hogy jó nagy legyen. Pedig mind a két bemenet ugyanolyan tranzisztort tartalmaz, azaz ugyanolyan érzékeny minden nyavajára, még akkor is, ha az jfet. Két tesztet próbáltam. Egyiknél neminvertáló kapcsolásban is alacsony impedanciát választottam a bemenetre. A másik pedig az volt, hogy mind a két bemenet elé emitter követő, vagy source követő került. Ezek bemenetei lettek ezután a Tda invertáló és neminvertáló bemenetei. Valahol fel is tettem itt a fórumba a kapcsolást. Kíváncsiságból összedrótoztam belőle egy hangfrekis erősítőt, és valóban javult a hang a módosított kapcsolásban. Tehát nem értékelem alul a neminvertáló kapcsolást, csak eddig legalábbis én rosszul gondoltam a dolgot.
Szénrétegből érdemes egy esélyt adni a Takman REX sorozatnak. Nem vészesen drága, és jó hangja van.
Mutatok egy szkóp fotót (pontosabban kettőt, mert egymásra montíroztam őket). Az előerősítőt méregettem brahiból, amikor elszállt benne a FET. Először azt hittem rosszul van kompenzálva, majd kikapcsoltam és "véletlenül" ránéztem a szkópra... aztán azt is lefényképeztem. A bemenet 50R-al van lezárva, a kimenet 10k-val. Simán átmegy a zavarjel jel a kikapcsolt előerősítőn is. Nagyobb problémának tartom, mint azt. hogy milyen ellenállás van benne.
A másik: mzperx ellenállás tesztje a másik fórumról. Ebből a Vishay SMM0204-ből kaptam ajándékba fél marékkal mateatektől, A hiányzó értékeket be lehet szerezni. A vcskör ellenállásai MMA0204 lesznek. Ezekhez tervezem most a nyákot. Elképzelhető, hogy jobban fog szólni mint most. Egyenként tudom majd cserélgetni a fokozatokat. Esetleg beszámolok majd az eredményről - de mivel az ilyesmi mindig egy vitaindítóval ér fel - lehet, hogy nem is fogom szóba hozni.
Az hogy a tápegység is benne van a jelútban, az mindenképpen igaz. Amit lehet módosítani, az az, hogy a belső referenciapontokat minél jobban leválasztjuk a tápsínekről.
Mondok egy példát: Műveleti erősítők belsejében nincs GND pont, tehát minden olyan pont amit valami stabil helyre kell kötni, az csak a tápsín lehet. Sajnos erősítő tervezésnél mi is elkövetjük azt a hibát, hogy például tápsínre mint referenciára építjük a fokozatokat. A nagyjelű fokozat éppen ilyen. Pedig nekünk van GND. Most megyek.
Jó kísérlet! A dc átvitel miatt sajnos borítékolható az offszet. De hangfrekvenciás célra erre nincs igazán szükség. Nekem 2Hz a -3dB és eléggé stabil a kimeneti offszet, úgy, hogy nincs bemeneti csatoló.
Ja és nem differenciálerősítő van az elején. Az első fokozat tranzisztorait gondosan válogatva a bemeneti offszet 100nA alatt van.
Ne is hozd itt szóba, elég ha nekem privátban megírod, mert gyűjtöm az ilyen infót. Annak a vishaynak is kb. a szén szintje körül kellene lennie valahol (de majd megírod ha nem), szóval a yageo-nál jobb választás.
Tudom, a REX szén még jobb is mint a REY fémréteg. És ott van még ezen a szinten az Amtrans AMRG és AMRT és azok megfizethetőbbek, meg még a Kiwame szénréteg. Ott úgy is hirdetik, hogy a fémrétegnél alacsonyabb zajú és természetesebb hangú.
|
Bejelentkezés
Hirdetés |





















