Fórum témák
» Több friss téma |
Azt kifelejtettem, hogy a szerdai "biztosítékkiveréseskísérlet" összefüggésben volt ezzel az egésszel. 6.3 A-es volt a crowbarban és azt vagy elolvasztja, vagy nem. Inkább vitte a nagy trafó primer biztosítékját (is), mint ezt. A végfok javítás felesleges kör volt, amit csak magamnak köszönhetek, de legalább egy úttal "átprogramoztam" a relé logikát is, mert abban is találtam hibát és átnéztem újra mindent.
Tehát 99.9%, hogy az előerősítő jobb csatornájából jön a csattanás. Köszönöm az ötletet és a részvétet (ami átsugárzik a neten). Én is valami ilyesmire gondolok, hogy fagyasztó spray, hajszárító, átbogarászás, sötétben nézegetés... a gőzvasaló nem jutott eszembe, az is jó ötlet. Egyelőre kiráz a hideg az egésztől, de kíváncsi is vagyok rá mi a frász lehet ez amilyet még nem pipáltam. Még a gyantára is gondolok. Ezért nem rajongok ezekért a házi kifestésű nyákokért... viszont olcsó volt és kísérletnek így is jó (lenne).
Hát... 180 MHz-es jelet láttam már a Tektronix-on és van még két dugi Hitachi mérőkábelem ha ez a gagyi nem vinné át a nagyfrekit. Azért megnézem ezt is első körben.
Meglett a hiba. Az egész mcc miatt van, mert ő mondta, hogy legalább a visszacsatolókör ellenállásait cseréljem ki valami jobb minőségűre és majd hallani fogom a különbséget. Ez persze csak vicc volt (mármint, hogy miatta volt), mert azért kisebb részben én is tehetek az egészről. Volt a fiókban 0.1%-os, 25 ppm-es 1k-os Royal. Ez is jobb lehet a Yageo-nál. A 3k-t összeraktam 3db 1k-ból, egy szép kis diadalív formát kialakítva (kókányolva). Így összesen 26 db-ot kellett kicserélni, mert ilyen hosszú a vcskrzkr. Nem mondom meg hallottam-e különbséget.
Délután hosszasan nézegettem az előfokot, hogy akkor most mi legyen. Gerjedés nem volt, semmi hibajelenség nem mutatkozott, ahogy ilyenkor illik. Talán először kínomban levakarom a gyantát. Aztán le is mostam mert összekaparászva még csúnyább lett a nyák, mint előtte volt. Közben azt dudorásztam magamban, hogy: "...kígyónak lábsó, madaraknak fogsor... " és ekkor az egyik diadalív kihúzódott a nyákból. Elfelejtettem beforrasztani, csak átdugtam a régi forrasztáson és úgy nézett ki mintha be lenne. Itt jut eszembe, hogy nem használok ólommentes forrasztóónt, felénk még lehet mérgezőt kapni. Ez így már magyarázat mindenre. Amikor nem érintkezett, nyílthurokban erősített. Ha nem szólt akkor kicsit csattant, mert csak a pár tized mV offset hibát erősítette. Ha szólt, akkor nagyot csattant és elhallgatott. Nyilván az előerősítő kimenete is lenémított, de az már nem hallatszott ki a csendből. Erre az egy be-nem-forrasztásra ráment több, mint egy hetem. Van tanulsága a dolognak. Szórom a hamut a fejemre.
Össze kell rakosgatni a mozaikokat. Ha klippelt az előerősítő DC szintű összetevő (is) megjelent a kimenetén. A DC kijutott a végfok kimenetére, amitől a hangszóró védelem aktiválódott. A végfokban crowbar védelem van ami a tápot zárja rövidre (pluszt a mínuszhoz - mivel lebegő földes, egyszeres tápú a főtáp). Ekkor kiolvad a tápban a biztosíték és 0V lesz a végfetek tápfeszültsége. A segédtáp ezzel egy időben záródik rövidre, hogy a FET meghajtók ne menjenek tönkre. Harmadik lépésben lekapcsolódnak a segédtáp trafói a hálózatról. Kitettem a rajzát a napokban, át kell tanulmányozni. De majd átrajzolom rendesen mert az elég kusza/áttekinthetetlen.
A bibi ott volt első körben, hogy a tirisztor nem "verte ki" azonnal a főtáp 6.3 A-es biztosítékát, hanem valószínűleg előbb a primerköri biztosítékot, tehát nem ment el a segédtáp és elszálltak meghajtók. Meg lett állapítva a biztosítékos kísérletnél, hogy max 5 A-es lehet a biztosíték, de most 4-es van benne, biztos ami hót ziher alapon. 10 A-es csúcsáramot ezzel is tud a végfok, ami nekem bőven sok. Ezt a védelmet aztán le is tesztelte egy újabb szakadásnál az előerősítő. A műhely-hangszóró csak ciccent egyet és elhallgatott. A biztosítékon kívül minden simán túlélte a dolgot.
Ólommentest én sem használok, de a NASA se, viszont a gyári kütyük már csak így forgalmazhatóak.
Arra nem is gondoltam ismerve a precizitásod, hogy nem forrasztasz be valamit. De örülök hogy meglett. Emlékszem a táprövidrezárós védelmi terveidre. Nem is egyszerű az időzítés. A tirisztorral (triakkal) soros ellenállást meddig is lehet növelni, mennyi ideig bírja a hangszóró ha ráül a táp? Vagy amit említesz, hogy ha az előfok lassabban némít mint ahogy a crowbar beavatkozik, akkor a mostani eset áll fenn. Az is kérdéses, mekkora az a puffer mennyiség, ami nem okoz kárt a hangszóróban ha egyszerűen csak a táp trafó primer körét megszakítjuk. Hangszeres erősítőnél további gondok is előfordulnak. Ott nincs a zene maszterizálva, csak egy hülye basszeres a jelforrás. Több éve egy Ebs kombóban sorra durrantak a hangszórók. Relés DC védelem kattogott, nem tudtam elég érzéketlenné tenni a küszöböt. Crowbar ezért szóba sem jöhetett. Kapott a kimenet csatolókondit, úgy ment sokáig. Azóta sem sikerült kideríteni mi volt a gond. Úgy gondolom, tisztességes védelmet nem könnyű kitalálni. Abbahagyom már, mert össze-vissza írok mindent, az ujjam meg már zsibbad.
Sajnálom, hogy pont a lényeget illetően vagy szűkszavú, mert engem csak érdekelt volna az a royal vs yageo kérdés, bár emlékeim szerint, ha a yageo a béka popója, akkor a royal valamivel még az alatt van.
Úgy meg szerintem már mindenki járt, hogy egy két forrasztás valahol elmaradt. Nekem amivel hasonló élményem volt, az a "precíziós"-nak hívott IC foglalat, aminek a két szomszédos lába közt 120k ellenállást lehetett mérni akkor is amikor ki volt forrasztva a nyákból. Azt a "hibát" sem volt könnyű megtalálni.
A hallgassukmeggyorsan elő tudja idézni a kapkodásos be-nem-forrasztást. Tíz évig ráért, aztán azonnal kell. Le kellene erről szoknom, de már nem fogok megváltozni.
Valóban nem egyszerű ez a relés logika. A soros ellenállást úgy választottam meg, hogy a rövidzárási áram ne lépje túl tirisztorra megengedett impulzusáramot. 64V/0.22R=290A. A pufferkondi kapacitásával arányos az energia mennyiség amit a biztosíték el tud viselni. Minél nagyobb a puffer, annál nagyobb lehet a bizti. Úgy van, hogy: trafó > Graetz > puffer > biztosíték > végfok. A puffer árama nem a hangszórón "sül ki", hanem a: biztosíték > védőellenállás > tirisztor körön. A tápsínt megszakítja a biztosíték. Az NNJI-ben már soros MOSFET van tápkörben. Ez jobb megoldás. Nem kell a puffert kisütögetni és kisebb is az Rds(on), mint a biztosíték ellenállása... csak ez még a Burgumnál nem jutott eszembe és már emiatt nem cserélek benne tápot. Az előfok némítási ideje 1V kimeneti DC-nél 44ms, 5V-nál ez 21ms. Nézd meg ezt a szimulációt (ha gondolod). A gyorsulás-szabályzókból nyúltam le ezt a kettős integrátort.
A "lényeg" ezen a fórumon nekem tabu. Soha többé nem fogok arról írni, mi, hogyan szól. Akit érdekel majd eljön és meghallgatja.
A Royal szerintem többféle ellenállást gyárt, jobbakat és rosszabbakat. Ez volt itthon kéznél. Arra voltam kíváncsi, hogy egyáltalán mekkora a különbség két akármilyen ellenállás hangja között. Van különbség. Bármikor visszacserélhetem Yageo-ra. Másmilyenre már nem fogom, mert áttérek az SMD-re... az első kísérletnél csak az ellenállásokban, aztán majd valamikor a későbbiekben kipróbálom a félvezetőket is. Ehhez mindig új nyákokra lesz szükség. Mivel maradok a modulrendszernél, csak a paneleket kell majd cserélgetnem. Egyszer (nagyon régen) kb. 10 év után visszahoztak egy erősítőmet, hogy LP-ről nem szól az egyik oldal. Csak rá volt hajtva egy ellenállás mindkét lába a forrszemre. Addig szólt, aztán nem. Azóta jobban figyelek erre, de a jelek szerint nem eléggé. Vakon meg még nehezebb meglátni az ilyesmit. A piros színkódot már csak napfénynél tudom megkülönböztetni a barnától. Régen félhomályban leolvastam, hogy 1N4148. Ez van.
Az megvan hogy a szekunder oldalon a puffert süti ki a tirisztor a 0,22 Ohmon keresztül. Az az én gondolatom volt, hogy ha lekapcsoljon a primer kört, ki tud e szülni a hangszóró keresztül a puffer meghibásodás nélkül. Nyilván merev felfüggesztésű hangszóró ki is bírná, de finom hangszóró talán nem.
Az NNJI-re emlékszem, az is jó megoldás. Van egy Infinity mélyládám, abba tettem egy DC védelmet. Ez mosfetes. A kimenettel sorosan van két sorbakötött 40mOhm körüli mosfet, ami előfeszítés kap hogy ki tudjon nyitni, és ha megjelenne a DC, akkor egy optocsatoló rövidre zárja a GS lábakat, így megszakad a kapcsolat a végfok és a hangszóró között. Úgyis talán lesz kis időm, felrakom PC-n a kapcsolást. Nem tudom mekkora torzítást visz be, de láttam egy biztosítékos védelemnél, hogy a visszacsatolást akár a bizti utánról is lehet hozni, így annak hibája kikerülhető. Itt is lehet valami hasonlót kitalálni.
Jó kérdés ez a mekkora kondit lehet rásütni egy hangszóróra. Ha csatolókondit használunk, ugyanúgy féltápfesz van rajta, mintha a puffert sütné ki, tehát így is úgy is lehet védeni hangszórót, mindegy. Egy relés védelem megszólalási ideje is van 30-50 ms és ennyi ideig minden hangszóró elviseli a tápfeszt (ha nem 10 W-os hangszóró van 1 kW-os végfokon).
Aztán meg az sem mindegy milyen meleg a lengőcséve amikor tönkremegy a végfok. Elég kiszámíthatatlan dolog ez és zenekariban mindig klippelés közelében jár a végfok, hifiben meg általában csak motyog. Biztosan eszerint is meg kell közelíteni. De zenekariban túlméretezik a hangszórót (feltételezem), hifiben meg alul. Ezt a MOSFET-es védelmet ismerem, sokan használják és egyre eltejedtebb. Talán ez ma létező legjobb módszer (vagy egy jó crowbar), vagy a kettő együtt. Igen, ezt a biztosíték utáni visszacsatolást talán Te említetted, vagy máshol is láttam már. Nagy ötlet de még nem jutott el a tudatomig. Most memorizálom ha még van annyi felesleges agysejtem.
Nem tudom hogy más is látott-e már ilyet a saját szemével, de amikor elkészült régebben a 400W-os VF2 modom ami kapcsitápról volt hajtva (+/-92V), abban láttam olyat, hogy a végfok nyákján a biztosíték és a foglalata között ívhúzás volt a zene ütemében. Azóta inkább azt is beforrasztom.
Ezt kreáltam.
Hátha kell valakinek, ide felrakom. A szimulációban azért van a zénerrel sorban dióda, mert a CM2000 csak így megy. A védelem utáni visszacsatolásnak azért van egy hibája. Ha nyit a relé, nyílt hurokban marad az erősítő. Kell valami átkapcsoló, ami ha a relé nyit, akkor a visszacsatolást a relé előttra teszi. Nem nagy dolog, de kell.
Szerintem párhuzamosan kell kötni 1-2k-t a biztosítékkal és akkor nem megy nyílthurokba.
A többit mindjárt megnézem. A hozzászólás módosítva: Júl 25, 2023
Volt nálam egy 4X1000W-os gyári végfok, azokban nem a mezei biztik voltak, hanem valami nagyobb és vastagabb mint a sima, és masszív volt a foglalat is. Gondolom a gyárak is tapasztalták a jelenséget.
Ez igaz is lenne, de a hangszóróval ez egy osztót képez, ami 50dB körüli csillapítást jelent.
Ja... tényleg. Akkor mást kell kitalálni.
Ilyen tirisztoros védelmet régebben használtak az analóg szabályzó berendezésekben is. Emlékeim szerint ott nem ellenállást, hanem induktivitást tettek a tirisztorral sorba. Az induktivitás csökkenti az árammeredekséget (vélhetőleg ettől haltak meg a tirisztoraid), és nem korlátozza a kialakuló áram csúcsát. A biztosítót és a tirisztort úgy kell megválasztani, hogy az I2t-je a tirisztornak kellően nagyobb legyen, ez a meghatározó és nem az áram csúcsértéke. Ez általában a mechanikai méretekkel is összefüggésben van, ezért inkább egy TOP3-as vagy TO247 tokozású tirisztort választottam volna.
Így van. A bekapcsolásnál korlátozni kell a di/dt, mert a tirisztor gyújtásánál van egy szétterjedési idő. Ha a di/dt nagyobb, akkor a tirisztor még nem a teljes keresztmetszetében vezet, helyenként sokkal nagyobb az áram sűrűség, és hot spotok alakulnak ki. Pláne, ilyen nagyon egyszerű gyújtóáramkör nem alkalmas erre a célra.
Egyébként, az ilyen üvegcsöves biztosítókra egyáltalán van megadva i2t?
Gyártója válogatja.
A Littelfuse biztosítói sok helyen elérhetőek, ezeknek az adatlapjában van I2t adat is. Bővebben: Link A hozzászólás módosítva: Júl 25, 2023
Köszönöm szépen a segítséget! Csak egy, vagy két BT152-est öltem meg (már nem emlékszem), de ez még akkor történt amikor "gubancban" kipróbáltam ezt a védelmet. A kész nyákba már beletettem a soros ellenállást. Később - már a gyakorlatban - kiderült, nagyon meg kell nézni előtte (kalapáccsal) mi van a belsejében, mert a kínai "gagyiban" elolvad az ellenálláshuzal. Induktivitásra, helyszűke miatt nem tudom cserélni. Megfelelőlen aláméretezett biztosítékkal - úgy tűnik - most jól működik. Ez mindjárt ki is fog derülni, mert tegnap délután behoztam (a fél nap tesztelés után) teljesen hibátlannak mutatkozó elő-végfokot és fél óra üzem után csattant két kicsit, majd harmadikra kiverte a jobb csatornában a biztosítékot. Aztán még mindenféle bakit elkövettem idegességemben. Betettem a földelt kimenetűt, átcseréltem az előerősítő bal/jobb csatorna a bemeneti paneljét és már a másik végfok sem szólt. A műhelyben kiderült, hogy mellédugtam egy lyukkal a tüskesort. Felmértem a károkat (túlélte a az impedancia illesztő) és inkább abbahagytam az egészet, mielőtt még több bajt csinálok.
Azért a MOC3023 gyári ajánlásait kicsit megkeverve (a legutóbbi módosításnál) betettem egy 180R/100nF snubbert. Ezt jól csináltam? Nem ártana kicsit tanulgatnom a tirisztorokról.
Köszönöm! Ilyet már én is kitettem ide kétszer is, de a gyakorlatban úgy tűnik mást mutatnak ezek a felületes diagramok. Talán Joule-ban és Watt-ban is meg kellene adniuk a gyártóknak, mit bír ki egy biztosíték. Ez megint egy külön szakma lehet. Peter65 írta nekem egyszer, hogy egy ipari biztosíték 50 ezer forint (volt akkor) és ez talán nem véletlen. Ezek az üvegbiztosítékok amiket mi használunk, lehet, hogy vicc kategória... főleg ha az innen-onnan vásároltak "olvadóbetétjét" közelebbről megnézi az ember. Ehhez sem értek, egyre kevesebbet tudok. Kezdek visszafejlődni.
Érdekes látni, hogy egy 4A-es biztosíték 10ms közeli kisütéséhez 90A áram kell. A 25-szörös érték jó közelítés crowbar tervezéshez, azt hiszem....
Ez az ellenállás osztós kondenzátoros védelem szerintem itt fölösleges, mert csak az optocsatolót védi, és a feszültség a hálózatihoz képest alacsonynak mondható. A 180 ohmos ellenállás a gyújtó jel első élét kb. 350mA-re állítja be, ami szerintem jó, viszont a gyújtójel "háta" 30mA alatt lesz, ami kissé karcsú. Szerintem a 2Kohmos ellenállást csökkentsd le 1Kohm alá, lehet az is 180ohm.
Eredetileg 1k volt ott, de az szénné égett amikor szakadásba ment át az (eredetileg) 0.22R.
Az a három kék színű "segédvonal" az ilyen esteket próbálja figyelembe venni és lekapcsolja a segédtrafót, illetve néhány us-en belül a FET meghajtó tápját. Legalább 10 db biztosítékot "verettem ki" vele és biztonságosnak tűnik. Most is megvédte a végfokot. A legújabb fejlemények szerint az egyik U404 gate-jén jelenik meg időnként saját drain feszültsége, (néha átüt) a kimenet ilyenkor felugrott 5V-ra, a fázisfordító kimenete -5V-ra. Ezt többször elő tudtam idézni oszcilloszkópos mérés közben, magával a mérőcsúccsal. Kicseréltem és most jónak tűnik... aztán majd kiderül a vallatásnál. Legnagyobb hátránya ennek a fajta crowbar-nak, hogy ahányszor aktiválódik annyiszor kell biztosítékot is cserélni, ami eléggé macerás. Miután ilyen jól elszórakoztam ezzel az egésszel, levontam a konzekvenciát, hogy nem használom soha többé ezt a fajta védelmet. Bár, a TT1-ben is crowbar van és azzal még soha nem volt gond (.hogy lekopogjam gyorsan az asztal bal sarka alatt háromszor).
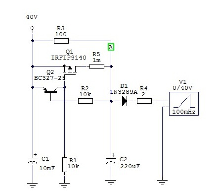
Már egy ideje nem álmodok elektronikával, de most álmodtam. Igazából ezt egy akkumulátor zárlatvédelmére gondoltam, de talán tápegységbe is jó lehet. A rajzon P csatornás fet van, de a negatív ágba tehető N csatornás.
A fet RDSon ellenállásán keresztül eső feszültség nyitja a tranzisztort, és az pedig a source elektródra húzza a gate elektródot. Nem rajzoltam be a szokásos zénert, mert nem szereti a CM, de a lényeg látszik. A kis értékű (220uF) kondenzátor igazából csak hidegít, ez már ki tud sülni a hangszórón keresztül. Van még megoldandó dolog rajta, például a végfok nyugalmi árama miatt esetleg nem kapcsol be, de esetlegesen azon is lehet finomítani. |
Bejelentkezés
Hirdetés |

















