Fórum témák
» Több friss téma |
Fórum » Erősítő hídba kötése
Témaindító: Thomas10100, idő: Jan 19, 2006
Témakörök:
Szia! A fázisfordítók között nehéz rangsort felállítani, legyen mondjuk ez.
A híd kapcsolásban csak két csatorna vehet részt, ha a négy csatornád teljesen egyforma, akkor esetleg kettőt-kettőt párhuzamosíthatsz, de az egy elég kényszeredett megoldás. Nem muszáj a hidaláshoz fázisfordítót építeni, ha eléred a végfok invertáló bemenetét. Rajz alapján bővebb tanácsot tudnék adni.
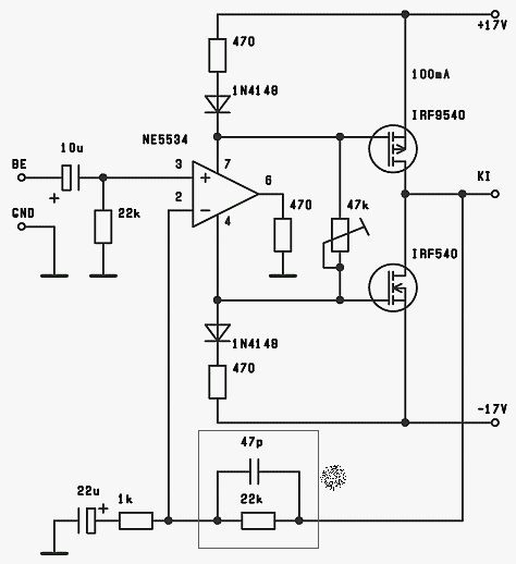
Csináltam is egy rajzot.
Biztos van benne formális hiba, mivel villanyszerelő a szakmám ![]() Azért jó lesz így?
Az R8, R15 100k. Az Elliott féle rajz szimmetrikus tápot feltételez, neked viszont az egyszeres táp felénél kell mesterséges földpontot kialakítani.
Nem akarom ennyiben letudni a választ, de hagynálak kutatni, hogyan is kell műveleti erősíteni +12V-ról
Értelek.
Tehát +- táp kellene neki, de én valóban csak 12 voltról működtetném a cuccost. Az R5, és az R15-öt valóban benéztem. Amúgy remek ez az oldal.
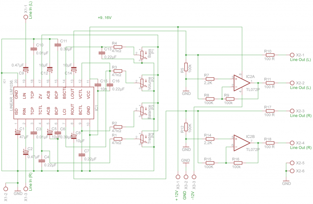
Tanulmányozd ezt a kapcsolást. Neked is egy ilyen (22k+22k) feszültségosztót kell beiktatni, és arra kötni azt ami szimmetrikus tápnál a testen volt.
Elhagynám U1A-t. Az LM1036 kimenete meggyőzi a fázishelyes csatornát és a fázisfordítót egyszerre. Az U1A csak impedanciát illeszt.
Ez nekem már magas!
U1A.. az mi?Megvoltam győződve, hogy a fázisfordítóra szükség van.
Köszi, most már le esett minden!
Tanulmányoztam a műveleti erősítőket is 1-2 dolog már letisztult, de még van mit tanulni.Mivel javaslatod alapján elhagytam az U1-et, ezért visszatértem a TL072-es műveleti erősítőre, mivel elég belőle kettő darab. És úgy döntöttem, hogy szimetrikus tápegységet használok majd. Módosítottam a rajzot is.
Köszi a segítségedet. Akkor jöhet a nyákterv!
Tiszteletem.
Pioneer sa 330-assal lenne kérdésem. Olvasgatom már pár napja a hídba kötés témát. Szóval a hídbakötéshez 2db erősítő szükségeltetik? Egy db-on nemlehet ilyen műveletet végrehajtani? Még annyi kérdésem lenne, hogy erre a sa-330-ra milyen hangfalat lehetne rákötnöm? 6-16ohm van feltüntetve rá, és 2x40watt, de 4kivezetése van. Megtudnám oldani hogy 2hangfalat kötök én rá, hogy kihasználjam a 2x40wattot?SA 330 Anti Idézet: „Szóval a hídbakötéshez 2db erősítő szükségeltetik?” 2db erősítő csatorna, tehát nem 2db erősítő készülék, mint neked van, hanem pl. az abban levő (alapból nem hidalt) 2 végfok (bal és jobb). Mivel a hídba kötés után a 2db minimum 6ohm-os hangfal helyett, 1db minimum 12ohm-ost köthetnél rá, nem hiszem, hogy életképes az ötlet. Egyébként az egyik oldal bemenő jelét fázisfordítani kellene hozzá... A 4 hangfalkivezetés használható váltott módban, csak A pár, vagy csak B pár, vagy párhuzamosítottan is. Ez utóbbi esetben minimum 12ohm-os hangfal lehet rajta terhelésként. Ilyet nehéz lesz beszerezni. Maradjunk annyiban, hogy ez az erősítő 2db 8ohm-os hangfalhoz tökéletes. Üdv Inhouse
Köszönöm, az úgy tökéletes lenne.
Abban esetleg tudsz segíteni, hogy meddig terhelhető hangszórót szerezzek be hozzá? Nem bulikba lenne, hanem nekem otthonra, néha ráadnám maxra 3percig, aztán 5percig halkabb (a jobb részeknél). Csak azért írtam le, hátha van valami jelentősége. köszi
Nem vettem mostanában (20éve) hangfalat, azért írtam neked a 8ohm-ot, mert nekem még az az alap. Ha találsz 6ohm-osat, az lenne a legjobb hozzá. Azzal lenne legjobban kihasználva a teljesítmény.
Nagyobb teljesítményűt vegyél, mint az erősítőd. Biztos így sem lehetsz, mivel a kommersz gyártók sajnos hazudnak és kavarnak... A másik gond, hogy túl tudod vezérelni ez erősítőt, vagy túl nagy bemenőjellel, vagy a hangszínszabályzó túltekerésével. Ilyenkor tápfeszig nyitnak a végtranzisztorok és a jel teteje vízszintes vonallá válik (egyenszint), ez a hangszórót is ilyen mozgásra készteti, és ezt nem szereti, leéghet... Tehát, ha ésszel csinálod, nem lényeg annyira a teljesítmény, meghallod, ahol már baj van. Üdv Inhouse
sziasztok vf3-at szeretnék hidalni kérdésem lenne hogy meglehet e oldani és körülbellül mekkora lenne a várhato teljesitmény ha eggyenkénr 30w-ra képes
Szia! 8 ohm-on 60W várható. 4 ohm-on a tápesés megtizedelheti a 120W-ot
Az IRF-ek érdekes módon bírni fogják ezt is.
akkor ezek szerint az én tudásom téves és 60w-ra képes 4 Ohm-on? mekkora trafó lenne neki ideális?
Fogadd meg a moderátor intelmét.
Híd kapcsolásnál a terhelő impedancia meghagyása mellett négyszereződik a teljesítmény az alaperősítőhöz képest. Végső soron egyenértékű a tápfeszültség megkétszerezésével. A transzformátort a használat jellege szerint elég széles határok között lehet méretezni. A kimenő teljesítmény másfélszerese kell például bulizáshoz
Ja értem, kicsit még ebben a témában kezdö vagyok, de majd megtanulok mindent
tudom bocsi a nagybetüket elfelejtem mindig.
Szia! Hidat már nem lehet tovább hidalni
Amit írsz az párhuzamos kapcsolás. Elvi lehetősége meg van. Kisebb impedanciával terhelve még akár ki is jöhetne a 30W. Arra sajnos semmi garancia, hogy a párhuzamosan kapcsolt erősítő részek pontosan egyformán erősítenek. Ha kísérletezni szeretnél vele: kösd össze a bemeneteket, és tegyél hangszórót az OUT+-ok közé. Ha a szokásos mértékben feltekert hangerőnél csendben marad, akkor az erősítők kellően együtt futnak. Mindez elvégzendő az OUT--okkal is. Siker esetén 0,2-0,4 ohm-ot köss azért a kimenetekre közösítés előtt. Élesztésnél használj áramkorlátozós tápot.
Sziasztok. Lenne egy fogós kérdésem számotokra.
Szeretnék építeni, egy hordozható mono erősítőt, gitárnak. Előfoknak TEA 2025 B ic-t akarok használni, mert tapasztalatból tudom, hogy kis bemenő jelet, igencsak feltud nyomni (4-5 voltra), és nem utolsó sorban van is itthon elfekvőben... Erre végfoknak menne egy hidalt TDA 2040 V szimmetrikus táppal. Mind kettőnek az adatlapjában benne van a kapcsolási rajz. A kérdésem az lenne, hogy egy hidalt erősítőt, hogyan tudnék rákötni egy újabb erősítőre, ami szintén hidalva van... vagy hogy lehetne ezt másképpen megoldani? Az előfokot hagyjam stereoban, és közösítetten kössem rá a kimeneteket a hidalt tda2040 bemenetére? A hozzászólás módosítva: Szept 11, 2012
Szia! A TEA2025B elég zajos. Ha erre még ráerősítesz, elviselhetetlen lesz. Használj műveleti erősítőt.
Szia. Nem tapasztaltam, hogy túlzottan zajos lenne, ugyanis van itthon egy működő is. Jelenleg is az van a számító gépemre kötve, és szerintem elég tiszta a hangja... De szerinted hogyan kéne bekötnöm a másik erősítőbe? Mert nekem csak mono kell, ez meg stereo. És esetleg tudnál olyan műveleti erősítős kapcsolást linkelni, ami képes 5mV-os jelből 5000mV-ot csinálni?
A TEA IC-nek csak az egyik csatornáját használd fel, a másik bemenetét testeld.
A gitár jelének erősítétét itt érdemes felvetni. A hídba kötést csak a végfoknál alkalmazd.
Sziasztok!!!
van 2db apt 100 wattos végfokom a kérdésem az lenne hogy hídba lehetne e kötni a kettőt?hogy 200 watt legyen(a 100v-os kimenet már kikőtve belőlűk.). A hozzászólás módosítva: Dec 26, 2012
|
Bejelentkezés
Hirdetés |














