Fórum témák
» Több friss téma |
Mielőtt kérdezel, a következő két dolgot ellenőrizd!
I. A helyes tápfeszültségek megléte.
II. A kimeneten van-e egyenfeszültség.
Élesztés.
Sziasztok!
Első erősítőmet építem (egyenlőre próbanyákon), és felmerült egy kis probléma: A dugdosós panelon jól szólt a kapcsolás, de most a próbanyákon nem. Ha felhangosítom (a telefonomon) akkor ugyan hangosodik, ám elég rendesen elkezd recsegni. Főleg a basszusoknál. Ha pedig leveszem teljesen a hangot akkor meg elkezd zörögni. A TDA2030 nem melegszik. Egyszer viszont véletlen összeért két drót és kipattant egy kicsi szikra (ez után még egy darabig jó volt). Ekkor tönkremehetett az IC? Mit ellennőrizzek/cseréljek? A kapcsolást mellékeltem. Köszönöm a segítségeteket!
Ha szeretnél tényleg jót csinálni belőle és nem sajnálod rá a pénzt és időt, szerintem azokat is cserélheted, vagy legalább azokat, amiket közvetlenül érint a jel. A szénréteg ellenállások pontatlanok (főleg a korabeliek) és zajosak is, így szerintem tényleg érdemes lehet cserélni őket.
"A legszebb hangja" ? Egy IC-nek? Szép hangról csak csöves erősítőnél lehet beszélni, azt gondolom.
Esetleg tranzisztorosnál. Ezért keresettek és drágák a régi erősítők. Nem véletlen, hogy gitárzenekarok is csöveseket használnak, ha szép hangot akarnak.
Pff.. attól függ, ki mit ért szép alatt. Szerintem az a szép, aminek nincs hangja, nem torzítja "szépre" a jelet, hanem minél pontosabban erősít és ez a csöves erősítőről nem mondható el...
Igen azért is használ a Marshall immár évek óta tda ic ket a fejkombóiban mivel a hangzása igen csak hajaz a csöves technikára.Haladni kell a korral...Nincs semmi baj azzal az ic vel és a hangja is teljesen rendben van Szerintem.
Szia Reloop ! Végül is az az én problémám, hogy a keverő kimenetéről szeretnék meghajtani négy darab külön álló végfokot. Építsek egy jelszint emelőt és valami ellenállásokon keresztül vezéreljem őket? Végül is egy jel elosztóra lenne szükségem, úgyhogy a kijövő jelszint ne essen, a terhelés miatt. Segítségedet előre is köszönöm.
Köszönöm! Igazából nem tétel a negyed wattosak ára (40db), a nagyobbakból már beszereztem Panasonicot, ezek nem voltak olcsók. Ezzel kapcsolatban viszont lenne egy kérdésem. Mivel nem színkódos, hanem csak szövegesen van rajta a paramétere (mindegyik ilyen), így ha jól tudom, az ellenállást bármilyen irányba be lehet építeni?
Ha valaki vállalja az LCD hátrányait a HD előnye miatt, akkor igaza van. Megfelelő távolságból nézve a CRT-t is jó minőségű. Egy Sony Trinitron....Persze ha vállalod, hogy az LCD a feketét hírből sem ismeri, hisz nincs olyan LCD, ami tökéletesen átvilágíthatatlan, hogy a feketét hűen adja vissza. A fehérrel is nagyjából ez a helyzet. Halvány szürkéskék. Nézz végig egy áruház TV osztályán. Egy hatalmas kékséget látsz. És ahogy elhaladsz mellettük, oldalról lassan nem látsz semmit. Persze vannak előnyei de messze nem tökéletesek. Nem is azért találták k, hogy az legyen, hanem negyed annyi anyagból kétszer annyi profitot lehet csinálni. És ez a lényeg, mint mindennel, lassan. Minden egyre jobb és egyre kevesebb az anyagköltsége, az ára meg egyre magasabb.
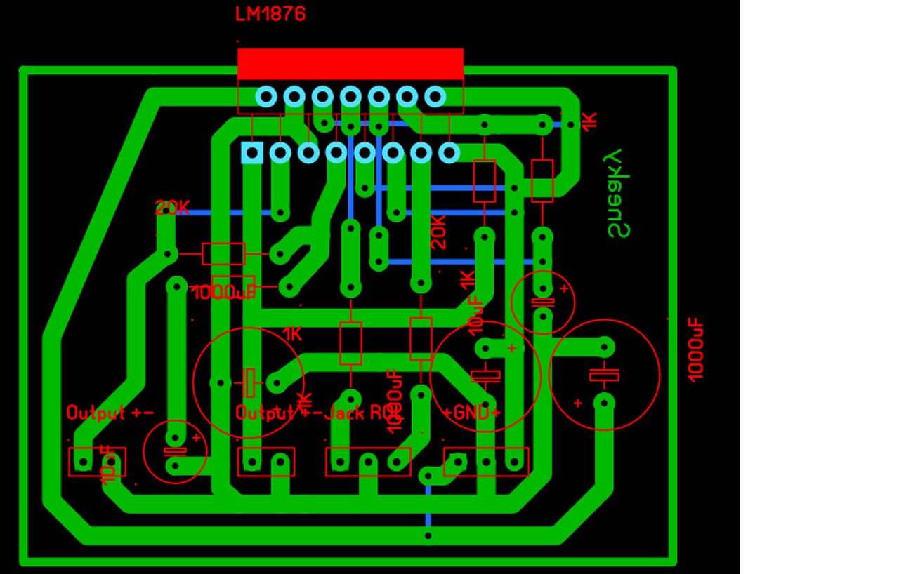
Sziasztok!
Készítettem egy 2x15Wos erősítőt lm1876 ic segítségével, azonban valami nagyon nem stimmel a nyákterven, süket mint a nagyágyú mikor éleszteném. Mellékelem a nyáktervet, légyszives segítsetek hogy mi a hiba, vagy az egész el van rontva? Egy kész nyáktervet is szívesen fogadnék ha lenne.Előre is köszönöm.
Lemaradtál vagy 5 évet az LCD-kröl. A maiak már olyan feketékt, hogy este elö kell huznom a zseblámpát, hogy megtaláljam a készüléket....
![]()
A OLED fekete, az LCD-k pontosan ugyanolyanok, mint 10 éve... És hagyjátok már ezt az ökörséget.
A hozzászólás módosítva: Júl 11, 2015
Idézet: „felmerült egy kis probléma” Ja és azt elfelejtettem írni hogy sokkal halkabb is azóta. Bocsánat A hozzászólás módosítva: Júl 11, 2015
igen az LCD ugyanolyan, csak a világitás változott - de nagyon ...
tl074cp vel fogom ezt meg oldani 2-db ic pont elég
Köszöntelek! 2006-ban egy ORION1025-ben cseréltem ki a hibás Sanken végfokot LM1876-ra. Csak akkor működik ha a Standby lábra ellenállás osztó segítségével +2V-ot adsz a pozitív tápfeszültségből nyerve. Az osztó alsó ellenállására akár egy kapcsolót is tehetsz. (Ugyanez a helyzet a Mute móddal is.) Nézd meg a pdf-es dokumentáció 4. oldalának a végét. Ez az IC két 1875-öt tartalmaz, csak pluszba jön ez a két szolgáltatás. A nyomtatott áramkört neked kell a kapcsolási rajzzal összehasonlítani! Én nem érek rá most. Nem haragszom meg ha mások is segítenek! Az viszont tény, hogy gyönyörűen szól a kis "piszok". Az erősítését viszont nem érdemes megnövelni, mert jelentősen romlik a hang minősége. (Inkább elé kell kötni egy 2-5 szeres előfokozatot.)
Idézet: „Az erősítését viszont nem érdemes megnövelni, mert jelentősen romlik a hang minősége. (Inkább elé kell kötni egy 2-5 szeres előfokozatot.)” Ennek nem sok értelmét látom. Mitől romlana a hangminősége, ha nagyobb erősítés van beállítva, és mitől lenne jobb, ha helyette plusz áramkör kerülne elé? A hozzászólás módosítva: Júl 11, 2015
Köszönöm a segítséget.Megpróbálom a 2V-ot előteremteni neki, remélem jó lesz.
Szia! Egy közönséges keverő kimenetének meg se kottyan négy párhuzamosan rákötött végfok. Nem kell sem jelszinteséssel sem túlterheléssel számolnod. Egyetlen feltételnek kell megfelelnie, a keverő kimeneti impedanciájától nagyobb legyen a négy végfok bemeneti ellenállásainak eredője. Milyen keverőről és erősítőkről van szó?
Szia! Mellékesen jelzem, van TDA2030 téma ott gazdagon találsz információt. Az IC valószínűleg jó ha a 3-as és az 5-ös láb között megvan a tápfeszültség, illetve az 1,2,4 lábakon a tápfeszültség fele mérhető.
Egy Behringer DX 626 DJ pult. Erre lenne csatlakoztatva Quad 405 klasszikus 3 tekercses - Quad 405 2 tekercses - Quad 405 R Ludvig féle 200w os és egy B5 tipusú végfok. Köszönöm a segítségedet. elektrik
Köszönöm szépen a válaszod, majd a másik témában kérdezem ha adódik valami. A lábakat meg majd megmérem. (most lemerült a multiméter)
Jól gondolom, ezek az erősítők valamilyen potenciométer után vannak kötve, hogy a szintjük összehangolgató legyen?
A négy végfokból 1-2-őt ráköthetsz a Beri BOOTH kimenetére, az épp olyan kialakítású mint a MASTER csak külön szabályozható.
Tehát kettőt a master-re kettőt boot-ra és mindegyiken van külön hangerő szabályzóm amivel a szintet és természetesen a ládákhoz való hangerőt tudom állítani. Köszönöm a segítséget de féltem, hogy valami kavalkád lesz a sztoriból. elektrik
Nem lesz vele semmi gond
Segitséget szeretnék kérni egy C558B tranzisztoros erősitő épitésében. (Kellene nekem egy nyák rajz illetve bármi infó erről).Köszönöm
A C558B egy tranzisztor tipusa (BC558B), ha rákeresel a neten, minden infót megtalálsz róla.
Konkrétabban fogalmazd meg a kérdést, mert nem nagyon érthető. Milyen célra kell az "erősítő"? Ez egy általános célú, kis zajú tranzisztor, legfeljebb előerősítőt építhesz vele. A hozzászólás módosítva: Júl 12, 2015
Mi célt szolgál a limiter? Esetleg tudnál róla kapcsolást küldeni? Előre is köszönöm.
Linkelem a témáját: Bővebben: Link
|
Bejelentkezés
Hirdetés |














