Fórum témák

» Több friss téma
Fórum » Erősítő mindig és mindig
Mielőtt kérdezel, a következő két dolgot ellenőrizd! I. A helyes tápfeszültségek megléte. II. A kimeneten van-e egyenfeszültség. Élesztés.
Lapozás: OK   2311 / 2571
(#) Zsarka válasza reloop hozzászólására (») Márc 31, 2021 /
 
Ez nem a végfok , csak a meghajtó. +/- 42 voltos a táp így üresjáratban . Arra is gondoltam ,építek bele egy conductort vagy VF2 őt amiket itt nézegettem . Szerinted jó ötlet lehet ?
A hozzászólás módosítva: Márc 31, 2021
(#) morgo válasza reloop hozzászólására (») Márc 31, 2021 /
 
A 2SC5200 új, néhány napja rendeltem a Hestore-ból. A BD140-et is. Beépítés előtt teszterrel nézve jónak tűntek.
Minden esetre újra kiszedem őket méregetni.
(#) reloop válasza morgo hozzászólására (») Márc 31, 2021 /
 
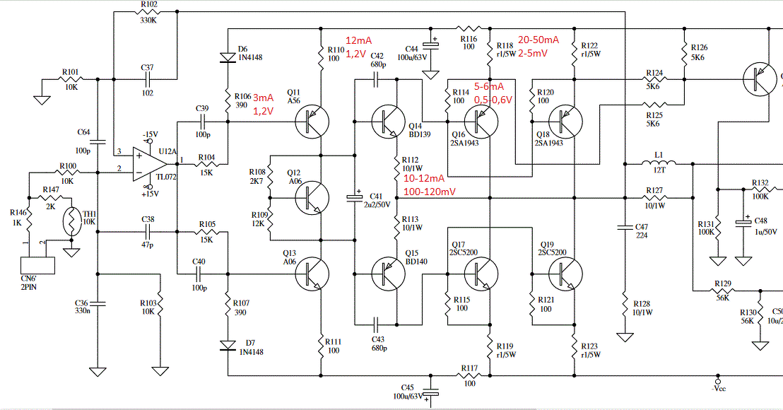
Ne bontsd ki őket! Az alábbi ellenállásokon eső feszültséget mérd meg!
R112,113,115,121,119,123.
Valamint testhez képest Q17 és Q19 kollektor (a tranzisztor lábán).
A hozzászólás módosítva: Márc 31, 2021
(#) reloop válasza Zsarka hozzászólására (») Márc 31, 2021 /
 
Ha a használati körülmények nem követelik meg a kimeneti áramkorlátot, akkor a VF bármely változata megfelel. Végfok IC-nek sok lenne a ±42 V.
(#) morgo válasza reloop hozzászólására (») Márc 31, 2021 /
 
Így mérjek, hogy -50 V van a kimeneten?
(#) morgo válasza reloop hozzászólására (») Márc 31, 2021 /
 
R119 hibásnak tűnik. Méregetés közben ideiglenesen beállt a kimenet amikor megkocogtattam az ellenállást. (meghúzott a védelmi relé) Cserélem, és új próba. Közben a BD-t kivettem, és jónak tűnik. Valószínűleg cserélem mind a 4 0,1 Ohmot, mert csak 2-3 W körüli van berakva, a rajzon meg 5W van.
(#) morgo válasza reloop hozzászólására (») Márc 31, 2021 /
 
Ellenálláok cserélve, semmi nem változik. Mértem az ellenállásokon.
R112=0 V, R113=6 mV.
R115=50 mV, R121=50 mV.
R119=248 mV, R123=248 mV.
Q17 és Q19 kollektorán egyformán 50,7 V.
(#) reloop válasza morgo hozzászólására (») Márc 31, 2021 /
 
A BD140 kollektor és emitter áramai közel egyeznek, ez jó tranzisztorra utal.
A negatív kimeneti feszültség miatt TL071 3-as lábon -1,5 V van. Ha jó az IC, 1-es láb -13,5 V.
Ettől, ha jó, Q11 nyit és +47-48 V lesz a kollektorfeszültsége. Ha ez is rendben Q14 B-E szakadás van, mert R112-őn nem esik feszültség.
Az R119, 123 ellenállásoknál a 248 mV, 0,1 Ω 2,5 A-t jelentene, az ellenállások valós értéke 500 Ω-ra jön ki.
(#) reloop válasza morgo hozzászólására (») Márc 31, 2021 /
 
Feltettem a rajzra, mivel szimmetrikus csak egyik tápoldalra, a főbb ellenállásokon folyó áramot és a rajtuk várható feszültségesést. Ennek 20% tűrése azért lehet, hőmérséklet és alkatrészjellemzők miatt. Ahol nagyobb eltérés mutatkozik, ott hibás alkatrész, vagy fóliaszakadás lehet.

Mérés3.gif
    
(#) elektrorudi válasza morgo hozzászólására (») Márc 31, 2021 /
 
Szkóppal tudsz mérni? Esetleg gerjedés? C3 átütés/zárlat?
Esetleg kösd le a végtranyó párokat külön-külön: Q16-Q17 majd csere: Q18-Q19. Gondolom, a végtranyókat ismét megmérted.(?)
(#) reloop válasza elektrorudi hozzászólására (») Márc 31, 2021 /
 
A C3 RF szűrő a vonali bemeneten
(#) lóri hozzászólása Márc 31, 2021 /
 
Sziasztok!

Légyszi nézd meg reloop.
A vonalkimenetet hogyan lehet erősíteni, mert állítólag halk ami kijön a DIN dugóból.
Mely alkatrészeken kell változtatni, hogy a vonalkimenet feszültsége megnőjön (mondjuk duplájára vagy RCA szintűre).
A hozzászólás módosítva: Márc 31, 2021

rft.jpg
    
(#) reloop válasza lóri hozzászólására (») Márc 31, 2021 /
 
Szia! A bemeneti csatlakozót látom a rajzrészleten.
(#) lóri válasza reloop hozzászólására (») Márc 31, 2021 /
 
Elnézést.
A hozzászólás módosítva: Márc 31, 2021
(#) reloop válasza lóri hozzászólására (») Márc 31, 2021 /
 
A TB X1302 csatlakozó 1, 4-et nézem kimenetnek. Az előttük lévő 560k ellenállásokat venném kisebb értékűre.
(#) lóri válasza reloop hozzászólására (») Márc 31, 2021 /
 
Köszönöm, továbbítom.
(#) btamas81 válasza reloop hozzászólására (») Ápr 1, 2021 /
 
Megjött az stk meg a 2sa970 illetve a 2sc2240 ek.
Megmértem a bétájukat. A 970é 242, a 2240eké 221,227, 248, 256. Melyik kettőt tegyem be? Aminek kisebb vagy amelyiknek nagyobb a bétájuk?
(#) reloop válasza btamas81 hozzászólására (») Ápr 1, 2021 /
 
Válaszd a nagyobb bétájút!
(#) reloop válasza reloop hozzászólására (») Ápr 1, 2021 /
 
A rajzon szereplő R108, R109 értékekkel nincs nyugalmi áram, a mérés3 ábrán viszont a normál nyugalmi áramnak megfelelő értékeket tüntettem fel. A gyakorlat majd megmutatja. Végül is nem rendellenes ha nullátmenetnél a végtranzisztorok zárva vannak.
(#) btamas81 válasza reloop hozzászólására (») Ápr 1, 2021 /
 
Na megtörtént a csere. A régi stk van bent, a Q712/714 bázisa 1k ellenállással a kimeneten.
Kimenet: -17,2
Q702 C: -17,3, E -20,6
Q704 B: -17,4
Q706 B: -20.7
Q712 B: -17,6
Q714 B: -20,1

Mehet be az új stk?
(#) morgo válasza reloop hozzászólására (») Ápr 1, 2021 /
 
Már szinte mindent kiszedtem, átmértem. A Q11 hibás. Rendeltem belőle, ha megérkezik folyt. köv.
Volt egy fóliaszakadás is a +15 V-os stab ic bemenő oldalán. Ez okozhatta a kocogtatás közbeni változásokat. BC640 jó lehet helyettesíteni egy próba erejéig?
A hozzászólás módosítva: Ápr 1, 2021
(#) reloop válasza btamas81 hozzászólására (») Ápr 1, 2021 /
 
A Q704 volt cserélve? A B-E között a 0,2 V feszültségkülönbség nem jó érték. Ott is 0,6 V-nak kéne lenni, mint Q706-nál.
Az STK-t cserélheted. Ha beáll a 0 V a kimeneten, akkor talán javul az érték a Q704-nél. A visszacsatoló ellenállás árama torzíthatja az eredményt. Minden esetre a végtranzisztorok így nem ültethetők még be.
(#) reloop válasza morgo hozzászólására (») Ápr 1, 2021 /
 
A Q11 (1:4 arányú áramtükör) valószínűleg a BD140 leégése során sérült meg.
Ha az SA56, MPSA56-ot jelent, akkor a BC640-nek is jónak kell lenni, bár mindkettőt 80 V feszültségtűrésűnek látom, holott az üzemi feszültsége 100 V közelébe is kerülhet. Mondjuk a BD-k alulméretezettek ebből a szempontból.
Helyettesítésnél ügyelj az eltérő lábkiosztásra!
(#) morgo válasza reloop hozzászólására (») Ápr 1, 2021 /
 
Köszi! Ha holnap nem jön meg az MPSA56 akkor beletekergetem a BC640-et.
(#) btamas81 válasza reloop hozzászólására (») Ápr 1, 2021 /
 
Igen, kicseréltem a Q706ot, Q704et meg a QN02-öt is.
(#) reloop válasza btamas81 hozzászólására (») Ápr 1, 2021 /
 
A két 1k-s segédellenálláson eső feszültségeket mérd meg! Abból látjuk majd, hogy a Q704 viselkedése természetes-e.
(#) btamas81 válasza btamas81 hozzászólására (») Ápr 1, 2021 /
 
Különben ott lesz az igazság amit írsz a 0.6v. Csak annyira ugarál a multiméter mikor mérek, hogy simán benne az a 0,4v amivel nem jó.
(#) reloop válasza btamas81 hozzászólására (») Ápr 1, 2021 /
 
Az is megnyugtató lenne, ha a nyugalmi áram állító potival le tudnád vinni az R728-on eső feszültséget 2 V-ra. Ez megfelel a két végtranzisztor bázislábainak.
(#) reloop válasza morgo hozzászólására (») Ápr 1, 2021 /
 
A Q11 cseréjével csak a kimeneti feszültség jön rendbe, a BD140 leégését ezzel még nem orvosoltuk.
Elfogadva hibátlannak a 2SC5200 tranzisztorokat, ellenőrizném, hogy a lábaik hibátlanul csatlakoznak-e az áramkör többi részéhez. Mint említetted, elég meggyötört a NYÁK.
Kollektor-kimenet, bázis-BD140 kollektor, emitter-emitterellenállás lába relációkra gondolok.
Ha jól számoltam, akkor a Q11-en 10 mA áram folyik, közel 50 V feszültségesés mellett, ami 500 mW disszipációt okoz. Egy TO-92 tranzisztor ettől (200 °C/W) olyan meleg lesz, hogy égési sérülést okozhat. Ha saját készüléked lenne MJE350-et javasolnék hűtőzászlóval.
(#) btamas81 válasza reloop hozzászólására (») Ápr 1, 2021 /
 
A poti teljesen le van csavarva.Ha bent az stk a két 1k ellenállás maradhat a mérés idejére ugyanúgy mint eddig?

Megtuningoltam a hűtését az stknak remélem így már nem lesz baja.
Következő: »»   2311 / 2571
Bejelentkezés

Belépés

Hirdetés
XDT.hu
Az oldalon sütiket használunk a helyes működéshez. Bővebb információt az adatvédelmi szabályzatban olvashatsz. Megértettem