Fórum témák
» Több friss téma |
Mielőtt kérdezel, a következő két dolgot ellenőrizd!
I. A helyes tápfeszültségek megléte.
II. A kimeneten van-e egyenfeszültség.
Élesztés.
Hű, ezt benéztem. Furcsa is volt, hogy 1k segédellenállásokat írtam a múltkor. Új ábra készül...
Szerk.: a 2x0.18 Ω pótlása még nagyon ráér. Az utolsó előtti mozzanat a beépítésük a jó végfok darlingtonokkal együtt. A hozzászólás módosítva: Márc 28, 2021
Közbe én is rájöttem, hogy az az ellenállás most nem játszik.
Köszönöm egyébként az önzetlen segítséged.
A következőek az értékek
Kimenet 16,7V Q702 C -15,4V, E -18,7V Q704 B -15,6V Q706 B -18,7V Q712 B -13,9V Q714 B -20V Stk 14 láb -9,23V, 15ös -15mV
Az STK sajnos egyértelműen hibás.
A Q712 és Q714 ugye ki vannak forrasztva? A végtranzisztor bázislábakra érkező feszültségek nagyon nem jók. Q712 B -17,1 V; Q714 B -18,2 V lenne az elfogadható érték. Az R728 nem szakadt? Irreális, hogy 6,1 V esik rajta.
Igen ki vannak forrasztva. És igen rossz volt ellenállás, csak én barom elfelejtettem kicserélni.
Mondjuk most se jobb a helyzet Kimenet 17,4 Q702 C -16,2V, E -18V Q704 B -16,1V Q706 B -19,4V Q712 B -15V Q714 B -20,5V Az stk 14 15 ös lábán ugyanannyit mérek mint az előbb
Nézzük lépésenként!
Q702 C és Q704 B között egy 100-os Ω ellenállás van (értékét ellenőrizd!) amin 0,1 V esik. Ez még elfogadható mérési hibának, bár Q704 bázisárama miatt a -16,1 V helyett -16,2 V; -16,3 V lenne a normál érték. Q702 E és Q706 B között is egy 100-os Ω ellenállás van (értékét ellenőrizd!) amin -1,4 V esik. Ez jó ellenállás esetén 14 mA, aminek az iránya Q706 kollektor. Ezt a Q706 hibájának vélem. A Q706 E, ami azonos Q714 B-vel, -20,5 V-os feszültsége teljesen irreális. A bipoláris tranzisztorok gyorsellenőrzésének fortélya: N-es - a bázis 0,7 V-tal (±0,2) pozitívabb az emitternél, P-s mint N-es, csak a feszültség polaritása változik. Ha Q704, Q706 nem állja ki ezt a próbát, akkor csere.
Szóval, megintcsak én voltam a barom...
Az R724 726 728 is kiment kicseréltem őket és most ezt mérem Kimenet 17,4 Q702 C -16V, E -18V Q704 B -16,1V Q706 B -19,4V Q712 B -16,5V Q714 B -19,4V
Ugyan már, ne szabadkozz! Ha nem volna rá szükséged, nyilván nem kérnél segítséget.
Az R726-on csak nagyon-nagyon kis feszültség eshetne, Q706 bázisárama normál esetben uA nagyságrendű. A Q706 B-E 0 V-os feszültség-különbözete ezen felül is reménytelenül rossz eredmény, ezt a tranyót le kell cserélned. A kimeneti fezültség gondolom testhez képest negatív polaritású, csak nem írtad ki az előjelet.
Akkor kell a két végtranyó meg ez a sa970. Gondolom az eredeti végtranyókat is felejtsem el?
Igen negatív polaritású a kimenet is. Ha megjön az stk meg a többi cucc, akkor először cseréljem Q706ot, utána mérjek. Ha ok. Akkor mehet vissza az stk. Utána megint mérek, de ott majd más értekek lesznek a -remélem- jó stk-val? Vagy mit csináljak mielőtt berakom?
A visszaépítés sorrendjét jól látod.
Megnyugtató volna, ha ideiglenesen egy általános P-s tranyót betennél a Q706 helyére, hiszen alacsonyak a feszültségek az STK ezen sanyarú állapotában. A lábakat kell csak ECB kiosztásúra hajtogatnod, ha eltérő. A Q712, 714 B forrpontok közötti 2-2,4 V feszültségkülönbség jelentené azt, hogy ez a kör hadrafogható. A Q704 B-E közötti 0,4 V sem az igazi. A jelenséget a legelejétől vizsgálva, folyamatosan "korhadnak" ezen csatorna tranzisztorai. Abban, hogy a végtranyókat honnan érdemes beszerezni, vagy mivel lehetne kiváltani, sajnos nem vagyok kompetens. Erre a feladatra csupán az MN2488 és párja jut eszembe.
Sziasztok
Lehet inkább szűrő témát meríti ki a kérdésem, de úgy gondolom általános erősítőbe is belefér. Szétszedtem egy olcsó házimozit, és visszarajzoltam az erősítő kapcsolási rajzát. Egyszerű TDA203 hajtja a hangszórót, de arra lettem figyelmes, hogy a subwoofert egy Sallen-Key kapcsolás szűri (100Hz vágási frekvenciával). Azonban a szűrő előtt egy 2-es erősítésű invertáló kapcsolás található. Van ennek az invertálásnak valami jelentősége, hangzásban, vagy alkalmazásban? Miért nem sima nem invertáló kapcsolással oldották meg az erősítést?
Szia! Az invertáló kapcsolás előnye a kisebb torzítás, hátránya az alacsonyabb bemenő impedancia. A részleteket a Műveleti erősítő témában lehetne igazán kibontani.
A készülékben lehet, így adta ki a hangszórók fázishelyességét.
Szép napot kívánok mindenkinek . Egy naiv kérdést szeretnék feltenni. STK 3044 kiváltható é valamivel? esetleg építhető é valami. már többször megrendeltem, aztán nem érkezett . . Köszönöm az ötleteket .
A hozzászólás módosítva: Márc 29, 2021
Sziasztok! Adott egy Fisher ca 9040 típusú erősítő. Csak a standby módig jut el a bekapcsolás. A gazdája mondta hogy hasznalat közben volt egy áramszünet és azóta ilyen. Távirányító nem volt hozzá, bekapcsoló gombbal elindult eddig. Gondolom áramszünet miatt a védelem csinálta ezt. Nem lehet valahogy távirányító nélkül elindítani? Feszültségeket néztem a rajz alapján rendben volt.
Reloop! Eddig már nagyon sokat segítettél. Ha lenne rá időd, meg kedved, nem írnád le honnan tudtad, hogy mik lesznek a jó feszültség értékek? Meg miért negatív polarítású volt minden amit mértem? Csak úgy nagy vonalakba. Egész este ezen agyaltam. Jó lett volna annak idején elektronikát tanulni...
A negatív polaritás az STK hibájából ered. Meggyőződtünk róla, hogy az STK invertáló bemenete jóval negatívabb mint a nem invertáló. Jó IC esetén a 10-11 kimeneti lábakon pozitív táp közeli feszültséget kéne észlelnünk ilyen bemenő jel hatására.
Annak ellenére, hogy az STK kimenete el van billenve a negatív táp felé, a hozzá kapcsolódó tranzisztorok B-E feszültsége 0,5-0,7 V közé kell essen, ha áram folyik a kollektorukon. A darlington két tranzisztort tartalmaz, ezért ott a B-E lábak között 1-1,4 V-tal számolunk.
Szia! Linkeld be a készülék rajzát, vagy add meg a típusát amibe szánod.
Sziasztok!
Olyan kérdésem lenne, hogy van egy Kenwood KA-550 típusú erősítőm, kb 2 hónap alatt kétszer cseréltem benne STK4893-as végfok IC-t, mindkettő alkalommal kint volt valamelyik tápfeszültség a kimeneten, most megint ez történt. Az eddig belerakott IC-ket itthoni oldalról rendeltem gondolom nem eredetiek voltak. A kérdés az lenne érdemes-e megpróbálni ebay-ről rendelnem másik STK-t bízva benne hogy találok eredetit vagy bontsam inkább el mert reménytelen a helyzet.
Szia! A Kenwood rajzán ±40 V tápfeszültséget látok. Ez sok az eredetinek is. Az STK4893 ajánlott tápfeszültsége ±32 V 8 Ω hangszórókhoz!
Ráadásul ebbe még 220V-os trafó van.
Nem szerencsés az STK-nak.
Stk 4913 is jó ugyanabba a kapcsolásba és nagyobb teljesítményű illetve nagyobb feszt bíró példány.
Rendben, köszönöm mindenkinek, akkor teszek még egy utolsó próbát STK4913-al.
Én a német ebayről rendeltem 26.án ma már megjött. Szerintem ez is tuti hamis, de legalább gyorsan megjött.
Róla lenne szó . Egy meghajtófokozat. Köszönom szépen .
Sziasztok!
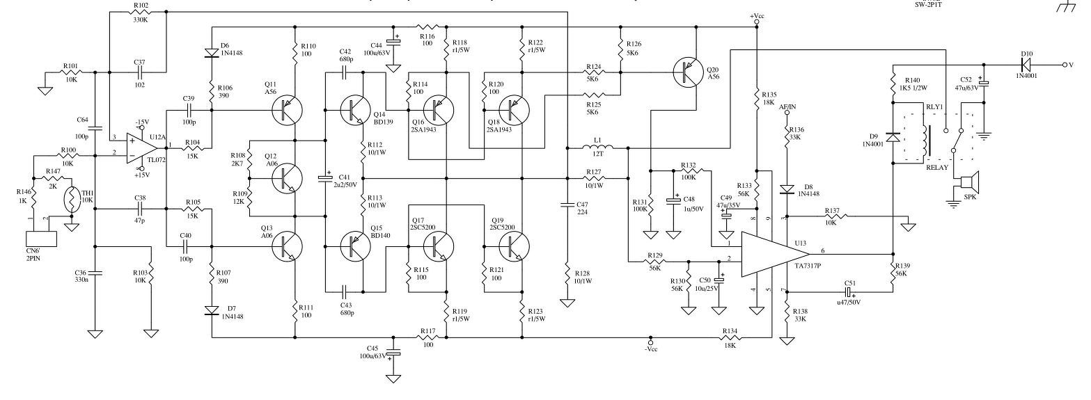
Hozzám került javításra egy KEF PSW2000 erősítő javításra. Nem bírok vele, van valaki aki ismeri ezt a végfokot? Sajnos már bele volt piszkálva, eléggé gatya a nyák is. Cseréltem a 2 db. 2SC5200-t és a BD140-et, ezek hibásak voltak. A saját hangszóróját rákötve és a bemenetre jelet adva, minimális hangerőn kb. 1 percig élt a BD140. Újabb csere, leválasztva a bemenet, és pc-ről meghajtva, 1 µF kondival leválsztva 8 Ohmos hangszóróval próbálva (az eredeti 4 Ohmos) újra elszállt a BD140. Csere után hangszóró és bemenő jel nélkül nélkül minden jónak tűnik, nem találok hibát. A forrasztásokat már százszor átnéztem. Tud valaki segíteni mi okozhatja ezt a hibát? A hozzászólás módosítva: Márc 31, 2021
Annyit még hozzátennék, hogy bemenő jellel próbálva, csak minimális kimeneti teljesítmény volt amikor a BD elszállt. Ilyenkor a kimenetre kerül a negatív táp, és tilt a védelem. Legalább az jól működik.
Szia! A BD140 attól megy tönkre, ha rajta folyik a negatív félperiódus árama.
A 2SC5200 körül keresném a hibát. Lehet hibás/hamis tranzisztor, ami nem erősít kellő áramot. Lehet B-E zárlat, kollektor köri szakadás. A végtranzisztor lábain megmérném a feszültségeket. A BD és a 2SC emitter-ellenállásain eső feszültségből látható merre talál utat magának a nyugalmi áram.
Sajnos nem találtam hozzá rajzot. A tápfeszültség ismeretében lehetne bele választani diszkrét elemekből végfokot, akár a meglévő végtranzisztorok felhasználásával.
Esetleg LM, vagy TDA végfok IC-t rakhatsz bele. Az STK pótlása reménytelennek néz ki. |
Bejelentkezés
Hirdetés |














