Fórum témák

» Több friss téma
Fórum » Erősítő mindig és mindig
Mielőtt kérdezel, a következő két dolgot ellenőrizd! I. A helyes tápfeszültségek megléte. II. A kimeneten van-e egyenfeszültség. Élesztés.
Lapozás: OK   2483 / 2571
(#) mek-elek válasza Davidd hozzászólására (») Márc 12, 2024 /
 
A Youtubon 15 perceben szétszednek egy ilyet. Lehet, hogy megoldást kínál...
(#) tothbela válasza Davidd hozzászólására (») Márc 12, 2024 /
 
A kis moduljaid nem ilyen célra készültek. Az eredeti STK hozzávezetéseit kellene követni, mert valójában az is csak egy teljesítmény műveleti erősítő, mint ez az Lm3886. Ezt a kis gyári panelkát mindenképpen meg kell bontani. Nem nagyon, csak a bemeneti földet le kell választani a táprész földjétől. Sajnos ott van a kis nyákon a táp síneket hidegítő 2db 22uF. Azok közös pontja akkor is be fog vinni zajt a hangba, ha a táp földjét lekötöd. Azokat én kivenném, és egyetlen 10µF/100V kondit kötnék a +- sínek közé. Ekkor csak a +- tápot kellene ráadni a modulra, de persze azt sem kilóméteres vezetékekkel. A hangszóró kimenet földjét természetesen a tápszűrő puffereket közös pontjáról kell vezetni, de gondolom ez eddig sem volt kérdés. A bemenet földje pedig a jel föld, azaz nagyjából ott lesz a potméteren környékén, de az STK helyén valószínűleg ott van a helye. Előnyös lenne inkább a bemeneti kör földjét leválasztani, amit egy TDA végfok esetében még is lehet oldani, de ennek az Lm3886-nak van GND lába is. Ráadásul a bemeneti differenciál fokozat szervesen kötődik is hozzá mute módban. Ezért mindenképpen a bemenet hidegpontjához kell csatlakozni az LM GND lábának.
(#) tothbela válasza dB_Thunder hozzászólására (») Márc 12, 2024 /
 
Ezt a modult arra találták ki, hogy monoblokk verzióban erre csatlakozik minden. A táp, a hangsugárzó, meg a bemenet is.
(#) tothbela válasza tothbela hozzászólására (») Márc 12, 2024 / 2
 
Közben szemügyre vettem a kis nyákot. A beültetési oldalon ha a piros vonal mentén átvágod a fóliát, megszakítod a GND folytonosságot. Ekkor a tápfeszhez három vezetékkel csatlakozhatsz, tehát +,-,GND. A bemeneti földet pedig a hangerő poti környékéről vedd, vagy ahova az STK is csatlakozott. A szétválasztott földek hogy ne okozzanak gondot egy esetleges vezeték szakadáskor (ez ugyanis megölné az IC-t) egy antiparalel diódapárral (1N4001-1N4007 vagy bármelyik hasonló) segítségével össze kell kötni. Így a nem okoz gondot a szerelés közbeni földeletlenség, mert a diódák a nyitófeszültségükfelett nem engednek nagyobb feszültség eltérést a kis, és a nagyáramú föld között. A néhányszor tíz milivoltos brumm viszont nem tud átmenni rajtuk.

LM3886.jpg
    
(#) Davidd válasza tothbela hozzászólására (») Márc 12, 2024 /
 
Huh, elősször is szeretném megköszönni mindenkinek a sok jótanácsot, de közben válaszolgatok egy két dologra:
- az ic a gyári teljes szigetelt “műanyag tokos”
- sajnos az erősítő gyárilag leköti a borda egyik oldalára a középkivezetést, míg másik oldalt, a bemenet jelföldje van rákotve a házra.
- kipróbálom az összes változatot, legrosszabb esetben jön a “kaparás”
- valamiért éreztem a +- sávra való kondizást.
- a modulok nagyon jó indulattal 10 cm hosszú kábelen kerültek bekötesre
- próbaltam hidegiteni a modulon, tettem 150nF kondikat + gnd - és egy olyan hang jött ki, mint amikor a rádió nem fog adást hanem egy susogás, de ma késöbb jelentkezem az összes fejleménnyel.
(#) Davidd válasza tothbela hozzászólására (») Márc 12, 2024 /
 
Ezer hála!
Megtörtént a kaparás, az erősítő csodálatosan teszi a dolgát!
(#) tothbela válasza Davidd hozzászólására (») Márc 13, 2024 / 1
 
Örülök neki ha egy átalakított erősítő újra jó kezekbe kerül, és újra fénykorát élheti.
(#) hapro válasza reloop hozzászólására (») Márc 15, 2024 /
 
Az, hogy a CON7 csatlakozóról induljon el a híd másik fele, ugye azt jelenti hogy a CON6 és a CON7 is legyen együtt a két panelon, azaz így kell kipróbálni az egyik, majd a másik pár végfokot?
(#) diamik válasza reloop hozzászólására (») Márc 16, 2024 /
 
Még azon gondolkodtam (kérték), hogy egy aktív rövidzárvédelmet kellene a kapcsolásba tenni.
Én arra gondoltam, hogy TR2 és TR4-vel sorba a 0,5Ohmos ellenálláson kívül odatennék egy másik ellenállást, amin a kimeneti áram feszültséget ejt, ez pedig nyit egy másik tranzisztort, mint a mellékelt rajzon is.

Mivel a végtranyók párhuzamosan vannak, így némiképp bonyolultabb a dolog.
Jó lehet ez az út?
A hozzászólás módosítva: Márc 16, 2024
(#) reloop válasza hapro hozzászólására (») Márc 17, 2024 / 1
 
Pontosan, a CON7 csatlakozóra kerülő modult a CON6 kimenete hajtja meg.
(#) reloop válasza diamik hozzászólására (») Márc 17, 2024 /
 
Nagyjából így működik a rövidzárvédelem, pontosabban a kimeneti áramhatároló. A rajzoddal az a probléma, hogy így a meghajtó tranzisztor kapcsolódik a kimenetre és az terhelődik túl.
Általában a nagyjelű erősítőt állítjuk le és annak is korlátozzuk a kimenő áramát.
(#) diamik válasza reloop hozzászólására (») Márc 17, 2024 /
 
Akkor valami ötlet? (:

Az nyilvánvaló, hogy az emitter ellenállások miatt rövidzár nem lesz, de úgy szeretném megoldani, hogy egy adott áramerősség (10A) felett, ne tudjon többet kiadni.
(#) reloop válasza diamik hozzászólására (») Márc 17, 2024 /
 
Számtalan megoldás létezik, melyek közül a túlterhelés bekövetkezési lehetősége és módja szerint válogathatunk. A legegyszerűbb a tápágban elhelyezett biztosíték.
Milyen eseményekre számítasz amitől a kimenő áram meghaladja a 10 A-t?
Eldöntendő mi történjen ha tartós a túlterhelés. Felkészíthetjük erre a tápot és a végtranzisztorok hűtését, vagy leállíthatjuk a készülék működését, vagy adatunk valamilyen jelzést a túlterhelés bekövetkezéséről és a felhasználó dönthet a továbbiakról.
(#) diamik válasza reloop hozzászólására (») Márc 17, 2024 /
 
A biztosíték ok. Nyilvánvaló.
A túlterhelés a terhelés jellegéből adódhat (persze értem én, ne kapcsoljunk rá túl kicsi értékű terhelést).

A mostani készülékben, amit helyettesíteni szeretnénk is van ilyen funkció, vagyis ha a terhelés túl nagy, egy led felvillan és tiltja a kimenetet.

Mivel itt főleg induktivitások méréséről lesz szó, így nyilván először tudni kellene a tekercs DC ellenállását, ami a kör áramát meghatározza.
(#) reloop válasza diamik hozzászólására (») Márc 17, 2024 /
 
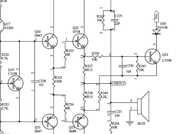
Ezt a funkciót például az autós végfokok többsége az alábbi ábrarészlet szerint oldja meg.
(#) hapro válasza reloop hozzászólására (») Márc 17, 2024 /
 
Úgy néz ki, hogy így is muzsikál hibátlanul.
Tettem a CON7 csati 1-2 lába közé is egy 3k3 ellenállást, ahogy a CON6-nál is.
A jobbos, és a balos végfokpár is teljesen jól működött egyenlőre generátorról.
Viszont a 2db párhuzamosan kötött 22ohmos korlátozó ellenállás, kifejezetten melegedett itt már. 2db 3W-ost kötöttem párhuzamosan, és olyan 10-15másodperc után elég melegnek mondanám őket (minimum 50 fokos). Míg ha egyesével teszteltem csak a CON6-ról, nem volt számottevő a melegedés (talán ha 25-30 fokra melegedett akkor).
Ez normálisnak mondható még?
Vagy hogy egzakt legyek mérjek áram felvételt?
Elérkezett az a fázis, amikor ki lehetne próbálni áramkorlát nélkül, teljes táppal?

köszönöm a segítséged!
(#) reloop válasza hapro hozzászólására (») Márc 17, 2024 / 1
 
A négy IC nyugalmi árama már tekintélyes melegedést okozhat az előtét ellenálláson. Az előtéten eső (váltakozó) feszültség és az ellenállás hányadosa a felvett áramot adja. 0,3-0,5 A a várható érték. Ha ezt nem lépi túl jelentősen, akkor nem látom akadályát az éles próbának.
(#) diamik válasza reloop hozzászólására (») Márc 17, 2024 /
 
Köszönöm!

Próbálom értelmezni. Ha jól látom R234 érzékeli az áramot. Amennyiben egy meghatározott értéket elér, a potenciálkülönbség a két vége között akkora lesz hogy Q22 és Q23 nyit.

Utána?
(#) reloop válasza diamik hozzászólására (») Márc 17, 2024 /
 
Úgy érzem mélyrehatóbban kell leírjam az áramköri működést.
Az igényed, ha jól értem, túlterhelés esetén kapcsoljon le az erősítő és adjon fényjelzést.
Milyen lesz a tápegység? Trafós, kapcsolóüzemű?
Igyekszem komplett rajzzal és magyarázattal válaszolni a kérdésedre.
(#) diamik válasza reloop hozzászólására (») Márc 17, 2024 /
 
Egyenlőre labortáp, mert ez prototípus.
Van komoly labortápunk.

Keresem ezt a fajta megoldást, de nem láttam sehol. A legtöbb esetben az általam korábban bemutatott megoldást mutatják (sönt a bázis - emitter közé majd ha eléri az áramot, nyitja a tranzisztort).

Az igényem kb. ez, igen.

Nagyon köszönöm a segítséged!
(#) jdani hozzászólása Márc 17, 2024 /
 
Sziasztok. Van egy autós erősítőm, ami nem működött,... mondjuk még most sem.
Szétszedtem, láttam hogy a táp részében a FET kiégett. 4ből 1 volt rossz, de cseréltem mind a 4et. Q510 - Q513
Viszont az erősítő egyből protect LEDdel indul, nem állítja elő a 15Vot. Erősítő részében a FETek jók.
(#) dB_Thunder válasza jdani hozzászólására (») Márc 18, 2024 /
 
Idézet:
„protect LEDdel indul, nem állítja elő a 15Vot.”

Mivel a protekt tiltja a tápegységet!

Idézet:
„Erősítő részében a FETek jók.”

Szuper! Csakhogy, ha hihetünk a rajznak, akkor ez bizony tranzisztoros erősítő!! Ezért nem találsz benne FETet, rosszat...
Nézd meg még a 0,1Ω / 3W ellenállásokat is!!

Egyébként van autós erősítő topic is!!
A hozzászólás módosítva: Márc 18, 2024
(#) reloop válasza diamik hozzászólására (») Márc 18, 2024 /
 
A projektedet nem csinálom meg helyetted, inkább a nehezebb utat választva megpróbállak rávezetni a megoldásra.
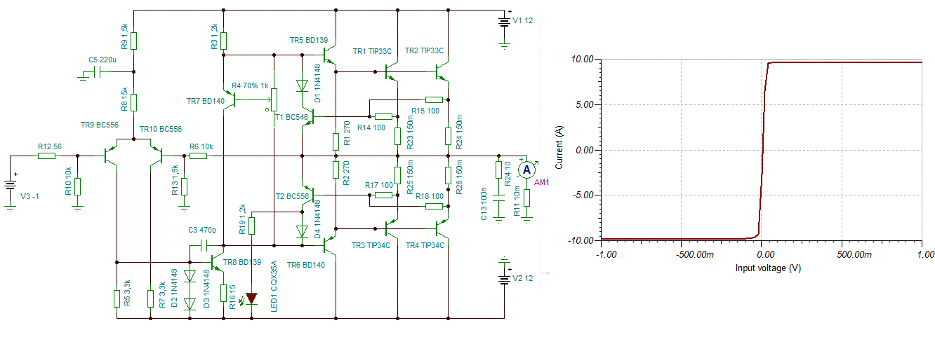
Tanulmányozd az alábbi ábrát!
A V3 telepen -1 V-tól +1 V-ig növeljük a feszültséget, ezzel szimuláljuk a bemenő jelet. A kimenetre raktam egy jó kis rövidzárat 10 mΩ értékben, ami megfelel fél méter 1-es huzal ellenállásának.
Berajzoltam a T1 tranzisztort. Mikor az R25 0,1 Ω végtranzisztor emitter-ellenálláson 6 A hatására 0,6 V esik, a T1 tranzisztor kinyit. Elvárnánk ne növekedjen tovább a kimenő áram, azaz TR3 és TR4 együttesen 12 A-nél korlátozzon le. Ezzel szemben a szimuláció azt mutatja, a negatív tápoldalon 18 A-t is meghaladja a kimenő áram és a gyakorlatban az erősítő tönkre megy.
Mielőtt újabb mérőeszközt helyeznék el az ábrában, gondold át miért nem működik az áramkorlátozás.
(#) jdani válasza dB_Thunder hozzászólására (») Márc 18, 2024 /
 
Igen jogos, azok tranzisztorok az erősítő részben. Az ellenállásokat már előtte megmértem, azok jók. Egyéb vizuális hibát nem látni rajta.
(#) hapro válasza reloop hozzászólására (») Márc 18, 2024 /
 
Mindkét oldalnak 0,21A volt a nyugalmi árama az ellenállással. Megtörtént az éles indítás, és minden rendben zajlott. Szeretném megköszönni a segítséged! Úgy tűnik hogy egy ujabb "régebbi" erősítőnek sikerült meghosszabbítani az életét.
(#) reloop válasza hapro hozzászólására (») Márc 18, 2024 / 1
 
El kell ismernem, nagyon ügyes vagy és rendelkezel azzal a türelemmel ami ennek a készüléknek a javításához nélkülözhetetlen.
(#) reloop válasza reloop hozzászólására (») Márc 18, 2024 /
 
Lapozzunk egy kicsit előrébb a történetben!
(#) diamik válasza reloop hozzászólására (») Márc 18, 2024 /
 
Bocs, láttam, hogy írtál.

Épp próbálom összekukázni az alkatrészeket a prototípushoz. Egy fél napom ráment.

Holnap agyalok rajta (:

Köszönöm egyébként!
(#) diamik válasza reloop hozzászólására (») Márc 28, 2024 /
 
Összeraktam ezt a gyönyörűséget.

Nem igazán úgy működik, ahogy kellene. Egy elvi hiba is van a rajzon, az egyik végtranzisztor hibásan van bekötve (Q10), de észrevettem (természetesen a gyártás után, de sebaj).

Ami fura nekem:
A szkópon csakis akkor látok jelet, ha a GND-t nem csatlakoztatom a szkóphoz. A jel és a power GND-t D1, D2 és R26 választja el (ezt a megoldást itt láttam). Azon gondolkodom, hogy ez okozhatja-e a hibát. A szkópom nem tud földfüggetlen jelet mérni.

Az erősítés nem stimmel. +-1,8V van a kimeneten, 100mV-os bemenet esetén.

A harmadik fura dolog, hogy néha eltűnik a kimeneti jel. Olyan, mint ha kontakt hiba lenne, pedig újraforrasztottam (ellenőriztem) az áramkört, semmi probléma nincs. Ha kicsit mozgatom, visszajön a jel és néhány mp múlva újra eltűnik.
A hozzászólás módosítva: Márc 28, 2024
(#) reloop válasza diamik hozzászólására (») Márc 28, 2024 /
 
Szia! A NYÁK-ot és a beültetést kéne górcső alá venni. Az alkatrészek elhelyezése, a vezetősávok kialakítása és a feltűnően sok galvánozott furat számtalan hiba forrása lehet.
AGND-t és GND-t jelöltél a kapcsolási rajzon. Ezt milyen logika szerint osztottad be?
Következő: »»   2483 / 2571
Bejelentkezés

Belépés

Hirdetés
XDT.hu
Az oldalon sütiket használunk a helyes működéshez. Bővebb információt az adatvédelmi szabályzatban olvashatsz. Megértettem