Fórum témák
» Több friss téma |
Mielőtt kérdezel, a következő két dolgot ellenőrizd!
I. A helyes tápfeszültségek megléte.
II. A kimeneten van-e egyenfeszültség.
Élesztés.
Úgy is mondhatnám, hogy minden OPA opamp, de nem minden opamp OPA.
[OFF]Amúgy meg ez az opa/opamp is elég jól példázza a magyar nyelv hanyag használatát, az idegen (angol) nyelvű szavakat részesítjük előnyben, miközben van rá magyar kifejezés. Itt még spirázva is van, előszőr csak opamp-nak kezdték nevezni a műveleti erősítőket, most már csak opa, mert ugye milyen sokat spórolunk azzal a két betűvel, és íme, itt van a félreértés, ez az eredménye a nem megfelelő szóhasználatnak.
Köszönöm a helyreigazítást. Már vagy 15 éve építgetek opamp -okkal és eddig meggyőződésem volt ,hogy az OPA az opamp rövidítve. Valahogy elsiklottam eddig a tények felett. Mégegyszer kössz.
Nah jó, most már lebeszéltetek, tényleg az lesz hogy elviszem egy szerelőhöz.
Amúgy :
a vezérlöhöz megy szerintem az a hiba oka azt hova kéne kötnöm(mert csak a végfokpanel van meg)?
Nekem az adatlap alapján úgy tűnik, hogy a muting lábnak lebegnie kell, illetve pártíz k-val a GND-hez (3-as láb) kell kötni, ha nem akarunk némítani. A negatív tápfeszültség felé lehúzva ezt a lábat aktiválódik a némítás.
27k-s jó lessz? vagy tegyek bele 10k-st a 27-es helyet?
Érdemes a megadott feszültséget alkalmazni egy erősítőnél. A leírás szerint 30-tól 60V-ig jó a tápfesz. A 24 már kevés, és nem csak a teljesítménycsökkenés miatt.
Az erősító doksija sem ír konkrét nyugalmi áram-értéket. Bővebben: Link
Szia!
Találtam Neked valamit, de "igazi hozzáértőkkel" kellene megbeszélni a dolgot. http://sound.westhost.com/vi.htm
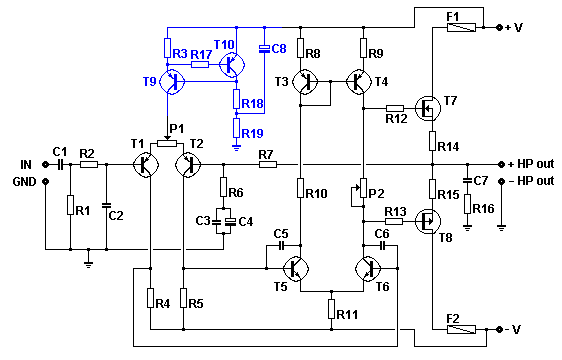
Sziasztok , nem bírtam az elmebeteg fejemmel és addig kunyiztam rokonnál hogy csak úgy odaadot nekem egy Quad-405 erősítő egyik oldalát kérdésem , hogy álljak neki ezt beizzítani
mellékelek képet róla. IC-s erőlködőben már pró vagyok de még nem merek egyedül a tranzisztorossal játszadozni. Eredeti tranzisztorai meg minden megvan kivéve a két szélső valószínűsítheően BD240 es tranyók mert azt nem akarta odaadni.Nem volt elég bőr a képemen És ha esetleg adnátok tippet hogy lehetne tuningolni a végfok tranyókat más típussal
Bocsika legközeleb jobban odafigyelek.
Szia!
Talá igazad van mivel az emlitett ic-k közötti árkülönbség igen nagy így természetesen én is TL072-vel élesztettem az OPA kapcsolást és igen sokáig halgattam vele az erősítőmet,ennek több oka is volt de a leg számottevöbb hogy nem volt pénzem OPA IC-re de ettől mág nem egy roszabb talán működő kapcsolást építettem hanem egy olyat ami biztos hogy jó, és nem kell utána felesleges kérdésekkel zavarjam a fórum társakat hogy vajon miért nem működhet a kapcsolás,nos lehet hogy a drágább sok esetben mégis olcsobb.
Az a rövdzárvédelem nem olyan egyszerü, mint ahogy gondoják.
Több szempont is van aminek meg kellene felelni. Még az is ritka, hogy keresztvezetés nélküli erősitöt találj. Gyáriba is. Még a hangszorógyártókat is elvitte a málnásba , a jelenség !!! Ahelyett, hogy az okot szünteték, volna meg, rontottak _ jó sok pénzért__a hangszorók hangján_ Ez van A csatolt linkednél mellékelt szkópos ábra igencsak nagyon szar. Aktiv állapotban nem termelhet ennyi felhangot. Az a kivánatos, hogy melléktermék nélkül komprimálja az áramot. Gyári erősitök is csodákat csinálnak, mikor kezdenek belépni a védő áramkörök. A Quad is képes saját magát 13kHz környékén (táptól tápig kettyeg ilyenkor) begerjeszteni, mikor a müterhelést huzod 8Ohmról lefelé. 5-6 Ohm környékén. Hosszú lenne a púder, hogy lepöttyögjem, egyszem ujammal. Ha gondolód csipj el a Skypon hivószámom "hangszoros" Meg egyébbként is unom, hogy Shalafi folyton szórakozik velem.
Szia!
Nos lehet hogy csekély angol tudásommal az elő erősitő-preamplifiers míg a vágfok-power amplifiers és az "OPA" csak pontosan 3 betű es néhány szám amivel egy termék tulajdonságait jelölik így hogy is lehet az hogy az LM,TL és még ki tudja milyen kezdőbetűvel ellátott műveleti erősítő icket a BB által gyártott OPA ick hez kapcsoljuk.Nos ugye a trabant is autó és bárhova elvisz!
Hali!
Nekem van egy kisebb műv. erősítő gyűjteményem, (kb 30 féle) de valahogy mindig a 071/072/074 -eknél kötök ki, pláne hangszer és PA erősítős felhasználásban. A drágább BB-k közül az OPA 604/2604 és talán még a 134/2134 ami jól használható, hallgatható opa, hifi célra. Érdemes még kipróbálni az NJM 2068D-t is, nagyon kellemes hangú ícé és árban is elfogadható :yes:
Próbáld ki az LM833-ast. Meglepi lesz. :yes:
Nyugodtan írható egyébként ME-nek, OPA helyett, még rövidebb is, és nem keverednek a dolgok.
Hali!
Van belőle 2 db-om, ST gyártmány Jómúltkor teszteltem is a TDA 7294-es PA erőlködőm szintemelőjében. Jó hangú cucc, kb olyasmi mint az 5532. Utóbbiból szerintem a Philips sokkal különb hangú mint a Texas. Te milyen gyártmányú 833-ast próbáltál? Mihez használsz ilyet? Az ME, szerintem is logikus elnevezés lenne ha sikerülne álltalánosan is egyértelműsíteni. A rövidítéseket sajnos csak az tudja jól értelmezni, aki tudja hogy miről van szó. Például a "hsz" rövidítéshez is több jelentést szoktak kapcsolni (hangszóró, hozzászólás, stb).
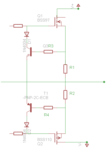
Ezt a képet én is láttam , már , van is egy könyvem amiben van írva kb 1 oldal az erősítők védelméről ez egy középsulis könyv Kovács Csongor elektronikus áramkörök a címe, de ebben a könyvben sem az van ami nekem jó lenne , csak bipoláris tranzisztorhoz van megmutatva, hogyan kell védelmet készíteni, mosfet-hez nincs. Tudom, hogy valaki szakértővel kellene beszélnem, csak nem ismerek senkit aki értene ehhez, tavaly nyáron is próbálkoztam ez ügyben , de senki nem segített, én komolyan tanácstalan vagyok ebben az ügyben csak pár képletre lenne szükségem, egy kis leírásra, hogy hogyan is működik a védelem , erősítőkként milyen különbségek vannak stb ... Az interneten sem találtam semmit ezzel kapcsolatban ... Annyit tudok, hogy hova kell rakni az ellenállásokat, meg a tranzisztort , de azt hogy hogyan kell számolni az ellenállás méretét na azokat nem tudom.
Üdv!
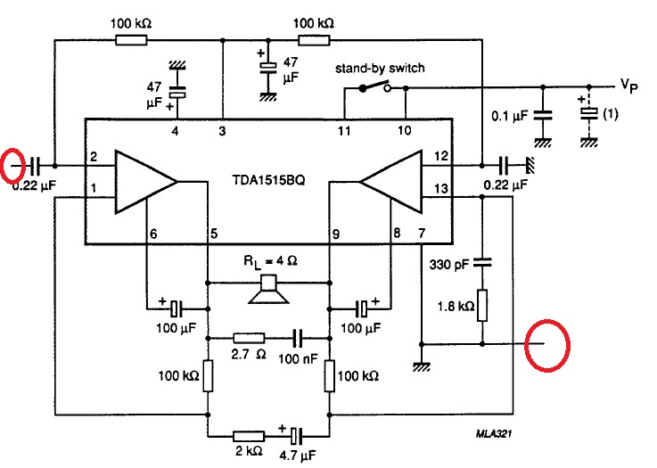
Azt szeretném kérdezni, hogy a csatolt rajzon bekarikázott pontokkal mit kell csinálni? Vagy van esetleg valakinek ötlete 12volt egyszer(!) 20-30watt/4ohm erősítőre?? Előre is köszi!
A bal oldalon a jelbemenet van, a jobb oldalon a negatív tápfeszültséget kapcsolod rá.
Tessék adatlapot nézni :adatlap
Értem amiket mondasz (talán) , nos megterveztem a szerintem alkalmas védelmet, csak egy ellenállás értéke hiányzik. Mivel a figyelő ellenállás nálam is 0.33 ohm így azt számoltam , hogy azon maximum 3,89 A és 1,28 V juthat ki. De soha nem füstölt el még eddig, vagyis ezeknek az értékeknek a közelébe sem járt az erősítő.Továbbá viszont mikor kipurcant a biztosítékok mindig kimentek , tehát 3 A az sok , ezt szerintem, csökkenteni kellene 2,8-2,9 A -ra és ez lehet , hogy elég lenne a védelemhez, Így az ellenálláson 0,924 V fog esni, vagyis a figyelő tranzisztor és a bázis közé tett ellenálláson 0,924-(0,6-0,7) voltnak kell esnie, és így fog majd nyitni a tranzisztor. Nem tudom, hogy mekkora áram folyik át az R3-on és az R4 en , de úgy tudom, hogy ide nem szoktak már nagy teljesítményű ellenállásokat tenni, tehát szerintem megoldható lenne egy trimerrel a dolog és azzal akkor szépen be lehetne állítani a dolgot , hogy mekkora feszültségnél nyisson a tranzisztor.
Átnéznéd a rajzomat, hogy így működne e a dolog, vagy teljesen rossz amit kigondoltam, hővédelmet nem is akartam , csak ez egy haverom erősítője lenne , amire sokat költöttünk már és szeretném befejezni első erősítőmet rendesen, csak a gond az , hogy ő tuti, hogy fogja majd 4-6-8 ohmos hangfalakkal is használni és szerintem fog majd rákötni kisebb teljesítményű hangfalakat is pl. 50 W és azért lenne szükség védelemre, ha kimegy a hangszóró az rövidzárlatot okoz és hogy ilyenkor ne menjen tönkre az erősítő. Szerintem ha lenne benne egy ilyen védelem az segítene , mert legutóbb mikor rájöttem , hogy nincs benne ilyen védelem ( azt sem tudtam , hogy ez mi a csoda lenne) úgy történt a dolog , hogy én teszteltem 50 W -os hangszóróval és 30 perc után a hangszóró megadta magát , és az erősítő is. De kb 5-10 s alatt ment tönkre , először lehalkult , majd megint hangos, utána recsegett és majd csak a sistergést hallottuk , szóval egy olyan védelem ami pl 0,1 s alatt lekapcsolja a vezérlő áramot az nekem nagyon sokat segítene. Előre is köszönöm a segítségedet.
Féltápfeszes a cucc, tehát ha féloldalas egyenirányítást csinál hozzá, akkor oda a tényleg a nem egyenirányított tápfesz-ág megy, amit hívhatunk földnek, ha teljes egyenirányítással készül, akkor meg a negatív sarkot kell odakötni.
Szóval mindenkinek igaza van.
Egy Boss 16 csatis keverövel hajtom meg pillanatnyilag
Solton AA-200/400 wattos szélessávú hsz. Cd-lejátszóval, előfok nélkül "elszologat" keverövel-már megszólal, de pl mikrofonnal, vagy getarral-csak cincog, majd teszek képet. A hsz.védö kapcsnak lehet ehhez köze? A feszt mértem 2x32volt terheletlenül, ha lessz idöm megmérem majd terhelve.
Sziasztok!
Van egy Nordmende Hifi Amplifier Pa1002-as erősítőm és nem reagál semmilyen bemeneti jelre kivéve a mikrofon bemenetét. A végfokok elszáltak de azokat már cseréltem. A mikrofon bemeneten beadott jel nagyon torz és csak kb félig feltekert hangerőnél kezd el "szólni". Rajzot sajnos nem tudtam hozzá szereni. Mi lehet a problémája?
Nos megint csak számolgattam és a következőkre jutottam , ha a tranzisztor emiterét és bázisát mint egy ellenállásnak tekintjük, akkor ezt megmértem nekem 690 ohm jött ki , nos ha ezzel számolunk akkor a tranzisztor és az R1 sorban vannak , míg az R2( a 0,33 ohmos ellenállás ezekkel párhuzamosan van kötve és le van földelve a tranzisztor emitere és az ellenállás is . Lényeg , hogy az R2n eső feszültség = a tranzisztor +R1 feszültségével, ha azt szeretnénk, hogy a tranzisztor nyisson akkor azon 0,7 voltnak kell jelentkeznie, tehát R1- en 0,924-0,7V nak kell esni 0,224V ( ha azt akarjuk , hogy 2,8A nál kapcsoljon a védelem). Így kijön , hogy kb 225 ohm-nak kell lennie az R1 nek így azon akkor feszültség fog esni mint amennyi kell. Nos a kérdés már csak az , hogy vajon tényleg használható-e ez az ellenállás érték amit mértem , ez változik a tranzisztor működése során , vagy állandó, mert szerintem ezzel szerintem lehetne számolni.
A további segítségeket előre is köszönöm.
Üdv!
Készítettem egy erősítőt TDA2030 remekül működik csak az a problémám hogy: Adott egy bemenő jel pl: mp3 ha fel hangosítom maxra az mp3at akkor az hangszóró recseg ezt szeretném kiküszöbölni anélkül hogy az mp3at piszkálni kéne magyarul a jelerőt kéne valahogy változtatnom valami egyszerű kapcsolást várnék potméteres állítási lehetőséggel. Üdv:ELECTRICBOY
Nem kellene egy előfok a TDA elé? Vagy van? Egy mp3 lejátszó szerintem nem tudja teljesen kihajtani. :no:
|
Bejelentkezés
Hirdetés |





mellékelek képet róla. IC-s erőlködőben már pró vagyok de még nem merek egyedül a tranzisztorossal játszadozni. Eredeti tranzisztorai meg minden megvan kivéve a két szélső valószínűsítheően
És ha esetleg adnátok tippet hogy lehetne tuningolni a végfok tranyókat más típussal 










